Fórum témák
» Több friss téma |
Sziasztok!
Véletlen rossz helyre írtam a kérdésem. Ide való ahogy írták. Tudnátok nekem ebben segíteni ? Bővebben: Link
Hello! Kérsz moderációt és áthelyezik ide a hozzászólásod..
Szia!
Én még nem használtam ezt a K150-es programozót, de ha jól értem, akkor hex fájlok beégetésére alkalmas. Jó lenne, ha megírnád, melyik PIC-et akarod vele felprogramozni. Ha még soha nem írtál programot, akkor elsőre nehéz lesz. Meg kell ismerned a fejlesztői környezetet, a programozási nyelvet, a PIC regisztereit, stb. Különösen a hibák megtalálása, kijavítása lesz nehezebb, mert a programozód csak programozni tud, hibakeresésre nem alkalmas. A beépítendő hex fájlt valamelyik fejlesztő környezetben tudod létrehozni, a program megírásával és lefordításával. Itt több választási lehetőséged is van; melyik fejlesztő környezetben milyen nyelven írod meg a programot. Ha régebbi PIC-et akarsz programozni, akkor ajánlom a régebbi MPLAB IDE-t. Ennek van szimulátora, ami nagy segítség lehet a hibák megkeresésében. Kezdésnek lehet hogy érdemes az assembly nyelvet választani.
Én a PIC16C711-04/P gondoltam. Bár ha van más jobb ötleted rá akkor szívesen fogadom.
Amúgy így elolvasva az üzeneted hát tényleg nem lesz egyszerű ez. :/ Aki ért ehhez annak mennyi idő lehet megírni egy ilyen programot ?
Ha most kezded a PIC fejlesztést, ne a 16C711 -et válaszd. E típusokból a plasztik tokosak csak egyszer programozhatók, a lyukas kerámia tokosak UV -vel törölhetők, de igen drágák.
A 16F720 ... 16F727 Flash memóriás típusok ezek kiváltására készültek.
Ohh, nem is figyeltem. Igen az nem hátrány ha többször írható.
![]() PIC16F872-I/SP ha jól látom többször írható ?
Mindegyik F típusú többször írható. A C típusúak közül ahogy már írták, csak az ablakosak törölhetőek (ezek UV fénnyel történő törlés után ismét írhatóak), a sima műanyag tokosak csak egyszer írhatóak (kivétel a 16C83, 84, ami később át is lett "nevezve" 16F83, 84-re).
Nagyon szépen köszönöm a tájékoztatást.
A többiekkel egyetértve, szerintem is csak F-es, flash memóriás típusban érdemes gondolkodnod. A választható típusok körét leszűkíti a programozód. Ha valamelyik Pickit programozód lenne, akkor javasolnám, hogy olyan típust válassz, ami alkalmas debugolásra. Így viszont kezdőként inkább minél egyszerűbb típust ajánlanék, aminek az adatlapja is vékonyabb, és a regiszter állománya is átláthatóbb elsőre. A leírt feladat kb. 8 i/o bemeneten megoldható, ezért egy PIC16F54-IP is elég lehet kezdésnek, de a PIC16F57-IP se egy ökör ára, és akkor 2000 soros programig van helyed. Ezeknek a típusoknak a hátránya, hogy kell melléjük külső kvarc, ami kettő lábat mindjárt el is foglal.
Aki gyakorlott programozó, lehet hogy fél nap alatt megoldja. Nekem egy napom biztosan rámenne akkor is, ha már van valamilyen folyamatábra, vagy logikai ábra vázlatom. A program írása közben sokszor kiderül, hogy nem a legszerencsésebben alakítottam ki a program felépítését, és akkor szinte elölről kell kezdeni az egészet. Véleményem szerint először egy részletesebb leírást érdemesebb készíteni, amiben már a nyomógombok prelezésének kiszűrése is benne van, hogy jobban átlásd, hogy milyen időközönként milyen feladatot kell a programnak elvégezni.
Köszönöm neked is az infót és a segítséget!
![]() Elengedem ezt a dolgot most úgy döntöttem. Ez hatalmas feladat lenne számomra.
Üdv!
Miért van az, hogy ha pl beállítom az UART1-et, (megfelelő tris bit = 0) akkor nem működik a pin, de ha tris megfelelő bit = 1 akkor igen? Sehol nem írta az UART-os résznél hogy azt is be kellene állítani, így sokadjára szívat meg! Ezt találtam: Idézet: „The UART module is enabled by setting the UARTEN (UxMODE<15>) bit and UTXEN (UxSTA<10>) bit. Once enabled, the UxTX and UxRX pins are configured as an output and an input, respectively, overriding the TRIS and PORT register bit settings for the corresponding I/O port pins. The UxTX pin is at logic 1 when no transmission is taking place.” Szóval elvileg felülírná, de mégsem írja. Ez valami bug? Köszi.
Melyik típus? 16 bites?
Idézet: „Note: The UTXEN bit should not be set until the UARTEN bit has been set; otherwise, UART transmissions will not be enabled.” A hozzászólás módosítva: Jún 6, 2020
Igen. PIC16FJ256GA702
Az idézeted nem értem. Nekem az UART és a TRIS (port adatirány) regiszterrel kapcsolatban van egy kérdésem. Az UART bekonfigurálással nincs gond.
*PIC24FJ256GA702
A hozzászólás módosítva: Jún 6, 2020
Sziasztok!
Ha PicKit2-vel szeretnék felprogramozni egy pic-et akkor szükség van valamilyen plusz áramkörre, vagy elég csak simán csatlakoztatni egy szál vezetékkel a PGD, PGC, VPP, VDD, GND lábakra? Előre is köszi.
VDD és GND közé nem árt egy 100 nF-os kondenzátor, a vezeékek pedig a lehető legrövidebbek legyenek. Egyébként igen akkor, ha a PIC nincs beforrasztva sehova.
Értem, köszönöm. A VPP-hez nem kell kondi?
Vpp -hez csak egy 10 - 100 k ellenállás kell a Vdd -re. Az összes Vdd -t és GMD -t be kell kötni. Ha van Vdd_core ill. Vcap lába a típusnak, azokat az adatlap szerint be kell kötni.
A hozzászólás módosítva: Jún 7, 2020
Sziasztok!
A mellékelt adatlapon látható az AVdd. Ennek pontosan mekkora feszültséget kell adni? Ezt nem értem mi az a -0.3 - +0.3. Ez talán a tápfeszültségtől való min. max. különbséget jelenti? A VDD-t 3.3V-ra gondoltam, a VDDcore-t meg 2.5V-ra. A másik kérdésem még az lenne, hogy van egy ilyen sor az adatlapon: Voltage on any digital only input pin or MCLR with respect to VSS (except VDD) ........................................ -0.3V to 6.0V Ha jól tudom akkor az égetőfeszültség 12V a MCLR-en. Ez nem lesz probléma? És mit jelent a szövegben hogy a VSS-hez viszonyítva a VDD kivételével. A VSS az a GND 0V. Előre is köszönöm a segítséget!
Szépen sorban:
Idézet: „A mellékelt adatlapon látható az AVdd. Ennek pontosan mekkora feszültséget kell adni? Ezt nem értem mi az a -0.3 - +0.3.” A bejegyzések helyesen: VDD-0.3V és VDD+0.3V. Azaz a AVdd legfejlebb 0.3V -tal térhet el a VDD feszültségtől. Idézet: „Ez talán a tápfeszültségtől való min. max. különbséget jelenti?” Igen. Idézet: „A VDD-t 3.3V-ra gondoltam, a VDDcore-t meg 2.5V-ra.” A chipben van egy feszültség szabályzó a VDDcore előállítására, amit az ENVREG láb vezérel. Ebben az esetben a ENVREG lábat a VDD -re kell kötni. Idézet: „Voltage on any digital only input pin or MCLR with respect to VSS (except VDD) ... -0.3V to 6.0V” A 18FxxJ család alacsony feszültségű programozási módot használ. Nem kell a 9-12V -os Vpp feszültség. Minden táp AVDD, VDDPLL, VDDRX, VDDTX és minden föld AVSS, VSSPLL, VSSRX, VSSTXlábat be kell kötni a programozáshoz is. Az AVDD lábat a VDD -re kell kötni, ha a szabályzó nem használt, ha használjuk, akkor az AVDD -t az ENVREG -re. Az AVDD feszültsége nem térhet el a VDD -étől, ill. az AVSS -é nem térhet el jobban a VSS -étől, mint +/- 0.3V. (Egy Schottky dióda nyitófeszültsége.) All power supply and ground pins must be connected, including analog and Ethernet supplies (AVDD, VDDPLL, VDDRX, VDDTX) and grounds (AVSS, VSSPLL, VSSRX, VSSTX). VDD must also be supplied to the AVDD pins during programming and to the ENVREG if the on-chip voltage regulator is used. AVDD and AVSS should always be within ±0.3V of VDD and VSS, respectively. Idézet: „És mit jelent a szövegben hogy a VSS-hez viszonyítva a VDD kivételével.” Minden feszültséget a Vss ponthoz kell mérni. A VDD lábra nem vonatkozik az a paraméter, ahol az except VDD szerepel. Idézet: „Voltage on any digital only input pin or MCLR with respect to VSS (except VDD) ... -0.3V to 6.0V” A VDD lábra más korlát vonatkozik: Idézet: „Voltage on VDD with respect to VSS .............................................. -0.3V to 4.0V”
Értem már, köszönöm!
Most "próbálom" összeírni a dolgokat. Lehet hogy rajzolok is egyet a lehetséges bekötésekről (főként a programozói módról) és felrakom. Ha még itt leszel és tudsz segíteni azt megköszönném. Köszi előre is.
Soklábú SMD tokokhoz tervezték az In Circuit Serial Programming (ICSP) módszert. A cél áramört kell úgy tervezni, hogy néhány (VDD, VSS, PGC, PGD, esetleg PGM) kivezetést felhasználva helyben lehessen programot letölteni, módosítani.
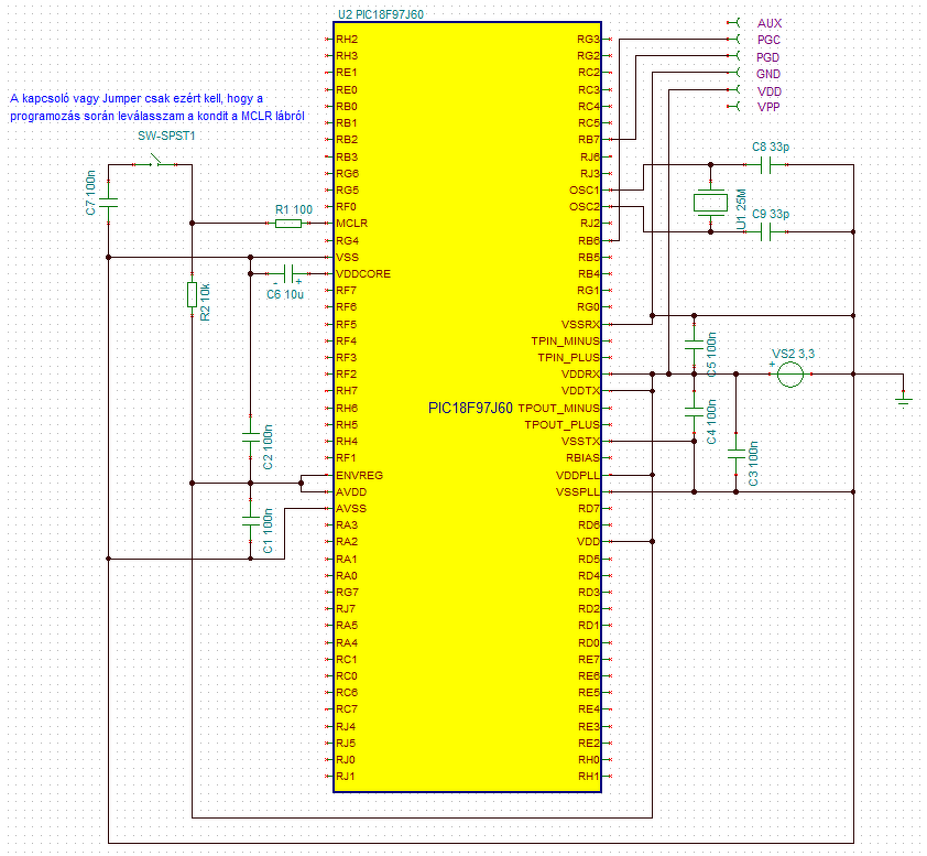
Értem, köszi. Épp egy ilyen céláramkört szeretnék csinálni amit most tervezgetek vagyis csak kimondottan ehhez a chip-hez. Megcsináltam gyorsan a rajzot az elképzelésemről, vagyis amit kibogarásztam az adatlapról. Ha átnéznéd és jónak látod akkor megépítem. Ha nem, akkor légyszi segíts egy kicsit hogy mit hogy csináljak.
Ha jól értelmeztem az adatlapról, akkor a programozáskor le kell választani a kondit a MCLR lábról. Oda gondoltam rakok egy Jumpert. Az ICSP bekötés jó a rajzon? Nem kell semmi a MCLR lábra? Még annyit hogy az Aux mire való? Nem a legjobb rajzom, de siettem. Azért remélem látszik rajta minden. A rajzon nem tudom miért 90 lábú-ként van ábrázolva, amúgy a 100 lábúra tervezek. Ezzel a bekötéssel már lehetne felprogramozni? A hozzászólás módosítva: Jún 16, 2020
Aux nem használt programozáskor. A programozó csatin nem kötötted be az mclr-t
Ha az mclr-rel sorba kötsz egy ellenállást, akkor a kondi már nem zavarja a programozást, nem kell kapcsoló Itt van amit én elkövettem: Bővebben: Link. A végén mégsem használtam semmire, mert azonnal kinőttem, Áttértem PIC32+ENC624-re, ha most kéne csinálnom, akkor pic32, és lan8720 modul(ebay/ali) (microchip gyári lib támogatja)
Indulj ki gyári mintakapcsolásból, sok időt spórolhatsz...
Bővebben: Link
Nagyon király. Gratula! Pont ilyesmit akarok csinálni.
Mire gondolsz az MCLR -el kapcsolatban? Nem köthetem be a Vpp-t mert 12V lesz rajta programozáskor az meg sok neki. Amúgy az adatlapjáról lestem mindent, aszerint rajzoltam. A soros R1, R2-n kapja a feszültséget. Ez így nem jó? Hogy kössem be programozáshoz?
Szia!
Bocsánat, kimaradt a felsorolásból a MCLR. Az ICSP programozáshoz az is kell. Mivel fogod programozni? PICkit2,3,4 ilyen típusoknál nem ad ki a Vdd -nél magasabb feszültséget a MCLR lábon. A programozási módba lépéshez alacsony szintet ad ki rá. Nem kell kondenzátor a MCLR lábhoz, elég a felhúzó ellenállás. Az AUX láb olyan típusokhoz kell, amiknek van PGM lábuk. AUX -- PGM. A hozzászólás módosítva: Jún 17, 2020
|
Bejelentkezés
Hirdetés |













