Fórum témák

» Több friss téma
Fórum » Rádió építés a kezdetektől a világvevőig
Lapozás: OK   223 / 278
(#) tnl válasza tnl hozzászólására (») Jún 2, 2020 /
 
Megnéztem, és egyformának tűnnek azok az adatok.
(#) tnl válasza sdrlab hozzászólására (») Jún 2, 2020 /
 
Valóban jobb, de azt rendelnem kell, a boltban nincs.
Továbbá csak a dip 14 tok jó nekem.
(#) pucuka válasza tnl hozzászólására (») Jún 2, 2020 /
 
CD4066, merthogy arról volt szó.
(#) tnl válasza pucuka hozzászólására (») Jún 3, 2020 /
 
Igen, de végül is mindegy, mert a két változat elég egyforma.
(Legalábbis amiket találtam datasheet-ek szerint)
A HC sokkal jobb paraméterekkel rendelkezik.
A hozzászólás módosítva: Jún 3, 2020
(#) tnl hozzászólása Jún 8, 2020 /
 
Sziasztok!

Erről mi a véleményetek, mennyire működne más frekvencián?


https://www.youtube.com/watch?v=K4aKYOAARF4
(#) pucuka válasza tnl hozzászólására (») Jún 8, 2020 /
 
Miért ne működhetne. Amíg nem voltak nagyon nagy frekvenciás erősítő eszközök, az összes mikrohullámú berendezés vevője így működött. A lényeg, hogy a keverő dióda vagy germánium, vagy zero bias Schottky dióda legyen.
Mintha rémlene, valaki az apróban hirdetett egy ilyen, erre a célra való dióda patront.
A hozzászólás módosítva: Jún 8, 2020
(#) Kera_Will válasza tnl hozzászólására (») Jún 8, 2020 /
 
A diódán mint nemlineáris karakterisztikájú elemen létre jönnek a különböző nagyfrekvenciás termékek összegei különbségei.
A diódán megjelenő keverési termékek kiválasztását a keverő ki és bemeneteire kötött szűrők, rezgőkörök és jóságuk fogják segíteni/rontani .

Másik trükk lehet , ha "elrontod" a kedvelt polyakov keverőt és egy kapcsolóval megszakítod az egyik diódát akkor egyből 2 sávossá alakíthatod a szinkrodinvevődet.
Az eredeti oszcillátor frekvencián fog keverni a vevő (nem a 2szeresen mint 2 diódával).
(#) tnl válasza pucuka hozzászólására (») Jún 8, 2020 /
 
Amikor megláttam a kapcsolási rajzot épp ez jutott eszembe, amit nemrég írtál.

Én leginkább 144 MHz-t kevernék le 100 Mhz- környékére.

Az gondom a konverteres megoldással, hogy a rádiók
amiket a lekevert jel vételére használok, összekeverik,
a levegőből érkező jelet, a konverter kimenetéből jövővel.

Persze a rádiót oda hangolom ahol nincs adás, de ekkor meg
a VHF frekvenciás mixer hangolgatásával kell keresgetnem az adást.
(#) tnl válasza Kera_Will hozzászólására (») Jún 8, 2020 /
 
Idézet:
„Másik trükk lehet , ha "elrontod" a kedvelt polyakov keverőt és egy kapcsolóval megszakítod az egyik diódát akkor egyből 2 sávossá alakíthatod a szinkrodinvevődet.
Az eredeti oszcillátor frekvencián fog keverni a vevő (nem a 2szeresen mint 2 diódával).”



Annak idején ezt valahogy kitaláltam, és ki is próbáltam,
de nem működött! De lehet valami más gond volt,
ki fogom megint próbálni !
(#) Kera_Will válasza tnl hozzászólására (») Jún 8, 2020 /
 
Idézet:
„Én leginkább 144 MHz-t kevernék le 100 Mhz- környékére.”


Milyen 100 MHz vevővel szeretnéd a 144MHz-et figyelni?
Üzemmód sávszélesség?
(#) tnl válasza Kera_Will hozzászólására (») Jún 8, 2020 /
 
Egyszerű FM műsorvevő. Tudom, nem ideális, mert ez 200KHz -en vesz ott meg ha
van is adás, az kb 20 KHz-es keskeny fm. Halkabban azért lehet hallani valamit.
Ez a löket probléma, amiről régebben írtál.
(#) pucuka válasza tnl hozzászólására (») Jún 8, 2020 /
 
Löket is (75 vs. 3 kHz), sávszélesség - érzékenység is. A teljes sáv amit figyelned kell, az alig több, mint a műsorvevőd sávszélessége. mindössze 570 kHz. Ezen a keverő nem segít, sőt némileg ront is (+zaj) a helyzeten.
A hozzászólás módosítva: Jún 8, 2020
(#) Kera_Will válasza tnl hozzászólására (») Jún 8, 2020 /
 
Akkor már inkább CEPT normás FM CB vevőt használjál ... igaz ott meg a csatornatávolság a macerás ... de legalább keskeny FM demodulátor van benne .
(#) tnl válasza tnl hozzászólására (») Jún 9, 2020 /
 
Megnéztem, kikötöttem az egyik dióda lábát, vett valamit, de elég halk volt.
Délután próbáltam, 7MHz-s oszcillátorral, így egy diódával kétszerezés nélkül
7 MHz-t vett, csak AM műsorszórót tudott venni, két diódával 14MHz-n sokkal
hangosabb volt.
(#) Kera_Will hozzászólása Jún 19, 2020 / 1
 
Érdekes githubon lévő DSP rádió vevő projekt.

projekt induló oldal

SI4735 vezérlő könyvtárának a leírása ... és egyebek

Hasonló ICk-ből építkezik több most beszerezhető AM / SSB , LW / SW / URH "világvevő" rádió is.

Fórumtársunk dilemája másik topicból
A hozzászólás módosítva: Jún 19, 2020
(#) tnl válasza Kera_Will hozzászólására (») Jún 19, 2020 /
 
Én ennél kicsit alacsonyabb szinten mozgok


A tda 7000 klón olcsó rádió áthangolásával foglalkoztam, de beleuntam,
az apró panellel való vacakolásba.

Lehet abbahagyom, és VHF vételhez készítek egy egyszerű szupreg vevőt.
Zavar ellen kapna majd egy előerősítőt, A quenchelést később egy egyszerű
oszcillátor vehetné át.


Tudom nincs nagyon sok lehetőség ebben a konstrukcióban, de annyira rossz e
hogy ne legyen érdemes foglalkozni vele?
(#) sdrlab válasza Kera_Will hozzászólására (») Jún 19, 2020 /
 
Az FM része egész jó ennek az IC-nek, viszont az AM paraméterek közül erősen kilóg a szelektivitás hiánya! Pedig ez ott sokkal fontosabb, mint az FM-nél....
(#) tunerman hozzászólása Jún 19, 2020 / 4
 
Folytatás:
Haladok a Tube Dual MPX decoder szerelésével, már a vezetékezés vége felé járok
TJ.
(#) sany válasza Kera_Will hozzászólására (») Jún 19, 2020 /
 
Csak ne lenne olyan picike.
(#) ha1drp válasza sany hozzászólására (») Jún 19, 2020 /
 
Sima SSOP tok, nem kell hozzám még csak extra eszköz sem. Folyasztószer, esetleg ónszívó szalag. Ha egyszer megpróbálkoznál vele a harmadik - negyedik kísérlet után már azt fogod gondolni, mennyivel egyszerűbb és gyorsabb mint az a macerás furatszerelt DIP tok.
(#) tnl válasza ha1drp hozzászólására (») Jún 20, 2020 /
 
Jó lenne, de nehezen tudom elképzelni
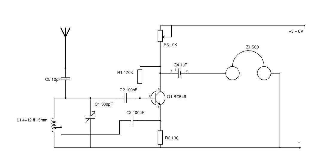
(#) tnl hozzászólása Jún 21, 2020 / 1
 
Itt van, amit a napokban építettem, supreg vevő.

Vette az fm adókat, (pedig a hangfrekvenciás részét kihagytam)
de torz volt a hangja. Egy másik kapcsolásban potméterrel szabályozták
a bejutó tápfesz áramerősségét, de ez se vált be.

Addig kísérleteztem, hogy az egész most már alig vesz valamit, szerintem
tönkretettem a fetet valamilyen rossz bekötéssel.
(#) Atis57 válasza tnl hozzászólására (») Jún 21, 2020 /
 
Szia!
Ha a FET -t cseréled .
A 3k9 ellenállás helyett meg 10k potméter +1....2 kOhm soros ellenállás.

Honnan tudod , hogy a FET Drainje melyik ponthoz csatlakozi?
(#) bigrobi válasza tnl hozzászólására (») Jún 21, 2020 /
 
Mi ez az SMS trükk? Na mind 1 szabályozni kell a az oszcillátort ezt potenciométerrel szokták így csökken a torzítás.
(#) tnl hozzászólása Jún 22, 2020 / 1
 
Végül csak működére bírtam

Igazad van Attis, a rajz alapján nem lehet eldönteni,
melyik a sourse és drain, pedig ahogy olvastam a neten,
sok fetnél nem felcserélhető a kettő, és a felcsrélés alacsony
frekvencián nem nagyon számít, de nagy frekvencián (pl itt)
lényeges a különbség.

A fet-et nem cseréltem, de megfordítottam, potmétert bekötöttem a
3,9 K helyére, és működött mint tegnap.

A nagy antennát nem feltétlenül szereti, egy 15cm volt a legjobb.

Sokkal 100MHz felett, nem volt hajlandó oszcillálni.
Némi javítgatással elfogadható FM vevőt lehetne belőle csinálni,
de amatőr vételre, műholdas adásokhoz biztos nem válna be.

Ezért bár működőképes a konstrukció, másfelé fogok keresgélni.
(#) pucuka válasza tnl hozzászólására (») Jún 22, 2020 /
 
Idézet:
„Ezért bár működőképes a konstrukció, másfelé fogok keresgélni.”

Ha analógban gondolkozol, építs szupervevőt. Abban is van kihívás bőven, és ha modulárisan építed, többféle célra is használhatod. Többféle demodulátor, többféle, esetleg átkapcsolható KF sávszélesség, jó keverő fokozathoz többféle LO, előtét keverővel sokféle sávon használható. A moduláris kialakítás lehetővé teszi azt is, hogy a modulokat egyenként építed meg, és ha változtatni akarsz, nem kell mindent elölről kezdeni.
(#) tnl válasza pucuka hozzászólására (») Jún 22, 2020 / 1
 
Teljesen egyet értek veled! Egy kicsit még szuperheterodinhoz
fejlődnöm kell, (de nem sokat). A moduláris építkezés előnyeit,
már felismertem!
(#) pucuka válasza tnl hozzászólására (») Jún 22, 2020 / 1
 
Ha többszörös keverést alkalmazol, és elég magasra választod az első KF értékét, akkor az első KF sávszélessége lehet nagy. Ennek az az előnye, hogy a viszonylag nagy sávszélesség (kb. 1 - 10 MHz) Lehetővé teszi, hogy wobbulátorozva később szkóppal kiegészítve egy jó kis érzékeny spektrumanalizátorral kiegészítsd. Ilymódon a szkópon könnyebb megtalálni az épp működő állomást, és ráhangolni.
A szokásos KF frekvenciák: 455 kHz, 10,7; 21,4; 45; 75 MHz. Ha ezek közül választasz, ezekhez lehet kapni szűrő, és keverő kvarcokat, és már csak a keverő oszcillátor spektrum tisztaságára kell odafigyelni. Szóval, jó kis projektet lehet készíteni, el lehet lenni vele egy jó darabig.
(#) bigrobi hozzászólása Jún 23, 2020 / 2
 
Ma délután nézem fura a vétel, de azért van, nehéz volt beállítani. Aztán nézem, leeset a botantenna drótja csak tekercsel szólt antenna nélkül egy román adó rövidhullámon. Ezzel a készülékkel.
(#) tnl válasza bigrobi hozzászólására (») Jún 24, 2020 /
 
De a tekercs, ferritrudas volt?
Következő: »»   223 / 278
Bejelentkezés

Belépés

Hirdetés
XDT.hu
Az oldalon sütiket használunk a helyes működéshez. Bővebb információt az adatvédelmi szabályzatban olvashatsz. Megértettem