Fórum témák
» Több friss téma |
Fórum » Frekvenciaváltó 1-ről 3 fázisra
Témaindító: gabor.szecsenyi, idő: Aug 18, 2007
Témakörök:
Adott egy ATV18U18M2 Telemecanique típusú frekvenciaváltó. Rákötöttewm a 230V -ot és a 3 fázisú villanymotort - ahogy kell. Mi kell még hozzá, hogy tudjam a motor fordulatát változtatni ? Jelenleg semmi nem történik. A frekiváltó jó, üzemelő helyről lett lecserélve. A motor jó, más típusú frekiváltóval változtatható a fordulata. Nem kívánom számítógépről vezérelni a ketyerét csak az oszlopos fúró fordulatát változtatni.
Igazság szerint nincs nagy kedvem végigrágni a frekiváltó doksiját, ha egyszerűbben is megoldható a dolog. Millió meg egy paramétert beállítani, aminek nagy részéről nem is tudom mire jó. Köszi a segítséget ...
Miből gondolod hogy mások otthon számítógépről vezérelik?Egyszerűbben,kapcsoló helyette.Rendeltetésszerű használathoz pedig át kell nyálaznod a doksiját és beállítani a megfelelő paraméterekre ami neked kell.
Hát ez már nem mai darab. Az analóg bemenet az AI2. AI1 +10V; AI3 pedig a COM. A poti 30K nál kisebb nem lehet a leírása szerint, tehát 33K -s potit kell hozzá használni. A poti egyik vége az AI1-re(+10V) a másik vége AI3-ra(COM) a csuszka pedig AI2-re. Gyári beállítás esetén a potival kell tudni állítani a frekvenciát. Nincs olyan sok paraméter ebben az inverterben, tehát ha van hozzá doksid,vedd elő bátran és lapozd át. Ami nekem van,annak a 61.oldalán található az analóg bemenetre vonatkozó programozási instrukció. Eszerint csak akkor érvényesül az analóg bemenetre adott jel, ha nincs a frekvenciaváltó fix frekvenciára programozva, ami a digitális bemenetekről választható ki.Ha eredeti helyén nem volt folyamatos fordulatszám változtatási igény, akkor feltehetőleg a digitális bemenetekről kiválasztott, előre programozott frekvenciákon és forgásiránnyal működhetett a masina. Ebben az esetben vissza kell állítani a gyári paramétereket, vagy az igényeid szerint át kell programozni.
A frekiváltó egy üzemben lett lecserélve, ahol egy gépsor egyik berendezését működtette egy számítógép álltal vezérelve. A teljes folyamat nekem lényegtelen, viszont aki lecserélte - jó cimbora - elmondta, hogy bár a szerkezet jól működik egy újabbra cserélik le "korszerűsétés" címszó alatt. Mivel neki nem kellett - még elszámolnia sem vele - elkértem és megkaptam.
Köszi ! Pont erre volt szükségem. Nagyjából én is valami ilyesmit hámoztam ki a doksijából, hogy kell neki 10V meg valami potiság. Csak nem tudtam, hogy hová kössem - bár ezt is ki lehet valahol deríteni a doksiból. Az a 10V mennyire pontosan 10V ? Nem lehet 9V vagy 12V ? Az könnyebben van ...
Van egy kisebb frekiváltóm, aminek az előlapján van egy digitális poti és azt fogatva változik a motor fordulata. Ez erről hiányzik, de akkor "külsős tagokkal" megoldható a probléma. Idézet: „Nincs olyan sok paraméter ebben az inverterben,” Lehet, hogy az ujabbakban még több paraméter van, de ebben is egy több szintű folyamatábra található. Első ránézésre elég ijesztő, különösen, hogy az ember nem tudja melyik mire jó. Majd kisérletezem vele, remélem nem lehet így elcseszni ... Nincs benne valami "Reset" gomb, ami az alap beállításokat visszahozza ?
Szia!
mpisti megírta a hibát. Nincs vezérlése tehát annyirai indul el amennyire egy fszültség vezérelt i 0V-n-nál el kell indulnia. Megkérdezd a barátodtól (gugli) a bekötését, és 50k-s poti szélsőit a 0-10 V-ra kötöd a csúszkát a vezérlésre(analüg bemenet. Nem tudom ha áramvezérelt akkor állítsd át feszültség vezéreltre. de a barát ezt is leírja. Amennyiben nem 0V van rajta el kell indulnia. Vagy hibajelet ad. A számológép is ezt csinálta neki.
Ez egy oldal a "talált" doksiból. Gondolom ezt kell követni, hogy elinduljon ...
A 10V mennyire pontosan kell, hogy 10V legyen. 12V nem lenne jó ?
Azt nem a kütyü adja a +10 és a COM pontok között?
![]() Mérj...
De igen ... Megtörtént a mérés.
5 -ször - 6 -szor elmondotok valamit, rögtön megértem ! ![]() Ezek szerint csak egy 33 - 50k -s poti kell ...
Igen az AI2, és a comm közötti0-10 v feszre indul az inverter.
De pogramozható nyomógomra is szerintem, induláskor leálláskor fel/kifutási idő progremozhat (szoft indítás) stb. Olvasd el a leírást. A hozzászólás módosítva: Júl 3, 2020
Sziasztok. A király László féle frekiváltó kapcsoláshoz keresnék teljes dokumentációt, ami csak elérhető.
Vagy esetleg egy tervrajz (lehetőleg ne SMD-vel) ami arduino vagy pic alapú , és tudnék belőle építeni egy működő frekiváltót. Ha egyet építek onnét már nem nehéz tovább fejlődni de mivel még ilyet nem építettem először szeretnék egyet gyakorlás / tanulás céljával építeni akár 1 akár 3F a frekiváltó.
Meg lehetőség szerint a diszkrét elemeket (értsd: egyben végfok rész mondjuk)szeretném kihagyni. Válaszokat előre is köszi.
Szia!
A észszerűség alapján én is lebeszéllek. Három évtizede dolgozom a hajtástechnikában, elsősorban javítok, ezért elég sok készüléket láttam belülről. Az a munka, ami egy készülék létrehozásában benne van, nem egy emberes feladat, hanem egy fejlesztő csoport hosszú, gyakran évtizedes előzményekre épülő alkotó munkája. A hozzá szükséges tudás a villamos gépek, erősáramú elektronika, az elektronika, a mikroszámítógépek, a szabályozástechnika területeit öleli fel elsősorban, de még sok más szakterületet is érint. Nem véletlen, hogy nem nagyon találsz "hobbi frekvenciaváltó" leírásokat. Ha minden meglenne, kapcsolási rajz, nyákterv, programok, akkor is valószínűleg többe kerülne neked összevásárolni egyenként az alkatrészeket, és összeépíteni, mint egy komplett készüléket megvásárolni. Ha a tanulás miatt vágsz bele, akkor hajrá! Van egy-kettő készülékről leírás, ami elérhető, de ezek több ponton is jelentősen elmaradnak egy gyári készülék paramétereitől. A rádiótechnika 1995/8-as számában van egy egyszerű készülékről leírás, de ez csak egy frekvencián használható. Van egy Majki féle frekvenciaváltó. Bővebben: Link Ez már a leírás alapján lényegesen többet tud, de itt sincs leválasztás a vezérlő felületen (az alapjeladó potenciométer hálózati potenciálon van), az ember-gép kapcsolat, paraméterezés gyakorlatilag nincs. Én nem építettem utána, csak mások hivatkozásaiból ismerem. Úgy tudom, hogy a programja nem szabadon elérhető. Közben látom, másik témában megtaláltad már az alkotóját. A hozzászólás módosítva: Júl 26, 2020
Igen pont tőle kaptam meg a kisebb 1 F testvér rajzát, kapcsolását, hex-file-al együtt.
Az egész kapcsolás nincs többe 13E ft-tól, és bőven elég alapot szolgáltat a további tanuláshoz. Aki hobbizni akar azt nem lebeszélni kell, hanem támogatni. Szerencsére privátban jó páran segítettek doksikkal, elinduláshoz, és már egy a tesztekhez megépíthető kapcsolásom is van Majki kollégának köszönhetően. Elérhető tőle a nagyobbhoz a hex de chipbe égetve 5K ért árulja, viszont egyenlőre a kicsi is elég lesz tanulni, később talán beruházok. Azért köszi a segítséget azoknak akik rámírtak és úgy segítettek.
Néhany helyen lehet, de leginkabb más van benne, ne lepődj meg, ha nem indul el, Sima logkai IC-t álcáztak ekként. (multimeterrel, föld vagy +tápfelé, meregetve, sima dióda vezetés....ez egy első tesz lehet.) Csak mint érdekesség...Az eredeti is egy MCU valójában, csak jól kidolgozva a feladatra. Nem egy mai "gyerek", Sok MCU van 6 vagy 8 PWM kimenettel ebből lehet válogatni, ezekkel egyszerűbb lehet. de láttam megoldásokat sima MCU-val is, de a szolgáltatások tárháza nyilván ezek szerint, szűkülhet. Csináld meg a próbapanelt, adatlap szerint, csak MC3----ra,(analog/digitalis föld/táp lehet közös is) Ha a 6 db kimeneten megjelenik a PWM jel, lephetsz tovább. Ha nem, -...Pl, határozott mozdulat felső testtel, beton fal...
Bocsi, az időbeli elcsúszást: a fentebbi támogatásnak szánt hozzászólás "sirály" fórumtárs, kb jun végi kérdésére íródott...
Rendben, kösz az infót, amint megérkezik tesztelem. Remélem nem kell az a határozott mozdulat!
Ha sikerül valamit alkotnom, szerintem jövök még kérdésekkel.
Szia Peter65,
Idézet: „... Ez már a leírás alapján lényegesen többet tud, de itt sincs leválasztás a vezérlő felületen (az alapjeladó potenciométer hálózati potenciálon van), az ember-gép kapcsolat, paraméterezés gyakorlatilag nincs. ...” Az áramkör hobbi célra készült, nem terveztem eleget tenni minden féle ipari követelménynek. A cél az egyszerűség volt. Ezért sincs leválasztás. Műanyag házas és tengelyes potméterrel szerelve nem lehet megérinteni a feszültség alatti részeket. Kíváncsivá tettél, hogy a tapasztalatod alapján mik azok a paraméterek, amit leggyakrabban állítani szoktál és szerinted nélkülözhetetlen. Illetve mi az ami egy ilyen hobbi áramkörből hiányzik? Mit hiányolsz leginkább az ember-gép kapcsolatnál? Persze továbbra is maradva a hobbi szinten. Egyébként vannak már újabb változatok is: MD750 illetve MD3000 Szerinted ezekből milyen funkció hiányzik, mivel lehetne jobbá tenni? (Az utóbbihoz még nincs fent a leírás, de kb. ugyanaz mint a kisebb csak nagyobb teljesítményre és soft start a kondik töltésére a plusz.)
Üdv.
IR2110-et vezérelt már valaki 3.3V-os MCU-val? Stabil a dolog, mert az adatlapban ugyan azt írja, hogy a 3.3V-os interfész támogatott, de olvastam a neten olyat is, hogy valakinek ez nem igazán működött!
Szia!
Elnézést, de elkerülte a figyelmemet a hozzászólásod, és a kérdéseid. Nem volt, és most sem célom, hogy bántsalak. Minden elismerésem a fejlesztéseid előtt. Nem tudom pontosan mi a különbség a hobbi és az ipari elvárások között, az utóbbiban vagyok inkább járatos. Értem, hogy az egyszerűségre törekedtél, de szerintem fontos, hogy egy készüléken a beállító szervek le legyenek választva. Amit elsősorban ki akartam fejezni, hogy egy olyan ember-gép kapcsolatot hiányolok, amin a készülék aktuális állapotát, a paraméterek értékét elvárható pontossággal ki lehet olvasni, és módosítani lehet. Ez általában valamilyen kijelzőt és valamennyi nyomógombot jelent. Vagy esetleg valamilyen soros felületen egy PC-vel. Egy konkrét dolgot had emeljek ki, amiért ezt fontosnak tartom. A frekvenciaváltódon van áramkorlát/túláram védelem beállító. A leírásból nem derült ki nekem (lehet hogy nem voltam elég figyelmes), hogy a beállítását hogyan kell elvégezni, a motor áramához képest hová kell állítani. Az megint más kérdés, hogy például engem érdekelne, hogy az áramkorlát/ túláram védelem pontosan mit csinál (pillanat értéket korlátoz, vagy fenntartja a szinuszos feszültséget, csak csökkenti, vagy leállítja az egész készüléket). A fentiekből már következik, hogy szerintem hogyan lehetne jobbá tenni. Egy leválasztott felületet kellene kialakítani, amin a frekvenciaváltó vezérelhető és paraméterezhető. Ezt egy másik mikrovezérlővel lehetne felépíteni, ami valamilyen soros felületen kommunikálhatna a főprocesszorral.
Szia, nem használtam még IR2110-et, de adatlap szerint csak akkor fog menni a 3,3V-tal a bemenet, ha a tápfesz is 3,3V. Ha például a FET meghajtáshoz használt 15V-ról üzemel az IC, akkor a bemeneti jelszintnek is 15V-ot vár. Egyébként szerintem mennie kell. Az IR elég megbizható IC-ket gyártott, már ha eredeti.
Ezért is irtam, hogy az ipari célt vagy hobbi célt meg kell különböztetni. Hobbi áramköröknél elég a forgásirány és fordulatszám potméter a legtöbb esetben. Ha nem akkor lehet venni gyárit.
Az MDxxx áramköreimnél terveztem, hogy csinálok leválasztott kezelőpanelt LCD-vel, gombokkal vagy távoli vezérlési lehetőséget modbus-on keresztül, de hobbi célra nincs erre valódi igény, így nem készült el.
Sziasztok.
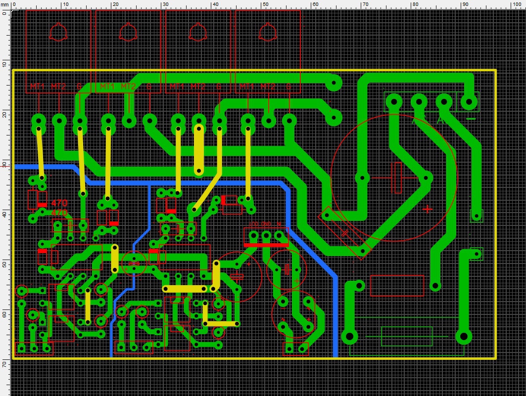
Elkezdtem a saját VFD-m építését, elsősorban a meghajtó modul készült el, ehhez még várok pár alkatrészt, aztán kerül összeszerelésre, tesztre hogy minden működik-e. Elsőnek 1 fázisra készül, gyakorlás, tapasztalatszerzésképpen, aztán kiépítem a védelmeket, "újításokat" amiket bele tudok tenni. ![]() Az interneten találtam egy szösszenetet, ami arduino-hoz készült 1 fázisú VFD, viszont több hiba is volt benne első ránézésre, így kicsit módosítottam rajzát, ahhoz készült a nyákrajz is. A program az ott talált, ellenben ha elkészül és le tudom próbálni, onnanstól tudom majd javítani. Az eredményekből később szeretnék egy cikket összehozni mind 1 , mind 3 fázisú frekvenciaváltóról egyaránt, szigorúan arduino alapon. Bárkinek bármi észrevétele van segítsen nyugodtan ha jó ha rossz észrevétel mindent elfogadok. A kód amit először próbálok majd, később módosítom mert ez nagyon alap kód, nem sok mindenre jó csak jelet generálni.
Szia!
Kissé zavaró, hogy triak tokot tettél be az IGBT-k helyére (a kivezetések feliratozása félrevezető). Amin javítani lehetne: -Ne látom, hogy a meghajtó (a típusát nem írtad) hogyan lesz kis impedancián a -DC sínre kötve. -A meghajtó áramköröket közelebb kellene tenni az IGBT-khez, 1-2cm is sokat számít. -A DC sínt hidegítő kondenzátort is közelebb kellene tenni az IGBT-khez. Lehet, 2db is jó lenne, mindegyik félhíd nyakára 1-1-db. Mielőtt sok időt, erőt és pénzt beleölsz, érdemes egy becslést végezni, az arduino erőforrásait felmérni. Szerintem nem véletlen, hogy nem nagyon találni ilyen megoldást. Inkább valamelyik arm processzorral kellene belevágnod.
Köszönöm, elsősorban ezzel próbálkozok, ha nem válik be akkor váltok STM32-re.
Áttervezem a panelt a kritériumoknak megfelelően, aztán újra jelentkezek. Az IGBT-k K30T060-asok, a meghajtók IR2103-asok, az egyenirányító 10A-es 600V-ra, a puffer 220µF 630V, alatta 100nF 450V~. Minden segítséget szívesen veszek, ha elkészül a panel akkor először úgyis mérésekre, a programom pontosítására fogom használni. Elsőnek amúgy sem hálózati feszültséggel szeretném tesztelni hanem bemérném a hidat (motor helyére ellenállás, tápfeszültségnek pedig 30V 1A-es áramkorlát mellett.) Így ha összenyitnak az IGBT-k akkor sincs gond.
Üdv,
ha esetleg segít, itt egy link motorvezérléshez. Igaz, hogy csak 1fázisú motorhoz készült, de fenn van a forrás (Arduino platform). Esetleg találsz benne megoldásokat amit át tudsz ültetni a saját programodba, a 3fázisúhoz. A link él, most ellenőriztem. Bővebben: Link Remélem, hogy jól tettem fel a linket, mert nem vagyok egy nagy fórumozó ![]() Úgy két vagy három éve találtam, a program gond nélkül lefordult, Proteusban futtattam a vezérlést, mert csak arra voltam kíváncsi. Minden úgy működött, ahogyan az orosz fiatalember leírta, persze nálam szimulátorban, ezt nem szabad figyelmen kívül hagyni! Nem volt rá szükségem, nem készítettem el, és egy alkalommal felülírtam. Még egyszer lusta voltam megrajzolni. A proci választásról az én szerény véleményem az, hogy ATMega-328 is bőven elég az alapfunkciók megvalósításához. Gondolok itt a start/stop, előre/hátra és a folyamatos fordulatszám változtatásra. Van itt olyan fórumtárs, aki Pic-kel, ha jól emlékszem 628-al csinált frekvenciaváltót 1ről 3fázisra. A Proteus használatát javaslom Neked is, mert sok bosszúságtól kimélhet meg... A szkeccset a kapcsolási rajz bal felső oldalán találod.
Köszönöm, igen elsősorban próbálok maradni 1F vezérlés mellett, később ha már kicsit jobban kiismerem jöhet a 3F.
A napokban igen sok ilyen 3F kész IGBT tömböt szedtem össze kísérletezni (kb 30-at), mind klímákból kisebb nagyobb modellekből így van alapanyagom a kísérletekhez. Van alkatrész amit még várok rendelésből, de amint megjön tesztelem is a kódot és magát a panelt. Mindenesetre átolvasom jó példa lehet nekem / tanulnivaló amit az oroszok írtak le a cikkben.
Szerintem ballada által linkelt kapcsolást építsd meg, mert ilyent nem nagyon lehet kapni, használt 3 fázis kimenetű frekvenciaváltót meg tudsz venni pár tízezer forintból sőt ahol dolgozom már vettem 5ezerért is, azt meg úgysem tudod leprogramozni delay meg digitalWrite használatával.
Igen, láttam aznap este elvadult keresgélésközben hogy van ettől komolyabb kivitele is (szintén Orosz honból), de találtam 3 fázisút is az se bonyolult. Ajánlani ők inkább az STM8 vagy STM32 panellel ajánlották az építést, érthető okokból, igaz az STM se egy drága műfaj.
Minden esetre egy fázisra megpróbálom összerakni, ha az sikerül már boldog leszek vele, a 3F -ra meg jött egy rakat tömb monolit IC-m majd azokkal próbálkozok.
Még egy kicsi:
A kolléga által megadott verziót elvileg kompatibilissé tudom tenni a 3 fázisú monolit IC-vel nem? Mármint arra gondolok ebben is 6 IGBT, és annak meghajtása van, csak annyi hogy maradna az egy fázisú kondenzátoros motor vezérlése. Helyes lehet az elgondolásom? |
Bejelentkezés
Hirdetés |













