Fórum témák
» Több friss téma |
Valószínűleg sok, jellemzően az amperóra kapacitás tizedével szokás tölteni (ennél ez most 10A lenne). De ahogy Bakman írta, meg kell nézni az adatlapját, lehet, hogy elviseli a nagyobb árammal töltést is.
Ha nem figyelik az akkuk egyenkwnti feszultsegeit az egyik hamarabb tonkremegy. Bar ha figyelik akkor is, csak kesobb.
Sziasztok!
Van egy 12V/9Ah-ás REDDOT akkumulátorom. Csatolom az adatlapját. Kérdésem az volna, mivel az adatlapban az szerepel, hogy ajánlott maximális töltőáram 2,7A, Ti mit gondoltok, szabad ezt az akksit tölteni a kapacitásának a tízed részénél többel? A legtöbb helyen azt olvasom, hogy a maximális töltő áram a kapacitás tízede, azaz 900mA?
Ha a gyártója azt írja, nagyjából bízhatsz benne. A gyártó ezzel az adatlappal valamilyen szintű garanciát vállal, hogy akkora árammal tölthető. Valószínűleg tényleg megnézték, hogy ekkora töltőárammal töltve, nem lesz túl sok garanciális kötelezettségük, mert tényleg bírja az akku.
Értelmezésem szerint a töltőáram csúcsa lehet rövid ideig annyi. A garanciális idő végéig használható így, de nem az ajánlott töltőáram.
Sziasztok
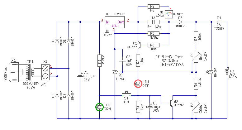
Az alábbiakban kérek segítséget Megépíteném proli007, akkumulátor töltő kapcsolását, Lásd. melléklet. Átolvastam a fórumot, de azért lenne néhány kérdésem. Az első, mennyire kritikus C2 1nF/63V-os kondenzátor kapacitás értéke, és feszültség tűrése, továbbá R4 ellenállás értékét, 700mA töltő áramhoz, 1,7ohm-nak számoltam, megfelel-e helyette egy 1,6ohm/2W-os, és végezetül, kontroll műszernek megfelel-e, egy 1mA-es, melléklet kép, és ha jól értelmeztem, akkor a műszert R4 ellenállással sorosan kell kötni. UI. A műszer 1,3Kohm (R9) előtét ellenállással,1,2V feszültségnél tér ki maximális állásra 100%. Minden segítséget előre is köszönök. Üdvözlettel: jov2000
Csak a mellékleteket nem tetted be
![]() De tgnap este én is ezen morfondíroztam, kinyomtatva most is a kezemben van a rajz. A c2 valószínűleg nem baj, ha nagyobb, a TL431 adatlapjában 100nF szerepel, a feszültségtűrése pedig valószínüleg elég, ha másfélszerese a trafó feszültségének, mert akkor meghaladja a csúcsfeszültségét. Ha jó a 700mA helyett a 775 is, akkor jó az 1,6 ohmos, és a 2W is jól bírhatja.(0.7775X1.24= 0.96) A műszer nem az R4-el, hanem az R9-el van sorosan kötve, de csak (valószínűleg) elírtad. De ha annyinál tér ki teljesen, (1,3K), akkor biztosan jó, proli is ezt írta, Erre a rajzra gondoltál szerintem: A hozzászólás módosítva: Szept 20, 2020
Szia szs
Igen erre a kapcsolásra gondoltam, a műszerrel kapcsolatban, valóban elírtam. A 75mA töltő áram többlet valószínűleg nem olyan nagy gond. Köszönöm a segítséget, és a gyors választ. UI. és ami lemaradt. Üdv:jov2000
Üdv
Robogóban van nekem egy 2Ah-s JP 12V-os akku. Évente cserélem, de már nagyon bosszant. A motor téli lerakásáig minden frankón ment, beindította. Töltőfesz 14.4 - 15V. Aztán észrevettem, hogy kb 1 hét alatt 12.5 alá esik a fesz, ekkor felraktam töltőre. Az autós töltő nem nagyon szereti (lidl-s automata töltő) és rögtön csepptöltésre kapcsol. Ezt játsszuk kb 3 hónapja, de mostmár semmi töltést nem vesz fel. A feszültségek jók, tartja magát 12.5 felett egy darabig, de nincs benne kraft, indításkor lényegében 0-ra esik a feszültség. Próbáltam labortáppal ellenőrizni a működését, 200 mA-ra állítva az áramkorlátot, a nullára kimerült akku kb 20-30 p alatt eléri a 15V-ot, de indítani nem tud. Tudom, hogy az akku halott, de vajon mi lehet a probléma? Miért nem éli túl a téli állást, még csepptöltésen sem?
Szia!
A zselés akkut 13,8V-al töltjük, felette elindul a pezsgés, ami miatt az elektrolit elválik az elektródától. Mivel nem tapad vissza, innen az a rész halott, ez kapacitásvesztést jelent. Ha leveszed a töltésről, egy idő után 12,8V ra áll be. 10,5V alatt az akku mélykisütött állapotba kerül, szintén kuka, nem javítható a kapacitás vesztése. Szünetmentes szintén ólom, de más profilú akku töltését 13,8Vmaxra kellett beállítani, a készülék 11Vnál állt le. Ha nem így használjuk, egy év alatt kuka. A hozzászólás módosítva: Jan 29, 2021
Idézet: „Töltőfesz 14.4 - 15V” Ezért. Ha a motorodon a töltés tartósan 14,4V felett van, egy szezon alatt elküldöd az akkumulátort. A jó(!) feszültségszabályzónak 14-14,4V közt kell valahol tartania a feszültséget, akkor sokáig él az akku. (Ha 13,8-al "töltöd", akkor is rosszat teszel vele.) Az utólagos csepptöltés egy már halott akkunak semmit nem ér, de ha azt a 14V-ot adod egy jó akkunak, amit egy jó motorban/kocsiban kapna egyébként is (mégegyszer: 14V), akkor ugyanúgy kibírja a legócskább is 3-4 évig, mintha ki sem vennéd, hanem folyamatosan járkálnál vele. Nekem a teherautómban már nem is tudom pontosan, hogy 3,5 vagy 4 éve jó a melegen 14V, -hidegen 14,4V-al. A hozzászólás módosítva: Jan 29, 2021
Szia
Amit írtam minden zárt ólom akkura igaz, ilyen a kémia. Talán ha belefér egy nem zselés.
Én tapasztalatból írom. Néhány teheraut, még néhányabb akku megfordult már a portán. Zárt akku van a mostaniban is, ott ülök felette, hát fülkébe csak zártat tesznek.
Te mindig elsütöd ezt a 13,8-at, mert olvastad valahol. Én is olvastam. Meg azt is, hogy a szünetmentesek is 13,8-ra vannak állítva, aztán hamar eljön az az idő, hogy akkor nem teljesítenek, amikor kéne. És valóság lehet, a megmentett szünetmentesekből 10-ből 8 adja a 13,8-at. Csak az akkujuk halott, de kidobták őket. A hozzászólás módosítva: Jan 29, 2021
Szia!
Nézd a képet! Zárt olómakkumulátor Cycle use: 14.4V-15V Standby use: 13,6V - 13,8V Én ezeket úgy használom hogy feltöltöm 14.4 voltra, aztán marad rajta a 13,6 volt, bármeddig. Nem tapasztaltam kapacitás csökkenést. A hozzászólás módosítva: Jan 29, 2021
Suerintem ezt nekem írtad, nem joe-nak, arra ellentmondás, amit én írzam
![]() Majd 3 éves korában indíts be vele valamit naponta, hideg téli napokon is, és jelezd, hogy hogyan teljesít. (Mondjuk, azt a fordulatot nem értem, hogy: ha bármeddig rajta van a 13,6V, akkor miért kell feltöltened mégis 14,4-re, ha jó a 13,6....) A hozzászólás módosítva: Jan 29, 2021
Ha megnézed a csatlakozóját rá fogsz jönni hogy ez nem arra való hogy bármit beindítsanak vele.
Az indítóakkumulátor az teljesen más világ, és más a belső szerkezete is.
1, -De eddig arról beszéltünk. Robogó indítóakksijáról indultunk, aztán általában az indítóakkuig jutottunk.
2, -Attól még 3 év múlva sehol sem lesz ez a 13,6-on tengődő akku.
Köszönöm a válaszokat.
Tudom, hogy a 15V nem jó, de ez sajnos a kapható fesszaboknál úgy látom, általános: DUCATI ENERGIA FESZÜLTSÉG SZABÁLYOZÓ, MINARELLI/SUZUKIs Gondolom azért van, hogy ha valaki tescojáratban üzemelteti a motort, akkor is eleget visszatöltsön. Én napi 2x20 km-t is használtam, nyélgázon... Gondoltam rá, hogy kötök a töltőkörbe 2 db Si diódát párhuzamosan, egymással szemben, hogy elveszítsek 0.7V-ot, de még nem szereltem be.
Nejem kovsijába is szereltem feszültségmérőt. Érdemes volt, 14,7V feszültséget mért. De: Ha bekapcsolta a világítást, máris 14,1-14,2 körül alakult.
A kisautó már nincs meg, de az akkujai itt vannak a konyhán. (Mert a motorja volt torkavéres, de a nejem még tavaly is vett új akkut, hátha...). Valamivel csökkentsd a töltőfeszültséget, mérőműszert is köss be. Azaz fordítva Először köss be mérőt, utána kísérletezd ki a feszültségcsökkentés mikéntjét. A hozzászólás módosítva: Jan 29, 2021
Mérőműszer már van, nyélgázon is látom, a 15.0-t
Illetve alakítottam ki egy csatlakozót, hogy akku kiszerelés nélkül is tudjam tölteni.Megpróbálom akkor ezt a 2xSi diódás csökkentést, mielőtt tavasszal megveszem a soron következő akkut... Köszönöm a tanácsokat.
Sziasztok Urak!
Pár hónapos, 24V-os kapunyitó szünetmentes akkujai tönkrementek és ki kellene vizsgálni mitől. Mi eredményezhet ilyen brutális szét puknisodást? Két, 12V-os akku van sorba kötve, gyakorlatilag összeolvadtak. Amit biztosan tudok: - Nincs zárlatba egyik aksi se. - A töltő áramkör, másik akkuval szépen működik. Kíváncsi vagyok véleményetekre.
Két sorba kötött akkumulátor 12 cellájából egy cella zárlata elég ahhoz, hogy mindkét akku tönkremenjen utána. Ha a töltő feszültsége nem 12, hanem 11 cellára oszlik meg, akkor az összes cella túlfeszültséget kap, és ezt a töltőáramkör sem veszi észre (hacsak nem nagyon intelligens).
Az egy cella zárlat pedig akár abból is elindulhat, hogy két, nem egyformán töltött (vagy nem egyformára gyártott) akkumulátor kerül beszerelésre. A sorba kötött akkukat használó szerkezetekben nem szokott lenni balanszer, ami kiegyenlíti az akkuk eltéréséből adódó töltést, kisütést. Ha az egyik akku hamarabb kimerül (mert pl. kevesebb lett beletöltve, vagy eleve kisebb a kapacitása), van esély arra, hogy egy cellája átfordul. Ez azt jelenti, hogy kisütéskor nullára csökken a feszültsége, majd a többi cella elkezdi fordított polaritással tölteni. Ez előbb-utóbb zárlathoz vezet. Szünetmentes tápokban sokszor találkoztam ilyennel (volt, hogy alig bírtam kibányászni az akkukat a helyükről, összeolvadtak). Ha különben a töltőáramkör jó (nem nagyobb a töltőfeszültsége a szükségesnél), azzal lehet az ilyet megelőzni, hogy márkás, lehetőleg egyszerre gyártott, és külön-külön teljesen feltöltött akkukat teszünk a szerkezetbe. Ez a hiba ekkor is előfordulhat, csak jó eséllyel évek, és nem hónapok múlva.
Ehhez csak azt tudom hozzátenni, hogy ha mód van rá, érdemes ellenőrizni időnként a két akku feszültségét egyenként.
Azt csak félve kérdezem, lehetséges, hogy az egyik akkun külön terhelés is van?
A tortát kellett volna a sütőbe tenni, nem az aksikat...
Köszi, vadi új volt minden, pár hónap után ez történt és azóta megint egy másikkal.
Nincs benne balanszer. Amit még kipróbáltam, adtam az akkunak (rosszaknak) egyenként labortápról feszt. felmentem egészen 24V-ig. Áramfölvétel : 0,2 A Ez nagyon kicsi áramfölvétel, egyszerűen nem magyarázza az ilyen mértékű hőtermelést. Nem értem.
Ha 12V-os akku 24V-on 0,2A-t vett fel, akkor az teljesen halott.
Hőtermelés akkor lesz, ha egy cella zárlatos. Ezt onnan lehet látni, hogy például 7Ah-ás akkut 0,5-1A-rel töltve, nem akar felmenni az akku feszültsége 14V fölé, és hosszabb idő múlva melegszik. Ha a labortápot be tudod állítani 14,2V mellett 0,5A-es áramkorlátra, akkor jó akku úgy töltődik fel, hogy először áramkorlátban lesz, és szépen nő a feszültsége. Ahogy közelíti a 14,2V-ot egyszer csak már nem korlátol a táp, egyre kisebb lesz az áram, majd szinte nullára csökken. Ha valamelyik cellája zárlatos, akkor nem éri el a 14,2V-ot, és nem csökken szinte nullára az áram, és melegszik. Ezt már a töltés kezdetén is lehet látni, mert jó akku a töltés kezdetén már 12-13V között lesz. Ha ilyenkor nincs 12V sem, valószínű zárlatos egy cellája. Cellazárlatos akkunak néha segít egy "töltési pofon". Ez alatt azt értem, hogy jó nagy árammal megpróbáljuk tölteni egy pillanatra (például 6V-os akkura rákötünk egy pillanatra egy 12V-osat). Ilyenkor van esély, hogy a zárlat megszűnik. Ezt nem szabad sokáig csinálni, mert robbanás is lehet belőle! Ha valamelyik (vagy több cella) nem zárlatos, de döglött, gyorsan felszalad a feszültség, de csak kevés áram folyik (nem veszi a töltést az akku). Néha ilyenkor hosszabb ideig töltőn hagyva az akkut, elkezd csökkenni az akkun lévő feszültség, egyre nagyobb áram folyik, kezdi felvenni a töltést, életre kel. Többször volt olyan, hogy mélykisütött akkut (12V-os akku 5-6V-ra lemerítve...) sikerült így visszahozni az életbe. Összeolvadt akkuval nem lehet már csinálni semmit, le kell adni újrahasznosításra... Idézet: „Összeolvadt akkuval nem lehet már csinálni semmit” Csak szimulálni akartam az esetet, amikor melegszik, persze, hogy kuka, ill ha majd összegyűlik jó sok, akkor leadom. Köszi a választ, sokat segítettél .
Elég komoly földi pokol lehetett érdekes, hogy a műanyag ház és a töltő elektronika túlélte, pedig elég passzentosan van összerakva.
Sziasztok !
Motorkerékpár akku típus: Yuasa YTZ12S. Az van ráírva, hogy Charging method: Normal 1,1 A x 5 - 10 h Quick 5,5 A x 1 h Nem igazán értem ezek mit jelentenek, miért a töltőáramot adják meg ? Hogyan érek el 1,1 A töltőáramot ha mondjuk nincs nagyon lemerülve ? Felcsavarom 20 V -ra a feszültséget ? Nem lesz az sok ? . Vagy ezek határ áramok ? Köszi.
Nemcsak 20V, de már 15V is sok lenne.. Nincsenek feszültségek is ráírva az akkumulátorra?
Ezek leginkább tájékoztató áramok. Ezek mellett semmiképpen nem szabad 14,2-14,4V-nál nagyobb feszültséget meghaladni az akku feszültségének. Egy bizonyos feszültség felett elindul a gázképződés. A gázképződés a régi, hagyományos akkumulátorokban fogyasztotta az elektrolitból a vizet, és robbanásveszélyt idézhetett elő. A mostani zárt akkumulátorok egy bizonyos határig képesek megkötni a gázt, de akkor sem egészséges a gázképződési feszültség fölé engedni az akku feszültségét. Azt javaslom, hogy valami automata akkutöltővel töltsed, abból nem lehet baj, az mindenre figyel. Nekem két fajta is van, az egyik ilyen, meg egy ilyen. Mindkettő felismeri, hogy 6 vagy 12V-os akkut tettél rá (kivéve ha csutkára le vannak merülve...), és elkezdi tölteni. 12V-os akkunál lehet a mód gombbal választani, hogy autóba vagy motorba való az akku. Ha az autós módot választod, akkor nagyobb árammal (3-4A-rel) töltenek. Ha a motor módot választod, akkor kisebb árammal tölt (a Lidl-is 0,8A-rel, az Einhell 2A-rel). A hozzászólás módosítva: Márc 17, 2021
|
Bejelentkezés
Hirdetés |















