Fórum témák
» Több friss téma |
- Ez a felület kizárólag, az elektronikában kezdők kérdéseinek van fenntartva és nem elfelejtve, hogy hobbielektronika a fórumunk!
- Ami tehát azt jelenti, hogy a nagymama bevásárlását nem itt beszéljük meg, ill. ez nem üzenőfal! - Kerülendő az olyan kérdés, amit egy másik meglévő (több mint 17000 van), témában kellene kitárgyalni! - És végül büntetés terhe mellett kerülendő az MSN és egyéb szleng, a magyar helyesírás mellőzése, beleértve a mondateleji nagybetűket is!
Csak finoman! Az igazi, ha valami akkora csőben tudod préselni, mint a külső ármérő, két alátét között, egy eredeti lyukátmérőjű rúdon. Persze simán összenyomva is hosszú életű lesz, bár csak a két vége lesz igazán passzos. Utána finoman tengelyméretre igazítani.
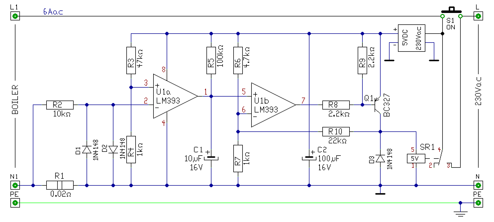
Köszönöm, alkatrészmennyiség szempontjából ez a legjobb,azonban macera a szétszedés és áttekerés. DC-n egyszerű lenne tirisztorral, ez most pont nem játszik. Elektronikus megoldás érdekelne, relével. Első ötlet egy 20mOhm sönt, rail2rail erősítő, 5V-os kondi+graetzsegédtáp az erősítő és relé táplálására. A segédtáp a kimeneti oldalra kapcsolódik, így üres állásban nem vesz fel áramot.
Üdv!
Van egy megszakítós gyújtással szerelt csónakmotorom. Szeretném átalakítani elektromos gyújtásra olyan módon, hogy a megszakítót meghagynám és az adná a jelet a gyújtáshoz. Egy tranzisztoros áramkört kezdtem el összerakni,ami a képen is látható. Az npn tranzisztor invertálja a megszakítótól jövő jelet és utána erre rá van kötve egy n csatornás MOSFET. Be lett rakva egy kis értékű ellenállás (R2) a primer elé ami korlátozza a primeren átfolyó áramot. A diódával sorba kötöttem egy ellenállást, mert anélkül melegedett. Azt szeretném kérdezni, hogy ez az elképzelés működőképes? Sajnos az R2-es ellenállás nagyon melegszik, de ha kiveszem az áramkörből és rövidzárral helyettesítem, akkor a MOSFET melegszik illetve egy idő után a trafó is. Köszönök mindenféle javaslatot és segítséget előre is!
Hello! Ilyesmire gondoltál? Egyetlen kellemetlensége van, hogy nagy áramú relé és nyomógomb kell hozzá..
Szia!
Feltételezve, hogy a megszakítód jó jelet ad (azaz megfelelő zárásszöggel működik), az általad tervezett kapcsolás jó lehet, de: - nem kell a dióda, mert itt nem kell (sőt, nem is szabad) levágni a túllövést. Ettől lesz ugyanis a szekunder oldalon nagyfesz pulzus. Itt (tehát a drainen) gyújtáskor kialakul 300-500 V-os tüske, ennek megfelelően kell megválasztani a FET típusát. Nálam nagyon jól bevált az IRF460 illetve az IRF840. - nem írtad ugyan, de ha a trafó marad az, amelyik eredetileg is volt a megszakítóval, akkor áramkorlátozásról nem kell gondoskodni. - a FET meghajtása 10 kohm-on keresztül nagyon gyenge, ezért lassan nyitna, melegedne. Lemehetsz vele néhány száz Ohmig. - hiányolom a tranyó felhúzó bázisellenállását, mert anélkül mikor lesz nyitva? Mármint nem a szimulátorban, mert ott OK a dolog ![]() Végül: ha profi megoldást szeretnél, vegyél egy CPI1280 típusú "elektronikus gyújtótrafót". Nagyon átgondolt konstrukció, nem kell foglalkoznod többé zárásszöggel, beégéssel. Erre lett kitalálva, csak már nehezen kapható. Plusz előny lenne esetedben a kisebb fogyasztás (mind benzinben, mind akku Ah-ban).
A mostani konstrukció az olyan, hogy a lendkerék alatt van egy trafó. De nem tudtam teljesen megfejteni, hogy a belsejébe mi van. Én eddig olyan motorokkal találkoztam ahol volt egy trafó meg külön egy gerjesztő tekercs, ami a tápfeszültséget állította elő a gyújtásnak. Ennél a csónakmotornál nincs külön gerjesztő tekercs hanem csak a trafó van a lendkerék alatt. Lehetséges, hogy ebben a trafóban megtalálható külön egy gerjesztő tekercs is? Egyébként elfelejtettem írni, de szeretném leváltani a gyári trafót, hogy ne legyen a lendkerék alatt. Szeretném kivezetni a lendkerék alól és erre van egy yamaha jog gyújtástrafóm, amit feltudnék használni. Ez jó lesz így szerinted?
Ajjjjaj!
Ezek szerint nem akkumulátoros gyújtásod van. Én csak azokat ismerem, ezért nemigen tudok segíteni a te speciális esetedben . Egyetlen egyszer volt csak dolgom salakmotor-gyújtással, heteket szenvedtem, mire előgyújtás-vezérlést applikáltam bele.
De most ha átalakítanám, akkor mehetne akkumulátorról. Kipróbáltam a módosításokat amiket mondtál. Kicseréltem a 10k felhúzó ellenállást 470 ohm-ra és kivettem a diódát meg a soros kis értékű ellenállást a primer tekercsnél. A FET nagyon melegszik így, de az gondolom azért, mert irfz44-et használok és ez csak 60V D-S feszültséget képes elviselni. Viszont ami aggasztóbb az az, hogy a trafó is melegszik. Biztos nem szükséges a soros áramkorlátozó ellenállás? Lehet, hogy a yamaha jog trafó nem jó ehhez a fajta megoldáshoz?(Yamaha jog se akkumulátoros gyújtású, hanem van külön gerjesztő tekercs.)
Mérd meg annak a Yamaha trafónak az ellenállását. Ha kevesebb 2 Ohm-nál, akkor azt nemigen fogod tudni használni, hacsak nem valamilyen áramkorlátozós (célszerűen gyári) gyújtómodullal.
IRFZ44 pedig persze hogy nem jó! Az nyeli el majdnem az összes energiát, ami a trafóból felszabadul! Azért kell 500V-os FET, hogy a primer fesz fel tudjon szaladni akár 450 V-ig anélkül, hogy a FET vezetni kezdene.
Megmértem 2 ohm-nál kevesebb az ellenállás a primer tekercsnek. Akkor ezt áramkorlátozás nélkül nem tudom használni? Szerinted az lehetséges, hogy veszek egy yamaha jog gyári cdi-t, ami induktiv jeladós gyújtáshoz való és azt használnám fel arra, hogy kapcsolja a trafót? Lehetséges lenne, hogy az induktív jeladó helyett egy megszakítós adná a gyújtás jelet neki?
Most belegondolva az nem lehetséges, mert az akkumulátor feszültség nem elég hozzá.
Ha ezt kérte, akkor ezt kapja.
![]() Fog vele szivni a kolléga...
Hajdan, a '70, '80-as években az RT jó néhány tranzisztoros gyújtást közölt - megszakítóval, és normál gyújtótrafóval. A lényeges alkatrész valamilyen BU.... tranzisztor volt. Én is építettem ilyet pl. Wartburgba, nagyon jól működött.
Jó napot mindenkinek!
Van ötlete valakinek, hogy mi lehet az elsődleges hiba ebben a konverterben? A gyári jelöléseket leradírozták az alkatrészekről, a 12 V-ot érzékeli, LED világít, biztosíték elégett, új behelyezésére sincs nagyfeszültség.
Sziasztok!
Szeretnék segítséget kérni, adott egy Bosch TES60321RW/09 Automata kávéfőző. Bekapcsolásra azonnal elindul a daráló része, és meg sem áll amíg ki nem kapcsolom. Gondolom valami ennek vezérlésében mehetett el. Mellékeltem képet a hsz-ben, nem igazán értek hozzá, a daráló egy graetz-hez csatlakozik, ami egy TOP256YN-hez. Valakinek lenne javaslata, hol induljak el a hiba feltárásában? Üdv, whit33r
Lehet, hogy beragadt valamelyik relé érintkező.
Kihúzott tápzsinór mellett megméred a relék érintkezőit, és ahol rövidzár van, az gyanús. Én ilyenkor erősen rákoppintok minden relére többször is, és újra rámérek. Sansz van rá, hogy máskor is be fog ragadni, a csere a jó megoldás. Ha ez nem jön be, akkor kell tovább lépni.
Nekem úgy tűnik, hogy a jelzett kapcsolóelem lehet zárlatos. Ha jól látom, az egyik jelzett vezetősáv ahhoz kapcsolódik.
Én arra gondolnék: a trafó lett oda, és ő vitte magával a bizosítékot.
Kicseréltem egy másik FET-re, ami azonnal megsült, és továbbra is ment a daráló.
Én azt gondoltam, csere előtt azért méregetsz ezt-azt. Pl. azt, hogy a Gate lába mekkora feszültséget kap. Adatlapokon általában max. ± 20 V-ot adnak meg. Ha ez a feszültség felszalad valami miatt, akkor az azonnal kiüti a FET-et a nyeregből.
Vedd ki a cseredarabot és mérj egy UGS feszültséget első lépésként.
Hát a Gate lábon igen sokat mérek, 316 V-ot
Üdv!
Abban szeretnék tanácsot kérni, hogy szükségem lenne egy 12V-s, erős, fordulatszámcsökkentős villanymotorra, amelynek kb 100/perc kimenő tengelye lenne, fontos, hogy párhuzamos legyen a tengely, vagyis az ablaktörlő motor felépítésű nem fér el, ahova gondolom. Lehetn kb 6-8cm átmérőjű, 10-12 cm hosszú és masszív, kb 50-70W-os. Hogyan keressek ilyet és hol, vagy miből tudnék kimenteni valami hasonlót? Nincs ötletem.
Google keresőbe ezt pötyögd be: hajtóműves DC motor. Ha ismert, hogy mekkora hely áll rendelkezésre, már tudsz választani.
Köszönöm, de ezen már túl vagyok. A teljes Internet azt feltételezi, hogy modellt akarok építeni, mert csak ilyen picsányiak vannak, 4mm-es tengellyel, 20g összsúllyal. Nekem egy masszív, öklömnyi motor kellene, mert nagy dolga lenne majd a helyén.
Valami hasonlóra gondoltál?
Nem néztél körbe eléggé. Első és legfontosabb szempont, ami hiányzik, hogy mekkora forgatónyomaték kell.
Ez az a motorocska, amelyik pont picike. Ahogy látom az adatait, 10W-os és elenyésző az ereje. Ilyenekkel van tömve az Ebay. Nekem olyan kell, amelyik nagyon erős, kb. akkora forgatónyomaték kellene, mint egy ablaktörlő motoré. Kb 80W és 2Nm a forgatónyomaték. Mibel lehet ilyen? Akár lehetne egy picike robogó (50ccm) öníndítója is. De abban nincs áttétel.
|
Bejelentkezés
Hirdetés |








. Egyetlen egyszer volt csak dolgom salakmotor-gyújtással, heteket szenvedtem, mire előgyújtás-vezérlést applikáltam bele. 












