Fórum témák
» Több friss téma |
- Ez a felület kizárólag, az elektronikában kezdők kérdéseinek van fenntartva és nem elfelejtve, hogy hobbielektronika a fórumunk!
- Ami tehát azt jelenti, hogy a nagymama bevásárlását nem itt beszéljük meg, ill. ez nem üzenőfal! - Kerülendő az olyan kérdés, amit egy másik meglévő (több mint 17000 van), témában kellene kitárgyalni! - És végül büntetés terhe mellett kerülendő az MSN és egyéb szleng, a magyar helyesírás mellőzése, beleértve a mondateleji nagybetűket is!
Lehetséges.
Szia!
Mérni sajnos nem tudok, az adattáblán ezek az értékek szerepelnek: 230-240V, 50Hz, 520W.
Én is jártam így, de én vadi új sövényvágóval.
Próbáltam én is keféket cserélni, ugyanígy nem használt. Aztán már nem is indult, csak a büdöset adta. KI is kellett dobni. Szerintem gyártó / márka függő, = (gagyi). Lehet, hogy a kommutátorok sorjásak / eltömődöttek a szénnel ???
Gondolom itt lehet a zárlatos rész?... Kuka??
Nem néz ki agyonhasználtnak. Ha van rá garancia, vidd vissza. Ha nincs, mehet az elektromos hulladékok közé, az újratekercselés többe kerülhet, mint a egész gép.
Garancia már nincs. Megpucoltam, megcsiszoltam a kommutátort, hátha...nincs javulás.
Erős nagyítóval nézve a kommutátoron lévő alsó, a drót hurkolására kialakított "fülecskék" illesztésénél megnyílt és megfeketedett réseket/repedéseket látok ott, ahol a korábbi képeken a drót is kormolódott.Nem küzdök tovább, bosszankodva kidobom.
A kommutátor réseit kell valami hegyessel kivakarászni (körző/varrótű).
De itt már valószinűleg nem sokat segít...
A réseket teljesen kitisztítottam, de a szikraeső sajnos továbbra is megvan. Mindegy, így jártam.
Köszönöm a válaszokat!
Sziasztok!Az elektromos bicikli kapcsán leteszteltem a régi HALL-szenzorokat.Az 5V rendben,van,de mágneses tér hatására nem 0V jelenik meg,hanem 1,5V körül ugrál a feszültség.Az új szenzorok rendben vannak ugyan,de itt meg a motor vezérlőből nem jön ki a +5V-os feszültség.
Hall szenzorból 0.8-4V közötti feszültség jön ki 5V betáp mellett.
A hozzászólás módosítva: Aug 25, 2020
Sziasztok!
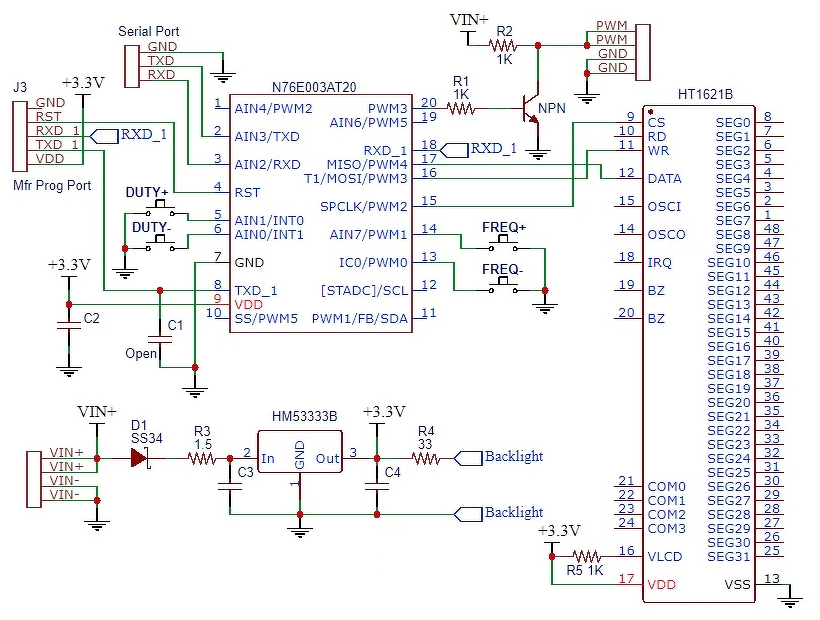
Vásároltam egy Ilyen PWM jelgenerátort. Működik is jól, de én ki szeretném egészíteni egy piros (H szint) és egy zöld (L szint) led visszajelzéssel, hogy az alacsony frekiknél látható legyen a kitöltési tényező. Persze ezt áramgenerátoros LED meghajtással kéne, mert a kimeneti jel feszültsége mindig = a tápfeszültséggel. Nézegettem ezt a cikket, de nem akarok bajt, nem értem teljesen a működésüket, ezért kérek tanácsot. Elsősorban benned bízok proli007 Köszi, ha segítesz.
A panel hátulján ott van az R1-Q1 ami a kimenő jelet adja. Az R1 meg a proci lábára, ugyanide tehetsz két nagy fényerejú ledet soros ellenállással a stabkocka kimenetére, ill a foldre.
Ha csak 1-2 mA-rel terheled a proci lábat szerintem simán elbírja
Azt vedd figyelembe, hogy a kimenet nem terhelető, az ugyanis nyitott kollektoros és bármi, amit rákötsz, csökkenti a kimeneti feszültséget.
Érdekes kis ketyere. Áramtalanítás után megőrzi a beállított értékeket?
Szia István!
Ha a felételezések igazak, akkor jó lehet a megoldásod. Vannak olyan LED-jeim ami 2-3 mA mellett is egész tűrhetően világítanak, és a stab. 3V is jó akkor. De ha nem, akkor megpatkolom egy-egy nagy bétájú tranyóval. Köszi, János A hozzászólás módosítva: Aug 25, 2020
A panelen lévő stabkoclára gondoltam, Te is?
Igen.
Küldtem róla egy képet az E-mailedre.
Van különbség az órák közt? Az egyiken 6:10 van, másikon 6 óra, itt meg 17.
Ezt én most értem?
Hogyne értenéd, hiszen hallahtó.
Tehát akkor: 42. Így már világos.
Vin mekkora tartományban lehet esetedben (csak hogy ne kelljen a kész panelbe belenyúlni) ?
Kihasználnám a 3-30 V-ot.
A hozzászólás módosítva: Aug 26, 2020
gyulank:
Idézet: „Van különbség az órák közt? Az egyiken 6:10 van, másikon 6 óra, itt meg 17.” Lassan eltelt fél nap de még mindig nem jöttem rá, mi a kérdés. Segíts, nem szeretnék bután meghalni!
Sziasztok!
Van egy a képen látható felállás, tehát a mérőóra előtt L1-L3, PEN szétválasztva P,PE-re a mérőóra után nem lesz FI relé, viszont az elosztószekrény/fogyasztók ~200m-el arrébb vannak. A kérdés az lenne, hogy az elosztószekrény előtt a PE-t földelőszondával kell lekötni vagy az nullához is hozzá kell kötni? (az EARTH a földelőszondát jelöl)
Szétválasztás után tilos újra összekötni a PE és N vezetőket.
|
Bejelentkezés
Hirdetés |






Erős nagyítóval nézve a kommutátoron lévő alsó, a drót hurkolására kialakított "fülecskék" illesztésénél megnyílt és megfeketedett réseket/repedéseket látok ott, ahol a korábbi képeken a drót is kormolódott.




