Fórum témák

» Több friss téma
Fórum » LED-es kivezérlésjelzők
 
Témaindító: KeserűCukor, idő: Márc 27, 2006
Témakörök:
Lapozás: OK   146 / 151
(#) Davidd válasza Massawa hozzászólására (») Aug 3, 2020 /
 
Sziasztok! Egy kis off: Én személy szerint, fogpiszkálót szoktam alkalmazni, van belőle sok ugyebár, de vigyázni kell benne ne maradjon a hegye a furatban.
(#) Monster02 válasza Alkotó hozzászólására (») Aug 7, 2020 /
 
Szia! A ledes panelről az SMD oldalról tudnál egy képet csinálni és megosztani ? PEAK-DET-ről lenne szó.
(#) Alkotó válasza Monster02 hozzászólására (») Aug 7, 2020 / 1
 
Ezt találtam. Itt már minden SMD bent van, de a LED-ek még nincsenek.
Ha nem jó így, akkor lefotózom a mostani állapotot is.
(#) Monster02 válasza Alkotó hozzászólására (») Aug 7, 2020 /
 
Így tökéletes, köszönöm.
(#) Alkotó válasza Alkotó hozzászólására (») Szept 1, 2020 /
 
Készítettem egy rövid mozgóképet a működésről: itt látható, és a feliratozást javaslom bekapcsolni.
Ez a "feliratozósdi" nekem mint kívülállónak gondot okozott. Most is csak olyan megoldást találtam (maga a megosztó oldal ajánlotta a lehetőséget a feltöltés után), ami nem vált a képi anyag elválaszthatatlan részévé, hanem csak akkor látszik ha azt kifejezetten bekapcsolja valaki.
Mivel érdemes már a feltöltés előtt feliratozni?

Mellékeltem hol kell a feliratot bekapcsolni.
A hozzászólás módosítva: Szept 1, 2020

felirat.jpg
    
(#) Monster02 válasza Alkotó hozzászólására (») Szept 2, 2020 /
 
Szia
Kiváló videó. Kicsit lehetne virgoncabb a sáv lüktetése ha erre van lehetőség.. látványosabb lenne. De ez gondolom a bemenő jeltől is függ.
A hozzászólás módosítva: Szept 2, 2020
(#) Alkotó válasza Monster02 hozzászólására (») Szept 3, 2020 /
 
A bemenő jeltől nyilvánvalóan függ a jelzés. A fülünk nem mindig azt érzi a meghatározó jelnek a zenében, ami valójában a jelzést adja, de ez a kapcsolás (szerintem) kifejezetten jól integrálja a zenét.
A "virgoncság" bizonyos mértékig módosítható C3/C7 értékének változtatásával, de az én ízlésem szerint a mostani 1 µF már inkább a gyorsnak számító állapot, ezért nem piszkálnám.
(#) tompower válasza Monster02 hozzászólására (») Szept 3, 2020 /
 
Én is szeretem a dinamikusabb kivezérlésjelzőket, de azt még jobban, ha az adott skálázáshoz hű a 'release'-e. Gondolok itt pl egy VU meter 300ms-es esésére - amit persze analóg módon nehezebb a pontos kivitelezés.
Egyébként így ránézésre nekem elég gyorsnak tűnik, inkább az éppen megjelenített műsorforrás dinamikatartománya miatt nem mutatós annyira a vidin.
(#) Monster02 hozzászólása Szept 8, 2020 /
 
Láttam egy új videót Alkokó-tól a youtube csatornáján az újabb verzióról. Vélemények ?
A hozzászólás módosítva: Szept 8, 2020
(#) Alkotó válasza Monster02 hozzászólására (») Szept 9, 2020 /
 
Ha ugyanarra gondolunk, akkor az még csak egy kísérleti darab. Proli kitalálta hogyan lehet a pont és a vonal módot "egyszerre" láttatni, ami a késleltetések harmóniája esetén egyfajta csúcsérték megtartást ígér.
A videó csak a működés pillanatnyi állapotának szemléltetését szolgálja, kizárólag konzultációs célból.
(#) Kovidivi válasza Alkotó hozzászólására (») Szept 9, 2020 /
 
Rakd ki a profilodra a youtube felhasználói linked, én is szívesen megnézném a kivezérlés jelzőt.
(#) Alkotó válasza Kovidivi hozzászólására (») Szept 10, 2020 / 3
 
A szerzővel konzultálva (Proli007), módosítottam a két funkció közti késleltetési időt. Ez az állapot már véleményem szerint elfogadható csúcsérték megtartásnak.
Itt tanulmányozható. Sajnos a látvány nem azonos a valósággal, ami részben lehet a szemem és az agyam hibája, másik részben a képrögzítés sajátossága is. A valóságban nem pontokat látok hanem egy mozgó sávot.
(#) Inhouse válasza Alkotó hozzászólására (») Szept 11, 2020 /
 
Most már csak egy olyan videó kellene, ahol összehasonlításképpen az egyik oldalon ez, a másik oldalon a hagyományos sáv kijelzés van, azonos jellel meghajtva.
(#) Alkotó válasza Inhouse hozzászólására (») Szept 11, 2020 / 2
 
Ehhez a másik oldal alkatrészeit is be kell forrasztgatnom, és máris mehet a demonstráció.
De nálam nagyon hektikus mikor vagyok olyan mentális állapotban, ami alkalmassá tesz akármilyen tevékenységre is.
(#) Alkotó válasza Inhouse hozzászólására (») Szept 14, 2020 / 1
 
Bepakolásztam a másik oldalba is az alkatrészeket. Így már látható a funkciók közti különbség, amit igyekeztem bemutatni.
Természetesen ez nem mikroprocesszor, hanem egy sima céláramkör, de abból ez így kihozható Proli007 ötlete alapján.
(#) Davidd válasza Alkotó hozzászólására (») Szept 15, 2020 /
 
Szia! Esetleg publikus ez a megoldás? (A peak led/ utolso led, működése)
(#) Alkotó válasza Davidd hozzászólására (») Szept 15, 2020 /
 
Proli007 emlékei szerint itt van fenn az oldalon, de nem volt benne biztos. Ha nem találod meg, és a szerző sem bánja, akkor én szívesen felteszem a kapcsolást. (Néhány db fölösleges NYÁK-om még van hozzá, azt tudok küldeni.)
(#) proli007 válasza Alkotó hozzászólására (») Szept 15, 2020 / 3
 
Hello! Rosszul emlékeztem, nincs fent. Anno csak eszembe jutott egy megoldás, lerajzoltam és félretettem. De nyugodtan felteheted, nincs benne semmi titok.
(#) Alkotó válasza proli007 hozzászólására (») Szept 15, 2020 / 2
 
Mellékeltem az eredeti rajzot, és azt is amit én rajzoltam, valamint a paneltervemet egy iker változathoz (ebből a panelból tudok adni).
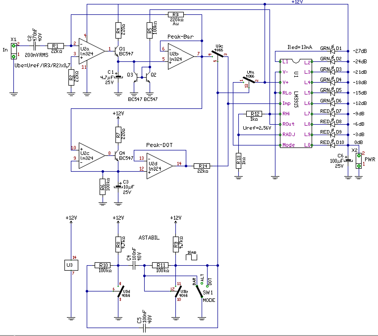
Az áramkör működéséről talán a szerző saját szavaiból egy rövid részlet a legjobb választás:
Idézet:
„...A lényeg, hogy van benne egy csúcsegyenirányító, 4,7µF-os kondival, amit egy 20uA-es áramtükör süt ki, így a visszaesés meredeksége 0,235sec/V. A referencia 2.56V, így maximumról nullára 0,6sec idő alatt esik vissza az oszlop kijelzés. És van utána kötve egy csúcsérték tartó, aminek kondija 10µF és kisütője egy 100k. Ennek időállandója 1sec (37%-ra) és mint tudjuk, 1%-ra ötszörös idő alatt esik vissza.
Az oszlop és a Dot kijelzés között, egy analóg kapcsoló kapcsolgat. Szó szerint, mert vagy oszlop, vagy Dot, vagy alternáló kijelzés van. Avagy az analóg kapcsoló maradéka egy astabil, ami 16ms-onként váltogathatja a kijelzés formátumát. Így a két kijelzés egyszerre is látható a Led-eken...”

Az említett 100 kR-os kisütő ellenállást kb. duplázni érdemes, mert így látványosabb az eredmény.
(#) kokozo válasza Alkotó hozzászólására (») Szept 16, 2020 /
 
Bonyolítani ér? Az R6 alá tranyó ami egy 555 kapcsol annak függvényében, hogy volt e ugyanakkora jel mint előtte, ha nem akkor timer indul pl 3sec, és ha letelik akkor kapcsolja a kisütést, ha jön ugyanakkora vagy nagyobb jel akkor resetelődik a timer és újra elkezdi a 3s-et.
Így megoldható lenne a lefutó peak jelzés.
(#) Davidd válasza Alkotó hozzászólására (») Szept 16, 2020 /
 
Nagyon szépen köszönöm a teljesen részletes leírást. További szép napot, mikor lesz egy kis időm akkor építgetek és jelentkezem a fejleményekkel.
(#) Alkotó válasza Alkotó hozzászólására (») Szept 17, 2020 / 4
 
Kipróbáltam a javasolt módosítást (10µF-ot visszatettem és 100 kR helyett 220 kR lett a kisütő ellenállás.
Az eredmény messze a legjobb az eddig kipróbált időzítési kombinációk közül.
Ezt a változatot javaslom "késznek" tekinteni.
Most ilyen a működés. (A korábbi próbálkozásokat töröltem.)
A hátoldal nem látszik, ezért arról is csináltam egy külön fotót.
A hozzászólás módosítva: Szept 17, 2020

hátoldal.jpg
    
(#) Alkotó válasza Alkotó hozzászólására (») Szept 19, 2020 / 2
 
A videón lévő példányt elkérték, ezért összeraktam egy másikat. Ez is elsőre indult, nem volt vele semmilyen élesztési nehézség.
Annyi módosítást engedtem meg magamnak, hogy a sor utolsó zöld LED-jét sárgára cseréltem, azaz a zöld és piros közé beékeltem egy elválasztó színt.
A sárga LED is fényesebb mint a zöld, ezért ennek is csökkenteni kell a fényerejét a párhuzamos ellenállással (ezt még nem tettem meg, de rajta van a bakancslistámon).
A látvány nem lett rossz egyáltalán. Inkább ízlés mint műszaki megfontolás alapján lehet mellette vagy ellene érvelni.
A mellékletekkel a sárga LED-et próbáltam láttatni.
A hozzászólás módosítva: Szept 19, 2020
(#) Alkotó válasza Alkotó hozzászólására (») Nov 28, 2020 / 2
 
Ehhez a kapcsoláshoz, ami a csúcsértéket ott tartja egy kis ideig, készítettem egy lényegesen kisebb helyigényű változatot is. Most már ki is van próbálva, és jól működik.
Mellékeltem képeket a tervezett kivitelről.
(#) lóri hozzászólása Jún 9, 2021 / 6
 
Sziasztok!
Elkészült a harmadik verzió is, na, nem mintha érdekelne valakit, csak úgy mondom.
Egygombos kijelzési mód választás, amolyan menüvezérelt. Peak on/off, 1 vagy 2 led peak, peak visszaesési idő állítás, vonal vagy pont, kijelzési irány, stb. 4mm-enként vannak a ledek, így 92mm-re van a két szélső, 14mm a két sor távolsága, 2mm-es ledekkel. Beültetési sablont is csináltam. Proli007 mérőegyenirányítója (ezúton is köszönöm). A programot a hex-es Józsitól kaptam, túrta a fiók mélyéről, de csak egy volt neki. 18F2610 még mindig, tpic 6c595-el. Videót nem tudok csinálni, mert csúnya lesz, nem adja vissza, milyen szép is valójában. Na megyek vissza kapálni...
(#) Alkotó válasza lóri hozzászólására (») Jún 9, 2021 /
 
Nekem tetszik.
(#) lóri válasza Alkotó hozzászólására (») Jún 9, 2021 /
 
Köszi, nekem is. Az enyémben is jumper meg dipkapcsoló volt az üzemmód választására, de az nem jó. Mert mi van, ha át akarom állítani? Szétszedem a készüléket mindig? Ezért lett gombos az enyím. A menügomb bele lesz sunyizva egy létező gomb mögé, mondjuk a hangfalválasztó mögé, ami amúgy is be van nyomva mindig. És, ha 3 másodpercig nyomom a már benyomott gombot, akkor tudok turkálni a menüben. Ebbe az erősítőbe teszem majd bele, ha lesz ihletem. A cd direct gombot leszedem és akkor el fog férni.

sal.jpg
    
(#) Alkotó válasza lóri hozzászólására (») Jún 9, 2021 /
 
Ne rombolj bele az erősítőbe. Inkább legyen egy külön doboz a készülék tetején.
(#) lóri válasza Alkotó hozzászólására (») Jún 9, 2021 /
 
Van cnc-m, nem lesz ronda. A külön doboz, hát.....
(#) tompower válasza lóri hozzászólására (») Jún 9, 2021 /
 
Szia, engem ez a mérő egyenirányító kapcsrajza érdekelne. Meg a pcb-d otthoni furatgalvános?
A hozzászólás módosítva: Jún 9, 2021
Következő: »»   146 / 151
Bejelentkezés

Belépés

Hirdetés
XDT.hu
Az oldalon sütiket használunk a helyes működéshez. Bővebb információt az adatvédelmi szabályzatban olvashatsz. Megértettem