Fórum témák
» Több friss téma |
- Ez a felület kizárólag, az elektronikában kezdők kérdéseinek van fenntartva és nem elfelejtve, hogy hobbielektronika a fórumunk!
- Ami tehát azt jelenti, hogy a nagymama bevásárlását nem itt beszéljük meg, ill. ez nem üzenőfal! - Kerülendő az olyan kérdés, amit egy másik meglévő (több mint 17000 van), témában kellene kitárgyalni! - És végül büntetés terhe mellett kerülendő az MSN és egyéb szleng, a magyar helyesírás mellőzése, beleértve a mondateleji nagybetűket is!
A JIS (Japán nemzeti), ASA Amerikai nemzeti), ISO (nemzetközi), DIN (Német nemzeti), EN (Európai Úniós), MSz (Magyar), stb, szabvány rendszerek, amelyeknek a megfelelő számú lapjai leírják a téma meghatározását, vizsgálati mérési módszereit.
A kérdésed pongyola módon megfogalmazott valami, valamelyik DIN szabványban leírt 3 -as mértékegységgel jelölt üveg tulajdonságai. Innentől kezdve guglizhatsz ezerrel. Például egy, a sok közül: Bővebben: Link
Nagyon szépen köszönöm, teljesen tiszta minden. Illetve egy kivétellel. A diódát a visszacsatolásban nem nagyon értem. Átalakítottam a rajzot ahogy mondtad, kérlek majd néz meg hogy így gondoltad-e.
Megpróbálom levezetni az elképzelésemet a működéséről. Ahogy írtad hogy amikor az LM311 tranyója ki van kapcsolva, akkor nem az emitteren folyik a föld felé az áram, hanem R24 és a feszültségosztó felé. Így a kialakult áram az R22-n feszültséget ejt, ami elég hogy nyitva tartsa a FEt-et. Vagyis tényleg soha nem kapcsolna ki, ennek az egész komparátoros résznek meg pont az lenne a lényege hogy ha leesik a feszültség pl. 10V alá akkor kapcsolja le a bemenő feszültséget a rendszerről. Ezt értem, de azt mondod hogy amikor a tranyó be van kapcsolva R24-R18xR19 felé áram folyik csak az ellenkező irányba. Ezt a részt nem nagyon értem ne haragudj. Ebben az esetben nem az emitteren kellene elfolynia az összes áramnak? Nem gondolok csomópontra a kollektoron mivel nincs emitter ellenállás. Valamit biztos elnézek, de ezt muszáj megértenem.
Nincs itt semmi "különleges". Amikor nem volt dióda a 20V tápból folyt az áram az R22-R24-en át a 4V-os referencia pontba befelé. Amikor pedig a tranyó nyitva van akkor a 4V referenciából folyik ki az áram az R24-tranyó kollektor-tranyó emitter felé. Tehát első esetben emelte a referencia feszültséget, a második esetben pedig terhelte a referenciát. Az ellenkező irányú áram az R24-re vonatkozott.
Most hogy bent a dióda, csak a második eset fordulhat elő, mert amikor a tranyó kikapcsol, a dióda is lezár. Tehát nem folyik rajta áram,csak amikor a tranyó nyitva van. Amikor a 4V referenciát terheled, akkor az R18 és R19 repluszát kell figyelembe venni. (R18xR19) A 8V táp forrás-ellenállása nulla, hiszen a feszültség nem változik. Így váltóáramilag az R18 és R19 párhuzamosan van. (Mondhatnád, hogy de itt egyenáram van! Igen, de mivel a 4V referencia "változást szenved", az pont olyan mint a váltóáram, változik. A referencia forrás-ellenállása így 2,5k.)
Értem már, leesett végre. Teljesen világos minden, ismét sokat tanultam tőled. Nagyon köszönöm még egyszer a segítséget. Most már bátrabban nekiállok és megépítem.
Milyen a jó automata hegesztőpajzs reakcióideje? 25ms, vagy 1/25000mp, vagy 0,8m/s, vagy 1/10000mp, vagy 0,04ms? Ezeket nem én találtam ki.
Minél kisebb az érték (rövidebb az idő), annál jobb. Igaz, a 0.8 m/s ebben a formában nem értelmezhető, mert az sebességet, nem pedig időt jelöl (2.88 km/h).
Az nyilvánvaló, hogy minél rövidebb annál jobb, de attól még nem tudom, hogy milyen rövid lenne tényleg jó. Arról nem beszélve, hogy mint írtam, ezeket nem én találtam ki. Szerintem az 1/25000mp értelmetlen, és 25ms akarna lenni, és ebből kifolyólag a 0,04-0,1ms sem igaz mert máshol nyilván ebből számolták át. A 0,8m/s-ról pedig nem jöttem rá, hogy miből jön. Azt hittem itt majd megtudom, hogy mennyi szokott lenni, és, hogy mennyi lenne biztonságos. Ezek a boltokban vannak így megadva, nem sebességet jelöl, nem én vagyok a hülye. Pontosabban a gyári adatlapokon is. Vagy csak azt hiszem, hogy a gyártó oldalán van. De innentől kezdve még azt se lehet eldönteni, hogy ezek közül melyik a gyorsabb...
A hozzászólás módosítva: Szept 8, 2020
Sziasztok. Az lenne a kérdésem, hogy a képen látható 12V os 500mA es trafóból lehet e csinálni 24V ostať?
Elméletileg áttekercseléssel. De az impregnáció miatt esélytelen. Dee ha 24V egyen kell, az megoldható, mint egy 200 mA-ig.
A hozzászólás módosítva: Szept 8, 2020
Sziasztok!
Feszültség szintet szeretnék figyelni, és ha azt átlépi akkor kapcsoljon ki egy led, úgy hogy ne legyen átmenet. Próbáltam LM311-el de valahogy nem akar sikerülni. A figyelendő feszültség szint 16-28VDC.
Sziasztok! Megtudná irni valaki milyen Trafó és lehet e hegesztésre használni. T5C2 amit látok felirat és 400VA./220/12v
Szia!
Feszültségcsökkentő trafó és nem alkalmas hegesztőnek.
De azért a teljesitménye megbizható 12 v egyenáram meglehet hajtani valamilyen motort?
Sziasztok!
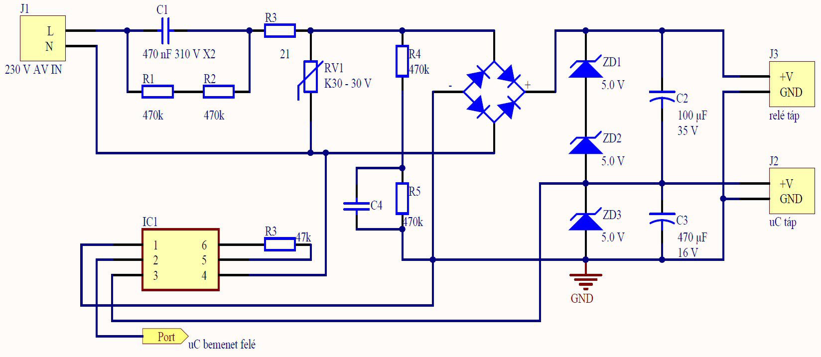
Segítséget szeretnék kérni egy hibás áramkör javításához. Nem teljesen kezdő téma, de nem tudom melyik másik topikba illene a kérésem leginkább, ezért ide írok. Elnézést, ha rossz helyen van. Van egy beépíthető villanysütő, amiben tönkrement az időzítő elektronika, amely egy relén keresztül kapcsolgatja a fűtőszálat a beállított sütési programnak megfelelően. Ezt szeretném megjavítani. Az áramkör lelke egy 8S003F3P6 mikrovezérlő. Adatlap szerint a uC tápfeszültsége 2,95 V - 5,5 V lehet, optimálisan 5,0 V. Az áramkörre hálózati feszültséget kapcsolva az IC tápkapcsain csak 1,8 V-ot mértem. Egyébként a hálózati feszültség bekapcsolásakor kellene egy hosszút sípolnia az áramkörnek, ez nem történik meg. A relé tekercsfeszültsége 12 V (típusa HF152FD 12-1HQ) Már második napja nézegetem, méregetem, de nem jövök rá a hibára. Megpróbáltam felrajzolni a tápkört, csatolom a rajzot. Van benne egy beazonosítatlan, hat lábú IC. Amit sikerült leolvasni róla: "7D WT s" Nem vagyok benne biztos, hogy ez részt vesz-e a kontroller IC tápfeszültségének létrehozásában, szerintem inkább csak figyelő szerepet tölthet be. A uC tápjaként (J2) 1,7 V-ot mérek, a relé tápjaként (J3) 11,9 V-ot. A C2 elkón ennek megfelelően a különbség, 10,2 V esik. Jól sejtem, hogy túl alacsonyak a feszültségek? A relének a 11,9 V még jó lenne, de a kontrollernek az 1,8 V már semmiképpen sem. A három darab 5V-os zenerből lehet arra következtetni, hogy a Graetz híd kimenetén 15V-nak kellene lennie? Ha igen, akkor vajon miért van csak 11,9 V? Amit eddig próbáltam: C1/C2/C3 kondenzátorokat kicseréltem újakra. Csere után változatlan feszültségeket mérek. Az R3 ellenállás sértetlen, mérem rajta a 21 ohmot, ezt nem cseréltem. Az RV1 varisztort kiszedtem, hátha az hibásodott meg és terhel be, de semmi sem változott. Tudnátok tanácsot adni, merre induljak tovább? Már kifogytam az ötletekből.
Hello az Smd kód szerint a hat lábú ic egy mun5214dw1 típusú kettős tranzisztort tartalmazó tok.
Arra megfelel. Egyen irányítva, szűrve. A feszültsége több lesz, mint 12V. Motorja válogatja ...
Hello! Ha nem szeretnél átmenetet, akkor pozitív visszacsatolással hiszterézist kell kialakítani. És a figyelt feszültség és a referenciának kisebb legyen a zaja, mint a hiszterézis távolsága. Akkor billenni fog a komparátor. (Gondolom a 16-28V a figyelés beállíthatósági határa.)
Nagyon köszönöm az infót!
Akkor ezek szerint a 2-es lábon, a bázisra inkább a mikrovezérlő DO kimenete lehet kötve, ugye? Mit csinálhat ez a kapcsolás? A uC valahogy szabályozza a kimenő tápfeszt a J2-n a tranzisztorok kapcsolgatásával? Esetleg PWM üzemmódban? De akkor is valami nagyon tévesen működik,ha csak 1,8 V-ot sikerül produkálnia.
Egyrészt offtopic, másrészt meg ez egy kb. FET , csak körítéssel.
Ez nem motorvezérlő, hanem egy opto + egy FET. Minden kapható hozzá itthon is.
Ha kompletten kell, miért nem rendeled meg onnan, ahol találtad?
Mekkora feszültséget visel el egy 6V 20W halogénizzó? Úgy értem: milyen áramforrásra köthető rövid (0.5s) közép (0.5-5s) és hosszútávon (tartósan)? Tudom, függ az izzótól - de tapasztalatok érdekelnének (a kérdés kritikája nem annyira, de azért egy kicsit mégis
). Köszönöm!
Függ az izzótól!
Pl. ha járműhöz gyártották, akkor biztos figyelembe vették azt, hogy a 6V névleges feszültségű rendszeren akár 7,2V-is lehet tartósan üzem közben ( 6V-os akkumulátor töltő feszültsége) ... Ami ugye már 20% túlfeszültséget jelent. A teljesítmény meg négyzetesen növekszik ... Ha ugyan ezt egy 230V névleges feszültségű izzóra számolnánk ott már 276V-ot jelentene ... nem valószínű hogy sokáig bírná!
Szoktam néha gondolkozni, hogy egyes kérdéseket mért tesznek fel emberek,
de aztán rájöttem, ezen merengeni sok értelme nincsen. ![]() Ugyanakkor az biztosra mondható, hogy "jól nevelt izzó" bekapcsoláskor megy tönkre (már csak a hideg ellenállás miatti nagy áramlökés miatt is). Tehát lágyinditóval nagyobbat/többet.
Köszönöm mindenkinek a segítséget! Van egy lámpám, az eredeti akksi szerintem halott, holott rajta van a 6.42V, viszont meg sem nyikkan. Labortápról 6V-on szépen teljesít az izzó. Mivel kicsi a tapasztalatom ezen a téren (ezért teszem fel a kérdést), érdekel, hogy a 7.49V-os akkupakkomról merjem-e úgy üzemeltetni, hogy néha 3-4 másodpercre üzemeltetem az izzót?
Ha már a halogén úgyis pazarolja az energiát, akkor egy soros ellenállást ( 0,5R 5W), vagy két sorba kötött diódát én betennék.
Sok kérdés felmerül bennem. Ha az akksin ott a 6.42V (századra pontosan), és ráteszed az izzót, akkor valószínűleg leesik a feszültség kb. 1V környékére. Ha ez igaz, akkor az akksi kuka.
Második kérdés, milyen akksid van neked, ami 7.49V-ot (ismét század Voltra pontosan) szolgáltat?2S lipo? Akkor a feszültséged 7.2-8.4V között fog ingázni. Akksira 6V 20W-os izzót? Én inkább nem pazarolnám az akksit arra, hogy a felvett teljesítmény 90-95%-a hővé alakjon. Pár másodpercre? Csak villogtatni akarsz vele? A hozzászólás módosítva: Szept 9, 2020
Köszönöm - az akksi valóban leesett 1.56V-ra
és az izzó pislákolt egy idő után (amúgy 1.04V-ról indult és 1.56V-on állt meg). Igen, 2db 26650-es van sorban kötve - teljesen jól világít az izzó arra az 3-4 sec-re, amit rákötöttem. Igen, pár villantásra van szükségem 4-5 mp erejéig (ezt ugye el lehet hinni?). Lehet kap egy buck-boost-ot, de meg akartam úszni kevés ráfordítással. |
Bejelentkezés
Hirdetés |














). Köszönöm! 





