Fórum témák
» Több friss téma |
- Ez a felület kizárólag, az elektronikában kezdők kérdéseinek van fenntartva és nem elfelejtve, hogy hobbielektronika a fórumunk!
- Ami tehát azt jelenti, hogy a nagymama bevásárlását nem itt beszéljük meg, ill. ez nem üzenőfal! - Kerülendő az olyan kérdés, amit egy másik meglévő (több mint 17000 van), témában kellene kitárgyalni! - És végül büntetés terhe mellett kerülendő az MSN és egyéb szleng, a magyar helyesírás mellőzése, beleértve a mondateleji nagybetűket is!
Értem, köszönöm. 100W-os a napelemem U=20V, I=5A. Egy 60Ah -s akkum van amit szeretnék vele tölteni. Gondolom akkor itt nagyon nincs szükség a töltőáram korlátozására.
A CN3768 -ról mi a véleményed? Egy olyan töltőt szeretnék építeni, amit univerzálissá tehetek pl. különböző Ah -s aksikat lehessen vele tölteni, és olyan 3 lépcsős legyen a töltési profilja mint ennek az IC-nek. De ha jól tudom akkor az UC3906-nak is ilyesmi. Ez egy kicsit automatizáltabb lenne, hátha idővel bővül a modulok és az aksik száma.
A magnetofon szalagon a mágnesezhető réteg finomra őrölt fém ötvözet/keverék, amit polimer anyag tart össze, és köt a hordozó szalagra. Ennél fogva a részecskék között nincs fémes kapcsolat, nem is lehet, mert az örvényáramú veszteséget okozna. Tehát a leváló por, közvetlenül nem okoz zárlatot, de nedves levegővel érintkezve okozhat, és mechanikailag is káros. Időnként nem árt tisztítani.
Idézet: „Építettem egy pcl86-ot trafó nélkül.” Ez a mondat tényleg azt jelenti, hogy egy PCL86 tipusú elektroncsövet építettél? Ráadásul "trafó nélkül"? Vagy valami mást gondolsz, csak így nem derül ki, hogy mit. A hozzászólás módosítva: Szept 13, 2020
Ez konkrétan hol jelenik(jelenhetne) meg,mármint a zárlat?
A fejek környékén? Arra gondolsz,hogy azt kell takarítani? Köszönöm szépen a válaszod! A hozzászólás módosítva: Szept 13, 2020
Én ugyan nem találkoztam még ezzel az IC-vel, de ha ez a célod, akkor ez megfelelő lehet. Ez legalább kapcsolóüzemben oldja meg a dolgokat, így nem lesz feleslegesen nagy hőtermelés, mint az UC3906 esetében.
Én még soha nem találkoztam a lemállott porból származó zárlattal, de attól még lehet. Ezért mondtam, hogy jobb tisztán tartani. Elsősorban a súrlódó részeknél (kombinált, törlő fejek, szalagvezetők körül) fordul elő, ott viszont nemigen van érzékeny elektronikus alkatrész.
Idézet: „5k-s ellenállásból mekkora teljesítményűek vannak? Építettem egy pcl86-ot trafó nélkül. Van hangja de halk és az 5k 5W-os ellenállás veszettül melegszik. A táp 212V.” Kedves János! Úgy látom, óriási probléma számodra, hogy szabatosan, érthetően feltegyél egy kérdést. Elvárod, hogy a blogolásszerű, összefüggéstelen hozzászólásaidból kihámozzuk hogy mi a problémád, mit is szeretnél. De sajnos nagyon nehéz így hogy sem egy fotó, vagy rajzrészlet lenne.(Habár lehet hogy jobb is ha nincs fotó.) Mennyire más lenne ha például így hangzana a kérdésed: "Kedves Fórumtársak! Építettem egy PCL86-SE erősítőt, de kimenőtrafót nem használtam, helyette a primer tekercs helyére bekötöttem egy 5kOhm-os 5W os ellenállást. Szól, de nagyon melegszik az 5k. Az anódfeszültség 212V. Mi az oka a dolognak, illetve hol hibáztam? Mellékelek rajzot, fotót." Ugye mennyire más? Szóval: -Gyanítom SE erősítőről van szó. -A kimenőtrafó illesztése 5K/4,vagy 8 ohm lehet. -A trafó primreje helyett betettél egy 5k 5W-os ellenállást. (Az hogy a trafó 5k/8ohm, az illesztések impedanciájára, áttételére utal, nem a Dc R paraméterre.Olvass utána az ellenállás, impedancia fogalmának.) Tehát a trafó primer tekercsének ellenállása nem 5k, hanem csak párszáz ohm. Itt az első bibi. Egy 5k-s ellenállás esetén hová kötötted a terhelést?(Hangszóró, hangsugárzó, stb) Itt a második bibi. 212V anódfeszülség esetén, ha teszem fel 20mA folyik, akkor már 4,24W-ot disszipál az 5W-os ellenállás.(Persze ilyen mérésről nem írtál, hogy mennyi az anódáram.Lehet meg sem mérted.) Ez a harmadik bibi. Segits egy kicsit, eddig jók a "gondolatolvasásos feltételezések"? Szóval tanulj meg korrekt, szakmai módon kérdezni, hiába csak hobbi fórum, azért szakmai alapok kellenének. Tiszteld meg a fórumtársaid, hogy nem összevissza mondatokban kommunikálsz,és ne várd el hogy mindenki naprakész legyen a projektjeiddel kapcsolatban. Szívesen segítek Én is, meg más is szerintem, de ehhez az előzőleg leírtak kellenének.... A hozzászólás módosítva: Szept 14, 2020
Értem,köszönöm a válaszodat!
Nagyon köszönöm! írok, ha jutottam valamire.
most időm hirtelem kevés lett sajnos...
Sziasztok!
Segítségeteket kérném autó elektronikában. Volna egy öreg MTZ traktor aminek a világítására tenni szeretnék egy világítás figyelő sípolót. Ki is néztem egyet ami két vezetékes vagyis adok neki pluszt és mínuszt majd sípol. ![]() Igen ám, de én azt szeretném ha akkor sípolna mikor áll a motor. Pozitív végét rákötném a világítás kapcsolóra a negatívra meg kellene valami elektronika ami csak akkor zár ha nincs töltés az akkumulátoron. Nappali menetfény vezérlőre gondoltam, relék nélkül. Igen ám de sajnos gondba vagyok az értékekkel illetve polaritással. Vagyis pl oké hogy ott van 1k és 470ohm ellenállás de mekkora teljesítményűek legyenek? Illetve hogyan változna a kapcsolás ha nem pozitívot kellene kimeneten kapnom hanem negatívat. (Jó tudom fordíthatnám a polaritást a relével is, de nem szeretnék plusz alkatrészeket hibaforrásnak.) 12v-os a traktor. Köszönöm előre is segítségeteket.
Pozitív a lámpákra, negatív a gyújtásra, diódával védve.
.
Hello! Az egyszerű megoldás amit Epu2 javasolt, ahhoz csak egy soros dióda kell.
De hogy a kérdésedre is kapj választ, ha a GND-t kapcsolná a tranyó, akkor elsősorban +fejre kell fordítani a kapcsolást". Vagy is NPN tranyót kell alkalmazni, így az emitter a GND-re kerül. A zéner katódjára fog a 12V kerülni. De az a kapcsolás működési pontja a 12V-os zéner és a bázis-emitter 0,6V nyitófeszültségének összege, vagy is kb. 12,6V lesz. Ez kevés, így célszerű a zénerrel sorba kötni még egy 1N4148-as diódát. Két katód egymás felé, mert a dióda nyitóban, míg a zéner záróüzemben működik. Kis teljesítményű ellenállások is megfelelő, hiszen az akkumulátor feszültségből a zéner levonja a 12V-ot. Így az akksi töltöttségétől függően az R1-re 0..2,5V feszültség jut csak. Az csak 6.25mW maximum. Az R2-re még ennél is 0,6V-al kisebb feszültség jut. A hozzászólás módosítva: Szept 15, 2020
Elnézést de telefonról írok.
Itt nincs gyújtás. Buta traktor. Ha kell vontatással, áramkör nélkül beindítom. Egy "nyomó gomb" az indító, ami ad villanyt a bendixnek és go
Ha nincs gyújtás, akkor az akkumulátor főkapcsoló utáni pozitív sarka. Valamilyen fogyasztó csak van, amikor jár a motor. Persze csak kisteljesítményű zümmer, csipogó használható. Ha hoffer, vagy mia, akkor nem tudom. Akkor egy minimális elektronika. A lehetőség sok. Nem ismeret a trakeszt.
Az nem Hoffer, hanem Hofherr.
![]() Nősülés után meg át lett keresztelve HSCS-re. ![]() Amit viszont magyar ember józanul képtelen kimondani. A hozzászólás módosítva: Szept 15, 2020
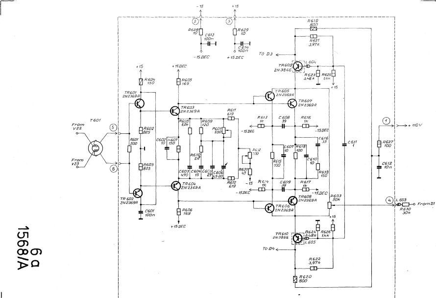
A következő rajzon nem elírás a TR609 és a TR610 pozícióban a 2N3866?
Mert hogy a tápfeszültség nagyjából 120 Volt.
Nem elírás, de elég kényes a helyzet. Ezért szoktak ezek a végfokozatok meghibásodni.
A végfokozatban két tranzisztor van kaszkád kapcsolásban, így helyes munkapontban a 110 V megoszlik a két tranzisztoron. De nincs is szó 110 V -ról, mert a ks csőnek a kivezérléshez kb 70 - 80 V -ra van szüksége. Az egyik tranzisztornak a max Uce feszültsége 55 V, a másiké 40 V. Így a kettő összege, ha szűken is, de fedezi a ks cső eltérítő lemezeinek feszültség igényét. Ezért nagyon kényes a munkapont beállítására.
Még lenen egy kérdésem.
FET-eket hogyan lehet párba válogatni? Volna erre egy kapcsolásod? Köszi.
Kapcsolásom ugyan nincs, de viszonylag egyszerűen.Építesz egy áramkört FET típusának megfelelő állítható, és mért kapufeszültséggel, és méred a Drain feszültségét. A munkaellenállás akkora legyen, hogy a teljesen nyitott FET esetén se tudjon nagyobb áram folyni a megengedettnél.
Az így felvett (igényeidtől függő számú mérés) eredményét grafikusan ábrázolod (excel), és összehasonlítod. Amik a legközelebb állnak egymáshoz, arra ráfoghatod, hogy párok. Ha nagyok az igényeid, Egy tokban dupla FET -et kell vásárolni jó drágán, nem biztos, hogy szükséges. Ha szkóp bemenetére gondolsz, akkor a bemeneti differenciál erősítő egyik fele nincs a kapujáról nincs is vezérelve csak a source -ről, oda olyan nagyon nem fontos az abszolút pár használata, élég ha nagyjából párok.
Köszönöm szépen.
Régebben építettem pár egyszerű csöves szkópot. Arra gondoltam, most építek egy wobblerszkóp szerűt 8038-ra alapozva. Van egy csomó alaktrészem. El kéne használni egy részét valamire. Gondoltam, hogy legyen benne AVR is, csak még nem tudom, hogy mit csináljon. Volna esetleg tipped? A hozzászólás módosítva: Szept 15, 2020
Mondjuk, én sajnos nem értek a mikrovezérlőkhöz, mikor szükség volt rá, kiizzadtam azt a néhány aprócska programmot (jelentős külső segítséggel) ami a vizsgákhoz kellettek, úgyhogy csak általánosságban.
Menüből állítható -tól -ig frekvencia, frekvencia mérés, kijelzés, fokozatos kimeneti szint állítás kijelzés, ilyesmi. Az ilyesmikre Bakman kollégának vannak jó meglátásai, tippjei. A hozzászólás módosítva: Szept 15, 2020
Ász én sem vagyok benne, meg az elektronikában sem, csak próbálkozom néha.
Köszi a tippet.
Volna esetleg olyan program, aminek segítségével egy egyszerű emitterkapcsolású erősítőfokozat ellenállásértékeit ki lehet számolni?
Anno itt még elég volt a papir és ceruza.
De ha elmondod, hogy melyik lépésnél akadtál el, akkor segitünk.
Sziasztok! Bluetooth JBL E45BT fejhallgatóm zavarodott meg. Feltöltöm az aksit, minden ok, kikapcsolom, majd másnap be és semmi. Először azt hittem tönkrement az aksi. Kicseréltem és ugyan az a jelenség. Azért szerettem, mert nagyon sokáig bírta egy feltöltéssel és napi használatban volt. Pár hónapig nem használtam és utána jelentkezett a jelenség. Mi lehet a gond?
Valami leszívná az aksit kikapcsolt állapotban? Köszi előre is!
Rögtön az elsőnél.
Közel negyven éve jártam utoljára iskolába és azóta semmi dolgom nem volt egyenletekkel, így átrendezni se tudom, ha az kell. Ezért kéne program, hogy csak beírom a várt adatokat és jön a végeredmény. Tudom mondjuk a bemeneti ellenállást és a bemenő feszültséget. És mondjuk a várt erősítést. Mi legyen az osztó ellenállásainak az értéke, mennyi a kollektorellenállás, emitterellenállás. Na meg mondjuk tudom a tápfeszültséget.
Valami hasonlóra gondoltál? Bal felső menüből a "New Amplifier"-re kattintva választhatsz.
A hozzászólás módosítva: Szept 16, 2020
|
Bejelentkezés
Hirdetés |















