Fórum témák
» Több friss téma |
Ahha. Kezdem érteni?: tehát akkura kapcsolva az áram beindulása indítja el a programot a chip-ben? És legyen az bármennyire jó és feltöltött akku, mindenképp vesz annyi áramot?
Akkor ma megyek arrafelé, de van ott egy opto, amit nem ismer gugli - V627Y
Az hogy ez így van-e, csak akkor tudnád meg, ha ismernéd a programot. Mindenesetre a PIC az AN1-en látja az aksi feszültségét és ez szerint dönt. Aztán ha kiadja a PWM jelet a PC1-en, az összehasonlításra kerül az aksi feszültséggel. Ha a PWM (átlagértéke) a nagyobb, akkor nyitja az optót az pedig szabályozza a tápot.
Nem tudom melyik optóról van szó, de lehet ami figyeli a hálózati feszültség meglétét. Mert a panelen az AC jel erre utal. Aztán hogy ez a primer 50Hz -et, vagy az egyenirányított DC-t figyeli-e, azt csak Te fogod tudni ha megnézed hova megy. És van még egy opto a panel szélén, aminek nem tudni még a szerepét.
Itt az opto-s rész, itt már alig látni egy-egy elbújt alkatrészt, remélem, jól sikerült... Ez a panel bal szélén lévő, a másik kettő a táp primer részét nézi.
Még annyi van hozzá, hogy a relé a plusz-t kapcsolja elvileg kifele, és van rajta 2 nagy kondi persze...
Ha az opto rossz lenne, nem menne ki feszültség, ugye? A hozzászólás módosítva: Máj 11, 2020
Elég vicces.. Az opto egy terhelést kapcsol az aksira. Gondolom, hogy tényleg ott van-e az aksi. Csak az a mókás, hogy talán azért használ hogy az 1k tényleg az aksira kapcsolódjon. Lehet hogy az aksi negatív pontja és a táp GND között ott van a sönt amin áramot mér a proci. A táp és az aksi pozitívja meg közös. De így egy PNP pranyóval ugyan ezt a hatást lehet elérni.
![]() Az is fura, hogy az opto egyik felén egy 1k, a másik oldalon meg egy 10k van? Ezek sorba lennének így kapcsolva. Vagy az opto nem is "opto".. Úgy néz ki, hogy a relé a kondi miatt,kicsit később kapcsol be. Tehát nem azonnal, ahogy az aksit ráteszed. De a dióda vagy fordítva van, vagy az egy zéner. Utóbbira tippelnék, mert így azt is megoldja, hogy ha az aksi nem 12V-os nem kapcsolja rá a töltőt a relével.
Akkor majd rajzolok tovább, így próbálok segíteni magamnak, ezzel a rajzzal.
Persze picik az alkatrészek, néha mérek mert nem látom, hogy piros vagy narancs... Ezért beleszólhat az ÁK belső ellenállása is
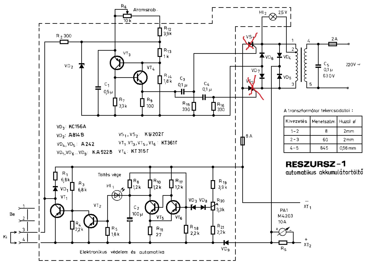
Sziasztok kaptam 1 szétszedett orosz töltőt ami 10A tud.A mellékelt kapcs.rajzon az áthúzott 2
tirisztor hiányzik,gondolom rosszak voltak.Lehet-e valamivel helyettesíteni,tipusuk :KU202G Trafó jó ,18V váltót ad le,rátettem egy Graetz hidat 14-15V egyenáramom van.A baj csak az,hogy 12V-os akksira kötve ,(ami 11,8 V-on van)rögtön 10A-rel akart tölteni.A panel vezetékei el voltak vágva. Tirisztor nélkül mi lenne?(nem kell semmi automatikus töltés,majd én szabályzom,és figyelem az akkut.)
Szia!
Ha a panel felső része megvan, csak a 2 tranzisztor az esetleges cserélnivaló ( BC327-337 pl.), tirisztornak meg keress valami 16 amperes típust. Ha nem akarod megjavítani, akkor a graetz után fényszóró izzókkal tudod az ampert bekorlátozni, különben valami leégne előbb utóbb. 2 x 65-70 wattos, paralel izzókkal már tudsz rendesen tölteni.
Köszi a gyors választ,ez jó lehet tirisztor helyett?
https://www.hestore.hu/prod_10034419.html Megvan az egész panel,hiba nem látszik rajta,ha kibogarászom a 8 levágott vezetéket és berajzolom a képpre,tudnál segíteni mi hova megy?
Elvileg jó, de 800 voltos felesleges.. ha van párszáz voltos, az is jó.
Rakd össze, aztán 24 voltos izzókkal terhelve próbáld ki, tudod-e szabályozni. A potméter talán megvan még. Képpel nem sokra lehet menni, funkcionálisan kell megkeresni a drótok helyét.. nem problémás. Látom, a hestore nem mutat más megfelelő tirisztort. A hozzászólás módosítva: Szept 21, 2020
Alternatív megoldásként tirisztor nélkül egy szabályozható táp szóba jöhet?
Potik jók kimértem őket
Ha bírja az ampert, akkor igen...
![]() Azt nem értem, az a táp miről menne? Ha simán dc-ről, akkor nézd meg, kis pufferkondi csatlakoztatásával a graetzre mennyi a dc csúcsfesz, azt kapná a tápod bemenete és a kimenete elérné-e a 14 voltot pl.
Trafó + Graetz = 15V DC ezt adja le ,hűtőborda van, 10A -t viszi.
Puffer a trafón van. Ja a panelról menne,azon van a poti is. A hozzászólás módosítva: Szept 21, 2020
Ez így nem okés... a reszursz panel és a te szabályozható tápod nem köthető össze.
Vázold röviden, mit tartalmaz a szabályozható tápod.
Valahogy így:
trafóról graetz annak a + vezetéke(képen pirossal)oda forrasztva, graetz - (képen kék) oda ahol látszik ,2 sárga vezeték a képen elvágva
Azt írtad, hogy "Alternatív megoldásként tirisztor nélkül egy szabályozható táp.... "
Akkor ez mi? A reszursz panel tüskéket ad a tirisztoroknak, fázishasítással megy. Az másra nem jó. A reszursz trafó+egy komolyabb graetz és puffer UTÁN köthetnél pl. egy darlingtonos hűtött, szabályozható egységet, reszursz panelek nélkül. Vagy maradsz a javításnál, tirisztorok betételével (1.), vagy az izzós előtéttel (2.), amit már írtam.
Értem,így világos minden ,adok egy esélyt a javításnak,a 2 tirisztor 600 Ft,ha nem lesz jó marad
az ízzós megoldás. Azért gondoltam a tápra,mert ennél a töltőnél 2-15V között lehet a potival szabályozni, tehát egyben táp is.Igaz a feszültséggel együtt emeli az ampert is. Mégegyszer nagyon köszönöm.
" Azért gondoltam a tápra, mert ennél a töltőnél 2-15V között" ? Ez elég kritikus dolog lenne a kis feszültségű tartományban, nagyon kis vezetési szöget elképzelve - vagy nem értelek.
Valamit mindig pontatlanul fogalmazol. Most mi a táp és mi a töltő nálad? Szerintem maradj a tirisztoros megoldásnál és töltőnek használva.. Ha pedig "tápként" is szeretnéd használni, akkor fullra feltekerve, rákapcsolsz egy komolyabb pufferkondit, utánakötve egy szabályozható tápot, ami már elég sima dc-t adna ki és akkora feszt, amit akarsz pl. 14..15 voltig. A hozzászólás módosítva: Szept 21, 2020
Kipróbáltam a Graetz hidas megoldást,16,6 V-ot adott le,a híd 8A-os volt multiméterrel 10A-t mértem,negyedóra után,miután a kisebb tüzet eloltottam ,a híd elrepedt,vezetékek elégtek
itt valami nagyon nem ok.Ha beleteszek izzót a hídon akkor is 10 A megy át max 4A izzó + 6A megy akkuba.Az akku meg 88 Ah-s ,ezeket szervizben megtoltuk 30A -el gyorsba,kibírta. Lehet nincs értelme tovább görcsölni,csak így tél előtt jó lett volna egy erősebb töltő.
El se tudom képzelni, hogyan korlátoztad izzókkal az áramot, ha azokon 4 amper ment át, az akkuba pedig 6.
Soros kötésnél ( áramkorlátozás ) csak egyféle amper megy az áramkörben. A híd persze elreped, ha a maximális áram már sok neki. 8 amperes a hídon mégis hogyan képzelted, hogy 10 ampert engedsz át?. Pár dologra nem figyeltél oda.. A hozzászólás módosítva: Szept 21, 2020
Még mindig Magyarországon laksz? Ha kicsit közelebb költöztél volna, adnék tirisztort.
![]() A 8 A-es hídon is át lehet engedni 10 A-t, ha nagyon jó a hűtése. Ha nincs rajta semmi hűtőfelület, már 4 A-rel is meg lehet sütni. ![]() Egyébként a Reszursz örök élet, meg egy nap. Persze bármit tönkre lehet tenni.
Szia ,igen Bp-en.Volt hűtőfelület,de ha még próbálkozok,van cpu hűtőbordám arra teszem.
Olvashatnál privátot is..
![]() http://keptarhely.eu/view.php?file=20200921v01t0reaa.bmp Ha ezt csináltad volna. nincs "kisebb tűz". A hozzászólás módosítva: Szept 22, 2020
Biztos, hogy sorba volt kötve az az izzó? Az árammérőt is sorba kell ilyenkor kötni az áramkörrel. A Resurs töltő megérne egy helyreállítást.
A 2 párhuzamos izzó mérete nincs megadva.
Ettől függetlenül sorba bekötöttem 1 db 60 W fényszóró izzót,és ezzel 4,77 A lett az áram. Felhasználtam az utolsó hídat ,ami 6A -os,kapott egy nagy hűtőbordát ,egy 5A-os autóbiztosítékot sorba a + ágra így ma elég jó lett az eredmény,a hűtőborda 80 fok körül volt. Következő lépés 15A Graetz híd csere ,hővezető lemez a híd és a hűtőborda közé ha melegszik további 5-ös lukak fúrása a bordára a hűtőteljesítmény javítása miatt Jól el vagyok ezzel,de szeretem a retro és pláne az orosz dolgokat ,mert szerelhetőek és javíthatóak. Ez végül is jó nap volt a 27 éves diesel Peugeot végre elindult
Utaltam rá, hogy azokkal tudod "behangolni" a neked kívánatos ampert.
Nyilván igazodva a graetz tűrőképességéhez, aztán a trafó is max 10 amperig használható. Ugye, ez a töltés egy folyamatos üzem, tehát nem szabad feljebb menni, mert akkor megint kis tűz lenne, ill. a biztosíték se akármire van méretezve. Talán nem véletlenül adták meg a 8 ampert. Tehát: köthetsz még ezzel az izzóval paralel egy másik hasonlót, vagy legyen 2 db 45-50 wattos - a lényeg, hogy ne nagyon akarjál 8 amper fölé menni, HA a trafóhoz is igazodsz. A 6 amperes hidat felejtsd el - általában hajlamosak vagytok az adatlapi értékeket alkalmazni, de egy dolgot elfelejtetek: az egy hőfokhoz van kötve!!! Magyarul: ha tartod pl. a 25 fokot a bordán, akkor igaz lehet ( de nézd az adatlapot ). Túl kell méretezni mindig, az előzőt is figyelembe véve. Még egy dolgot megtehetsz: előtétezve egy 12 voltos, 8x8 centis ventit, megfújatod a bordát.. az a + 1-2 watt nagyon hatásos hűtést produkál. A graetz hid alá pedig paszta kell, nem "lemez"... egyik sem olyan, hogy el kellene szigetelni a bordától. A hozzászólás módosítva: Szept 22, 2020
Köszönöm a segítséget,kipróbálom egy pc ventivel.Az izzókat nem lehetne kiváltani valami mással?
Mert így elég törékeny a dolog ,bár lehet vigyázni mindenre...
Nem kell dobálni, vagy tedd kis "keretbe"..
![]() Nem hinném, hogy találsz valami hasonló wattos, sacc 0.5...0.8 ohmos ellenállást - hacsak nem bontasz meg egy fűtőspirált és nem csinálsz belőle egy "litzét". De ezt ki kell számolnod - az viszont éget ( nem látod ), ha nem vigyázol...
Találtam elfekvőbe 3 db teljesítmény ellenállást,fehér színűek 1x1x6 cm nagyok.
1 db 15W 16 K J 2 db 10W 10 ohm J Sorba kötve ki próbálhatom nagyobb baj nélkül?Hozzáteszek még egy 12V 25W izzót is.
A 2 x 10 ohm paralel kapcsolva = 5 ohm 20 W, de ez még nagyon sok.. sacc 1 amperre bekorlátozna.
Ha melléteszed ezt az izzót, akkor is csak 2.....2.5 amper lesz a max. A hozzászólás módosítva: Szept 23, 2020
|
Bejelentkezés
Hirdetés |
















