Fórum témák
» Több friss téma |
Szia! A transzformátor elviseli a rövid idejű túlterhelést. Ahhoz, hogy ne süljön meg, az igénybevétel átlagának kell a névleges terhelhetőség alatt maradnia. A műsoranyagok átlagteljesítménye a dinamikacsúcsok negyede körül alakul, tehát esetünkben maximum 5 W csatornánként. A hatásfokot 50 %-nak feltételezve (nyugalmiáram, maradékfeszültség) akár egy 20 W-os trafóval is megelégedhetnénk. Ha teszünk rá egy kis biztonsági tartalékot a gyártási szórás és magasabb környezeti hőmérséklet miatt, akkor jön ki a 30 VA-es transzformátor.
Kétségtelen, mindkét csatornát szinusz jellel tartósan clippelésig vezérelve zavarba hozhatnánk a trafót, de ez nagyon távol áll az üzemi körülményektől.
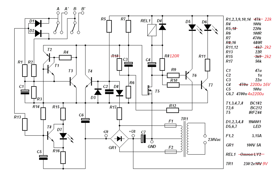
Ezen a képen a trafó után kötött panel elég beszédes. 3A biztosíték a szekundereken, egyenirányító híd és 2x2x2200 µF kondenzátor. Erre a panelre került a hangszóróvédelem is. Kísérletet teszek a terv felkutatására.
Bizonyára neked van igazad. Bocsi, hogy bele szszóltam.
Pont azon a gépen van amelyik előtt ülök
![]() Az áramkör clip indikátort is tartalmaz. Kicsit át kell dolgozni, mert az rajon szereplő alkatrészértékek ±25-30 V-os táphoz illeszkednek. Tovább kutatok a kapcsolási rajza után.
Köszi, véletlen layout fájlban nincs meg ez a lap, amit feltettél?
Ne várd hogy lay-ben megkapod. Én már kaptam érte a pofámra ha lay-t kértem.
Szia! Ennyire azért nem rossz a helyzet, ezt a kolléga is megerősítheti.
A tervet azért exportáltam jpg-be, mert ebben a formában nem illeszkedik a TDA2030 tápfeszültségéhez, dolgozom a módosításon. Segítséget jelentene, ha kapnék ajánlást mindenki által könnyen beszerezhető 12 V-os kétmorzés relére. Az LY-2 annak idején a fiók mélyéről került elő. Az R8-C4-et úgy kell méreteznem, hogy C4 töltődése után a tekercsfeszültség csak a tartáshoz legyen elegendő, így kevesebb a fogyasztás és gyorsabb az elengedés. Változik majd a kondenzátorok feszültségtűrése, így nem csak kisebb, de olcsóbb is lesz a panel. A clip-et és a LED-ek áramát 15 V-hoz kell igazítanom.
A G2R-12VDC most is jó választás lehet. Minden gyártónak van ilyen méretű reléje, és azok tekercsadataiban is viszonylag nagy a hasonlóság. A lábkiosztás pedig szinte szabványosnak tekinthető.
A kapcsolási rajzot itt találod. Ahogy időm engedi, átdolgozom az alkatrészlistát.
Köszönöm a lay-tervet amit küldtél, és persze a kapcs.rajzot is.
Átdolgoztam az alkatrészek értékeit. R18 elmarad, a nem jelölt kondenzátorok 25 V feszültségtűrésűek. A relé tekercsellenállását 400 Ω körül becsültem meg.
Ha kész a relé és a kondik miatti átalakítás küld át, átnézném. Amennyiben jól is működik, megosztanánk a fórumtársakkal. A hozzászólás módosítva: Szept 23, 2020
Köszi, hát nem igazán készítettem még ilyet, de ha lesz időm nekifogok az elkészítésének, meglátjuk mi lesz belőle.
Akkor add meg a reléd típusát, esetleg linkeld az adatlapját.
Amit Alkotó is ajánl G2R-2-12DC ilyen típusú relém van. Annó ebből több darabot is beszereztem belőle egy más jellegű projekthez kellettek.
A te általad küldött layout-ba is belelehet szerkeszteni?
Nem nagy varázslat, csak ki kell őket cserélni és hozzájuk igazítani a vezetősávokat.
Bár a kapcsolás kissé zsúfoltnak tűnik, ez azért van, hogy ne csak LM1875-el, hanem TDA2030A-val is megépíthető legyen a kapcsolás.
Az általam csak úttörő IC-nek nevezett gainclone két példánya ezúttal +- 36V-os tápfeszről több mint 100W teljesítményt szolgáltat - mégpedig a 20W-hoz tartozó specifikációval. Ezúttal nem híd, hanem sönt kapcsolást alkot a két IC. Az IC-k meghibásodásától nem kell tartani, mert működés közben végig 34V tápfeszültséget kapnak, amit R17 ellenálláson könnyűszerrel ellenőrizni lehet. Fentiektől eltekintve az áramkör a gyári beállításban működik, így nem gerjed és nem fog tönkre menni könnyen. A hangja 50-60W-ig sokkal jobb a vártnál, e felett ( csak a rövid csúcsokban) már hallatszik, hogy a védelme kezd belépni A hozzászólás módosítva: Szept 24, 2020
Üdv! Tanulmányoztam a kapcsolást. Végtranzisztornak nem lenne szerencsésebb darlingtont előírni? A jelzett TIP páros 200-300 mA bázisáramot igényel a 7 A kollektoráramhoz.
Jó az észrevételed, mehet darlington is, FET is, lehet 100Ohm-sokból is az osztó. Minden jó megoldás.
Egy másik elképzelés az úttörő IC ( TDA2030A) felhasználására -- 100W-os erősítőben. Figyelemmel arra, hogy már 65Ft-ért is lehet kapni ezt az alkatrészt, újragondoltam a 10 évvel ezelőtt megtervezett és meg is épített 4xTDA nevű kapcsolást. Akkoriban kész paneleket is lehetett kapni hozzá. Tudomásom szerint a korábbi változat azóta is jól teljesít kocsmai zenegépekben.
Ez a kapcsolás annyiban más, hogy itt a párhuzamosan kapcsolt IC-k kimeneti impedanciája nem növekszik, dacára annak, hogy valamennyi IC kimenetén található egy-egy sorosan kötött 0,33ohm-os. Ehhez még nem készült panelterv, a meglévő régit berheltem át. Nincs lényeges változás a hangban, azt kivéve, hogy jobban fogja a mélyeket. Ezúttal megkérem Reloop-ot, ha ideje és türelme engedi, nézze át, lemaradt-e valami.
Köszönöm. Akkor ez most akár kedvcsináló is lehet, hogy pl. a TDA7294-ből ezen az elven 400W-os erősítőt csináljon valaki. Csak az IC-ket kell kicserélni és a tápfeszt felvinni. Persze a lábkiosztásra és az alapkapcsolásra figyelni kell.
A hozzászólás módosítva: Szept 26, 2020
Egy kérdésem lenne, a TDA2030, 2030A között van valami különbség?
Ha az adatlapokat megnézed, akkor látható a rákapcsolható maximális feszültség eltérés.
Bocsi, előbb olvasnom kellett volna, utána kérdezni.
Sziasztok!
Építettem egy időzítós kapcsolást, ami egy PIC-el vezérelve kapcsol egy PFET-en keresztül 12V-os tápot. A kapcsolt fesz el van ágaztatva. Az erősítőt kapcsolja, aminek a mellékelt rajza van. Illetve egy kínai mp3 lejátszóra 5V-ora korlátozott fesszel stabkockán keresztül és izolált DC-DC konverterrel leválasztva. Viszont a hangszórón az erősítő nagyon zajos. Ennek a csökkentésében vagy megszüntetésében szeretnék segítséget kérni. Csatoltam pár képet a dobozolatlanul összedugott panelekről, azért ilyen káoszos egyenlőre. Itt a vezetékek szigetelésének érintése is erősíti vagy gyengíti a zajt, illetve a kapcsoló FET hűtőbordájának érintésére is jelentősen csökken. Tudnátok segíteni és tanácsot adni? Köszönöm előre is! Üdv: spgabor
Szia!
Minden olyan idegenfeszültség ami a hangszórón keresztül nem kívánt hangot generál, zajnak nevezünk. A zaj jellegéről írhatnál, vagy vedd fel telefonnal, és linkeld be. |
Bejelentkezés
Hirdetés |



















