Fórum témák
» Több friss téma |
- Ez a felület kizárólag, az elektronikában kezdők kérdéseinek van fenntartva és nem elfelejtve, hogy hobbielektronika a fórumunk!
- Ami tehát azt jelenti, hogy a nagymama bevásárlását nem itt beszéljük meg, ill. ez nem üzenőfal! - Kerülendő az olyan kérdés, amit egy másik meglévő (több mint 17000 van), témában kellene kitárgyalni! - És végül büntetés terhe mellett kerülendő az MSN és egyéb szleng, a magyar helyesírás mellőzése, beleértve a mondateleji nagybetűket is!
Köszönöm! Ez nem hangzik jól, akkor inkább választok egy mini relét, és az csak simán összeköti a 2 pontot.
Az igaz. Csak én a notebook, DVD Sata csatlakoztatójára akarok 2,5"os HDD-t kötni. Az alaplap Sata csatlakozója hasonló, de nem ugyan az.
Készen kapható. Idehaza is valószínűleg hozzáférhető nem túl borsos áron.
A körülményektől függ. Elektrolit kondi mellé elektrolit kondit tenni felesleges, hacsak nem kapacitás növelés a cél.
Minden kondenzátornak vannak veszteségei, amit figyelembe illik venni. A felépítésből adódóan, az elektrolit kondenzátornak a frekvencia növekedésével nőnek a veszteségei amik gondot okozhatnak, ezért készítettek olyan speciális elektrolit kondenzátorokat, amiknek a veszteségeik nem túl nagyok nagyobb frekvencián, például kapcsoló üzemű tápokba. Ha szükség van arra, hogy a tápnak széles frekvencia tartományban (több tíz MHz) is kicsi legyen a belső ellenállása, akkor szokás különböző típusú kondenzátorokat párhuzamosan kötni. Például egy elektrolit kondi mellé egy fólia kondit, és egy kerámia kondit. Ezzel a kondenzátor hármassal elérhető, hogy több MHz tartományban alacsony legyen a táp belső ellenállása. Az ilyesmire nagyfrekvenciás berendezések, és logikai áramkörök üzemeltetésénél van szükség.
Sziasztok!
Keresek egy ideje 12-24v betápos PC tápegységet. De csak 100-150W-osat találtam! Elég elvetemült ötlet lenne saját magam megcsinálni? Ha jól látom kell nekem -12v, -5v, 0, +3.3v, +5v, +12v Oké kell valamiból 10-12A. De elvileg csak stabilan elő kell állítani a feszültségeket, szűrni a zavartól és az áramerősséget "mőgérakni"! Vagy nagy esélyel a működtető varázsfüst bánná?
Mekkora teljesítményre kellene?
Ez elég kicsi (remélhetőleg jó is...). Ennél kisebbet szerintem te sem tudsz csinálni, és nincs meg az a tapasztalatod, amit az ilyen tápegységek gyártói az évek során megszereztek. Nagy eséllyel sok füstös tapasztalatod lesz, ha belevágsz. És még a jobbik esetben a tápból száll fel a füst, és nem a róla működtetett drága számítógépből. Én nem kezdenék bele.
A méret nem is lenne annyira lényeg! csak a teljesítmény!
Találtam gyári 500w os tápot 12v 34 ezer. Ha nincs más illetve azt mondjátok, hogy nem olyan egyszerű azt megcsinálni akkor maradni fog ez...
Én biztos nem szenvednék ilyen tápegység készítésével. Ha más megoldás nem lenne, több DC-DC konvertert raknék össze igény szerint de az valószínűleg jóval drágább lenne, mint egy egységként megvenni a tápegységet. Meg ugye ott van kendre256 füsttel kapcsolatos jogos felvetése is.
Hogy lehet az emberi testnek plusz kapacitása? Mutatom a dolgot amit kondi mérésnél kell figyelembe vegyek.
Hello! A műszer nem kapacitást mér, hanem váltófeszültséget. Te pedig zavarjelet viszel be a kezeddel. Megoldás: Ne tapogasd!
!Ráadásul ügyesen kihagytad, hogy nem elemről működteted, hanem hálózati tápról..) A hozzászólás módosítva: Szept 27, 2020
Attól a műszer még nem kapacitást mér, hanem egy kondin átfolyó váltóáram által létrehozott feszültségesést. Mint ahogy ellenállást sem lehet mérni közvetlen, csak az Ohm törvény segítségével..
Sziasztok!
74HC típusú 2 bemenetű ÉS kapu, illetve VAGY kapu IC-k nem használt be és kimeneteit összekötve lehúzhatom GND-re egy az egyben? Úgy tudom, nem jó "lebegve" hagyni. Van egy inverter kapu IC is, ahol csak 2 kapu van használva a 6-ból. Itt ha GND-t kap a bemenet, a kimenet magas szintű lesz. A nem használt kimeneteket itt egy az egyben rákötném VCC-re, a bemeneteket GND-re. Jó az elképzelés? Köszönöm!
A kimenetet ne kösd sehová!
A bemenetet oda kötöd ahová akarod, a lényeg hogy ne lebegjen
Na ezt nem tudtam, akkor az összes kimenet üresen marad, a bemeneteket, pedig összekötöm a földeléssel. Köszönöm!
Sziasztok! segitséget kérek egy hütőgép kompresszor bekötéshez a fotó mellékelve . a 220v már bekötve de még így nem indul , van még amit bekell kötni?
Kezembe akadt ma egy villanymotor. 4 szál kábel lóg ki belőle 2 szálon érvég(27.3 ohm) van, 2 szálon meg sarú (70,4 ohm). Azt írja, hogy kondit kell rá kötni... csak melyik 2 szálra? A sarusra tippelek de nem akarok leégést vagy bármi zárlatot. Bármilyen kondi jó ami 5µF 400V? Más értékű kondi nem jó?
A hozzászólás módosítva: Szept 28, 2020
Hello Jonni!
Gyanítom, hogy ez egy egyfázisú aszinkron moci (meg ha jól látom amit a taljánok ráírtak) és a saruzott két szál a segédfázis tekercseléséé (két okból gondolom: 1. az ohmikus ellenállások aránya ; 2. a kifejezetten erre a célra gyártott kondik készülhetnek sarus csatlakozással is) Jó volna tudni, hogy csak indító, vagy üzemi (állandó) ez a segédfázis? – mert ha csak indító segédfázis és a névleges fordulat elérése után rövidesen nem kapcsolod ki , akkor rögvest lehet is rá ütni a tojást... E tekintetben ha megmondod miben volt ez eredetileg – a tájékozottabbak adhatnak iránymutatást (Én csak annyit tudok, hogy háztartási készülékeknél pl. a ventilátor üzemi, a mosógép meg [most már egyre ritkábban] indító segédfázisos – ez viszont az egyikhez túl nagy, a másikhoz túl kicsi...) Kezdjük a kályhánál: Nem ismerlek, tehát HA NINCS MEGFELELŐ VILLAMOS KÉPZETTSÉGED, INKÁBB NE FOGJ HOZZÁ! ajtót kitámasztja, macskát agyonüti, nem tudom, a fikusz megáll-e rajta – ha van, akkor meg bocs a sztentori hangért! Ami biztos, hogy NEM – még ha léteznék is mezei elektrolit kondi ilyen paraméterekkel –, nem jó hozzá akármilyen egyező kaliberű kondi , csak erre a célra gyártott, a leendő funkciójának (üzemi/indító) megfelelő kondit szabad használni (mint pl. ezek – NEM reklám!). Természetesen feleljen meg a gyártó előírásainak, a feszültségtől jószerével tilos, a kapacitástól meg nem tanácsos eltérni. A bekötése valami olyasmi, mint a mellékelt firkálmányomon. A főfázisok direkt, a segédfázis pedig egyik sarkával (ha indító akkor egy, csak az indítás idejére zárt érintkezőn [nyomógomb, uraknál áramrelé] ÉS) a kondival sorba kötve, a másikkal a nullához csatlakoztatva kapnak delejt. Ha a forgásirány nem ízlik, a segédfázis kapcsait cseréld meg. [Nekem ezt tanították – vagy erre emlékszem?] Ui.: További kalandok várnak a "Villanymotorok bekötése" c. topikban. A hozzászólás módosítva: Szept 28, 2020
Helló Sorkapocs!
Köszi a hosszú és részletes tájékoztatót. A motort én is úgy kaptam , hogy valakinek nem kellett és nem tudom mibe volt de az biztos, hogy nem használt (zsír új) . Én is azt gyanítom mint te , hogy egy egyfázisú aszinkron motor.
Örülök, ha segítettem valamit!
![]() Két dolgot gondolok még próbára érdemesnek: 1. Okvetlen dobd be a dolgot a villanymotoros topikban, bizonyára ki fognak tudni segíteni pontosabb infókkal. 2. Előtte esetleg keress rá a gyártóra és típusra interneten (úgy látom rajta van, csak te hiperkorrekt módon kitakartad), hátha találsz valamit, engem is ért már meglepetés pl.: húszéves mosógépmotorral... – és akkor már ezt az infót is viheted a motorosokhoz.
Tud valaki mutatni világító betűs membrános billentyűzetet szétszedve? Relatív olcsón van mondjuk kék, de nem akarom, hogy kék legyen. Ki lehet cserélni benne a LED-eket? Mennyi van benne? Mondjuk amiben nem lehet gombonként állítani?
Kb. kismillió típusú billentyűzet létezik. Miért nem veszel olyat, ami eleve jó színnel világít, esetleg a világítás színe beállítható?
Üdv. Mi célt szolgál párhuzamosan kötve az egyenirányító után a két dióda?
Egyik zárlatos lett, tehetek ghelyére 1N4007et?
Szupresszor diódák lesznek azok, túlfeszültség védelemi szerepük van. Vagy oda valót tegyél bele vagy semmilyet.
Kettőből egy jó. A rosszat kivettem, és meg van akkor javítva.
A hozzászólás módosítva: Szept 30, 2020
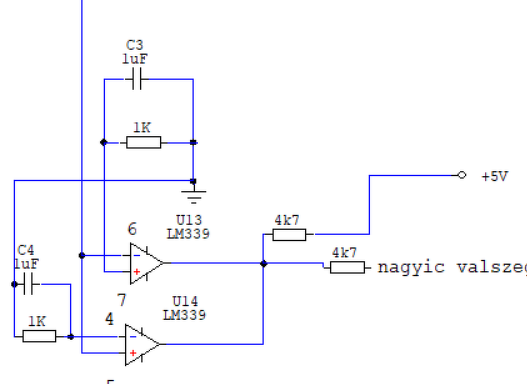
Sziasztok
Ezt egy panelről rajzoltam vissza LM339. kettős -+15 V tápról megy az LM MI értelme van ennek? Nem értem a müködését. A kimenet egy kontroler-re megy , talán AD bemenet. Felülről jön a jel. A hozzászólás módosítva: Szept 30, 2020
Akkor viszont nagy a baj ha -15 van a kimeneten
Hát, ellenálláson keresztül még ezt is túl lehet élni...
|
Bejelentkezés
Hirdetés |



















