Fórum témák
» Több friss téma |
Azzal a problémával küzdök, hogy szeretnék csinálni egy basszusgitár erősítőt,de anyi a bajom, hogy nem tudom hogy kezdjek hozzá. nem tudom, hogy csak egy sima erősítő, meg egy mélynyomó kell és kész, vagy még mi kell? (egy 100W-os mélynyomó van kiszemelve, és gondolom ahoz elég akkor 100W os cucc!? ha valaki tud ebben segíteni előre is köszi. (Beleolvastam több hasonló fórumba, de egyiknél sem találtam olyan lényeges dolgot, amiből el tudok indulni.)
Szerintem kell egy 30~60 L-es zárt doboz és egy 100W-os végfok egy sima hangerőszabályzó potival...
Innen kinézheted a végfok rajzát (szűrő nem kell)
Szia!
Nekem is van basszus gitárom és én építettem hozzá erősítőt. Én egy 15W-os cuccot csináltam 7 csatornás eqvalézerrel. Tettem még bele egy torzítót és egy keverőt is, amivel a torzított hanghoz a gitár tiszta hangját tudom hozzáadagolni, valamin valami külső jelforrás pl dobgép hangját. Megvan minden dokumentációm. Tervrajzok, panelrajzok, sőt még dokumentáció is van, mert versenyre vittem a cuccost. Ha érdekel a dolog és egy gyakorló erősítőre vágysz(igazából elég nagy hangereje van kétutas 8Ohmos hangfalra kötöttem), akkor mindenképp ajánlom Üdv: MaGor UI: Most akarom kicserélni a belét, egy komolyabbra. Jobb minőségű EQ, jobb effekt és jobb keverő, jobb minőségű és angyobb teljesítményű végfok. Ha érdekel a dolog szólj!
Találtam egy gitár erősítőt.Szerintetek ez jó a bass gitárhoz, meg érdemes ebbe belevágni?
Magor!
Engem viszont érdekel a dolog...kapcsolások, tervrajzok, doksik, stb. Annak a doksijai, amit már megépítettél. Én ugyanis mostanság tervezem majd egy elektroakusztikus gitár megvételét, és talán jól jöhet egy két info egy ilyen erősítőhöz. Nem azt mondom, hogy meg is építem, de tudásomat építeni fogja, az 100% ![]() Előre is köszönöm! E-mail címem, ahova küldheted (talán legcélszerűbb RAR-ba csomagolva lenne):
Szentem ha nem bánod, hogy terjed, dobd fel ide, mindenki okulhat belőle.
Sziasztok!
Arra gondoltam, hogy csinálok egy cikksorozatot, amiben leírom, hogy hogyan is kell egy ilyen erősítőt megcsinálni. Így aki tanulni akar belőle az is jól jár, illetve aki meg akarja építeni az is meg tudja csinálni. A cikkekkel nemsokára jeletkezem! Üdv mindenkinek! MaGor
Szia!!!
Hát ki ne maradjak már én sem a jóból!!! Elküldenéd nekem is!!! "tptptp@freemail.hu" Köszi!
Sziasztok! Lenne egy kérdésem.
Építettem egy 70 wattos végfokot, és hozzá egy előerősítőt ami 4 mv-ról 750-re erősít. Összedobtam a 2 cuccot, és szól is, csak az a baj, hogy mindíg amikor hozzáérek a húrokhoz vagy a húrlábhot, akkor pattan egyet. Ezt amúgy már akkor is tapasztaltam, amikor Hi-Fi-be dugtam be a gitárt. Viszont amikor a számítógép alaplapjának a mikrofonbemenetére rakom, akkor tökéletesen szól, és nem is pattog. Nem tudja valaki mi lehet a gond? Fontos lenne.
Először én is erre gyanakodtam, de a húrokat testeltem, és akkor is pattog. Azt is mondták, hogy a bemeneti ellenállással lehet gond, de nekem lövésem sincs mi lehet az.
Feszültség kisülés?
feltöltödik a kezed és kisülne elsönek? Nem tudom, ez olyannak tünik...
amúgy én is építettem már több ilyesmi erősítőt, most teszem fe az egyikről a képeket a "ki mit épített" topicba
Légyszi a cuccnak amit építettél annak az előerősítőjének fel tudnád rakni a dokumentációjit ide?
És még egy kérdés. Micsoda az a földhurok? Bocsi hogy ilyeneket kérdezek csak még nagyon kezdő vagyok. És nem hiszem hogy kisülés lenne, mert nem csak először pattan, hanem akárhányszor amikor hozzáérek.
Igazából a földhurok bugással jelentkezik, tehát kicsit hülyeséget írtam az előbb...
http://forum.terminal.hu/viewtopic.php?t=26436 itt van egy fórum, itt olvashatsz bővebben róla gondolom a hifid és az erősítő cucc sincs földelve. Én is használtam a hifimet gitárhoz, a hifiknek nem is földeléses a hálózati dugója, ezért én a hideg pontot(a gitár kábel csatlakozójának árnyékolása) a radiátorhoz kötöttem egy kis kábellel,(ott ahol a hifibe csatlakozott, mert nem volt a konektorban földelés) Akkor nekem sem pattogott. de csak gitározáskor, máskor mindíg bontottam a kábelt!!! Felteszem az előerősítő paneltervét, a végfokát feltettem a tda 7294-es topicba. Van rajta alacsony és magas bemenetm, viszont gitárhoz nem próbáltam milyen lenne, mert ezt zongorához, mp3-hoz, cd lejátsszóhoz és ilyesmikhez csináltam... Sajna nem tudom az ellenállásokat és a kondikat, hogy melyik mennyi, mert próbálgattam töbször és nincs konkrét rajzom, aztán nem ís jegyeztem fel. Sorkapoccsal oldottam meg a kábelek bekötését, és nagyon bevállt. A kezelőszervek a kökövetkező sorrendben vannak rajta: IN 1 vol 1 IN 2 vol2 Bass Trebble Master vol. Line Out Négy feszültség stabilizátor van rajta, ami a végfok feszültségéből állítja elő az előerősítőnek( TL 074 vagy 084) a feszt. Még egy fontos dolog, elkészítés előtt törölni kell belőle a feszültségstabilizátorokat, mert a program kirajzolja a csavarok helyeit a panelon és ott összeér, amúgy nincs szükség hűtésre, mert nagyon kicsi az áramfelvétel és abszolut nem melegszenek...
Szia!
Ez egy aranyos kis 60 w bass kombó. Szerintem megéri ezt megépíteni. http://www.redcircuits.com/Page66.htm
Helló!
Én meg egy 90 Wattos Aktív Subwoofert szemeltem ki célnak? Szerintetek az is jó lenne? Építettem hozzá egy elő erősítőt s úgy elég szép hangja van! Csak aztán jött a probléma amikor be akartam építeni az előerősítőt! Az elő erősítő 9 voltról megy de sub paneljén csak negatív 10 meg 14 feszültségek vannak! S hogyan tudnák abból + feszt csinálni? FEsz stabilizátorral lehet? Hogy pl egy +9 voltosat kötök rá?
Rájöttem hogy csak negatyv fesz van a sub ban!
3*-30 volt jön be , s lehetséges ebből + feszt csinálni valahogy?
Üdv! Szerintetek a Quad 405-t ha megépítem mono-ba akkor jól fog szólni basszusgitárral? Milyen hangszórót lenne érdemes tenni szerintetek hozzá? Lehetőleg vmi olcsó de jó minőségű lenne a legjobb.
Szerintem a Quad tökéletesen megfelel a célnak. A gyengepontja annyi, hogy az sem egy költségkímélő megoldás. Olyan toroid trafó kell hozzá amit nem úszol meg 8 000 Ft alatt.
Ezenkívül a legfontosabb (talán még jobban mint a végfok) a megfelelő előerősítő. Ha rossz az előerősítőd, akkor az egésznek a hangzása egy rakás trágya lesz. Nekem ezzel volt a legnagyobb gondom. Tudniillik a gitárnak mikrofon szintű jelszintje van (4-5-6 mv). Ami elég kevés. Az előerősítők többsége ezt nem is látja. Csak ami speckó: gitár, mikrofon vagy nagy érzékenységű. Nekem ezzel volt a legtöbb gondom. Úgy sikerült megoldani, hogy 3 előfokot építettem egybe, és úgy már tűrhetően erősít a végfoknak. A másik nagy kihívás megtalálni a megfelelő hangszínt. Sok keresés után végül találtam egy 3 utasat, egész jól szól. A hangszórókat meg úgy válaszd ki. hogy a végfok teljesítményének minimum a kétszeresét bírják. Úgy nem lehet gond. Kb. ennyi Ha van valami kérdésed, nyugodtan írj az e-mail címemre, és megpróbálok segíteni ha tudok.
Igen, az előfok tényleg nagyon kényes része az egésznek...
![]() Nekem is azzal van a legtöbb bajom... Mert a több 100-szoros erősítés az megvan ugyan, de sajnos a zajok is felerősödnek, és így nagyon nehéz jó előfokot fabrikálni.. ![]() De a tiédre kíváncsi lennék.
Az egyik erősítőt egységcsomagban egy webshopból rendeltem. Már szerintem megszűnt ha jól értesültem. Az kimondottan gitár/mikrofon előerősítő volt. De csak keveset erősített a végfognak. Elég halk volt. Aztán rendeltem az Urbán elektronikától egy másik előfokot, de úgy is kevés volt.
Aztán faterom szerzett egy kapcsolási rajtot egy FET-es előfokról. Nyáktervezés, maratás, összepakolás és az is meglett. A sorrend az először a gitár erősítő, aztán az urbános (itt a hangerőpoti ki lett akasztva, hogy mindig a max-ot adja) aztán jött a fet-es előfok. Így elég jó hangereje, viszont egy kicsit torzít. Van az urbán elektronikának kimondottan csöves gitárelőerősítője amiben még torzító is van. egységcsomagban meg lehet rendelni. A hátránya csupán a 12 000 Ft-os ára. Mindenesetre ha lesz annyi pénzem amit rászánok az erősítőre, biztos meg fogom venni ![]() Sajna az előfokok dokumentációját (kapcs.rajz, beültetési rajz) nem tudom odaadni, mert már nincsenek meg. Remélem tudtam valamennyit segíteni.
Értem. Az a helyzet hogy nekem mániám hogy gitárhoz mindig használok pedálokat
Még basszushoz is. Szóval az eleve gyenge előfok ként is szolgál, csak nemtudom elég lenne-e. Szerintetek ezen a lapon lévő hangszínszabályzó előfok megfelelne nekem: http://skory.gylcomp.hu/quad405/quad405.htmlAzt már tudom hogy szólógitárnál nagyon fontos a hangszóró tipusa is. Basszusnál is általában ilyen fontos, vagy ott jó egy 12' hifi hangszóró is (M.N.C meg stb)? Én eddig a 20 éves Vermonámon zenéltem, csak már elkelne zenekarba egy nagyobb erősítő a 100W-os Marshall mellé
hello!
szerintem gitárhoz hanyagolj minden olyan erősítőt amiben műveleti erősítő van (amit belinkeltél annak egy TL072 a lelke), torzítóhoz "jó" az OPAMP de előfoknak szerintem valami tranziszotrosat vagy csöveset csinálj ha lehet A osztályú munkapontbeállítással, építettem már TL072-vel 741-el is előfokot, de nekem az egyszerű tranzisztoros, földelt-emitteres hangja tetszett a legjobban eddig (csak én szoló gitárhoz csináltam)
És ez neked tökéletesen bevált? Egy tranzisztorral?
És ha igen, akkor hangszínt azt hova tettél? mögé?
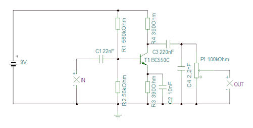
nekem ez tökéletesen bevált, ha jólemlékszem 23dB környékén van a max. Au-ja 1,2kHz-en, frekvenciaátvitel szempontjából, csak szólógitárhoz tudom ajánlani, nekem erre megy a gitár, ez után egy overdrive van és onnan megy a "fejre" amin szabályozható a hangszín, de csatolok néhány gitáros hangszínszabályozót
Szia !!
Leírom néhány tapasztalatom . Talán egy évvel ezelőtt volt egy srác a neten (stratofan) aki leírta egy 2*100w gitárcombó építésének tapasztalatait napló szerűen . Sajnos azóta törölte az oldalt érdektelenségre hivatkozva pedig neked most sokat segítene...A lényeg a következő volt . Ő ezt a combót ~70000.- ből bírta kihozni .Mosfet végfok , Eminence hangszórók ,bedobozolás (koncert képes) +trafó (ára a végfokkal vetekszik sőt..). Ő kb 1 évet áldozott rá több variációt megépített én itt a végsőt írtam le . Szerintem mérlegelésre szorul az építés vagy a vásárlás . Én a vásárlás mellett döntöttem nem azért mert nem szeretek bütykölni hanem azért mert azt amit én megvettem (Peavey Bandit 112 , 85000.- ) sem külsőben sem belsőben házilag nem lehet kivitelezni ilyen minőségben . A linkelt oldalon egyébként lehet hogy találsz magadnak erősítőt (coda.hu). Ha mégis az építés mellett döntessz akkor sok sikert . |
Bejelentkezés
Hirdetés |













