Fórum témák
» Több friss téma |
Üdvözöllek Karesz!
Ha nem sértelek meg vele, ezt félszből, szerénységből írtad szürkén, vagy a tasztatúrádon a betűk koptak szürkére?
Mióta KZs-féle cikk kapcsán ismét szóba került a JLH, elkezdte a dolog birizgálni a fantáziámat. Időről-időre előveszem a kapcsolást, mert azt súgják az ösztöneim, hogy vannak még benne kiaknázatlan tartalékok. Mint már említettem volt, a BJT-k és a FET-ek mindenféle variációjával leszimuláltam a kapcsolást. A legrosszabb az a változat volt amikor a nagyjelű erősítő FET, a végtranzisztor BJT. A szimulátor szerint minden paraméterben 10-20 dB javulás mutatkozik ha csak a végtranzisztorokat cserélem FET-re. Sokak szerint a FET-es erősítőknek "grízes" a hangja... ha lesz rá érdeklődés/igény, ki fogok térni erre a jellegzetes torzítást produkáló jelenségre is.
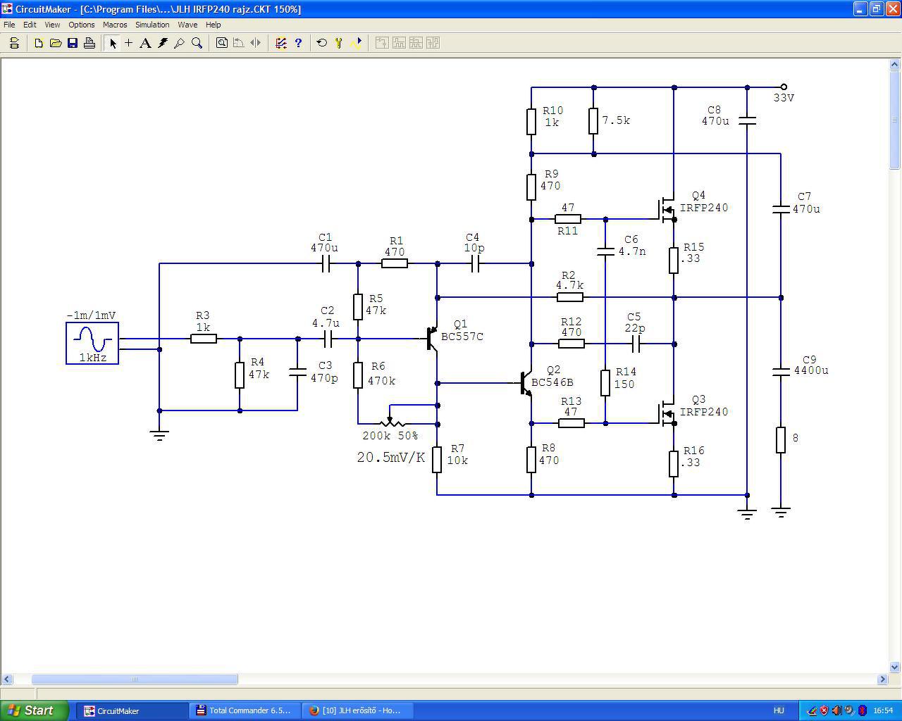
Az eredeti kapcsolás (számomra) legzavaróbb egysége a bemeneti feszültségosztó volt. A tápfeszültség zavarait szerintem nem igazán lehet elnyomni 1-2 RC szűrőtaggal. Káros kimeneti lengések keletkeznek, valamint a tápelnyomás sem az igazi. További nehézséget okoz, hogy ezeket a szűrőkondikat nem lehet, de legalábbis nem egyszerű jól "vezetékezni". Sem a jelföldben, sem a nagyáramú földben nincsenek jó helyen. Hirtelen ötlettől vezérelve találtam egy másik megoldást R5/R6 ellenállásosztó személyében. Ettől az ötlettől eleinte magam is megijedtem, hogy ha ez jó, akkor miért nem jutott még senkinek sem eszébe? Aludtam is rá néhányat, szimuláltam is jónéhányat, de semmi hátulütőjét nem látok a dologban. Talán annyi, hogy Q1 bázis-emitter feszültsége hőfokfüggő. A kimeneti féltápfesz 18mV/mV-tal mászik el. Ez a gyakorlatban annyit tesz, hogy 40 fok hőmérséklet változás hatására a féltápfesz 1.5V-ot mászik el. Ennek szerintem nincs gyakorlati jelentősége. Üzemi hőmérsékleten be kell állítani és néhány tized Volton belül marad hosszú távon. A CKT. fájl-t Bélának tettem ki, hátha "ráharap", de mindenkitől szívesen várok építőjellegű hozzászólásokat. A "mindenki" természetesen azért nem jelent bárkit.
A FET torzítással kapcsolatos leírásod érdekelne. Én a magas meghajtó impedancia és a jelentős belső kapacitások kölcsönhatásának tudom be a jelenséget, de nem biztos, hogy igazam van.
Utána számoltam az R5 - R6-nak, nekem valamiért inkább 26mV/K jött ki, persze szimplán csak ellenállás arányból kalkuláltam, szóval lehet, hogy nem jó. Idézet: Ez többünket érdekelne, azaz nem csak a saját nevemben írtam. Annak ellenére is, hogy én már félvezetővel ebben az életemben nem fogok erősítőt építeni. Nem is feltétlenül itt, hiszen itt szerintem off. És ami leginkább érdekelne az az, hogy ez a "fetes" jellegzetesség miért nem hallható ki olyan drasztikusan a drain kimenetű elrendezéseknél (VF2, stb). Noha van úgy 3-4 ember aki szerint ez nem így van, de a földelt kimenetűdből is ugyanúgy kihallatszik a "fet", ezt is többed magammal tapasztaltam, és annak ellenére is, ha az audiofil kártya végén lévő OPA után beteszek még egy másik OPA-t is, amúgy teljesen feleslegesen.„Sokak szerint a FET-es erősítőknek "grízes" a hangja... ha lesz rá érdeklődés/igény, ki fogok térni erre a jellegzetes torzítást produkáló jelenségre is.” Hozzáteszem az azonnali hatáshoz (fetesség kihallásához) kell egy kellően lágy zene, valami jazzhoz hasonló, mert a kemény zenékkel (metal, rock) akár az ellenkezője hatás "tapasztalható", azaz mintha még inkább keményebben, feszesebben, pontosabban azaz "jobban" szólna vele az adott műfaj, már akinek ugye a keménység tetszik... A hozzászólás módosítva: Nov 14, 2020
Nem számoltam, csak szimuláltam. Lecsökkentettem 88 mV-tal a bemeneti tranzisztor bázis-emitter feszültségét és 1.5V-ot csökkent a kimeneti feszültség.
A FET torzításhoz szintén kell néhány szimulációt csinálnom... máris.
OK. Végül amúgy is a gyakorlat mutatja meg, hogy mennyire jó az ötlet.
Én maradnék a bemeneti osztónál. Két ötletem lenne a javítására: 1, Szétszedni az RC tagot 2 tagra 20+20kohm és 220+220µF-ra. Az első lenne a "durva" szűrő ennek a kondiját a nagyáramú földre kötném, a második lenne a "finom" szűrő, annak a kondiját a jelföldre lehetne kötni. 2, Kapacitássokszorozót használnék. Akkor sokkal nagyobb soros ellenállás, és sokkal kisebb kondenzátor is jó lenne, így nem okozna problémát az esetleges átfolyó AC komponens.
A kivezérléssel és a frekvenciával arányosan nő a gate áram. Áramirány váltásoknál a gate áram fűrész alakúvá válik és ez a "fűrészelés" benne van a zárthurokban impulzustorzítást okozva.
(Én is csak onnan tudom, hogy sokat nyomkodom a szimulátort.) C6/R14-el el lehet nyeletni ezeket impulzusokat, de még megnézek valamit, hogy jól gondolom-e.
Egyszer rászánom már magam és csinálok egy JLH-t legalább monóban. Az eredetit is és ezt a FET-es változatot is. Valóban meg kell hallgatni milyen változtatás mit okoz... kezdek kíváncsivá válni.
Mivel C6/R14 nagyfrekvenciásan rövidre zárja Q2 kollektor-bázisát megnő a terhelőáram (nyilván), de mégis csökkenti a THD-t 1kHz-en 2dB-lel, 10kHz-en 8dB-lel. Ez is az a "találmány" amit meg kell majd hallgatni.
Legutóbb megint elírtam. C6/R14 Q2 kollektor-emitterét söntöli nagyfrekvenciásan.
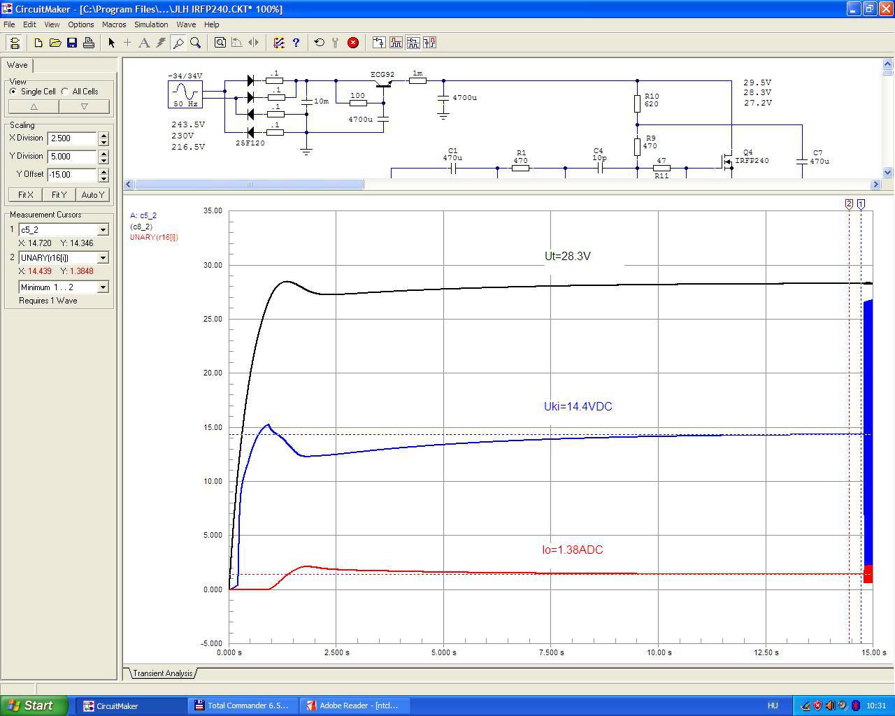
Talán érdekes lehet néhány szimuláció a négyszögjel átvitelről kapacitív terhelés hatására.
Rajzoltam egy kísérleti nyákot is, hogy látsszon komolyan veszem...
Differenciál erősítős bemenetű erősítő átalakítása JLH szerű erősítőre -- két forrasztással.
Elterjedt vélekedés az, hogy a differenciál erősítős bemenetű kapcsolásoknak van egy "saját hangja" amit nem mindenki kedvel. Ezért az alábbi rajzon bemutatom, hogyan lehet a differenciál erősítő egyik tranzisztora BE diódáját áthidalni egy 1000µF-os elektrolit kondenzátorral. Az elektrolit kondival való söntölés után ez a tranzisztor nem kap vezérlést, a műsorjel szempontjából ott sincs, viszont az áramkörben a DC feszültségek nem változnak, az működik tovább. Így két forrasztás után meghallgatható az "audiophile" átalakítású erősítőnk - ami jellegében a JLH kapcsolása, csak éppen AB osztályú. Figyelem, a kis töltőáram miatt a kondenzátor sokáig töltődik, ha nincsen hangszóró védelmünk, akkor csak a bekapcsolás után 1-2 perc múlva kössük fel a hangszórót, mert a kimeneten egyre csökkenő mértékben ugyan, de sokáig egyenfeszültség mérhető. ( ami utána szépen beáll nulla közeli értékre) A rajz mutatja hová kössük a kondenzátort. ( polaritása értelemszerű) A hozzászólás módosítva: Nov 16, 2020
Rá is haraptam, és tetszik a tápfesz független kimeneti egyenszint. Viszont a nyugalmi áram nagyon érzékeny, már 1-2V tápfesz változásra is duplájára, illetve felére mászik. Én is törpöltem rajta régebben, csak annyiban maradt. Most egy újabb próba. Szokás szerint a nyugalmi áram stabilizálásra fentem a késemet.
Nagyon jó, hogy itt vagy. A tápelnyomást megnéztem, (hogy -50 dB 100Hz-10kHz között,) de erről teljesen megfeledkeztem. Tetszik amit kitaláltál, de egyben azt is jelzi, hogy nem árt még erre a kapcsolásra aludni néhányat, hátha még eszünkbe jut valami.
John Linsley Hood saját erősítőjéről tett "darlington hajtotta aktív munkaellenállás" kijelentése után itt egy újabb hozzánemértő a szakmában
Ott is kijelentik, hogy a JLH 1969 erősítő kimenete nem igazán pp, hanem az alsó végtranzisztor hajtotta aktív munkaellenállás.Talán mégsem én vagyok az, aki NEM érti a JLH 1969 erősítő működését? https://tubecad.com/2014/03/blog0284.htm
Nem tudom mennyire veszélyes ez a nyugalmiáram-változás. A gyakorlatban szerintem nincs +/-10V-nál nagyobb hálózati feszültségingadozás.
Lehet hogy valóban nem okoz gondot. Sőt tovább mennék.
Mivel nem kifejezetten a jó hatásfok miatt építenek "A" osztályú erősítőt, ezért a tápegység veszteségei sem számítanak igazából. Ha a tápegység puha, vagyis terhelés hatására csökkenti a kimeneti feszültségét, akkor ez stabilizálni tudja a nyugalmi áramot. Természetesen a stabilizált táp is megoldást jelent, de akkor esetleg el lehet gondolkodni azon, miként legyen stabil a nyugalmi áram. Itt egy kicsit megállnék. Milyen időállandókat érdemes beállítani a tápegységben? Ezt a kérdést az indította el, hogy a pufferkondenzátorok vagy nagyon kicsik, vagy nagyon nagyok egy ilyen jellegű erősítőben. Van nekem két darab 170000µF/40V kondérom, és azt hittem mivel ez jó nagy, jó is lesz egy teszt erősítóhöz. Egy pár laterális fet, +-12V, egyszerű source követő oszt kész. Alacsonyabb táppal kissé halkabb, mert az egyszerű munkapont beállítás miatt csökken a nyugalmi áram, és a 0,9X-es erősítés már csak 0,8X-os. Tehát ekkora kondérral jó-e? Hát a fenéket. Akkor akkukról? Azzal jó. 10000uF? Hát nem is tudom. 2200uf? Érdekes de igen. Nem tudok másra gondolni, minthogy van olyan időállandó, ami érzékenyen hat a hangra. Mondjuk 20Hz felett hangfreki, alatta infrahang. 0,05 Hz alatt már nem zavar ha lehalkul vagy felerősödik kis mértékben a zene, mert a fül kikompenzálja észrevétlen. De 0,1-5Hz között van egy érzékeny sáv, ahol a tremoló, vibrátó dolgozik. Ebben a sávban hatásos a huppogás. De nagyon zavaró is ha az nem kellene. Csak azért írtam ezt, mert lehet hogy nem áll meg a világ 20Hz alatt. Attól hogy nem viszi át a hangszóró alapsávban, nem biztos hogy modulációs termékként nem. Úgy gondolom, hogy ha puha táp a befutó, akkor egy CRC szűrés lehetne olyan RC taggal, aminek az erősítővel alkotott időállandója olyan, hogy az a töréspont 5-20Hz közé esik, vagy 0,1Hz alá. De semmi esetre ne az érzékeny 0,1-5Hz közé.
Erről már volt szó, de nagyon érdekes amiket írsz. Igazság szerint játszottam a futási idővel 1mHz-100Hz között, de mertem szóba hozni mert már így is éppen elegen néznek hülyének az elméleteim miatt. Minden esetre valóban érdekes lesz majd eljátszogatni ezekkel a csatoló- és pufferkondikkal a meghallgatások során. Csak nehogy oda lyukadjunk ki mi is, hogy a KD-féle ezotéria létezik. Az az igazság, hogy kipróbáltam KD javaslatára néhány dolgot és nem kicsit volt döbbenetes némely "jelenség". Pl. a kimeneti 10R/47nF fázisjavítóban a kondi cseréje MKT-ről MPP-re akkora hangzásbeli változást idézett elő, hogy még szerencse, hogy nem fogadtam "kalapmegevésekben", vagy hasonlókban. Az előerősítőben egy hónapig csereberéltem 100pF-es kondit az aluláteresztőben, mire végre eldöntöttem melyik a legjobb hangú.
A napokban figyeltem fel arra, hogy az erősítőből fura hang jön ki. Konkrétan tudom, hogy ezt régebben nem produkálta. Mind a két hangfal egyformán produkálja ezt az izét, -nem tudom minek nevezi. Ha bekapcsolom azonnal hallani, ha kikapcsolom is csak a pufferkondik kiürülésével szűnik meg. A felvételt a dómsugárzótól kb. 4mm-re a telefonommal vettem fel. Ha hallani akarja valaki miről is beszélek, jobb ha fülessel hallgatózik.Teljesen tanácstalan vagyok a tekintetben, hogy mi ez a zaj.
JLH-t én sosem csináltam, de a leírásod alapján gerjedésre gondolnék. Ez származhat valamilyen kontaktus hibájából, és ha régebbi építés, valamelyik kondi elöregedéséből, mivel ez melegedős típus, és ha egy elektrolit kondit rendszeres tetemes hő ér, előfordulhat, hogy idejekorán megy nyugdíjba.
Szia! Ismerős. Hivatkozás. Addig növeltem a C3 értékét, míg meg nem szűnt.
Meg tudnád mondani, mekkora értéknél szűnt meg?
Pár hónapja kezdtem el használni.
A rajzon szerepel, 27 pF.
Hasonlót az én fejhallgató erősítőm is csinál, de csak teljes hangerőn, rövidre zárva zavartalan. Nem JLH, de A osztály és SE. Én egy közelben lévő, kapcsolóüzemű tápra gyanakszom. Kiszűrni a zavar forrását egyenlőre nincs lelki erőm, mert nagyon sok minden változott. A bemeneti kábel lesz az első, mert annak árnyékolása bizonyítottan gyenge, azt már kiszűrtem. Ha megérkezik az új, akkor majd lépek tovább.
De az is lehet, hogy ezek szerint rossz irányban tapogatózom és máshol kell keresni a zavar forrását.
Elnézést, ezt benéztem. Ha jól emlékszem Te írtál erről a jelenségről, és ott el is magyaráztad mi volt az ok. Vagy keverek valamit?
Sokat szenvedtem vele, mert a hangszóróvezeték felől gyűjtötte be a zavart.
A megoldás pedig az lett ezek szerint, hogy a T2 (ami nálam BD139) Kollektor bázis közé betetted ezt a 27pF os kondit?
Igen, a forrasztási oldalra került.
A későbbi terveken már hagytam helyet a beültetésre.
Most elővettem a régebben készült JLH-mat, bekötöttem, és meghallgattam. Az néma csendben van, ha maxra tekerem a hangerőt, akkor sincs hangja, ha nem adok bemenő jelet. Ez az újabb ha max ra tekerem a hangerőt, akkor súg, vagyis zajos. Hallani ezt a sustorgást is. A régi és az új között az egyetlen különbség, hogy a régiben bc141 volt a T2, ebben meg BD139. Okozhat ez ilyen jelentős különbséget? Földelés, minden tök egyforma, igaz a fizikai kialakítás teljesen más. A régi tiszta fém, ez részben fa.
|
Bejelentkezés
Hirdetés |






















Ott is kijelentik, hogy a JLH 1969 erősítő kimenete nem igazán pp, hanem az alsó végtranzisztor hajtotta aktív munkaellenállás.







