Fórum témák
» Több friss téma |
A 22 pF eltávolítás hatására kíváncsi vagyok. Ha semmi változást nem okoz, fotózd le a panelt beszerelt állapotban.
Lekötöttem a 22pF-ot. Bekapcsolt a hangszóró védelem mert a kimeneten megjelent a tápfeszültség.
Szia!
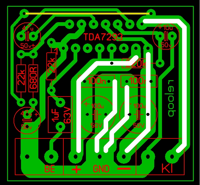
A neminvertáló bemeneten lévő 390Ω ellenállnak mi a szerepe? Szerintem felesleges. A rádiófrekvenciás zavarokat a bemeneti csatlakozóknál szokás kiszűrni.
Visszatettem a 22pF kondit a helyére. Sajnos ugyan úgy a kimeneten van a tápfeszültség. Én már tényleg nem tudom mi történt.
Nem zártam semmit rövidre. A biztosíték sem ment ki.
Kicseréltem az IC-t. IC cseréje közben pedig észrevettem hogy a két 470µF kondi mellett található 100nF-os kondenzátornak az egyik lába elvolt pattanva. Ez miatt lehetett a kimeneten egyenfeszültség ? Illetve ettől lehetett az hogy levágta a kimeneten a felső frekvenciát ?
A kondit kicseréltem, illetve az IC-t is, a 22pF kondi visszakerült a helyére és azóta az erősítő probléma nélkül üzemel. Akkor az IC-nek amit kivettem lehet hogy semmi baja ?
A 22 pF és a 100 nF nélkül is stabilan és egyenletes átvitellel kéne működni ennek az erősítőnek.
Örülök, hogy sikerült működésre bírnod. Ha bármilyen hiba visszatérne a nyomtatott áramkört feltétlen lecserélném, mert páratlanul kontár terv alapján készült. Bővebben: Link
alfa008 Nem tudom mi célt szolgálna a 390 ohm ellenállás.
Köszönöm szépen a sok segítséget! Amúgy a 100nF kondinak mi lenne a szerepe ott ? Majd közlök egy képet is a kész műről. Beteszem a "Ki mit épített ? " topikba. Igen, már én is ott jártam korábban hogy újraépítem inkább az egészet azzal a tervel ami Te mutattál. Esetleg Lay formátumban meglenne neked ? A hangszínszabályzó panelját is most kezdtem el legyártani. Remélem sikerül azt is helyrehoznom. A hozzászólás módosítva: Szept 22, 2019
Szia
A bemeneten lévő 390Ω-os ellenállás és a 470pF-os kondi egy 868kHz, -3dB töréspontú szűrőt képez. Ezt a bemeneti csatlakozókhoz kell beépítteni, hogy a poti ellenállásának valtozása ne módosítsa jelentősen a szűrőtaggal beállított frekvenciát. Egyébként én is javaslom a panel cseréjét, ha bármi probléma újra előjön.
Sziasztok!
Rendeltem két ilyen IC-vel épült végfokozat modult, közel 40 éves STK-s erősítő újrahasznosításához. Feltételezem, hogy ezekkel semmi baj nem lesz, de egyelőre nem jutottam el a bekötésig, ugyanis: már a rendelés után gondoltam végig, hogy a hűtőfelülettel összekötött negatív tápfeszültség (lásd adatlap) nem lesz összepárosítható a régi erősítő földelt hűtőbordájával. Létezik ehhez a tokozáshoz készült csillám vagy szilikon szigetelőlapka, amit tranzisztorok/FET-ek esetén szoktak használni? Vagy ebből olyan kivitel, amit magamnak vághatok méretre? Előre is köszönöm az ötleteket!
Szia!
A neten beírod, hogy szilikon hővezető lap és több találatot is kapsz, amiből választhatsz. Természetesen bontani lehet ekkora méretet is rossz készülékekből.
Szia. 10 éve építettem TDA7294-el erősítőt. Én az IC-t szigeteletlenül rögzítettem egy hűtőtönkre, amit elszigeteltem a hűtő bordától. Ennek célja, hogy nagyobb felületen adja át a hőt, ha úgyis szigetelni kell. Egyébként létezik hozzá való szigetelő is Bővebben: Link
A hozzászólás módosítva: Feb 9, 2020
A csillám (mica) szigetelőt ajánlom, azzal a hűtőzászló furatán keresztül is felfogathatod az IC-t, természetesen hővezető pasztát és szigetelő gyűrűt is kell használnod. Bővebben: Link
Rugalmas, szilikon szigetelő esetén az IC-t középen kell leszorítanod, hogy egyenletesen nyomódjon össze.
Sikerült vennem, TO-247-hez való lett a megfelelő méret.
Össze is raktam, viszont búg, akárhová kötöm a két modulról jövő testvezetékeket. (Próbáltam külön az eredeti STK IC-k GND lábára, táp elkók közös pontjára, ill. házat testelő vezeték beforrasztási pontjára is tenni.) Illetve nem is csak a mély 50 Hz-es búgást hallom, hanem valami zúgó felharmonikust is. Nem gerjedés, mert abban a pillanatban abbahagyja, ahogy kikapcsolom a hálózati táplálást, viszont még vagy 3-4 másodpercig szól tisztán ezt követően. Lehetséges volna, hogy maga a táptrafó szór rá mágnesesen az IC-kre?
Mutass képet a TDA-s végfokról és add meg az erősítő típusát, vagy ha már letöltötted, csatold a dokumentációját!
Ha az STK-t nem zavarta a trafó, akkor a TDA-t se kéne zavarja. Sajnos a legtöbb végfok modul laikus tervezésű, olyan pedig csak elvétve akad, ami földhurok mentesen építhető be sztereóban.
Tettek a 7293-as paneljára nagyobb kondikat a táp részen 1000uf körülieket (kettőnek kellene lenni)?
Ha igen, forraszd ki őket, és próbáld úgy.
Üdv! Ezzel azért bánjunk óvatosan! Ha távolra kerül a táplábaktól a hidegítés, gerjed a TDA7293 és ettől tönkre szokott menni, ha élesztéskor nincs áramkorlátozásunk.
Mielőtt a kolléga átalakítást végez, lássuk mekkora egyáltalán a puffer a fogadó készülékben.
Szia!
A fájlmellékletben látható modulból rendeltem 2 db-ot, a fólia rajzolatról részletes fotóm nincsen most. És ezeket szereltem fel egymás mellé az eredeti, közös hűtőbordára, bár a közös volta nem kéne számítson, hiszen elszigeteltem tőle az IC-ket. Mint látható, van rajta egyenirányító és puffer is, tehát közvetlenül trafóról is mennie kell. Én az AC csatlakozásokba kötöttem be a +,- tápfeszültségeket, egyrészt mert egyszerűbb volt a csavaros szorítókkal szerelni, másrészt mert így aztán bombabiztos és elköthetetlen a polaritás. És ennek a 3 pólusú csatlakozónak a földpontjából megy el a vezeték a panel testpontjára. A két modul közt közvetlen vezetékes összekötés nincsen, minden a panelen van bekötve, az eredeti IC-k lábaira. Illetve a földvezetéknél már megpróbáltam az erősítő gyári puffereinek lábára kötni, változás nem volt. A modulok bemeneteit árnyékolt kábellel kötöttem be, szintén az STK lábakról. A kimenetnél csak a melegpontot huzaloztam ki, mondván az eredeti panelon sincsen külön hidegpont vezetősáv, hanem a kimeneti csatlakozók egyszerűen a földkiöntésbe kapcsolódnak. Ez esetleg lehet gond? Az erősítő amúgy egy Akai AM-2350, a gyári puffer 2x6800 uF,a modulokon levők meg 2x2200 µF-ok. A gyári tápnak amúgy jónak kell lennie, mert a lemezjátszó előfok a magnókimeneten még semmi búgást nem produkál, márpedig pont annak kéne érzékenyebbnek lennie egy esetleges elkó hibára. ui.: Egy kezdetleges áramkorlátozást használtam, a hálózati biztosíték foglalatba pont beleillik az asztali lámpám konnektordugója, tehát egy 20W körüli izzóval sorbakötve történt az első indítás.
Találtam ilyen KIT-et, remélem a fólia rajzolat egyezik.
Első lépésként, csak egy panelt helyezz áram alá, az IN csatlakozójába tegyél rövidzárat egy minél rövidebb huzaldarabbal. A jelvezetéket távolítsd el az IN csatlakozóból. Hallgasd megy, hogy így csendben van-e? Érdemes megvizsgálnod segít, vagy ront, ha átkötöd a diódahidat, persze innentől ügyelve a polaritásra. Siker esetén a KIT-en külön kell választanod a jel és a teljesítményföldet, az alábbi ábra szerint. Ezzel lehet feloldani a földhurkot. A KIT tápcsatlakozóinak GND bekötési pontjára teszek javaslatot a második ábrán. A hozzászólás módosítva: Feb 13, 2020
Nálam +-50V-ról ment (3 évig basszusgitár erősítőként), trafó 300W. Összeraktam ahogy le volt írva, búgott. Kivágtam a kettő db 1000uf-os kondit a panelról, nem búgott. Mint írtam így ment 3 évig, csak már nem zenélünk, de működik még mindig. De amúgy igazad van, akkor legyen ez az utolsó lehetőség. Arra meg figyeljen hogy a kondik ki legyenek sütve amikor ráköti a panelra a tápot, különben lesz pukk.
Nekem sincs az erősítő panelekre beépítve a 2db 1000uf-os kondenzátor. Néhány gyári készüléket bontatottam, amiben TDA7293,TDA7295,TDA7296 végfok volt és egyiknél sem tapasztaltam, hogy a tápkondenzátorokon kívül raktak még helyi szűrést. A duálmono 7294-em semmivel sem zajosabb, mint a gyári erősítők. Anno olyan panelt terveztem hozzá, amin szét van választva táp-jel föld, ahogy azt a gyári készülékekben is láttam. (Egyébként nem mindenben értek egyet az adatlapi kapcsolással, ahogy a gyártók se.)
Megpróbálkozom vele este. Kérdés, az probléma-e, ha az erősítő gyári panelén úgyis össze lesz kötve a "két földelés".
@alfa008: A "helyi szűrés" valóban nem jellemző gyári készülékben, legalábbis nem sűrűn láttam még. Viszont, itt ugye eredetileg nem helyi a szűrés, mert ez a KIT közvetlenül egy szimmetrikus trafóról is kell, hogy működjön. Ha kiveszem, gondolom a diódahidat is illendő megkerülni. @Ronin: A kondi kisütéssel nem lesz gond, mert van a készülékben egy lemezjátszó előfok is - nem sokat fogyaszt, de azért megbízhatóan kisüti fél V alá a puffereket. A hozzászólás módosítva: Feb 14, 2020
Az természetes, hogy minden földpont összekapcsolódik. Az viszont nem, hogy az összekötő vezetéken folyó áram miatt létrejövő feszültségesés hozzáadódik a jelhez, vagy sem.
Az általad vásárolt panel monóban, vagy csatornánként független szekunderrel működik helyesen.
Nos, megcsináltam, amiket írtál. Már csak attól is sokkal jobb lett a zajszint, hogy egy csatorna maradt bekötve (a másikból a +,- szálakat kihúztam és ideiglenesen leszigeteltem). Ha pedig a képen láthatóan egy darab dróttal rövidre zárom a bemenetét, akkor teljes csendben van. Csak egy halk pattanás hallatszik, mikor benyomom a hálózati kapcsolót, semmi más.
Akkor - fóliavágásra felkészülni? (Azt még elsőre kipróbáltam, hogy a bejövő jel árnyékolását nem csavaroztam be. Úgy viszont még zajosabb volt.) A másik ábrán ha jól látom, a szekunder tekercs középkivezetésére jelölted a bekötést. Gondolom, az előtt a két modulét se közösítsem, ugye? A hozzászólás módosítva: Feb 14, 2020
Ezek szerint a diódahíd akár benne is maradhat.
A szekunder középkivezetés becsatlakozási pontjától mindkét modulnak külön vigyél testet! A pozitív és a negatív táp szintén külön vezetékeket igényel modulonként. A puffer lábára, vagy ahhoz minél közelebb érdemes bekötnöd. A modul hangszóró-test csatlakozási pont üresen marad, azt megoldja az erősítő panel. Javaslatom a jel bekötésére: az STK 1-es és 2-es lábhelyekről sodort érpárral, vagy árnyékolt vezetékkel köss a modul bemenetére. Az STK 1-es lábhoz kapcsolódó 56k ellenállást emeld ki a panelból, az 1µF/25V csatoló kondi és a modul bementi csatolója közül szükség esetén a kevésbé szimpatikust zárd rövidre. A két soros kondi már vágja a legmélyebb hangokat. Sajnos át kell vágnod a fóliát, a megszakítás helyét kösd össze 10-22 Ohm ellenállással! Ez elegendően korlátozza a földhurok áramát, miközben nem engedi szélsőséges feszültségre a bementi földpontot, ha a panel felől véletlen megszakadna a kapcsolat.
Szia!
Szerintem a TDA panel bemenetén lévő 470nf kondenzátort emeld ki, átkötéssel helyettesítsd! Az STK 1-es lábához menő csatolókondenzátort növeld legalább 2,2µF-ra! A TDA invertáló bemenetén (2-es láb) lévő 22µF kondenzátort növeld 100µF-ra! A hozzászólás módosítva: Feb 15, 2020
Szia!
Köszönöm szépen a tippeket, ezt mind elvégeztem rajtuk, és - igaz, egyelőre csak fejhallgatóval, de abból jó minőségűvel, amin teljesen jól hallatszott az 50 Hz-es zaj - kipróbálva teljesen csendben van a számok közti szünetben.
Sziasztok!
2 db TDA7293 panelt vettem, amelyek saját egyenirányítóval és tápszűrő kondikkal szereltek. A trafóm szimmetrikus szekunderű. Kérdésem: a trafó szekunder közepet használva jel közös pontnak, okozhat-e brummot? Jobb megoldás lenne, kihagyni a végfokok egyenirányítóit és külön egyenirányító + elkókról járatni a 2 végfokot? Köszönettel: |
Bejelentkezés
Hirdetés |















