Fórum témák
» Több friss téma |
- Ez a felület kizárólag, az elektronikában kezdők kérdéseinek van fenntartva és nem elfelejtve, hogy hobbielektronika a fórumunk!
- Ami tehát azt jelenti, hogy a nagymama bevásárlását nem itt beszéljük meg, ill. ez nem üzenőfal! - Kerülendő az olyan kérdés, amit egy másik meglévő (több mint 17000 van), témában kellene kitárgyalni! - És végül büntetés terhe mellett kerülendő az MSN és egyéb szleng, a magyar helyesírás mellőzése, beleértve a mondateleji nagybetűket is!
Igen méréskor melegitve 52 -ről lépett le 22 re
A gyári paramétereit nem ismerem, de a működőképességét meg lehet mérni. Szobahőmérsékleten lehet mérni az ellenállását, ha akár csak kézzel el kezded melegíteni, láthatóan változnia kell (valószínűleg csökkenni fog).
köszönöm.akkor más hiba van . nem kapcsol be a daráló motorja. kávéfőző.
Rákerestem. Ez így nem sokat jelent. Egy fénykép talán segít. Az ellenőrzés vargaf javaslata alapján.
Szervusztok!
Valaki tudna nekem abban segíteni, hogy a lent belinkelt kapcsolási rajzból csinálna egy nyáktervet. Én ehhez nem értek, sajnos nem tudom megcsinálni. Egy sima egyoldalas lemez, "kényelmes" méretben, amit talán még kézzel is meg tudnék utána rajzolni. a kapcsolást az interneten találtam , és én egészítettem ki. Ping-pong villogó, beletéve még 2X2 fehér led, és egy DPDT kapcsolóval lehet váltani. mEgy Játék vasúthoz lenne, sorompó. Nagyon hálás lennék a segítségért!!! Köszönöm! A hozzászólás módosítva: Dec 10, 2020
Hali! Nem egy bonyolult kapcsolás, 1db-ért nyákot gyártani... Ahol az alkatrészeket veszed, vegyél soklyukú próbapanelt, pikk pakk összedrótozod, forrasztod, nem kell várni senkire
pl itt
Szia! Tobbszor marattam, es ultettem mar be igy nyakot, kapcsolasi rajz alapjan. Nekem sokkal egyszerubb lenne. Ezert kertem! Senkit nem akarok megbantani, de meg fizetnek is erte!
Tessék 4,5x4.5cm. ha nagy átjavíthatom kisebbre.
A hozzászólás módosítva: Dec 10, 2020
Szervusz Madzagos!
Nagyon szépen köszönöm!!!! Sajnos nem tudom megnyitni lay formátumot!
Ohhh! Nagyon szépen köszönöm!!!!
Komolyan megkérdezem, mivel tartozom???
Semmivel.
De itt már az ilyen kérdés feltevése is sértő.
Nem akartalak megsérteni!!! De tényleg hálás vagyok!
amúgy azt figyeltem meg, az itt a legnagyobb hála, hogy ha az ember valóban elkészíti a dolgot, amiben segítséget kért. Úgyhogy én is neki esek!!!
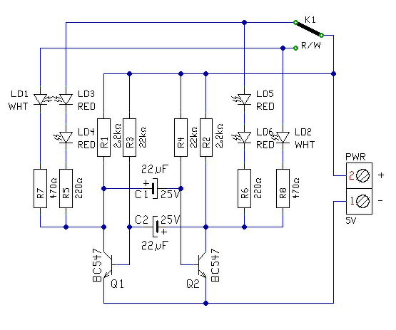
Hello! megrajzoltam, meg kijavítottam az áramköröd hibáit. A páros és páratlan Led-ek tartoznak egy-egy jelzőlámpához.
Gabor! Benned nem csalodtam!
Nagyon-nagyon szepen koszonom! Igazan halas vagyok! A hozzászólás módosítva: Dec 10, 2020
Üdv!
Egy Sony erősítőben nagyon kezdőként kiméregettem a hibákat, 2db tranzisztort, meg egy ellenállást kellene cserélni. Ti honnan szoktatok beszerezni ilyen apróságokat?? Külfőldről nem szeretnék várni hónapokat... Ezek kellenének: MN2488 8np MP1620 8np 2w 0.22 ohm kx2 3 lábú ellenállás Előre is köszi!
Pl. HEStore: Bővebben: Link.
Hello! Készítettem egy másik változatot is. Ennek vezetékezése egyszerűbb és talán értelmezhetőbb is. Egy kis trükk van benne, hogy alapból a fehérek világítanak, de ha a kapcsoló párhuzamosan köti vele a pirosokat, a fehér magasabb nyitófeszültsége miatt "nem tud labdába rúgni". Így egy sima kapcsoló is elég az átváltáshoz és így a két lámpa kialakítása is egységes lesz.
A lámpa csak mintának van, gondolom ahhoz em készítesz nyákot a lámpába, csak összekötöd.
Sziasztok!az elektromos fűtőventillátor menetközben megállt.bimetálig van áram utánna se fűtés se ventillátor nem megy.bimetálon 0718 felirat van.készülék típusa:Hauser.hiba keresésben merre induljak,mit zárjak ki?előre is köszönöm a segítséget
Üdv!
A bimettalt, szerintem. Azonban, ha zárlat van utána, azt drasztikusabban fogja jelezni, vigyázz.
Ezek rendben, már csak egy ellenállás kellene valahonnan, azt nem találok ezeken az oldalakon...
Megköszönném ha valaki segitene keresni egyet
Sziasztok!
Segítséget szeretnék kérni egy rendszer kiépítésében. Tervem és kérdésem a következő lenne. Egy infravörös hőmérő szenzor által mért adat megjelenítése egy kijelzőn. Ezt a rendszert egy versenymotoron alkalmaznám hátsó gumi hőmérséklet mérésére, a kijelző pedig a kormányon kapna helyet. Kábel elvezetése nem gond, érzékelőt tudom rögzíteni kb 10cm-re a gumitól. Gyakorlatilag egy mostanában sokat használt infrás lázmérőről lenne szó, erre a célra optimalizálva. Lenne-e erre jelentkező, aki adott esetben segítene összeállítani egy ilyet? Üdvözlettel,
2db 0.22Ohm ?
1db már elég lenne. Stereo erősítő egyik oldala tranzisztorok párban, meg 1 ellenállás.
|
Bejelentkezés
Hirdetés |













