Fórum témák

» Több friss téma
Fórum » RIAA korrektor
 
Témaindító: Ghost Rider, idő: Aug 25, 2006
Témakörök:
Lapozás: OK   130 / 152
(#) Fecó2 válasza TAttila77 hozzászólására (») Dec 9, 2020 /
 
Ez jó ötlet, megfogadom.
köszi.
(#) Fecó2 válasza TAttila77 hozzászólására (») Dec 9, 2020 /
 
Na, nem bírtam magammal és ezt találtam.
Csak az a baj, hogy 16 Ohm, de szerintem jó lesz ha vékonyabb huzallal tekerem.
(#) nandika76 hozzászólása Dec 9, 2020 /
 
Sziasztok!
Véleményeteket szeretném kérni erről a kapcsolásról. Van e esetleg valakinek tapasztalata vel kapcsolatban. Érdemes e energiát fektetni a realizálására.
Előre is köszönöm a válaszokat
(#) TAttila77 válasza nandika76 hozzászólására (») Dec 9, 2020 /
 
roppant egyszerűnek tűnik. A J feteket lehet, hogy kis teszterrel válogatni kéne egy sztereó változat esetén, nehogy egyik oldal más legyen. A fet a titka. Egy jókora maroknyi Jfetet kell vizitálni, csak egy maroknyi J fet már egy kissé pénz.
(#) nandika76 válasza TAttila77 hozzászólására (») Dec 9, 2020 /
 
Egyszerűségéből fakadóan akár jó is lehet?
(#) TAttila77 válasza nandika76 hozzászólására (») Dec 9, 2020 /
 
Egyszerűnek egyszerű, kezdésnek elmegy, aztán vagy szeretni fogod, vagy nem. Nehogy lim-lom kondikkal építkezz! Spéci fóliakondikat keress, pici értékeknek, meg csillám kondikat. Csak így van esélyed, különben tiszta kudarc lesz. Régi csöves tV-k tunerjában, kf-jeiben voltak pici remixes fóliakondik, csillám kondikat meg interneten lehet találsz néha. Úgy kell összevadászni az alkatrészeidet. Ha jó minőséget szeretnél, az ellenállásokat is minőségi darabokkal tedd!
A hozzászólás módosítva: Dec 9, 2020
(#) CHZ válasza nandika76 hozzászólására (») Dec 10, 2020 / 1
 
Szia!
Passzív korrekciós hálózata nagyon alacsony impedanciára van méretezve, persze ettől még lehet jó, szerintem jobb lenne kisebb kapacitásokkal kivitelezni. Próbáltam hasonló JFET RIAA korrektort, ami jól teljesített. Ágoston L. könyvében is van ilyesmi kapcsolás.
(#) TAttila77 válasza nandika76 hozzászólására (») Dec 10, 2020 /
 
Jól nézd meg CHZ képét, mert olyan kis fólia kondikat kell beszerezzél.
(#) Cinema válasza nandika76 hozzászólására (») Dec 10, 2020 /
 
Inkább a CHZ-által betett rajzot építsd meg, az jó.
Az Ágoston-féle is jó a könyvéből, amit ott közölt.
(Én nem szeretem a FET-es cuccokat, ezért maradok a bipoláris tranzisztorosoknál (NAD-RIAA, HFM-1.), vagy csöveseknél, ez utóbbiak még szebben szólnak.)

Üdv!
(#) TAttila77 válasza Cinema hozzászólására (») Dec 10, 2020 /
 
Pláne a mini csövek.
(#) mcc hozzászólása Dec 11, 2020 /
 
Még egy JFET-es RIAA, elérhető és nem drága fetekkel.

RIAA.png
    
(#) nandika76 hozzászólása Dec 14, 2020 /
 
Köszönöm a segítő válaszokat!
Kicsit felbolydúlt a családom élete "COVID19" miatt.
Amint lesz időm foglalkozok a tanácsokkal.
Köszönöm!
(#) TAttila77 válasza nandika76 hozzászólására (») Dec 14, 2020 /
 
Gyógyuljatok! Vigyázzatok magatokra nagyon
A hozzászólás módosítva: Dec 14, 2020
(#) nandika76 válasza TAttila77 hozzászólására (») Dec 14, 2020 /
 
Köszönöm!
(#) lac- hozzászólása Dec 20, 2020 /
 
Sziasztok! Végre eljutottam oda, hogy vettem egy komolyabb lejátszót (SABA PSP 250), és kellene hozzá egy RIAA amit csövesre szeretnék (nincsenek azért nagy igények, nem tartom magam kifejezetten audiofilnek, csak nagyon szeretem a zenét ). Szóval van itthon E88CC és aranyozott lábú E180F, elsősorban ezekből építkeznék, tudtok ajánlani esetleg ezekkel a csövekkel valami kapcsolàst MM hangszedőhöz? Másik csövekkel is érdekelnének bevált, egyszerűbb felépítésű kapcsolálok. Köszi előre is!! Kellemes ünnepeket mindenkinek!
(#) scooby_ válasza lac- hozzászólására (») Dec 20, 2020 / 3
 
E88CC-ből mennyi van Neked? Ha van 3db, akkor én első sorban az ARC PH3-at javaslom megépíteni. Igaz, az hibridnek mondható, mert van egy fetes buffer az elején, és nem is kifejezetten egyszerű, viszont amit produkál, az már mondhatni, hogy nem evilági. Pláne, ha az ember egy "kis" pénzt is öl bele. Van egy CHZ által módosított rajz ami ARC PH3 MKII-re nevezett el, véleményem szerint jobb paraméterekkel rendelkezik mint a 3 csöves elődje. Ebbe 2db ECC82 kell(vagy legalább is az Én példányomba az került). Rögtön fűtheted 12,6V-ról a csöveket. Kimeneti fokozata pedig egy darab MOSFET vagy tranzisztor ha az számodra egyszerűbben beszerezhető. Én nem hallottam különbséget egyébként.
A hozzászólás módosítva: Dec 20, 2020
(#) lac- válasza scooby_ hozzászólására (») Dec 21, 2020 / 2
 
Köszi a választ! E88CC ből van 7db, szóval azzal nem lenne gond, de ez valóban nem az a hétvégi gyors projekt kategóRIA(A) (hahaha... ). Mindenesetre elég jól néz ki... Meg gondolom még, főleg, ha ennyire ajánlod. Lehet építek egy egyszerűbbet és ezt is, aztán meghallgatom mit mondanak. A csatolt képen látható egyszerű jószágot találtam még E180F el és ECC85-el (az is akad itthon pár darab...). Gondolom a PH3 az MC-t is tud, azért kell a kis fesz JFET bemenet.
(#) scooby_ válasza lac- hozzászólására (») Dec 21, 2020 / 3
 
Igy van, a PH3 fogad MC-t is. Az MKII-nek szimuláció szerint a torzítása 0,009%.
Sok RIAA korrektort éíptettem, egy időben megszállotja voltam. Meghallgattam sok IC-set, sok tranzisztorosat, a sok-sok szakirodalmi lap által ajánlottakat (HFM-1, NAD), meg persze jónéhány elektroncsöveset is. Mindig volt jó, meg jobb, meg annál is jobb. Ezekrol azt gondolom hogy elég változó vélemények születtek. Én pl. imádtam a HFM-1-et, itt azért többen azt mondják rá, hogy hallottak már ennél jobbat is. Aztán a PH3-nál megálltam. Érdekes ebben, hogy akik eddig megépítették és meghallgatták, azok mindd egyértelműen jónak mondták, mi több, azthiszem általánosságban elmondható, hogy a legjobbnak, és eddig nem igazán akad neki vetélytársa. Nálam legalább is. Mondjuk ehhez hozzá tartozik az is, hogy elég régóta nem építettem mást a PH3-on kívül, mert ez meggyőzött és megtaláltam az, ami az elvárásaimnak megfelelt.
A hozzászólás módosítva: Dec 21, 2020
(#) mek-elek válasza lac- hozzászólására (») Dec 21, 2020 /
 
Szimpi a hidegítés. Már csak a kondik kérdésesek.
(#) lac- válasza lac- hozzászólására (») Dec 22, 2020 /
 
Azt tudja velaki esetleg, hogy az a LED mit keres ott a katódkörben az E180F nél?
(#) reloop válasza lac- hozzászólására (») Dec 22, 2020 / 2
 
Úgy tekints rá mint egy kondival átblokkolt ellenállásra, megemeli a katódfeszültséget. A piros színt a LED nyitófeszültsége miatt jelölték.
(#) Gafly válasza reloop hozzászólására (») Dec 22, 2020 /
 
Ami 1.5V (én is szoktam referenciaként használni), bár izlés szerint kondenzátort tennék vele párhuzamosan zaj szempontból.
(#) lac- válasza reloop hozzászólására (») Dec 22, 2020 /
 
Igen, az érthető, hogy megemeli a katódfeszültséget, és ugye relatíve stabil nyitófesszel rendelkezik, de ezt mit ad a rendszerhez? Inkább az nem tiszta, hogy miért jó ez ebben az alkalmazásban, vagy miért nem, mit ad hozzá, mi van ha nincs ott? Ilyesmire gondoltam.
(#) reloop válasza lac- hozzászólására (») Dec 22, 2020 / 2
 
A LED nyitófeszültség közeli katód-első rács potenciálkülönbség a kívánt anódáram eléréséhez szükséges. Az R4 a pentóda erősítését befolyásolja, tehát a megfelelő értéke szűk határok között mozog.
A kondival átblokkolt ellenálláson eső feszültség amivel a LED-et kiválthatnánk az anódáram átlagán múlik. Ami itt még játszik az frekvenciafüggés.
Az amatőr építésben az a nagyszerű, hogy mindkettőt kipróbálhatod és a neked tetsző változatot véglegesíted. A saját tapasztalatod semmi nem írja felül.
(#) lac- válasza reloop hozzászólására (») Dec 22, 2020 /
 
Köszönöm a magyarázatot! Nekem is az volt az első gondolatom, hogy ki fogom próbálni mindkét verzióban, aztán meghallom milyen lesz Nem ígérem, hogy mostanság, de ha lesz fejlemény, esetleg valami kész/félkész jószág, posztolok majd!
(#) bgsf hozzászólása Dec 23, 2020 /
 
Nekem ez szól évek óta.
A hozzászólás módosítva: Dec 23, 2020
(#) Fecó2 hozzászólása Dec 28, 2020 /
 
Sziasztok!
Még mindig fojtó tekercs!
Érdemes soronként szigetelni tekercselés közben a fojtó trafót, vagy mehet egymásra is a huzal?!!
Köszönöm a választ.
üdv.
(#) TAttila77 válasza Fecó2 hozzászólására (») Dec 28, 2020 /
 
Mehet egymásra is, csak férjél el a csévén.
(#) Fecó2 válasza TAttila77 hozzászólására (») Dec 28, 2020 /
 
Köszönöm!
Megpróbálom.
(#) Fecó2 hozzászólása Jan 26, 2021 /
 
Sziasztok mesterek!

Lenne egy kis problémám, amire szeretnék választ kapni tőletek.

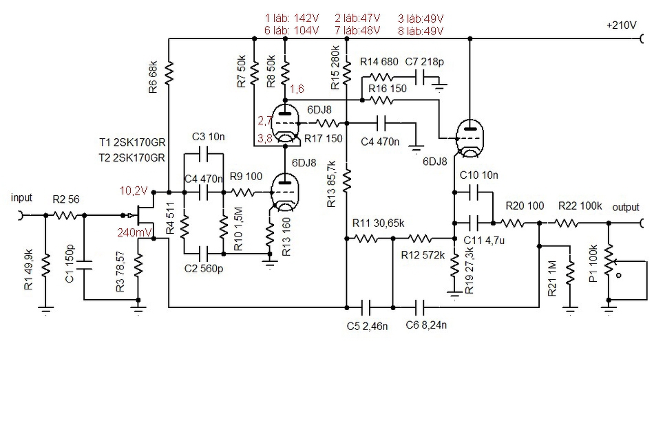
Megépítettem, itt a fórumon dicsért ARC PH3 RIAA-t (E88CC) csöves táppal. A csöves táp szépen teszi a dolgát.
Viszont a RIAA bemenetére 5mV szinusz vagy négyszög jelet adok (jelen esetben 20Hz) a kimeneten egy 24 voltos amplitúdójú jel jelenik meg mondjuk, szép egészségesnek tűnik semmi torzítás.
De szerintem ez nem jó!!
Ami még furcsa számomra, hogy két cső anódján teljesen más feszültség értékeket mérek, (pl: az egyik cső 1-es lábon 142V ugyan az a cső 6-os lábán 104V. Elvileg azonosnak kellene lenni! Vagy rosszul gondolom?? A harmadikon csőnek az anódján egyértelmű a 210 volt.
A kapcs. rajzon a pirossal jelzett értékeket mértem.
Esetleg van a tisztelt fórumozók között olyan mester, aki már megépítette és úgy működik, ahogy kell?

Mellékelek, egy pár képet hátha többet mond.

Építő jellegű és segítő válaszaitokat nagyon köszönöm.
Következő: »»   130 / 152
Bejelentkezés

Belépés

Hirdetés
XDT.hu
Az oldalon sütiket használunk a helyes működéshez. Bővebb információt az adatvédelmi szabályzatban olvashatsz. Megértettem