Fórum témák

» Több friss téma
Fórum » Kapcsolóüzemű (PWM) végfok építése
Lapozás: OK   221 / 241
(#) Davidd válasza TAttila77 hozzászólására (») Dec 24, 2020 /
 
Dehogynem, 2x1 ohmos "verseny mélynyomo" Ez a hangszóró, lehet építenék valami tuningolt ucd t neki, felhídb...V ról. Feltettem régebben azt az autós végfokomat, az is +-100V 0.5 ohmra van . Természetesen 16mm^2 a hangszórónak a drót amit használok (4 szál).
A hozzászólás módosítva: Dec 24, 2020
(#) compozit válasza Davidd hozzászólására (») Dec 24, 2020 /
 
Lehet, persze. Megfelelően méretezett kimeneti szűrő kell hozzá, jó nagyáramú FET-ek, vastag drót a hangszórókhoz, stb. Gondolom, autóba kellene. Olyan 30W-ot lehet csinálni 12V-ról, félhídban. Teljes hídban meg 120-at.
(#) Davidd válasza compozit hozzászólására (») Dec 24, 2020 /
 
Természetesen autóba, és kapcsoló tápról. Akár +-100V. Alap koncepcio egy standart erősítő építése dolgozat céljából. a második pedig egy komoly tuningolt verzió.
(#) compozit válasza Davidd hozzászólására (») Dec 24, 2020 /
 
Lesz vele gondod...

Egy dolgozatnál nem érdekes, a papír sok mindent kibír. A valóság azért egész más...
(#) TAttila77 válasza Davidd hozzászólására (») Dec 24, 2020 / 1
 
Hááát ilyen hangszórót hoztak már hozzám javításra, sajnos kiábrándítalak, mert nem nagy pláne.
Az igazi nagy ágyú amivel tényleg nagyot lehet durrantani egy Cerwin-Vega! stroker hangszóró.
Én félhíddal nem hajtanám, mert teljes híd sokkal kevésbé rángatja a tápot ami nagyon fontos (Kapcs üzemű PWM tápról beszélek és az ott fellépő tetemes Bus Pumping-ről. nagyon sokan észnélkűl építgetik és megfeledkeznek erről a jelentős jelenségről. Pedig itt a topikban már erről is rengeteget esett szó, főleg korábban.) A hídkapcsolást nem kitalációból írtam ,hanem számos előnye végett. Jóval kevesebb +- tápról félhídnál jóval több teljesítmény érhető el, a híd kapcsolás miatt nem lép fel Bus Pumping ami szintén kedvező, stb.,stb.,
Másik jó kis hasznos tapasztalat, de erről itt is olvashatsz, hogy az ilyen UCD-k és fajtáik nem nagyon tolerálják a "THT" lábas jószág alkatrészeket. Célszerű azt impulzust szuper jól tűrő SMD alkatrészekből, végfetjeit pedig direkt fetekkel kivitelezni. Elég hosszadalmas és nehéz dolog egy ilyet félhdban, akár hídban zaj és zavarmentesen megterveni nyákját. Ezt biztosan merem állítani. A PWM táp megint egy másik mise, mivel frekvenciáik nem veszhetnek össze egymással, ami megint körűltekintő meggondolt tervezést igényel. különben teljes kudarc lesz a vége. Mindenek előtt olvasgassál itt a témában, volt aki már elvérzett ilyennel. Sajnos a topik indító nagy császárok már elhagyták a fórumot, így tőlük már nem is tudsz kérdezni, de az örökül hagyott írásaikat olvashatod, tanulságos.
A hozzászólás módosítva: Dec 24, 2020
(#) TAttila77 válasza TAttila77 hozzászólására (») Dec 24, 2020 /
 
Ami lenmaradt még az előbb, hogy óva intelek a +-100V tápról járatással. Az még komolyabb tudásúaknak is nagy dió. Először rakj egyet össze normálisan és méregessed az asztalodon. +- 100V-ra még a táp sem lesz egyszerű feladat és mint már írtam, a Bus Pumpingra különös gonddal figyelj oda, mert az se mindegy hogy hova kell tenni a táp szűrőkondijait. Erről is sokszor esett már szó.
(#) Davidd válasza TAttila77 hozzászólására (») Dec 24, 2020 /
 
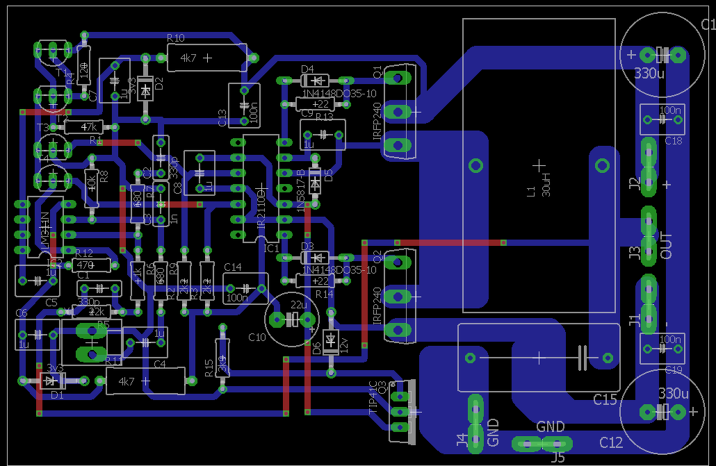
Hát, tiszta szerencse, hogy most fejeztem be a tht s nyákot. Próbálkoztam, hogy házilag könnyen kivitelezhető legyen. Persze első lépés az alapkapcsolás beindítása. Közben tanulok is. Elég jól sűriteni sikerült. Azért próbáltam az áram útjára figyelni.
A hozzászólás módosítva: Dec 24, 2020

ucd.png
    
(#) TAttila77 válasza Davidd hozzászólására (») Dec 24, 2020 /
 
Már sok hibát látok benne. Ezt meg ne csináld! Tessék még jó figyelmesen követni pl. Lorylaci írásait nyáktervezére kitérőlegesen is. Itt nem lehetnek "kankurjás" nyakatekert vezetősávok! Már írtam, hogy itt eg fél kunkornak is a fellépő PWM vivő frekin ami 200-akár 500kHz is lehet vagy még sokkal- sokkal több is /attól függ!/ indiktivitása lesz mivel egy nem teljes menet!! És ezek a majdnem fél menet kunkorok a nyákon rettenetes zavarokat, én nem mellesleg szórt mágneses nagyfrekis térerőt csinálnak, amit semmivel nem fogsz tudni kompenzálni. A terveden az elkók példáúl PWM szempont szerint szinte mintha ott sem lennének. Ez itt iszonyatos magas freki. A kondik a fetek labaihoz a lehető leg közelebb legyenek, ha már THT alkatrészekkel operálsz akkor minél rövidebb lábak legyenek. A fóliasávok közti kis kapacitásokkal is számolni kell. Az alkatrészek minél közelebb kerűljenek egymáshoz. az alsó fet S és felső fet D LÁBÁRA követlen a lehető legközelebb forrasztani kell egy pár száz nanó MKP fólia kondit. Én alúl forrasztottam oda. Nagyon figyelj a táp szűrésére. Az áramutakra, az áram a kondi lábára megy és onnan közvetlen kell elvezetni. Említett dolog volt itt a két tápági elkó labaihoz vele párhuzamosan beforrasztott X7R-es fél-egy miró SMD kondi. Ha az általam említett kondit forrasztod be alúl a fetek tápági lábaihoz amit imént írtam, akkor ezek az SMD kondik NEM kellenek. Tessék figyelni a végfetek visszáramú diódáinak gyorsaságára, Qgate töltésére és kapacitásaira főleg a gate kapacitás, mert ezek nagyn fontosak, illetve a frekit is befolyásolják
IRFP250 példáúl nem igazán jó fet amiről annó volt szó mert nagyok a kapacitásaik és lomha. IRFB 4227 sokkal szerencsésebb és jobb is. IR-nél a dióda legalább 50ns gyors legyen, különben elszáll, mint a győzelmi zászló az egész cucc mindenestől.
De ezek mind, mind le vannak jegyezve itt korábban. IRFP250- nél már én PNP-NPN ürítést tranyópárokkal bikáznám a meghajtást, vagy tranyó és diódával a gyorsítanám a gate kiűrítést. Erről is van itt szó. Figyelmesen olvasd el.
Üdv.
(#) compozit válasza Davidd hozzászólására (») Dec 24, 2020 / 1
 
Ezzel nagyon sok gond lesz. A pufferkondikat a 100nF-okkal együtt a lehető legközelebb kell tenni a a félhídhoz. Akkor a fojtó nem fér oda, de ez nem baj, mert egy fojtó kivezetései akármilyen hosszúak lehetnek, legfeljebb kicsit nagyobb az induktivitása. Tehát nyugodtan megcserélheted a fojtót, meg a puffereket.
A kimeneti szűrőkondi hideg vége a pufferek közepébe menjen. Most úgy megy, ott van pár cm és ráadásul az előfok olyan fóliáról kapja a GND-t, ahol már a kondi feszültséget ejtett.

A helyes kivitelezés szerintem az, hogy mondjuk középre leteszed a a két FET-et, ahogy most is van és a lehető legrövidebb távolságra egymástól. A FET-ektől balra beteszed a két pufferkondit, a lehető legrövidebb lábakkal. Ettől balra jöhet az IR ic, meg a többi apróság. A FET-ektől jobbra beteszed a fojtót, a kimeneti kondit, védő RC-t, stb. A kondi kifejezetten a a pufferek közepére menjen, tehát max ennyi távolság legyen a két FET között. ( hogy odaférjen a kondi )
A pufferkondik képezik a GND-t. Ami tőlük jobbra van, az a kimeneti, nagyáramú rész. Ez a kondi hideg pontja, a hangszóró kimenet, meg a betáp nullája. A pufferektől balra a kisáramú GND van, tehát, még véletlenül sem folyhat át a nagyáramú rész árama az előfok felé menő GND-n. A pufferkondit úgy célszerű bekötni, hogy a pad-ekre menő fólia két részre legyen választva. Ugye egy megy jobbra, egy megy balra.
Egyébként célszerű teliföldet használni. Leegyszerűsítve ez úgy néz ki, hogy a pufferek közepétől megy egy jó nagy fólia jobbra, meg egy balra. A két fóliarész csak a pufferek kivezetésein találkoznak, tehát függőlegesen kell csinálni bemetszéseket a fólián, hogy ez megvalósuljon. Persze lehet csinálni szigeteket is, különösen, ha kétoldalas lesz a panel.
(#) compozit válasza TAttila77 hozzászólására (») Dec 24, 2020 /
 
De lehet THT-vel is. Még rendes nyák nélkül is, csak úgy valamilyen próbanyákon összeforrasztgatva. Persze, ehhez nagyon kell tudni, hogy az áramok hol folynak.

Itt egy példa. Bár ez nem a mostani állapot, de az is hasonló. 680 kHz körül megy, a késleltetése a bemeneti négyszög és a félhíd kimenete között kb. 80 ns. A THD 95%-os kivezérlésnél 0,21%, fél kivezérlésnél 0,05%. Sávszélesség 28 kHz. Se zaj, se brumm, csendben van vezérlés nélkül.

IMAG0597.jpg
    
(#) TAttila77 válasza compozit hozzászólására (») Dec 24, 2020 /
 
Nem lesz jó, mert össze vissza fogsz mérni mindenféle jeleket, csak azt nem amit legfőképpen kéne. Én az SMD-st nem is tudtam így beröffenteni se.
Davidd:
Ráadásúl írtad, hogy 100V-okon járatnád. El fog szállni a komparátor végett is, az egyik tranyó ami neked a nyákodon t2 eleve már melegen jár még +-50-60V-os tápon is. Ha rosszúl tervezed a panelt illetve nem odaillő alkatrészeket teszel be, káros zavar túllövések keletkeznek már a PWM négyszög felfutó éle tetején ezáltal megbolondúl a komparátorod is, nem lesz stabíl, a végén eg pillanatra a megőrített IR összenyitja a félhidat és hamuvá válik az ötlet. Hidd el, mert nem egyet építettem és javítottam gyárit is. Nem lebeszélni akarunk,, de eddig itt aki nagyot akart egyből, annak füst, kojt és gyenge bláz lett a vége, nameg elpocsékolt pénzek. Keresd vissza a képek közt a képeimet az SMD UCD-ről, hogy hogy is néz ki. Még SMD-ben is azt a bizonyos tranyót nagyobb teljesítményűben tettem be. Arról már nyáktervet nem tudok adni mert tavaly vihar alatt villámcsapta a notebookom és odaveszett.
A hozzászólás módosítva: Dec 24, 2020
(#) compozit hozzászólása Dec 24, 2020 /
 
Hát lehet, hogy te össze-vissza mérsz mindenfélét, de nekem nagyon jól megy így is. Keresd a korábbi hozzászólásaimat, mondjuk 2011 decembertől, van egy csomó kép, meg szkópfotó is. A Felhasználó46585 voltam én.
A hozzászólás módosítva: Dec 24, 2020
(#) TAttila77 válasza compozit hozzászólására (») Dec 24, 2020 /
 
Ááááá. Mostmár tudom. Azt nem követtem, hogy compozit lettél. Én megméregettem azokat amit kellett akkor, de már egy ideje (olyan két-három éve) nem foglalkoztam vele, kivéve, ha javításra kerűl szervizembe egy két különösebbPA végfok, aktív hangfal. Most beszélgettem pont tegnap Zsoltival /GeLee/ hogy ami neki elszállt az nekem működik, csak más gondom van vele. Ez maradt csak félbehagyva, mert nincs időm vele foglalkozni. Ő teljesen felhagyott a PWM-el, most triódá(kat) hallgatunk.
Neked is boldog karácsonyt kívánok.
A hozzászólás módosítva: Dec 24, 2020
(#) compozit válasza TAttila77 hozzászólására (») Dec 24, 2020 /
 
Köszönöm, neked is boldog karácsonyt!
(#) tothbela válasza Davidd hozzászólására (») Dec 25, 2020 / 1
 
A táp is nagy kihívás, mert kA nagyságendű csúcs áramokról van szó. A ponthegesztős topikban az is gondot szokott okozni, hogy 30cm távolságra sikerüljön elvinni az áramot.
(#) Davidd válasza TAttila77 hozzászólására (») Dec 26, 2020 /
 
Az alap koncepcio +-50/+-60V készülne alapvetően el. Én teljes mértékben elhiszem amit megosztottál velünk. Nekiállok új nyáktervnek.
@compozit: Kicsit örülök amit mutattál, hogy azért nem kell bepánikoljak ha nem 100% os a paneltervem.
@tothbela: Igen, tudom hogy itt már nem játék, de pl: a nagy komoly autós végfokban sem látok nem tudom milyen varázslatot, ami hazilag nem lehetne megoldani. Maximum a panel ami két oldalu és kb ennyi.
Mint mondtam most a fő egy teljesen alap konstrukció.
Mindenkinek kívánok boldog, békés karácsonyt!
A hozzászólás módosítva: Dec 26, 2020
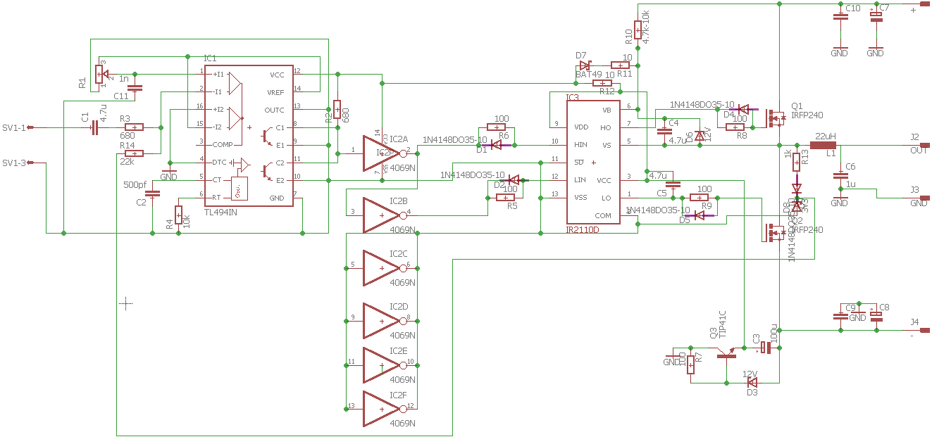
(#) Davidd hozzászólása Dec 27, 2020 /
 
Sziasztok! Elviekben helyes ez a rajz? Próbálkozom ezzel a boostrappel de ez az ic megöl. Féltápos részén tökeletesen működött ahogy összeraktam, aztán jön az illesztés az IR es az inverter közé, meg a gnd gondok a szimmetrikus táp miatt. Itt elakadtam.
A hozzászólás módosítva: Dec 27, 2020
(#) Lacika71 válasza Davidd hozzászólására (») Dec 27, 2020 /
 
Közelíts egy sokkal jobb irányból:
2153

És egy videó is.

https://www.youtube.com/watch?v=m6vKSXksSR0
Ebben még driver is benne van.
A gyáriak szeretik használni.
(#) compozit válasza Lacika71 hozzászólására (») Dec 27, 2020 /
 
Amit linkeltél, az egy tápegység, De itt D osztályú erősítőről van szó. A 2153-as dead time-ja 1,2 us. Végképp nem erősítőbe való.
(#) compozit válasza Davidd hozzászólására (») Dec 27, 2020 /
 
Mi a jó ebben a 494-es ic-ben? Ez tápba való, nem erősítőbe. Miért nem csinálod meg Ge Lee és a Lorylaci cikke alapján azt az erősítőt? Miért jó neked, hogy homályos, a neten fellelt zöldségeket próbálod megépíteni? Láttál valahol valami működőképes példányt 494-el, ami megbízható? A Ge Lee-ék cikkét csak egy kicsit kellene tovább fejleszteni és egy nagyon jó elrendezést kapnál. Gyors komparátor, nagyobb erősítés, ilyesmik. Vagy ott van az eredeti UcD, abba nem kell IR ic és biztosan jobb hangja lesz, mint akármilyen IR ic-snek.
Egyébként, hogy gondoltad: az alsó négy inverter ki-és bemenetét egyszerűen összekötöd? Tudod egyáltalán hogy működik egy ilyen inverter? Tudod, hogy milyen késleltetési ideje van egy ilyen schmitt triggernek? De te mindjárt kettőt sorbakötsz, így az alsó FET vagy 200ns-el később kap jelet. Helyből ostobaság. Van itt a topikban olyan rajz, ahol a dead time-ot két kizáró vagy kapuval csinálták meg. Abban működik is a dead time, a tiédben meg nincs is...Keresd meg, értsd meg, hogy mitől működik.
(#) Davidd válasza compozit hozzászólására (») Dec 27, 2020 /
 
Igazából én is láttam, hogy használtak vagy kapukat, pont a dead time miatt gondoltam, hátha segitek a vegfoknak. Másik dolog, szerettem volna egyforma jelet bekuldeni az ir icbe. Igazából ezzel az icvel sikerült látható eredményt elérnem. Mondtam, D osztályban nem sok tapasztalatom van épitéssel, javitas az más. Hiányos cikkek sokasagat talalom googleban. Ir ic mindenhol féltápról használják. Csilivili D osztály de sehol semmi. Épitettem féltaposat de keveseltem a teljesítményt, meg virtual gnd meg ilyenek, amiket nem szeretek, inkább tettek két soros kondit minthogy úgy latszodjon hogy kicsatolo kondis.
(#) compozit válasza Davidd hozzászólására (») Dec 27, 2020 / 1
 
Nem VAGY kapukat, hanem KIZÁRÓ VAGY kapukat, vagy ANTIVALENCIA kapukat. Nagyon nem mindegy.
Tudom, hogy elég hosszú ez a topik. De ha nem olvasod el az elejétől, akkor marad a sötétség, abban fogsz tapogatózni.
(#) Lacika71 válasza compozit hozzászólására (») Dec 28, 2020 /
 
Hoppá, ezt szépen elnéztem, bocsánat.
Viszont így teljesen más a helyzet!
Ezek az ic-k tényleg alkalmatlanok ide a lassúságuk és nem megbízható működésük miatt.
Persze játszani biztosan lehet, de ez nem fog menni sajnos!
Az alapteszt minimum 100KHZ-en menjen stabilan, ha ez megvan akkor jöhet a többi.
én tényleg a tápra gondoltam, mert oda jók amit linkeltem.
Érdemes megnézni, hogy a profik ezt hogyan csinálják és másolni egy kicsit.
Az újabb és jóval gyorsabb eszközöknek az applikációs ajánlásaiban durván jó ötletek vannak.
(#) Lacika71 válasza Davidd hozzászólására (») Dec 28, 2020 /
 
Azért értél el sikereket a 2110-essel mert ez a belépőszint.
De ide sajnos elég lassú, egy színuszos inverterbe elmegy.
Esetleg érdemes lehet körülnézni a gyári megoldások között.
Itt ugye a kis teljesítményű 50-60W körül teljesít.
csak egy gyors példa
(#) TAttila77 válasza Davidd hozzászólására (») Dec 28, 2020 /
 
Nem. Már csak az ötlete is rosz ennek. Ugye írtam hogy olvasd el legalább Lorylaci cikkét, mert már abból őstenger ég mindent meg tudsz. Meg itt a fórum topikot 2012-ig kb. Dd ha nem, akkor nem. Azt is írtam, hogy a cikkben szereplő erősítő egymaga 400W/4 ohm, ha legalább az ajánlott alkatrészekkel építik meg. Ebből kettő hídba kötve 6-800W! Itt visszább lapozva pár oldallal a hsz-ok közt vissza van téve GeLee 600W-os hidas cikke, mert a cikkek közt már nincs meg. Tessék olvasni. Laci, vagy GeLee nyákteveik tökéletesek! Azzal kezdj.
A TDA-nak van egy egészen komoly 4-500W-os SMD PWM IC-je,valahol van is nekem, dd meg nem mondom mi a száma. Ez az IC dolgozik a 15”-os hangszorokkal szerelt Mackye aktív hangfalakban. De lehet az RCF-ekben is. Semmi baj nincs az IR2110-el, teljesen jó IC. Akinek nem jó, rengeteg cél IC között válogathat. mint pl. az általam említett TDA is ilyen.
Lorylaci itt emlitett 2011-környékén egy HYP... -IC-vel épített híd áramkört. Az is teljesen jó. Ő itt feltette a kacsolási és nyákrajzát is és irt róla sokat. Keresd meg. Csak olvasni és kutakodni kell, minden itt van.
A hozzászólás módosítva: Dec 28, 2020
(#) Ge Lee válasza Davidd hozzászólására (») Dec 28, 2020 / 1
 
Akár minőségre akár teljesítményre hajtasz, a 494 nem ide való. Kezdésnek ott van az alap, LM311+IR2110. Azzal már csak 2 gond van, az LM és az IR. Az LM helyére van az LT-nek nagyon jó komparátora, típusát most meg nem mondom. Az IR-rel meg az a gond, hogy nem kaphat sem nagyon rövid impulzust, sem pedig gyors egymásutánban 2db kósza impulzust ugyanarra a bemenetére mert ilyenkor kiakad és füst fog előjönni a fetek tokjából (az AN-8102 doksi foglalkozik ezzel ha minden igaz). Jelet kell formálni előtte bár azzal meg a késleltetés nő.
Meg lehet csinálni diszkrét meghajtást is elé, nekem azzal így utólag visszaemlékezve az volt a gondom, hogy valószínűleg hamis fetekkel küzdöttem benne. Ezt 2 okból gondolom, az egyik, hogy a feteket kb. tizedáron vettem, a másik, hogy analóg üzemben is zárlatba mentek (labortápban) holott az igénybevétel még a közelében sem volt egyik adatlapi értéknek se.
(#) Davidd válasza compozit hozzászólására (») Dec 28, 2020 /
 
Teljesen jogos amit leírsz. Amíg nincs meg minden fejben, hiában tapogatózóm.
@Lacika71: Nem akartam offolni, hogy válaszolok, hogy nem tápot keresek. Amugy tl494 el 200Khz es kimeneti PWM jel gyonyoruen kijött belole. Kerülném a cél icket. Sajnos pont az, hogy az ir2110 el nem sikerült semmit sem alkotnom. Hanem a tl494 el sikerült.
@TAttila77 igen a tda8954- használtam kinai modult. 2x320W rms mértem belőle 8 ohm terhelésen. (két hidalt ic/modul)
@Ge Lee annyira minőség nem számit. Ha nem jó teljes sávra, akkor egy aluláteresztő szűrő és meg is van oldva a mélynyomó erősítő.
(#) TAttila77 válasza Davidd hozzászólására (») Dec 29, 2020 /
 
Nem az az IC, attól sokkal komolyabb. Nincs ithon belőle, majd ha eszembe jut megírom a számát.
(#) Ge Lee válasza Davidd hozzászólására (») Dec 29, 2020 /
 
Azért zavaros amiket írsz, mert a kettőnek semmi köze egymáshoz. A 494 pwm vezérlő, az IR meg fetmeghajtó. Szóval önmagában egyikkel se lehet erősítőt építeni, bár a 494-et meg lehet fejelni egy diszkrét lebegő tápos buffer (fetmeghajtó) fokozattal.
(#) mlaci989 hozzászólása Jan 5, 2021 /
 
Szevasztok. Kerdesem lenne. Hogyan modositsam a kapcsolast, hogy az IR nagyobb tapot kapjon. Jelenleg mindosze 6,xx Voltot kap es nem ebred fol vele. Kulso taprol adtam neki +12 Voltot es rogton indul. Csatolom a rajzot.
Következő: »»   221 / 241
Bejelentkezés

Belépés

Hirdetés
XDT.hu
Az oldalon sütiket használunk a helyes működéshez. Bővebb információt az adatvédelmi szabályzatban olvashatsz. Megértettem