Fórum témák
» Több friss téma |
- Ez a felület kizárólag, az elektronikában kezdők kérdéseinek van fenntartva és nem elfelejtve, hogy hobbielektronika a fórumunk!
- Ami tehát azt jelenti, hogy a nagymama bevásárlását nem itt beszéljük meg, ill. ez nem üzenőfal! - Kerülendő az olyan kérdés, amit egy másik meglévő (több mint 17000 van), témában kellene kitárgyalni! - És végül büntetés terhe mellett kerülendő az MSN és egyéb szleng, a magyar helyesírás mellőzése, beleértve a mondateleji nagybetűket is!
Köszönöm, valami ilyesmire gondoltam, de nem értem, mire jó. Már ha egy elemet rövidrezárunk (árammérés), akkor ott nem pár mA folyik. Kipróbáltam, 40.7-et mutatott, nagy az öröm. Megint okosabb lettem (?)
Kaptál két teljesen különböző választ:
- Áram mérésre való - Elem mérésre való Mindkettőt alá lehet támasztani netes linkekkel. 39.0-nál sokkal jobb a 40.7, bármit is jelent.
Arra jó, hogy terhelve nézi az elemet. Ha terhelés nélkül csak feszültséget mérsz, az nem ad annyira valós eredményt. Voltak olyan elemek (vagy most is vannak talán), amelyeknek az oldalán volt egy fóliacsík. Ha azt egy ponton megnyomtuk, lényegében rövidre zárta az elemet, a fóliacsík felmelegedett. A felmelegedett fólia felett hőre változó fólia volt, a színe mutatta, hogy jó-e még az elem.
A hozzászólás módosítva: Jan 17, 2021
Egy kis érdekesség a tegnapihoz, frankók ezek a kis kapcsolók, és hogy egy kis 100nF kondi csodákat művel
A hozzászólás módosítva: Jan 17, 2021
Hogyan reagált a módosításra a rendszer? Stabilabb lett?
Sziasztok!
Arduino-val szeretném kapcsolgatni egy kapcsolóüzemű táp bemenetét. Nem nagy frekvencián, bőven 1Hz alatt. A bemenet 16.8V vagy 33,6V (4S vagy 8S) és kb 5A. Csináltam hozzá egy tervet, valaki rá tudna nézni hogy nincs-e rajta nagy marhaság? (A zenner 18V-os, mert |Vgs|<20V ezen a fet-en) Hogy a be- és kikapcsolásoktól kíméljem kicsit az akkut egy LC szűrőt is tettem az elejére. Ez szerintetek rendben van így? (L=68uH, C=2200uF) Köszi! A hozzászólás módosítva: Jan 18, 2021
Tudsz ennél konkrétabbat kérdezni?
![]() Azért megpróbálok válszolni: 1) az elején egy LC low-pass van egy flyback diódával hogy kíméljem az aksikat egy kicsit 2) Az arduinót galvanikusan leválsztom egy 4N25-tel a "magas fesz" részről 3) A maradék meg csak egy P-FET es kapcsolás egy zennerrel hogy védje a gate-source feszültséget
Minek az opto, ha mindkét oldali GND-t összekötöd? Így elég lenne egy tranzisztor.
Idézet: „Arduino-val szeretném kapcsolgatni egy kapcsolóüzemű táp bemenetét.” Jól gondolom hogy a kapcsolóüzemű tápban vannak kondik? Monjuk a bemeneten, meg a kimeneten is... amik szépen pótolják a lekapcsolás után az energiát még egy darabig ... Megjósolhatatlan, hogy a kimeneten milyen feszültség fog megjelenni. Meg sok kapcsolóüzemű táp halálozott már el a hirtelen ki/be kapcsolásoktól Na ebből mi lesz? Füstgenerátor?
Ez tulajdonképpen egy teljesen jogos meglátás. Ki is fogom cserélni
Sziasztok!
Lehet hogy nem pont ide passzol a kérdés, de azért megkérdezem. Nem tudja véletlenül valaki hogy a villanymotorok állórészét hogyan rakják össze? Mármint hogy rakják össze a lamellákat? Ragasztják valamivel, vagy préselik? Esetleg lakozzák a szigetelés miatt és csak simán összenyomják? Amikor megszáradt a lakk az meg majd összetartja? Próbáltam rákeresni a gyártástechnológiára de nem sok értelmes dolgot találtam. Ez még mindig rejtély előttem, hogy hogyan marad egyben a sok lamellából álló állórész. Előre is köszi a segítséget!
Idézet: „Jól gondolom hogy a kapcsolóüzemű tápban vannak kondik?” Igen, a bemeneten 2x470µF a kimeneten 2x1000µF ül a kapcsolóüzeműben, ami igazából csak egy közepes méretű DC-DC konverter nyák. Idézet: „Megjósolhatatlan, hogy a kimeneten milyen feszültség fog megjelenni.” Ezt gondolom azért mondod mert a kondik nem engedik a kimenet rögtön 0-ra esni amint a bemenet kikapcsol. Jól hiszem? Igazából nem akarok egy szigorú négyszögjelet átnyomni rajta, egy 12V-os led fénysort akarok kapcsolgatni csak. A FET azért nem a kimeneten van mert az akkumulátort kímélendő a kapcsolóüzemű tápegységet üresen sem járatnám. Idézet: „Meg sok kapcsolóüzemű táp halálozott már el a hirtelen ki/be kapcsolásoktól” És erre van valami gyógyír? Gondolom a bemeneti kondenzátoraik segítenek valamelyest.
Változatos. Egyenáramú motoroknál előfordul szegecs, de mindegyiket lakkozzák préselik. A lakk elég erős. Szétszedni sem könnyű. Már ez egybe is tartja. Plusz a házba préselve még stabilabb.
A videó elején látszik a csupasz állórész: Bővebben: Link. Úgy tűnik, a külső oldalon vannak bemarások a lemezekben és ott egy-egy összetartó elem (lemez csík?) van, azok vannak visszahajlítva. Gondolom van más technika is, pl. hegesztés.
Ezek a motorok, komoly ipari alkalmazásra készülnek, szinte dupla vasmag mennyiséggel. Az a rész, ahol nincs horony, sokkal vastagabb. Nem gond a hegesztés. A háztartási motorok sokkal egyszerűbbek. A végtelenségig túlhajtottak.
Idézet: „Igazából nem akarok egy szigorú négyszögjelet átnyomni rajta, egy 12V-os led fénysort akarok kapcsolgatni csak. A FET azért nem a kimeneten van mert az akkumulátort kímélendő a kapcsolóüzemű tápegységet üresen sem járatnám.” Előbb nézd meg, hogy mennyi a tápegység üresjárati fogyasztása. Ha elhanyagolható a terhelt fogyasztáshoz képest, akkor szekunder oldalon érdemes kapcsolgatni. A hozzászólás módosítva: Jan 18, 2021
Nézd meg mennyi ideig világít még a LED-sor kikapcsolás után, lehet ha 1Hz-el kapcsolgatod a táp bemenetét a kimeneten mindig marad annyi fesz mitől a LED-ek még világítanak.
Óránként 1-2 kapcsolásnál még ok a bemenet kapcsolgatása, de percenként 5-10-nél már nem bosszantanám a kapcsolóüzemű tápot a bemenetén kapcsolgatott feszültséggel. Pár napja itt is hasonló kérdést tett fel valaki. A hozzászólás módosítva: Jan 18, 2021
Üdvözlet.
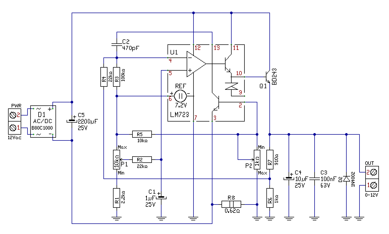
Pici segítség elkelne egy laikusnak. 3...12V 0.8A illene tudni a tápegységnek. A rajzon melyik alkatrészeket kellene módosítani a működés érdekében?
Köszi, megnéztem sajna nem nagyon látszik maga a lamellák összeállítása. De nagyon profin dolgoznak, bár az a munkatempó amit lezavartak a videóba, hát... nem hiszem hogy nagyon megizzadnának
![]() Epu2: köszi, akkor jól sejtettem. Azt hittem van valami speckó művelet ami olyan erősen egybe tartja a lamellákat vagy valami fémragasztó vagy valami. Azt persze gondoltam hogy amikor beépítik a házba akkor még kap egy plusz erősítést, na de ugyanez a kérdés felmerül a forgórésszel kapcsolatban is.
Rendben, köszönöm a figyelmeztetést, a hétvégén megnézem ezt és a tbarath által javasolt üresjárati fogyasztást is, és azok alapján haladok tovább
A fogórésznél is hasonló. A tengelyen elforgás ellen van egy túl illesztés. Van amelyiknél rovátkolás. Kalitkás motornál a kalitka is rögzít némiképp.
Értem, köszönöm.
Van egy pár könyvem meg doksim villanymotorokkal, tekercseléssel kapcsolatban, de sajnos sehol nincs részletesen tárgyalva a gyártástechnológia. Youtube-ot is már végig bogarásztam de semmi konkrétum. Valami könyvet esetleg nem tudsz ami részletesen tárgyal mindent elejétől a végéig?
Sajnos nem- Amit tudok, a hetvenes évek eleje, ipartanhallgató koromból.
Ezt nézd meg: Link
Itt látszik a tengely, a motorház, a lemezelés elkészítése is. 3:30-tól a lemezelés, amit itt hegesztenek, majd tekercselés után 6:00-nál préselik be a házba.
Hello! Inkább lerajzoltam, mert nem "melyik alkatrészt", hanem a kapcsolást is meg kell változtatni.. Egy 12V20VA-es trafóval már működhetne is akár.
Rendben, köszi.
majkimester: köszi megnéztem, látszik hogy préselik össze a lemezeket utána meg hogy hegesztik.
A tranzisztor azért könnyebben átüt, a bázisára pedig eljuthat nagyobb feszültség, míg egy optocsatoló azért nagyobb védelmet nyújt!
|
Bejelentkezés
Hirdetés |















