Fórum témák

» Több friss téma
Fórum » NYÁK terv ellenőrzése
 
Témaindító: Paso, idő: Okt 4, 2005
Lapozás: OK   195 / 202
(#) majkimester válasza Alkotó hozzászólására (») Jan 16, 2021 /
 
Az 1-esre mindkét megoldás jó lehet. Ezzel kapcsolatban, talán annyi, hogy ha több forrasztási pontot kötünk össze, akkor érdemes a vezetékezést nem a forrasztási ponton átvezetni, hanem mellette, és minden forrasztási pontot kis 90 fokos fóliasávokkal bekötni. Ennek az az a előnye lehet, ha mégis módosítani kell az áramkörön, akkor a kis bekötő vezetékeket át lehet vágni 1 helyen, és nem kell két helyen átvágni, aztán átkötni.

A többi kép szerintem mind az autorouter szerencsétlenkedése. Ilyet kézzel nem huzaloz senki. Talán a második példában a felső bekötésnél a te megoldásod sem annyira szerencsés. A V alakban összemenő vezetéksávok között a maratás tovább tart. De valóságban ezzel nem biztos, hogy probléma van.
(#) niedziela válasza Alkotó hozzászólására (») Jan 16, 2021 /
 
Erős fenntartással kezeld ezeket a "terveket".
Nézegess nagyobb gyári panelek huzalozását, amit ott nem látsz, itt meg igen, az valószínűleg nem is kell.
A hozzászólás módosítva: Jan 16, 2021
(#) devergo74 hozzászólása Jan 19, 2021 /
 
Sziasztok!
Szeretnék egy hozzáértő szakit, aki átnézné a nyák-tervet, hogy mennyire elfogadható, vagy kell, érdemes valamit változtatni. Mondjuk a kapcsoláshoz annyit változtattam, a biztosítékot a szekunder oldalra tettem.
Lenne még egy kérdésem, miket kell bejelölni, hogy eltudjam készíttetni a nyáklapot? A JLCPCB-nél szeretném elkészíttetni.
(#) Ódenka válasza devergo74 hozzászólására (») Jan 19, 2021 /
 
Szervusz!
Nézd meg, hátha tetszik.
A programban meg kell csinálni a gerber fájlokat és még a .drl állományt és én az eredeti nyákot is beraktam a zip-be. Elvileg megcsinálják belőle.
Ui: Érdemes áttervezni a 100mm-es határ alá!
A 100k-ókat pl. alulról a nyákra a kondik lábaihoz közelre forrasztani és máris a kedvező nyák méretben lesz. Nem feltétlen kell furat a rögzítéshez...
A hozzászólás módosítva: Jan 19, 2021
(#) devergo74 válasza Ódenka hozzászólására (») Jan 19, 2021 /
 
Szia!
Köszi hogy átnézted, lehet hogy figyelmetlen vagyok de nem találom a zip-fájlt.
(#) Ódenka hozzászólása Jan 19, 2021 /
 
Ja, hogy csináljam meg? Azt nem tudtam, hogy úgy lenne jó. De ezt a nyákot kisebbre kell venni, mert 125mm-es a szélesség és az már drága!
(#) devergo74 válasza Ódenka hozzászólására (») Jan 19, 2021 /
 
Hát nagyon benéztem , bocsi, azt hittem hogy zip-fájl Nem készítettem még nyákot céggel, azért kérdeztem, mert nem nagyon jön össze.
Nem tudom, sikerül e kisebbre vennem, nem nagyon vagyok jártas ebben a nyák készítésben.
A hozzászólás módosítva: Jan 19, 2021
(#) Ódenka válasza devergo74 hozzászólására (») Jan 19, 2021 /
 
Semmi baj, megcsinálom, aztán majd eldöntöd, jó-e, vagy editálni szeretnéd még.
A 100k-kat nem muszáj a terven feltüntetni, én ráforrasztanám kicsit, 2 mm-t kihajtott lábakkal a kondenzátorok forrpontjaira.
(#) Ódenka válasza Ódenka hozzászólására (») Jan 19, 2021 /
 
Nézd meg, vagy módosítsd, ha kell, megcsinálom az állományokat. A .lay6 file-nél a gerber, csinál vagy 4 fájlt, aztán meg kell csinálni a .drl-t és a nyáktervvel együtt zipeltem be. Én is most küldtem ki először, elvileg jó.
(#) devergo74 válasza Ódenka hozzászólására (») Jan 19, 2021 /
 
Köszi jó lett, ha lesz időd és elkészíted a küldendő állományokat, megköszönöm. Legalább látom ha máskor küldök nekik nyomtatni valót, mit kell küldeni.
(#) Ódenka válasza devergo74 hozzászólására (») Jan 19, 2021 /
 
Én úgy szoktam, kinyomtatom, rápróbálom az alkatrészeket, elférnek-e.
A rögzítő furatoknak én 3 mm-est (3.2) ajánlanék.
Ha minden jó, akkor megcsinálom és fotón mutatom, mit csináltam, sorra az állományok létrehozásához.
(#) devergo74 válasza Ódenka hozzászólására (») Jan 19, 2021 /
 
Igen, én is kinyomtattam, és jó lett.
(#) Ódenka válasza devergo74 hozzászólására (») Jan 19, 2021 /
 
File -> Export -> Gerber export - Kijelölés -> Create gerber files
Aztán a File -> Export -> drill data

Ezeket és a .lay6 tervet is összegereblyéztem és zip.
(#) reloop válasza devergo74 hozzászólására (») Jan 19, 2021 /
 
Az R13-R16 le ne maradjon, azok osztják el arányosan a feszültséget a soros elkók között.
(#) Ódenka válasza reloop hozzászólására (») Jan 19, 2021 /
 
Idézet:
„A 100k-kat nem muszáj a terven feltüntetni, én ráforrasztanám kicsit, 2 mm-t kihajtott lábakkal a kondenzátorok forrpontjaira.”
(#) mythbuster hozzászólása Jan 19, 2021 /
 
Sziasztok!

A téli pandémia idején elhatároztam, hogy rendbeszedem a szakdoglozatomat ami egy LEDKocka alapú projekt volt még 2015 -ben. Nem kevés időm ment el vele és már csak egy dolog maradt így a végére, mégpedig az hogy van egy áthallásos hibajelenség a NYÁK -n, ami valószínűleg tervezési hibából adódott(mérnök infót végeztem, nem sok tantárgyam volt nyáktervezésből), de szeretném ezt is valahogy kijavítani, ezért arra gondoltam feldobom ide, reménykedve abban hogy tapasztalt fórumozónak egyből bevillan a hiba forrása.

A jelenség, hogy az esetek 90% -ban működik, de a maradék 10% -ban előfordulnak anomáliák, pl egy adott ponton 5. emeleten a 12. led nem világít csak ha megérintem a körrel jelzett ponton, illetve máshol gyulladnak fel a ledek, de érintésre megjavul. Valószínűleg nem volt okos ötlet a CLK -t az SDI mellett vezetni de ez annó így jó ötletnek tűnt.

AZ IC -k TLC5925 -k, fentől a második sorban az emeletek vezérlőszálai vannak, a többi a sor/oszlop.
Meg ami mögötte van: https://cleversolutions.hu/electro.php?id=82
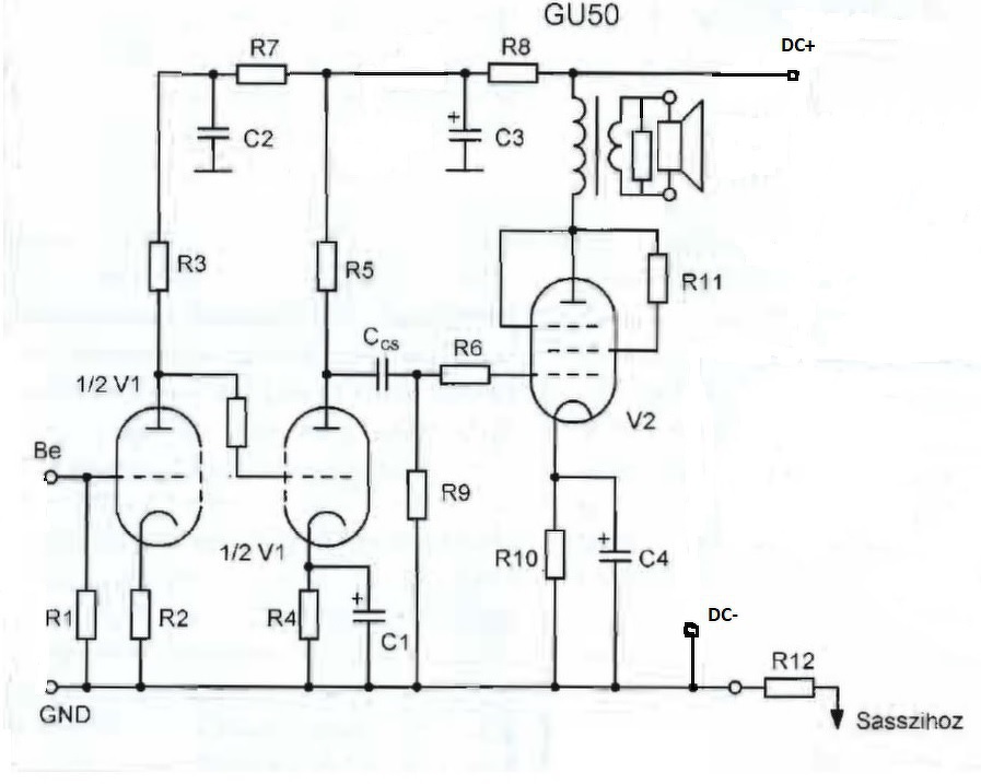
(#) devergo74 hozzászólása Jan 22, 2021 /
 
Sziasztok!
Már egyszer feltettem ide ezt a GU50-es csöves erősítő kapcsolást ellenőrzésre, de most módosítani kellet rajta, mert nem működött.
Megköszönöm ha egy hozzáértő szaki ránézne.
A 6N6P csőnek a 9-es lába, egy segédrács, ezt jó lenne földre kötni, a kapcsolásban megpróbáltam, de valaki tud jobbat, azt is szívesen fogadom.
(#) Hp41C válasza mythbuster hozzászólására (») Jan 23, 2021 /
 
Minden IC táp és föld kivezetéséhez tegyél 100nF kerámia és vele párhuzamosan 10µF kerámia kondenzátort a lehető legközelebb a tokhoz.
(#) mythbuster válasza Hp41C hozzászólására (») Jan 23, 2021 /
 
Hmmm. SMD formájában van a jobb oldali szélső sínen 6db 100nF. Okozhat gondot az hogy nincs olyan közel az ICkhez?
(#) Hp41C válasza mythbuster hozzászólására (») Jan 24, 2021 / 2
 
Nagy valószínűséggel ez okozza a problémát. A föld és a táp hozzávezetések szélességét növeld meg (az SMD pad -ig) legalább 1 mm -re, de lehet vastagabb is. A szűrőkondenzátorokat minden IC táp és a föld kivezetéséhez kell kötni és a lehető legközelebb elhelyezni. Nem árt, ha sok szűrőkondenzátor van.
Egy meghajtóra 16 LED egyenként minimum 10..20 mA -rel, ez kb. 160 .. 320 mA áram. Ezeket az áramokat néhányszor 10 ns alatt kapcsolja ki illetve be. Ezeken a vékony vezetékeken jelentős zavar keletkezhet. Hallgatható mellette AM sávon a Kossuth Rádió?
(#) CHZ válasza devergo74 hozzászólására (») Jan 24, 2021 /
 
Idézet:
„A 6N6P csőnek a 9-es lába, egy segédrács, ezt jó lenne földre kötni, a kapcsolásban megpróbáltam, de valaki tud jobbat, azt is szívesen fogadom.”

Nem segédrács, árnyékolás a két trióda között, GNDre köthető.
(#) devergo74 válasza CHZ hozzászólására (») Jan 24, 2021 /
 
Köszi a helyesbítést.
(#) mythbuster válasza Hp41C hozzászólására (») Jan 25, 2021 /
 
Minden IC tápbemenetére forrasztottam egy 330nF -s kerámiát de sajnos nem odlotta meg a problémát. Viszont nem adtam fel, eltöltöttem vele még 2 órát és meglett a megoldás. A LETCH vezeték és az egyik árnyékoló-sziget közé kellett berakni egy 660nF -s kerámiát. Pontosabban nem biztos hogy ekkora kell, ez volt kéznél.
(#) majkimester válasza mythbuster hozzászólására (») Jan 26, 2021 /
 
Ezek az "árnyékoló" szigetek egyébként minek kellenek? A tele föld lényege nem az árnyékolás, hanem az lenne, hogy a GND-t kis impedanciával vezeted a NYÁK-on mindenhova, de ez nem müködik 1 oldalas terv esetén, amint látod csak fólia szigetek maradnak, amik sehova sincsenek kötve. Ennek így semmi értelme, maximum az, hogy kevesebb rezet kell lemaratnod.
(#) mythbuster válasza majkimester hozzászólására (») Jan 26, 2021 /
 
Teljesen jogos, 6 évvel ezelőtt jó ötletnek tűnt, és kevesebb vaskloridot használtam el.
(#) Ódenka válasza mythbuster hozzászólására (») Jan 26, 2021 /
 
Nálam megfordult mára. A marató olcsóbb, mint a nyomtató patron...
(#) mythbuster válasza Ódenka hozzászólására (») Jan 26, 2021 /
 
Kissebb panelek nyomtatására egy HP P1005 -t használok már évek óta. 4 éve vettem bele egy utángyártott tonnert 2500Ft -ért, azóta sem tudtam leüríteni.

A fent látott NYÁK csak egy A3 -s lapra fért fel(250mmx250mm), így azt a miniguruban tudtam csak kinyomtatni, ott meg pont mindegy mennyi por megy a lapra.

De pár liter marató kilocsolása után rájöttem arra is, hogy ha visszaöntöm és később mikróban felmelegítem, ugyanúgy fog marni.
(#) devergo74 hozzászólása Jan 27, 2021 /
 
Sziasztok!
Valaki hozzáértő rátudna nézni az újraalkotott panelre, köszönöm.
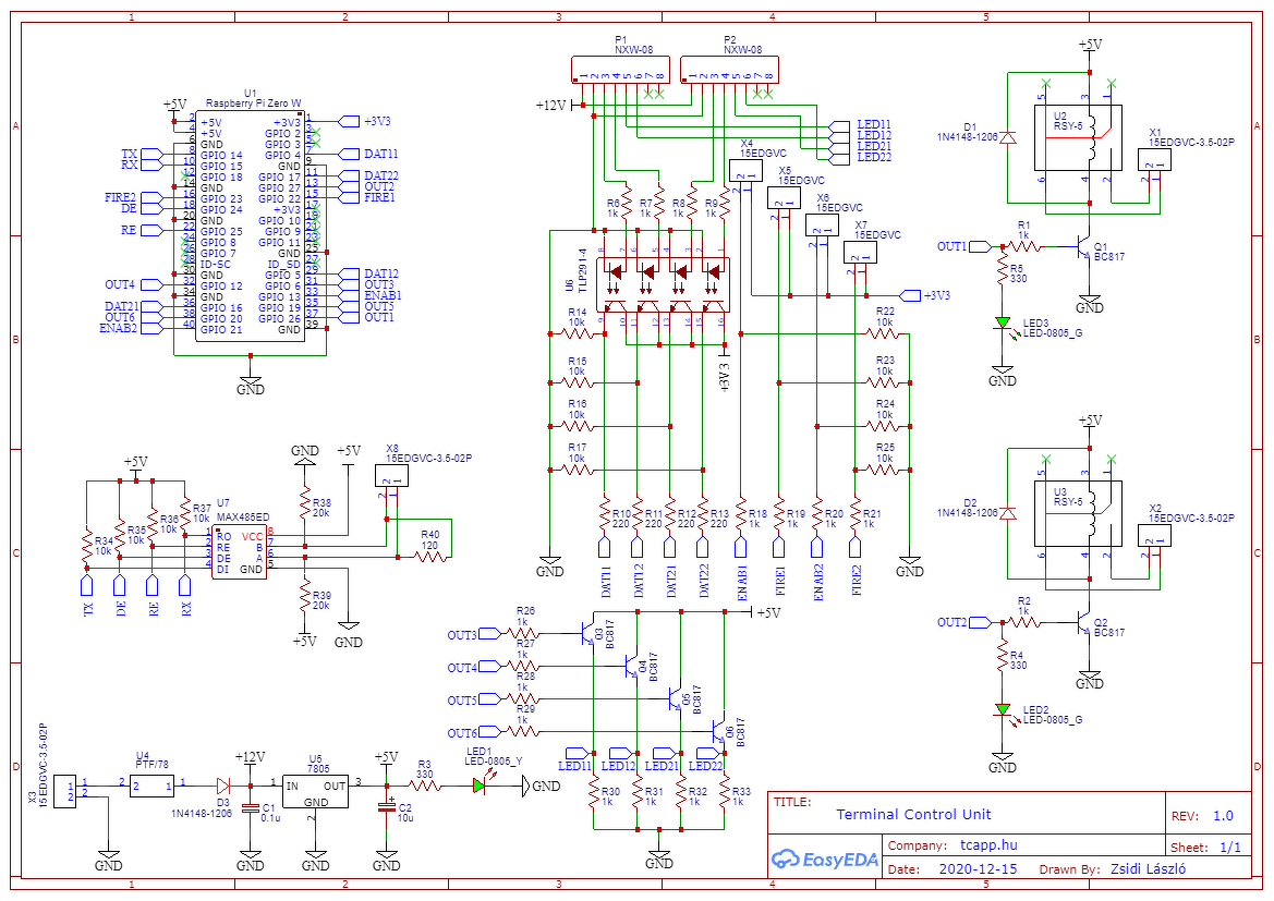
(#) jacoka hozzászólása Jan 28, 2021 /
 
Kedves fórumozók,
Hozzáértő segítségre lenne szükségem!
Építeni szeretnék egy Raspberry Pi Zero alapú terminál vezérlőt (proxy olvasó és 485 kommunikációs támogatással).
Készült egy prototípus, amit nem én terveztem és amire jó pár dolog nem lett rátervezve. Igazándiból én a teljes szoftveres részét készítettem.

Sajnos át kellett vennem a teljes projektet újratervezve a kapcsolási rajzot, de nem vagyok biztos benne, hogy a kapcsolási rajz, amit terveztem jól működik.

Csatolnám a rajzot. A működésről:
2db proximity bemenetet használ a vezérlő, amihez egy 4 csatornás optót használnék a galvanikus leválasztáshoz és az 5/3.3V-os szintillesztéshez (bemenetenként 2db 5v-os wiegand adat bemenet), 2 db kimenet az állapotjelző ledekhez 5v. Csatornánként 2db 3.3v-os bemenet, kontaktus a raspberry benetére (olvasás engedély és tűzjelzés). 2db relé kimenet 5 v-os a külső sorompó/kapu vezérléshez. 1db 232/485 adatkonverter.
A rajz alapján megépítettem, de sem a bemenetek sem a kimenetek nem működnek. Talán az is lehet, hogy az alkatrészek méretezését is elrontottam. Minden komponens a rajzon internetes keresésből származó kapcsolás.

Segítségeteket előre is köszönöm,
Laci
A hozzászólás módosítva: Jan 28, 2021
(#) Ódenka válasza devergo74 hozzászólására (») Jan 29, 2021 /
 
1, Feleslegesen 110 mm-es a szélesség
2, Mivel ugyanannyiba kerül 2 oldalasra készítve csak semmi csőlábak közti huzalozás
3, A pin-ek feleslegesen kicsik, nincsen az alkatrész oldalra mindenhova pin felhelyezve, így ahol nincs, nem lesz furatgalván
4, Az elektroncsöveket egy vonalra kéne helyezni, jobban is nézne ki, mint eltolva
5, A 10Wos ellenállásnak 2mm-es furat van definiálva - még az ellenállás is átesik.
6, A GU 5-6 láb között valami rezgőkör akar lenni?
Etc.
Szerintem:
Ellenőrizni a furatok méretét, a pin-ek átmérőjét megnövelni.
Ellenőrizni, hogy az alkatrész oldalra generált pin-ek furata megegyezzen a huzalozási oldaléval.
Megcsinálni a 2. réteget, huzalozást rövidíteni
Kimenet nyákcsatlakozót átrakni jobb szélre
Nyilván csak a szememet bántja, de feleslegesek és csúnyák a 90 fokok irányváltások a huzalozásban.
Végül:
Kezd elölről.
Még végebbül:
A gyakorlat mindannyiunk előnyére vált, kinek előbb, kinek később lesz/lett elfogadható nyákrajzolata.
A hozzászólás módosítva: Jan 29, 2021

gu50.JPG
    
Következő: »»   195 / 202
Bejelentkezés

Belépés

Hirdetés
XDT.hu
Az oldalon sütiket használunk a helyes működéshez. Bővebb információt az adatvédelmi szabályzatban olvashatsz. Megértettem