Fórum témák
» Több friss téma |
Amíg nincs meg a venti, addig kár filózni mit tenne az ember. De ki fogja bírni egy tranyó is.
Rendben. Akkor jelentkezem majd ha lesz ventilátor újra
![]() Köszönöm a segítséget.
Sziasztok!
A következő áramkör megépítésében szeretnék segítséget kérni: Adott egy hőfok szabályzó egy kis szobai ventilátoros fűtő egységből, ami ugye akkor kapcsol be ha hűvösebb van a beállított értéktől. Ezt felhasználva kellene ventilátort ki be kapcsolgatni úgy hogy amikor eléri a hőmérsékletet()25°C akkor kapcsoljon ki a venti. Olyan egyszerű áramkörre gondoltam ami nem igényel nagyobb tudást és kevés alkatrész kell hozzá! A ventiket pc tápról üzemeltetem, szóval adott a 12V, 5V, 3.3V meg azt hiszem a 7 a variálásból.
Hálózat ki/be.
PC tápon a power on meghekkelve (darab dróttal összekötve)...
Hello! Az érdekessége a dolognak, hogy a fűtőkészülék is akkor kapcsol ki, mikor elérte a hőmérsékletet? Tehát ugyan úgy működött, mint ahogy a ventit szeretnéd..
Sziasztok. Ventilátort szeretnék szabályózni pt100-l van egy 4-20mA távadom, van hozzá jelerösitöm, fesz böl pwm átalakitom is. Viszont nekem hömérséklet emelkedésével lassulna a ventilátor fordulata. kb. 30-70 fokig (kazánhoz kell légbefuvonak.
Alapszabály, hogy egy kérdést, egy helyen teszünk fel..
Sziasztok!
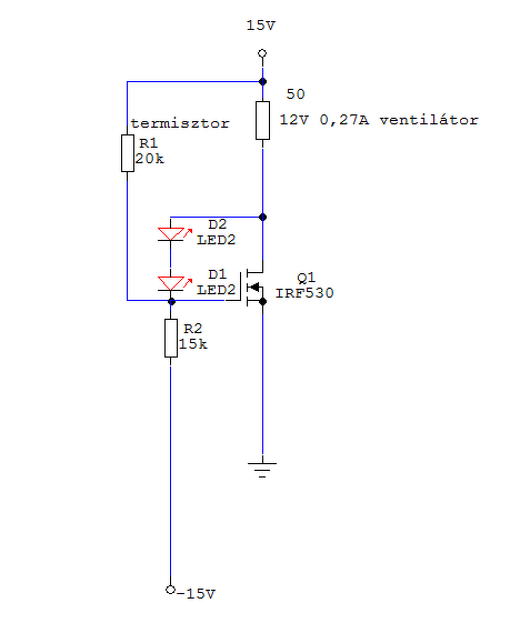
Egy keverőerősítőben mindig egyforma fordulaton ment a ventilátor. Sima 12V 0,27A-es van benne. Kicsit hangosnak tűnt, így kreáltam hozzá egy ilyen szabályzót. Adott volt a +/-15V, valamint még egy +15V a védelemnek. Erről megy a venti is. Eredetileg egy darab 27 Ohmos előtét ellenállás csökkentette a tápját 11-12V-ra. Ezek szerint nem is vesz fel 270mA-t normál üzemben. Egy NTC 20k termisztor volt kéznél,ennek volt csavaros felfogatója, de simán a 10k-s is megfelel, ha az R2-t felére vesszük. A két sárga led meg a fet UGS feszültsége adja hogy kb. 6V-al csökkenti a ventilátor tápfeszét. 40-45 Celziusz körül elkezd felpörögni a venti, és 5 Celziusszal magasabban már teljes sebességgel kotor. Ilyen időben egy próbahelyen döngettem, hát nem emelkedett a fordulat. Elég volt a lassú öblítés. Gondolom nyáron viszont jó lesz a tartalék. De most jó hogy nem hangos mint egy porszívó. A szellőző rések nagyon felerősítik az áramló levegő zaját. A 27 Ohm az bent maradt a ventilátorral sorosan, tehát nem fog többet kapni mint eredetileg.
Sziasztok!
Valakinek nincs meg esetleg a képen látható panelterv kapcsolása? Köszönöm!
Szerintem engedd el ezt a tervet, ... nem is tudom, hogy kapcsolási rajz nélkül hogy esik rá a választás... Nem látok szabályzási - beállítási lehetőséget, a 7805 bekötése is gyanús, amúgy 5 voltról járna a venti is... szépnek sem szép.
Esetleg tudsz ajánlani valamit?
Nézegettem még a képet, esetleg a 7805 valami alátalpalást kapott így más a kimenőfeszültsége, szóval még jó is lehet, vagy 317-es állítható áramkör való oda... mindegy is. Ajánlani? Nem tudom, itt a topik 9 oldal, csak van benne valami megoldás ami tetszik. Vagy a cikkek között is akad ilyesmi biztosan. Neked kell tudnod mit is szeretnél, mik a lehetőségeid. Milyen alkatrészek és feszültség áll rendelkezésedre.
Itt van a téma képei között a kapcsolási rajza is, nem találtad meg? kb 10. , több verzióban illetve gondolom magyarázattal s. A hozzászólás módosítva: Jan 14, 2021
Üdv!
Nagyon szépen köszönöm! @dokidoki Őszíntén megmondom nem kerestem, sajnos meló miatt szinte semmi időm... Tudom ez nem jó kifogás... Nagyon szépen köszönöm mindekettőtök segítségét!
Jó régi nyáktervem (2013). Hogy mit akartam a 7805-nél levő ellenállásokkal, fogalmam sincs. LM317-tel sem jó, mert 2.2V-ot adna. Hm... Furcsa.
Valószínűleg működött (vagy nem?), de ez a 7805-ös részt le kell tisztázni.
Elvileg a 7805 ezekkel az ellenállásokkal 11-12V-ra stabilizál
Nem éppen korrekt megoldás, de ha működik? Ma inkább 7812-t használnék, gondolom 2013-ban nem volt még akkora alkatrész készletem, mint ma, vagy azonnal kellett a venti szabályzó. A hozzászólás módosítva: Jan 16, 2021
Szóval 7812 haszálatával elhagyhatóak az R1,R2,R3 alkatrészek?
Igen, elhagyható. Vagy ha 12V DC-vel hajtod az egészet, akkor a 7812 is elhagyható. Én kb. 15V-tal hajtottam, ezért kellett a 12V-os stabilizátor.
A hozzászólás módosítva: Jan 16, 2021
Rendben, köszönöm!
Sziasztok!
Ventillátor vezérlést keresgélek, ámde a hőmérséklet függvényében szépen emelkedjen/csökkenjen a fordulata. Ennek megvalósítására keresek valamilyen egyszerű kapcsolást, STK IC-s erősítő épül és a gyárilag rápakolt hűtőbordán van egy 12V-os ventillátor. Ennek a vezérlésére keresgélek egyszerű megoldást, de a kritérium az elnyújtott felfutás. Próbáltam szimulációba több félét, de mind hirtelen adja rá a teljes feszültséget a ventillátorra. Például szobahőmérsékletnél (25°C) kikapcsolva. Körülbelül 30 °C-on elkezd minimálisan forogni a ventillátor (alapjárat), és egyre gyorsul a hőmérséklet emelkedésével. Csökkenő részen ugyan ez értelem szerűen csak lassuló fordulatszámmal. ![]() Tápfeszültség több féle rendelkezésre áll, de csak AC-ban fejezem ki, trafón mértt értékek ami be lesz építve. Illetve ha szükséges van egy másik trafó ami esetleg beépíthető: AC 2x12V-on. A fő trafó feszültségei: - 2x17,8 - 2x30,1 - 1x33,1 - 1x51,7 - 1x14,9 - 1x4,5 A segítséget előre is köszönöm! ![]() Üdv A hozzászólás módosítva: Jan 27, 2021
Sziasztok.Irfz44-el egy kondival,potival es egy ntc-vel epitett ventilator vezerlest dobtam ossze par eve erositobe.Teszi is a dolgat.
Kapcsolas egyszeru viszont nem talalom a neten es fotozni sem all modomban jelenleg a panelt. Hogyan lehetne atalakitani ,hogy a ventilator ne zorogjon amikor indul a hutes? Arra ertem,hogy kb.5V-alatt ne adjon feszultseget a ventire. Biztos hallottatok mar olyan hangot. A kapcsolas es a ventilatorok is 12V-osak. A hozzászólás módosítva: Nov 6, 2021
Hello!
Ha igényeid vannak egy áramkör működésével szemben, akkor annak alkatrész vonzata van. Az egyszerűség velejárója általában az inkorrekt viselkedés.. De számtalan kapcsolást tettem fel ebben a témában, NTC-FAN címszó alatt. De legyen egy tranyós változat is. (A belépési pontot az R6-al, a Meredekséget az R7-el lehet beállítani. A Led-nek a feszültség eltolásban van szerepe.)
Igen ez egyertelmu.
Jobban atgondolva allitok a potin,hogy magasabb homersekleten induljon a hutes.Ilyen erteket ugyis nagyobb hangeron er el es a hangero miatt ugysem hallani a zajt. A hozzászólás módosítva: Nov 8, 2021
SzabályzóLenne egy kérdésem.Erősítőben van egy ventllátorom ami 12v-os és direktben bekötve mocsok módon fúj és nagyon zajos így kis hangerőn zavaró. Megépítettem az alább lévő szabályzót annyiban másabbul hogy irf644 van benne a trimmer 10k és az ntc is 10-15k-s benne. Be is állítható meg szabályoz is ahogy kell csak épp a max fordulatot a venti nemnagyon akarja elérni. Valami ötlet hogy miért?
Szerintem nem tud az a MOSFET kinyitni mert nem kap a gate a drain-nél pozitívabb feszültséget, tehát rossz helyre van kötve a termisztor, a venti elé kéne, es a potival osztanád a gate feszültséget.
|
Bejelentkezés
Hirdetés |









Nem éppen korrekt megoldás, de ha működik? Ma inkább 7812-t használnék, gondolom 2013-ban nem volt még akkora alkatrész készletem, mint ma, vagy azonnal kellett a venti szabályzó. 







