Fórum témák
» Több friss téma |
Fórum » Csöves erősítő készítése
Ne feledd betartani a fórum viselkedési szabályait, és a topik megmaradásának feltételeit. [link]
A téma átmenetileg fagyasztva lett, hozzászólni nem tudsz!
Egy fél éve /igen télen, amikor hideg van és valamivel fűteni kéne/ nekem is eszembe jutott , hogy építek a lomjaimból egy csöves "szorránd" 5.1-es erősítőt..
5 csatorna PCL86 PP, és egy csatorna EL34 PP/a mélynek/. A surround "dekódolás"-passzív lett volna, csöves erősítéssel. Alig lett volna benne cső! 2db EL34, 10db PCL86, és egy 5-6 db ECC83. DE 2db DVD játszó doboz alapterületén is csak zsúfolva férne el, és a vasak vagy 40kilót csinálnának belőle... Meggondolandó!
Hát tényleg nem jó a kép, pont az erősítőt nem látni rajta (valahol az asztal mögött vagy alatta lehet, mert egy 5*70 W-os erőmű az nem kis darab, még B osztályban is csak emelővel mozgatható (minimum 6 trafó, amiből a hálózati kW-os tétel, ennyi vashoz már komoly szerkezet is kell, ami összefogja)).
nekem ezt mondták,ezt tudom mutatni. amúgy lehet h csak az előfok csöves.majd kiderül 15-én v 16-án! am nem veszem sértésnek... vagyis kötekszésnek vagy minek. na mindegy.én akkor is amondó vagyok hogy az igazság odaát van(mi meg itt)
XD
Találtam egy egész jó oldalt, ahol csőfoglalatokat lehet venni egész baráti áron. Először nem "mertem"föltenni ide, gondoltam-nem olyan fontos-de egy kis bíztatás után "közzé teszem". Érdemes ránézni, én már kétszer is vettem náluk csőfoglalatot, de elég sok egyéb holmijuk is van, akkor:Bővebben: Link
Sziasztok!
Másfél hónapja találtam egy jó nagy vasvázat (kb. 72cm X 40cm). Valami hirdetőtábla váza lehetett. Nem tudtam mit kezdjek vele egészen máig. Elhatároztam hogy 2X100W-os A-osztályú csöves erősítőt építek bele. Szereztem 2db BEAG APX100 tápegységtrafót. Ezek lesznek majd a kimenő trafók. A végfok PL504-es csövekből fog állni, csatornánként 6db. Már megépítettem egy kísérleti kapcsolást amiben 2db PL504-es megy párhuzamosan. 0 alapzaj, hatalmas hangerő. Itt egy kép a kapcsolásról: 2XPL504 Class A Verstarker Ami az 5 utas EQ-t illeti az tranzisztorral lenne megoldva. íme a kapcsrajza: 5 Band EQ 7 Transistors A kérdésem a Grafikus EQ Forgópotis megoldása, az az sztereó potikat alkalmaznék mely egyik fele a frekit szabályozná az EQ nyákon, a másik pedig egy LM3915-ös IC-t ami 0-10V-ig jelezné a 10 Leden a feszt. Vagyis 5 Ledoszlopon jelezné ki a beállított hangszín grafikáját. Megoldható-e ilyen módon az Equalizer?
szerintem nem kelet volna új témát megnyitanod,
ezért a modik nem fognak örűlni!Már van egy topic:Csöves erősítő készitése cím alatt!
Oks a végfok át lesz tervezve. És az EQ az működne-e?
Erről jut eszembe, létezik egy 2x200W-os OTL erősítő, egy rakat PL504-el. És hogy mit eszik?
1.6kW a teljesítményfelvétele ha meghajtjuk Graaf GM 200
ok kösz...
Szevasztok!
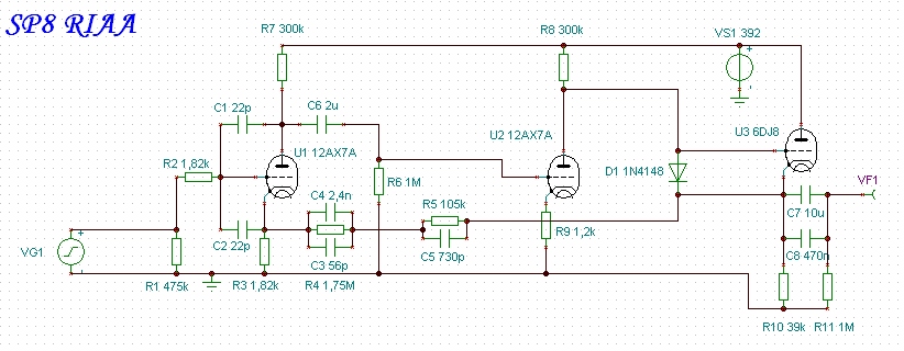
A csöves RIAA-kközül többnek a karakterisztikáját teszteltem a Tina 6.0-val, s az eremények és vélemények meg a rendelkezésemre álló csövek alapján az SP8 került közel a szívemhez. Azt viszont tudom, nem lesz-e benne az E88CC/6DJ8 nagyon megizzasztva! Értem, hogy az U2-U3 közvetlen csatolása miatt a katódot meg kell emelni cca. 145V-ra, hogy az U2 anódja által szolgáltatott 135V-tal kijöjjön a kívánt -7-8V negatív előfesz az U3 rácsán... A javasolt közel 400V táppal viszont az U3 anódfeszültsége a felső limitként megadott 250V-ot szinte eléri... Viszont más fórumokon igenis hangoztatják, kell ekkora tápfesz az E88CC-nek a "fázismenet miatt". Na ez utóbbit nem értettem... A RIAA korrektort s az általam kreált karakteriszikákat mellékeltem!
Hát alaposan át kell tervezni azt a végfokot, inkább úgy mondanám, hogy másfajta kapcsolást kell keresni.
Leginkább valamilyen PPP felelne meg ha 100 W-nyi príma hangra vágysz, esetleg PP (Williamson alapkapcsolásból). 100 W-os erősítőt nem kis feladat előállítani még sima AB osztályú PP-vel sem. Komoly gyakorlat (ami helyettesíthető elhúzódó kemény fanatizmussal) szükségeltetik, vastagodó pénztárca sem árt (bár ez alkatrészforrás függvénye). Javaslom hasonló teljesítményű erősítők kapcsolási rajzainak tanulmányozását (főleg Williamsonokat és PPP-ket érdemes nézegetni). Amúgy szerintem (amit nem kell komolyan venni, de érdemes figyelembe venni) ekkora teljesítményre csak hangosításnál és zenekari erősítőknél lehet szükség, zenehallgatásnál a legdurvább rockzenéknél is elég csövesből 20-30 W (nekem 1-15 W).
Össze nem illő dolgokat szeretnél készíteni.
Egy A osztályú, csöves, EQ-val?? A osztály, meg cső annak kell, akinek nem elég egy AB tranzisztoros minőségre. EQ annak kell aki szereti a sok, - egyébként hasztalan - tekertyűt, aki szereti rontani a jel/zaj arányt, és növelni a csatornaáthallást. 100W meg annak aki utcát akar söpörni a hangfalakkal. Az EQ pont annyit ront a minőségen, mint amennyit az A osztály javít. Használhatsz sztereó potit az EQ-ban csak persze akkor le kell mondanod az együttfutásról. Sztereó ALPS poti középállásban picit jobb mint 2dB-es együttfutással: 8900HUF/darab (jelen esetben 5 db kell). Egy párszáz Ft-s Radiohm meg kb olyan, mintha szemre beállítanál két monot... A teljes lánc minőségét a legrosszabb elem határozza meg. Gondold át mi kell neked jobban: minőség?, teljesítmény?, tekertyűk száma? Ezek után dönts, és ehhez igazítsd az egész rendszert, különben kudarcra van ítélve az egész, hiába dolgozol vele sokat az összkép még közepes se lesz.
zzzz, köszi, nem neki akartam, elkattintottam, sorry. [off]Egy erre kószáló moderátor bácsi esetleg javíthatná ha van rá lehetőség. Köszönöm. [off] :pirul:
Nincs jelentősége, jót vidultam rajta, amúgy 100%-ban egyetértek.
Csatlakozva az előttem szólókhoz, ilyen teljesítmény esetén én is felejteném az "A" osztályt, a naggyonrossz hatásfoka miatt...
Viszont, ha van 6db PL504-ed csatornánként, és BEAG trafóid, akkor símán oldalanként párhuzamba kötött csövekkel ellenütemben a 6 cső/oldallal tudhatsz még a gyári BEAG kimenővel is 100w-ot előállítani. Valamely régi RT évkönyvben(majd előkeresem) volt is 3-3 db EL34-el egy 120w-os végfok, azt át lehet alakítani 504-hez, mert a feszültség, és teljesítményadatai hasonlóak a két csőnek... A tápegységedet meg a két gyári BEAG táptrafóból oldalanként /de jó is az/külön áthallásmentesen építhetnéd fel. De arra készülj fel, hogy egy APX100 maga volt vagy 20 kg, ez így 2db.. Vegyél súlyzókat is és gyúrjál, míg el nem készül!
Ja!
Az APX100 trafói M magosak, "A" osztályút nem is tudnál belőle légréskialakíthatatlanság miatt csinálni! (olyat még nem láttam, hogy valaki lemezenként reszelgesse az összektő oszlopot)
Nincs valakinek egy Sm102/b vasa elfekvőben pízír, vagy cserébe? Köszi!
Az ellenütemű erősítő is lehet ám "A" osztályú, és akkor már nem kell légrés.
De igen, csak ellenütemben szembe folynak a kimenő tekercsein, így nem mágneseződik fel a vas. Kevered az együtemű erősítővel (SE), ami csak "A" osztályú lehet, de az ellenütemű erősítők (PP-PPP) is működhetnek "A" osztályban (meg "AB"-ben, meg "B"-ben). Ha a cső munkapontját a munkaegyenes lineáris szakaszának a közepére tesszük, akkor "A" osztályról beszélünk. :yes:
Sziasztok.
Lehet butaságot kérdezek, de mondjuk egy kimenőtrafó helyett nem lehetne valamiképpen egy ellenállásokból készült illesztőfokozatot beépíteni. Mondjuk hasonlót mint a csatolt képen látszik.
Most is írhattál volna lassabban ... , a 2 sorosan kapcsolt primer megoldja az ellenütem feltételeit , tehát a felmágneseződés kioltását (persze csak ideális eseben teljes szimmetria !) .
Amiről Te írsz az más , az a minőség javítását szolgálná , csökkenti a szórt induktivitás és a sz.kapacitások nagyságát ...
Sziasztok! Lenne egy kérdésem! Olvastam elektroncso.hu-n a kimenőkészítésről, de vagy elsiklottam felette, vagy nem is volt benne... Szóval SE erősítő esetén a tekercselés iránya változik primer és szekunder között? Nem tudom, hogy ez honnan jött, de így emlékeztem rá, és így tekercseltettem meg a trafómat! Kérlek nyugtassatok meg, hogy nem rosszul emlékeztem!!!
Így már értem , nagyon jól mondod .
Szerintem semmi gáz! Felcseréled a trafó kivezetéseit és olyan, mintha fordítva tekercselted volna... Ennyi.
Bakker! Erre nem is gondoltam! Annyira elborult az agyam...
Egy primer tekercsnél is ki lehet küszöbölni a vas előmágnesezését, az OTL-eknél is alkalmazott kapcsolástechnikákkal pl. PPP, SRPP, Circlotron.
Vegyük pl. az SRPP-t. Az alsó és a felső (egyforma) csövön azonos nagyságú nyugalmi áram folyik, a felső cső katódján féltápfesz alakul ki, ha az anódjába betesszük a két, előfeszültséget előállító, ellenállás összegét. Ezekután ha a felső cső katódjáról a rögzített féltápfeszre (plusz-minuszos táp esetén a testpontra) kötjük a kimenőtrafót, akkor azon nem tud áram folyni, mivel ugyanazon a potenciálon van a katód is. Vezérléskor felborul ez az egyensúly, a katód potenciálja mozog, a vezérlés ütemében, ilyenkor a két cső különbségi árama átkényszerül a trafón és a szekunderre kötött hangszórón hallhatóvá válik. A csövek csak "A" osztályban működhetnek, mert a felső cső az alsó anódellenállásáról kapja a vezérlést és a felső csőnek pont akkor kell lineárisnak lenni, mikor egyébként az alsónak nem kellene, de csak úgy lehet lineáris ha az őt meghajtó cső is (alsó) lineáris.
Kedves CHZ!
Az SP8 RIAA-s kérdésemről (a 6DJ8/ECC88 cső tápfeszültségét illetően) mi a véleményed? Előző oldalon van...
Nagyon helyes, ott sem mágneseződik fel a traffancs amúgy (érdemben).
Gyakorlatban is kb. ezek az adatok mérhetőek valóban . Ezek a csövek ezt simán kibírják , szerintem nem fog gondot okozni.... Fázismet jóságát inkább a túlméretezett csat kondik javítják , a kimeneten sem lenne fontos 10u , ha csak a frekiátvitelt vennénk figyelembe . Az eredeti verziót szimuláltad ? |
Bejelentkezés
Hirdetés |


XD
ezért a modik nem fognak örűlni!









