Fórum témák
» Több friss téma |
Akkor most hány kivezetésed van? Ha 120 fokonként megint össze vannak kötve a tekercsek, akkor most megint a BLDC motorhoz közeledsz. Legalább azt mond el, abbol már talán sikerül kihámozni mit is akarsz.
Az meg egy nagyon érdekes gondolat, hogy bipoláris tranyokkal sok volt a fogyasztás, miböl gondolod, hogy FETel kevesebb lesz???? Miota eszik az áramot a kapcsolo tranyok s nem a tekercsek? Müködött egyáltalán a motorod a bipoláris tranyokkal? Nehogy az legyen, hogy az elv rossz amit kigondoltál s nem a tranyok. A gondolataid nagyon emlékeztetnek a lineáris motorhoz, csak még rengeteg aproságot nem tudunk.
Sajnálom, de nem jön át, hogy az egész rendszer hogyan épül fel, miért optocsatolók adják az eltolt jelet, stb. így valószínűleg amit leírok, felesleges lenne. Ajánlottak már neked FET meghajtó IC-ket. Hányat néztél meg? Vagy ha szeretnéd megérteni a FET-es H-híd működését, akkor miért nem ebben az irányban nézelődsz? Azt írtad, nem a megoldás kell (nem mintha azt én tudnám...), hanem szeretnéd érteni.
A hozzászólás módosítva: Márc 28, 2020
Szia!
Itt olvashatsz a fetmeghajtás alapjairól. A félhidas meghajtás problémái sajnos nincsenek kivesézve benne. A félhidas meghajtáshoz a "csizmahúzogatós" meghajtók terjedtek el. 12V-ra azonban észszerűbb lehet az N+P csatornás kialakítás. Ehhez készíthetsz diszkrét meghajtót, vagy vannak meghajtó IC-k is. A kapcsolási idők beállításával is elkerülheted az összekapcsolást, de szerintem korrektebb lenne szünetidőt biztosító logikai áramkör kialakítása. Az általad kigondolt motor egyébként a BLDC egyik változata lehetne, de a 12 fog és a 6 pólus nem igazán működő képes, vagy csak nagyon rossz hatásfokkal. A szokásos fogszámokat és pólusszámokat a szükséges tekercselési sémával a csatolt képen láthatod.
Egyet aludva a dolgokra, mégis azt ajánlanám, hogy fordulj inkább valamilyen mikrokontroller felé. Azzal nagyon rugalmasan lehetne kezelni akár 12 tekercs individuális meghajtását, akár komplett hidakkal (az emlitett TB6612-vel ha ragaszkodsz a FEThez, vagy ilyen feladatra készült céláramkörrel pl.L298-l).
A jelenkorban már nem kellene energiát vesztegetni mindenféle egyszerü JK áramkörökre, amikor még azt sem tudod, hogy hogyan is kell a motorodat forgásra birni. Ha egy kis procit használsz - valamennyi legalább 14 lábu verzioja - több mint elég kimenettel rendelkezik, amiket pár lépéssel olyanra lehet programozni amilyenre kell és még a pákát sem kell befütened. Ma egy ilyen motor proci nélkül, legfeljebb a muzeumba jo, és nem hiszem, hogy ez a célod.
Szia!
Valamilyen fet meghajtó IC kell neked ! Esetleg IR2101 vagy hasonló. Ez megoldja a problémádat... üdv. Foxi.
Szia!
Köszi, ez szerintem jó lesz. Az IR21094-est nézegetem ott látom az 540ns holtidőt, meg normálisan végre egy kapcsolási rajzot. Nekem csak 7ns holtidő kell, de ez bőven jó lesz, köszönöm. Igaz hogy 2db kell belőle, de annyi baj legyen. Massawa: Az L298-at is néztem ami szintén tetszik. Köszi. Amúgy nem 120°-onként vannak összekötve a tekercsek, 120°-ra az impulzussorozat periódusát számolom. Vagyis 120°-onként ismétlődik. Még nincs kész a motor sajnos, csak a tervet akarom módosítani hogy FET-ekkel kapcsolgassam ne pedig bipoláris tranzisztorokkal. Mikrokontrollerrel meg tudom majd oldani a teljes vezérlést, de még nem tartok ott a programozásban. Ezért próbáltam más megoldást keresni. Amúgy a JK tárolókkal nincs semmi baj. Nekem tökéletesen megoldja a jelsorozat felezését, és tisztában vagyok vele hogy hogyan is fog működni a motorom. Ha elkészült rakhatok fel képeket meg egy részletes leírást a működéséről ha érdekelne valakit egyáltalán. Kovidivi: néztem már egy pár FET meghajtót és valószínű hogy ez lesz a megoldás. És, igen pontosan ebbe az irányba nézelődök, mert szeretném megérteni a FET-es H-híd működését. Peter65 : Szia. Köszönöm a linket olvasgatom az tetszik. A kép amit küldtél abból nem sokat értek. De teljesen jól látod az egészet. Pontosan úgy akarom csinálni ahogy leírtad, csak épp azzal vagyok bajban, hogy hogy oldjam meg a kapcsolás késleltetését (ha nem FET meghajtót használnék).
Nekem sincs semmi bajom a JK áramkörökkel, csak manapság van tölük nagyságrenddel jobb megoldás is. Föleg a te esetedben, ahol még nagyon messze vagy attol, hogy a motorod megmozduljon. Neked még sokat fog kelleni kisérletezni, hogy az a motor forogjon. Ez JK áramkörök esetében folyamatos forrasztgatásokat átalakitásokat jelent, egy procival meg akár éjjel az ágyadban is megprobálhatod a legujabb ötleket.
Még mindig nem tudjuk miért zavar téged a ns-s késleltetés stb. Mekkora fordultaszámra tervezed azt a szerkezetet, hogy a nanosekundumok zavarnak??? Egy házi motort már 30000 ford/perc fordulatszámmal is nehéz összehozni a csapágyak, tömegek, kiegyensulyozások miatt. A 30000 rpm meg 500 ford/s azaz ha erre neked mondjuk 6 lépés kell, akkor a lépések frekvenciája csak 3 kHz lesz! Hol van ez a nanosec tartománytol????
Csak abban az esetben számítanak a ns-ok ha a FET-ek Gate-jei össze vannak kötve és egyszerre kapják a jelet. Akkor a kikapcsolásnak gyorsabbnak kell lennie mint a bekapcsolásnak, mert ha nem, akkor összenyitnak.
Nem tudom mekkora lesz a fordulatszám ez csak egy kísérleti motor lesz. Aztán ha majd megtanultam normálisan a PIC programozást akkor majd tovább tudom fejleszteni. De nagyon elterelődtünk a problémámtól. Ahogy már többször is leírtam, minden rendben azzal amit akarok csinálni, egyedül a FET-ek vezérlésével volt gondom. Semmi gond nincs a tekercsekkel, az összekötésekkel, az impulzusokkal, a leosztással, a H-híddal, már minden összeállt a fejeben meg rajzon is "félig-meddig", csak kizárólag a FET-ek meghajtása érdekelt. Azért írtam le nagyjából a dolgokat, mert kérdeztétek, aztán szépen elterelődött az egész téma. Ettől függetlenül már napok óta erről beszélgetünk és senki nem tudta megmondani nekem hogy hogyan lehet megoldani a FET-ek meghajtását diszkrét elemekből. Persze javasoltatok sokmindent amit köszönök is, és jó irányba terelgettetek, de a kérdésemre valójában nem kaptam választ. Komolyan mondom, ha én tudnám hogy milyen elven kell meghajtani a FET-eket és kapnék egy ilyen kérdést, akkor felraknék egy rajzot és 2 mondatban leírnám a lényegét. Úgyhogy maradok a gyári meghajtóknál.
Azt hiszem kezdelek nem érteni. Ha logikai FET-t használsz akkor annak a bemenete stimmel a logikai áramkörök kimenetével - nem kell oda semmi.
Ha FET tranzisztorokat használsz szinte mindegyik adatlapján ott az optimális kapcsolás. Meg a google is ad kismillio kapcsolasi rajzot az adott FET-re. Ha FET hidakat pl TB6612 - használsz ott is alapbol logikai bemenetek vannak. Mást ehhez aligha lehet mondani. S megmondom öszintén évek ota használok ilyen alkatrészeket a motorokhoz és még soha az életben nem volt gondom nanosekundumokkal. De lehet, hogy csak elkerült mint az influenza. A hozzászólás módosítva: Márc 29, 2020
Igen, ebben igazad van. Találtam egy rajzot csak szemléltetés képpen hogy min vagyok fenn akadva. Bővebben: Link
Ha megnézed, akkor Q1 és Q2 n és p csatornás FET-ek Gate-jei össze vannak kötve és ugyanannak az impulzusnak kell zárnia az egyiket, majd kinyitnia a másikat. Ha a FET-ek bekapcsolási ideje rövidebb vagyis gyorsabban kapcsol be mint ki, akkor lesz egy kis idő (pár ns) amíg mind a kettő nyitva lesz és nagy áram folyik át rajtuk egyszerre. Igaz hogy nagyon rövid ideig, de akkor sem kellene ennek megtörténnie. A lényeg, hogy hamarabb kapcsoljon ki, mint be. Na, ezt akartam megoldani külön FET meghajtó nélkül.
Itt még jobban látszik: Bővebben: Link
Persze én 1db optokapuval és egy inverterrel oldanám meg.
Na, akkor egy kis elmélet a holtidő beillesztéséről. Ha rákeresel a "gate driver dead time" kifejezésre, akkor sok gyakorlati megoldást is találhatsz. Bővebben: Link.
A hozzászólás módosítva: Márc 29, 2020
Jó ez a kép
.Köszi a linket, olvasgatom.
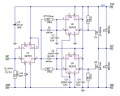
Hello! Ezek nem megfelelő kapcsolások. Rajzoltam Neked egy fapados megoldást. Nem ns a holtidő, hanem 10us. A megértést szolgálja a dolog. Persze lehetne az 555-ök helyett pld. CD40106 hiszterézises invertereit is használni, de akkor a meghajtó kimenetre egy-egy komplementer emitterkövető kellene.
Szia! Köszönöm a rajzot, tanulmányozom. Ha jól értem a működését (első ránézésre), akkor ha U1 kimenetén pl: magas szintű jel jelenik meg, akkor R3-on nem is folyik áram "szinte" mert D2-ön megkerüli így hamarabb eléri U3-at. R2-ön viszont lassabban éri el U2-t. Alacsony szintű jel esetén fordított a helyzet. D1-en kerüli meg R2-t.
U1-et nem értem. U2 és U3 itt csak inverterként szolgálnak? C1 és C2 különbözete adja a késleltetést?
Nem egészen. Pld.
- Az U1 magas kimeneti szintje esetén, az R2-őn keresztül töltődik a C1. Így ekkor 10us-al késleltetve vált az U2 alacsony szintre és kapcsolja be a P-Fet-et. - Amikor az U1 kimenete alacsony szintre vált, a Diódán szinte azonnal kisül a C1, így a P-Fet azonnal kikapcsol. - A másik oldal ugyan így viselkedik, tehát az N-Fet is késleltetve kapcsol be és azonnal ki. Így váltáskor nem tud a két Fet egyszerre vezetni. - A késleltető RC integrátor lassú jelének Felfutását helyre állítja az U2 és U3. A Fet-ek így gyors felfutású jellel kapcsolnak. Az 555 TotemPole kimenete fel és le irányban 200mA-el képes a Gate-et tölteni és sütni. - A bementi fokozat illeszti az 5V-os kapcsolójelet a 12V-os szintre és biztosítja a kondik kisütéséhez az áramot. A fehér Led a belső referenciát kb. 3V-ra húzza le, így az első fokozat billenési szintje 3V/1,5V. Az illeszkedik egy TTL Vagy CMOS 0/5V-os kimeneti jeléhez. - Mind három 555 hiszterézises inverterként működik, így biztostja a határozott kapcsolójelet a Fet-ek számára.
Értem. Köszönöm szépen, ez nagyon jó. Majdnem 100%-ban értem az egészet, de holnap még egy párszor átrágom magam rajta. Valószínű hogy ezt megépítem FET meghajtónak, ez nagyon tetszik.
Szerintem mondjuk egy IR2104 egyszerűbb megoldás.
Sziasztok!
Van egy tervem, szeretném megvalósítani! Egy autó tároló fedelét szeretném elektromosan használni. Amikor gyújtást ráadom, a fedél autómatikusan felnyílna, amikor a gyújtást leveszem, akkor pedig visszacsukódna. Tudnátok ebben segíteni? Gondolkodtam, van pár ötletem, de biztos vagyok benne, nektek sokkal jobb megoldásotok lesz. Köszi!
Milyen tároló fedél? Nem tudom értelmezni. Garázsajtó?
Egy olyan tároló, amiben autót tartanak és nyitható a fedele.
Egy autó műszerfalán lévő felnyíló fedéllel ellátott tároló.
Sziasztok!
Szeretnék párhuzamosan kötni két BTS7960-at. A neten bogarászva egy kapcsolást találtam ami konkrétan úgy van kötve ahogy én gondoltam. Kérdésem, hogy ez így életképes? Nem kellene sokkal többet tudnia, a motorom maximuma elvileg 50A, és valószínűleg soha nem fog maxon járni.
Szia!
Valamennyire biztosan működő képes. A problémát az okozhatja, ha a párhuzamosan kötött félhidak kapcsolási ideje valamennyire eltérő, és addig egymás ellen dolgozhatnak, keresztbe kapcsolhatnak a modulon lévő IC-kben a fetek. Maga részéről békésebbnek tartanám ha a párhuzamosításoknál kis fojtók lennének betéve. Jó lehet PC tápokból bontott sárga-fehér toroid vason néhány menet a bekötő huzalból.
Hello,
Valami olyasmire gondolsz mint a tranzisztorok párhuzamosításánál a 0,1-0,2 Ohm körüli ellenállások? Valahogy úgy mint a képen? Köszönöm!
Igen, úgy ahogy berajzoltad.
Ha gyűrűmagokat használsz, egy párhuzamosításhoz elég lehet egy vas, ha középmegcsapolással tekersz rá néhány menetet.
Az első kettő ferrit gyűrű nem lesz jó, mert hamar telítésbe fog menni. A harmadik az jó, az is vasporos, mint a korábban említett sárga-fehér gyűrű. Ha ezt választod (mondjuk ez elég drága, ezért javasoltam, hogy inkább bonts egy rossz tápból), ahogy vissza számoltam, kb. 3000A-nél megy telítésbe. Ha 100A csúcsáramra számolunk, akkor kb. 2x10...15 menet többet ne tegyél rá. A sárga-fehér gyűrű hamarabb telítésbe megy, arra kb. 2x3 menetet tennék.
Lehet esetleg olyan ferrit magot is használni, amibe légrést tudsz tenni, ha ilyen van esetleg otthon fölösbe. Légmagos tekercs is jó lehet, de az elég nagy méretűre szokott adódni.
Akkor maradok az utolsónál. Sajnos hibás tápom nincs amiből bonthatnék, mindenképp vennem kell. Itthon 1,6mm átmérőjű zománcozott huzalom van remélem az elég lesz.
Még egyszer köszi.
Akkor előbb egy kis számolás.
20usec-nél hosszabb kapcsolási idő eltérés nem várható az adatlap alapján. 45V max. tápfesz. Ha 90A-re akarjuk az áramot korlátozni, a fojtóknak együtt L=u*(dt/di)=45*20*10-6 / 90=10uH induktivitást kell kiadniuk. Vannak a neten légmagos tekercseket számító programok. Ha ezekkel néhány számítást elvégzel, látszódni fog, hogy kicsi, csinos, öntartó zománchuzalos tekercs nem lesz elég ehhez. Szerintem jobban jársz, ha a bekötő huzalból készítesz egy kb. 10cm átérőjű gyűrűt, és kétszer 5 menetet rátekersz. Valahogy úgy, ahogy a csatolt kép mutatni akarja. Szerintem nem kell csévetest, a feltekert huzalt kábelkötegelővel fogd össze, és kész. Mondjuk kb. 3m plusz kábel kell hozzá, és viszonylag nagy hely, hogy a kábelkötegeket el tudd helyezni. |
Bejelentkezés
Hirdetés |






.








