Fórum témák
» Több friss téma |
- Ez a felület kizárólag, az elektronikában kezdők kérdéseinek van fenntartva és nem elfelejtve, hogy hobbielektronika a fórumunk!
- Ami tehát azt jelenti, hogy a nagymama bevásárlását nem itt beszéljük meg, ill. ez nem üzenőfal! - Kerülendő az olyan kérdés, amit egy másik meglévő (több mint 17000 van), témában kellene kitárgyalni! - És végül büntetés terhe mellett kerülendő az MSN és egyéb szleng, a magyar helyesírás mellőzése, beleértve a mondateleji nagybetűket is!
Sziasztok!
Egy 400W-os kommutátoros motornak a fordulatszámát szeretném szabályozni. De úgy hogy a nyomatéka megmaradjon! Kérdésem: mivel lehetne ezt megoldani? Fázishasítás? De a legjobb az lenne ha tirisztorral meg lehetne oldani! üdv!
Sziasztok!
A kocsimban zárlatos lett a légkondit működtető tekercs. Egy ismerősömnek van ugyan tekercselőgépe, de amikor kiszedtük a tekercset észrevettem, hogy valami műgyanta szerű anyaggal vannak leöntve a rézhuzalok. Gondolom valami hőtűrő műgyantáról van szó, de nem tudom a pontos nevét, illetve, hogy hol lehet beszerezni. Tudna ebben valaki segíteni? Előre is köszi!
Sziasztok!
segítséget szeretnék kérni, mert nekem sehogy sem sikerül... Tudnátok segíteni egy olyan kapcsolásban amelyiknek úgy működne , hogy a csomagtartó nyitó rendszert, nyitva tartja, amíg hátramegyek a csomagtartóhoz, mert most úgy működik, hogy csak addig van nyitva ameddig nyomom a gombot, és így nem tudom egyedül kinyitni. gondolom valamilyen késleltető kapcsolás kéne, de sajnos nem tudom, hogy milyen. Köszönöm a segíségeteket!
Hali
Szerintem a gázrugónak kellene nyitnia a csomagtartót, miután a zár kioldott, lehet, hogy a gázrugó van a halálán és ezért nem nyitja fel?? :eek2: De ez a probléma egyik része, meg kellene nézni , hogy mi oldja a zárat? Mert ha egy központizár motor, akkor nem lenne szerencsés néhány másodpercnél tovább működtetni, mert leégne, tehát ezesetben az időzítősmegoldás nem nyerő. üdv
Van pár használaton kívüli monitorom 17 '' és jól működnek.
Fel lehetne használni őket "kijelzésre"? Arra gondolok, hogy pl egy 555-ös kapcsolást ami négyszög jelet ad megjeleníteni rajta, nagyon egyszerűen kezdő szinten. Onnan jutott eszembe, hogy anno úgy emléxem, hogy a fizika tanárom azt magyarázta, hogy a hálózati szinuszgörbét meg lehet jeleníteni TV-n. Bár ez már 20 éves emlék lehet, hogy csak éppen be volt rúgva stb... Ha nem lehet egyszerűen megcsinálni akkor inkább nem hoznám le a padlásról .Bevallom 10 percig kerestem csak a fórumban TV kulcsszóra nagyon sok találat jött ki
Kérdés, hogy mi számít neked egyszerűbbnek: egy meglévő videókártya meghajtása, vagy komplett kártya építése? Ne a TV-k, hanem a VGA után keresgélj, monitorhoz az kell neked. A feladat végül is "csak" annyi, hogy minden sorban balról jobbra átszaladsz a pixeleken, és a megfelelő helyen a megfelelő színt vezérled ki, de olyan időzítések vannak, hogy nem igazán nevezhető túl egyszerűnek.
Igen végiggondolva sejtettem, hogy nem lesz egyszerű.
Lenne viszont egy másik talán egyszerűbb kérdésem is vagyis inkább megerősítést kérnék. Van egy MP3 lejátszó aminek a gombjait szeretném kiváltani tranzisztorokkal. Időzítve szeretnék lejátszani pár dolgot így gondoltam legegyszerűbb egy 555-ös időzítő kapcsolát és a kimenetre egy tranyó ami az mp3 lejátszó lejátszás gombja helyett lenne. Jó az elgondolásom? (gondolom elég oda egy BCxxx-es)
Sziasztok.Eddig más internetem volt a kábel tv-től függetlenül.Ma kötötték be az újat .Ez úgy működik hogy,bejön a kábel TV és van egy kis leválasztó 2 kimenettel.Az egyik TV a másik megy a modemhez.A rajzon látható egy piros jelzés.A tv1 kimeneten elég sok kábel van hogy,kijüsson a műhelybe.Eddig minden tökéletesvolt,szép éles volt a kép mind 3 helyen.De ma mivel bekötötték csakis a műhelybe lévő TV lett hangyás.(a hosszú kábeles)arra tippelek hogy,sok jelet vesz el a modem és nem lessze lég erős hogy,oda kijüsson.
Kérem segítsetek.
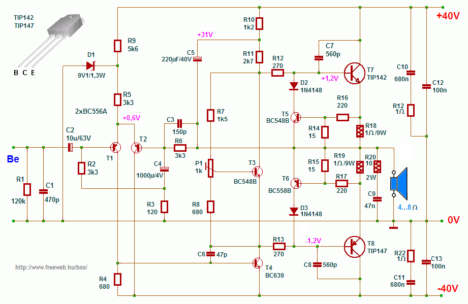
Sziasztok. lene egy kérdésem. van itt eza kapcsolás. Egy erősitő. ÉS ehez kellene n ekem egy tápellátás. ha van egy 40V-os trafóm, az jó lenne hozzá? itt azt irja, hogy -40V 0V +40V. hogyan is lehetne ezt megoldani?
Mivel ha a 40V-os trafót egyenirányítod 56,568V-ot kapsz, ami sok, ezért nem jó hozzá. Át kéne tekercselni, le kéne venni pár menetet a szekunder oldalról. Neked egy 28VAC-os trafó kell.
Hali
ha csak 1 trafód van, akkor van ez a módszer (kép), viszont teljesítményleadásba nincs olyan top-on mintha pl egy 2X40V os toroid trafód lenne
Tehát egy 28V-os trafót kell guberálnom valahonnan. és akkor ugy meglehetne oldani, azt a -40V 0V +40V-ot?
Pontosabban egy 2x28V-os trafó kell neked. A teljesítmény se mindegy!
aaaaaaaa...... és ez a mostani időkben fog sikerülni?
ilyet csak tekercselni lehet, vagy nem?
Egy ilyen megfelelő lenne hozzá:
http://hqvideo.hu/info/hu/trafo_28vx2_200.html
óó hol éri meg megvenni. 1x anyniba kerül, mint maga az erősitő
Az a gáz, hogy a HqVideo maga az "itt éri megvenni" kategória! Sajnos a toroidok már csak ilyen drágák...
Sziasztok lenne egy kerdesem,ugyebar a CDROMoknak van digitalis kimenete,na most mit lehet evvel a kimenettel kezdeni,l mi lesz ha en azt bizonyos kimeno digit jelet analogga alakitom,mit lehet vele akkor kezdeni?
Elore is koszonom a valaszt
Miért nem az analóg kimenetét használod egyből? Például erősítőre lehet kötni.
helló. mi a szerepe egy encodernek?
Azt tudom hogy egybol ra lehet kotni,de mit lehet csinalni a digitalissal?mp3mat igy digit kimeneten nem lehet lejatszani?Vagy esetleg valami mast?
Hello,ez a hifiken,persze nem csak hifiken
szokott lenni,ezt digitalis kapcsolastechnikaval szoktak hasznalni,a vegtelensegig lehet tekergetni ,hasznalhato hangositasnal,es persze meg sok mas alkalmazasban is,nem tudom hogy meg e ertetted most,en is kezdo vagyok,nem nagyon tudom elmagyarazni.
Hello!
Ez igazából, egy incrementális szögelfordulás jeladó. A lényeg, hogy egy kétfázisú (kvadratura) kimenő jelet szolgáltat, ahol a két jel egymáshoz hasonlításából (felfutó él helyzete) megállapítható és számlálható az elforgatás mértéke, a felbontása szerint. (Itt 15 impulzus/körülfordulás) Digitális kapcsolók és potméterek készíthetők többekközött belőle. Iparban elfordulás mérésre, szögmérésre, fordulatszám mérésre, útmérésre használják. Persze nem ilyen kis felbontássút. Ja és azért incrementális, mert a kiindulási helyzete nem ismert, csak a kiindulási állapottól mért efordulás mértéke. üdv! proli007
Sziasztok!
Kérdésem a következő lenne: DC Kefés motorokat lehet PWM-el vezérelni, vagy az csak a brushless motorokra érvényes?? Kössz: uli |
Bejelentkezés
Hirdetés |




.

ilyet csak tekercselni lehet, vagy nem?





