Fórum témák
» Több friss téma |
A pirossal jelzett miatt nem adnék megfelelőt.
Sárgák kihagyásával is akár működhet, de a fene tudja, ha nincsen az ember fiának a kezében a cucc... Ámbár alkatrész értékekben lehetne csiszolni, ez esetben. A hozzászólás módosítva: Márc 1, 2021
Nem ismerem ezeket a mikrofonokat, és nem tudom mit fognak hallani, mert arról nincs itt semmi info.
"csak egyféle hangot fogjon fel" Nos, ezt meg kellene beszélni a mikrofonnal. Én egyébként ezért voltak/vannak kételyeim, hogy ez akusztikusan helyesen működne. Ha túl érzékeny lenne, akkor a Q1 (igen a Q, az tranzisztor) emitterével sorba lehet tenni 0..1k ellenállást.
Tényleg majdnem mindenem van ehhez, de amikor keresem, hogy R 2.2Ω , akkor választanom kell fémréteges vagy szénréteges ellenállás között, választani kell, hány %, hány W... Lehet, hogy ez neked magától értetődő, de nem tudom, melyiket válasszam.
Meg azt se tudom, mit tegyek oda, ahol GND, OUT és V1.5 szerepel. A V1.5 nyilván az elem, de hol a + meg a - ? Bocsánat a tudatlanságomért.
2.2Ω nincs a rajzon, csak 2.2kΩ, azaz 2200Ω.
A többi paramétere itt mindegy, ha nincs külön jelölve, akkor 1/4W (0.25W), vagy akár a fele is elég. A pontosság is elég a legkisebb, nem kell 1%-os. (minél pontosabb, annál kisebb lehet az eltérés, a %, 10% is belefér) A GND az Ground, föld/test, azaz az elem - sarka. A + sarka meg a V1.5, utalva a feszültségre, 1.5VDC. A GND és a + közös táp a lépésszámlálóval, az OUT a kimenet, ez megy a lépésszámláló kallantyújára, ami pluszt kapcsol(t). Egy vezetékkel nem működik táplálás, az áramkörnek záródnia kell. A 100nF-os kondenzátoroknak sem kell 63V-osoknak lenniük, a legolcsóbb kerámia is jó, jellemzően 32V-osak. A mikrofon patron is majdnem mindegy, a minőség itt nem szempont, a 1xxFt kategóriában nincsenek kiugró különbségek szerintem. 2 lábú legyen. (régebben volt belőle 3 lábú is) A hozzászólás módosítva: Márc 2, 2021
Ne lepődj meg, de a kerámia kondik már inkább 50V-nál kezdődnek lábas kivitelben.
Hello! Azt kell hogy mondjam, nem vagy túl figyelmes. Ugyan azt a jelöléseket használtam, mint az előző kapcsolásban..
Remélem a többi kérdésedre megkaptad a választ.
Ismét felveszem a drótot itt. Pucuka megcsinálta nekem az ütésszámlálót Proli007 kapcsolási rajza szerint, Most külön áramforrás van a lépésszámlálóban, de nem számol. A piezot én forrasztottam rá, remélem, jó helyre.
Van valami ötlet, hogy lehetne ezt működőképessé tenni? Idézet: Oszcilloszkóppal. Megmondja mit csinál, vagy nem a piezo. „Van valami ötlet, hogy lehetne ezt működőképessé tenni?”
Nem feltétlen kell hozzá szkóp, az asztalon ráforrasztva a piezót, a kimeneten lórugás jel volt, multiméterrel vizsgálva. Csak a lépésszámláló nem érzékelte.
Most támadt egy ötletem .... Mi lenne ha az ütő nyelére egy fém lapot és egy acél "drótot " rögzítenétek és a kettő közt a kontaktot egy monostabil áramkörrel figyelnétek (prell mentesítés) Ütéskor a fémlap és a "drót" közt biztosan megszakad a kapcsolat .....Öveges Professzor
A hozzászólás módosítva: Jún 11, 2021
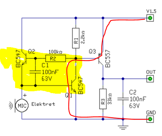
Az érzékelés megoldottnak látszik, a számolással van baj. Én csak közreműködő voltam, csak az áramkört raktam össze, de azzal is elvi problémáim voltak. Si tranzisztorok maradék feszültsége kb, 1,4 - 1,5 V, és az áramkör tápja 1,5 V. A nyákra elektret mikrofon volt írva, de azzal nem működött. proli007 -el konzultálva piezo mikrofont használva, viszont prímán működött. Csak éppen a lépésszámláló nem számolt.
Sajnos azt nem én alkottam, nem is tudom hogy működik, csak bekötöttem a három megjelölt vezetéket.
Hello!
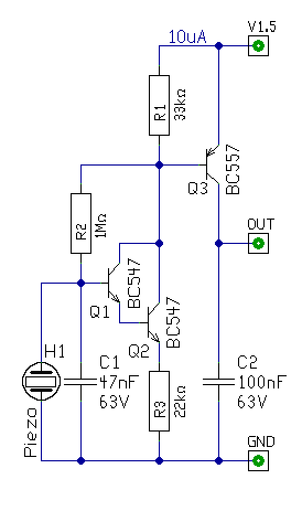
Most már meguntam és előkapartam a lépésszámlálómat (az aksi kapacitásmérőből). Még egyszerűsíteni is lehetett az áramkört. Így 3 tranyó, 3 ellenállás és két kondi van benne. A 22k-val csökkentettem az erősítést (és ezzel nőt a munkapont stabilitása is). Nekem ugyan 32mm-es piezo sugárzóm van. Ennem egy ragasztószalaggal be is ragasztottam a nyílást, úgy is a piezora ható nehézségi nyomaték vezérli, nem a hang. A lényeg, hogy szépen lépteti, ha egy radírral ütögetem.. Próbáltam az áramkört minél egyszerűbb formába önteni. Természetesen ez a felülnézeti kép. A fogyasztása 1,5V-ról így 10uA alatt van.
Gábor! Nem az áramköröddel van baj, az prímán működik, a lépésszámláló nem számol. Vagy az összekötéssel van gond, vagy negált jelet vár. De ha neked működik, ennek is működnie kellene.
Igen! Működik! Nem tudom, mi volt a baj, kinyitottam az ütésszámlálót, igazgattam azt a kis lemezt, amit Inhouse forrasztott rá a kábelra, amelyik nincs kapcsolatban a gombelemmel, és most számol!
Akkor következő lépés találni egy jó kis dobozt hozzá, amit az ütőre erősíthetek.
Köszönömezt is. Több ütésszámlálóra lesz szükségem, most majd megpróbálom önállóan megcsinálni a következőt eszerint. Pucukánál ellestem, amit tudtam, hogy kell dolgozni elektronikával.
Azt elfelejtettem írni, hogy remélem az áramkör és a lépésszámláló, ugyan arról az egy másfélvoltos elemről megy.. Mert én pld. a számlálóban lévő gombelemről járattam az egészet..
Pucurka először az áramkörhöz kapcsolt AAA elemről próbálkozott de az kevés volt, mint a mackósajtban a brummogás. Mondta, hogy tegyek egy gombelemet is a lépésszámlálóba. Tettem, igazgattam és most működik. Persze ha valaha lesz ebből használható ütésszámláló, akkor a gombelem cserélgetése körülményesebb, ahhoz pici csavarhúzó kell és vigyázni kell a hajszálvékony csavarokra, Játszótéri környezetben...
A hozzászólás módosítva: Jún 13, 2021
Én csak azért kötöttem a gombeleme az egészet, mert nem volt elemtartóm a ceruza elemhez.
De nem kell ezt túlragozni. Ha a külső elemet az érzékelőáramkörre kötöd, és onnan a három vezetéket viszed a lépésszámlálóba, akkor a külső elem megtáplálja a lépésszámlálót is és nem kell bele a gombelem. Ergo, nem kell cserélgetni sem benne.
Ez már dizájn-kérdés, nem annyira elektronika.
Csak mutatom, hogy valahogy így képzelem. Azért is mutatom, hogy esetleg van valami profi ötlet, hol és hogy keresgéljek dobozt. A gyógyszeres dobozba betuszkoltam az áramkört és az AAA elemet. A számláláó a tetején, a piezo a teniszütő feje oldalán hallgatózik. Az orvosságdoboz helyett kell egy műanyagdoboz, ami kb 70x30x25 mm. Persze lehet ettől eltérni. Jó lenne, ha az elemcserét a dobozon kívülről meg lehetne csinálni. A hozzászólás módosítva: Jún 14, 2021
Kösz, de azt hiszem, találtam közelebbit. Ez talán jó lesz...
A régebbi rajzod szerinti ütésszámláló működik, de nem eléggé érzékeny. Ha közvetlenül és erősen kopogtatom a piezot, akkor számol, de a gumilabda puffanását az ütőn már nem hallja.
Lehet ezt érzékenyebbé tenni? Vagy talán az új kapcsolási rajzod szerint összeállítva érzékenyebb lesz?
Hello! Te mindenáron a labda hangját szeretnéd érzékelni. Én pedig folyamatosan "testmikrofonról" beszélek. Vagy is a piezo tokját az ütőre kellene ragasztani, hogy a labda becsapódás hangját érzékelje a piezo, mint amikor ráütsz a tokjára.
Most megértettem, holnap megcsinálom. De sajnos elrontottam valamit. Inhouse elkészítette a számlálót, és most el akartam rendezni ezt egy kis műanyagdobozban. Eközben elszakadt a kábel.
Így a kép alapján meg tudjátok mutatni, mit hová forrasszak vissza? Van egy régebbi kép, hogy nézett ki azelőtt.
Ez az a vezeték, amit én raktam rá? A fene emlékszik már. De így ez nehéz lesz... Annyi, hogy a + és a test a helyén legyen, a maradék a kapcsolószál.
Ez a Pucuka panelja? Ott meg ő tudja, hogy melyik melyik abban a tüskesorban.
Igen, a te vezetéked és Pucuka panelja. Talán ez a két kép segít neked segíteni nekem
.
Egy premier plan kép a forrasztásokról.
Ez már talán egy éves project. Szkóppal maximum egy hét, ha egyáltalán megoldható.
|
Bejelentkezés
Hirdetés |
















