Fórum témák
» Több friss téma |
Kicsit vastagíthatnád a nagy áramú vonalakat, meg a földet.
Nem akarod állíthatóra a nyugalmi áramot, meg a munkapontot? Vagy majd cserélgeted az ellenállásokat? Én raktam a nyákra egy tápfesz elkót is, soha nem árt a legközelebbi ponton hidegíteni. Aztán majd kiderül a vallatásnál, hogy viselkedik. ![]() Ágoston tett egy ellenállást a teljesítmény föld ág, és a bemeneti föld közé, talán nem hülyeség.
A nagy áramú részeket megvastagítom. A többit még meg látom.
A nyugalmi áram fix. A munka pont is fix. Rosszabb esetben ellenállás csere. A táp elkó külön panel pufferekkel.
A 220µF-kat kicsit távolabb tenném a hűtőfelülettől. És ha nem zavar, lehet ezüstözött tömör rézdrótot forrasztani a fóliára, és maradhat ahogy van.
Még mindig keresnék JLH ( - NEM KINAI -) de profi
TO-3 s tokozáshoz PANEL-t, vásárlás céljából 6db vagy 8 db-ot, Segitséget elöre is köszönöm!!!
Mi a problémád a kínai panelekkel?
Elég sok különböző kínai modult vásároltam már, és kifejezetten professzionális a nyák gyártásuk.
Általában egy szint felett a nyomtatott áramköri lap (kínai vagy sem) elhagyása jót szokott tenni a hangzásnak. Nálam a HTA megépítése légszerelten csak a hűtőbordára és 3db kerámia csőfoglalatra hallható javulást hozott, ilyen megfontolásból a csöves dolgaimat már eleve légszerelve építem (ha ront a nyák ha nem, a lehetőségét sem hagyom meg).
@Tunerman
Valamit tudhatsz... ![]() Szégyenszemre napokat töltöttem a "vacak" 4 tranzisztoros csodával, hogy miért csinálja ezt az átviteli puruttyaságot. Már meg se mertem nyikkanni, hogy ennyire buta vagyok hozzá, már majdnem beletörődtem... Szóval az évekkel ezelőtt épített, MJ15003, "Mehiko" tranzisztorokkal fejelt végfokom szó (torzítás) nélkül jóval 20kHz felett is hibátlan szinuszátvitelt produkál. Csökkenő szinten, természetesen.A mostani a régi BDY73-al működőnél már mindent kicseréltem, átnéztem, megmértem és a hiba makacsul megmaradt. Mint említettem, a vágás/torzítás 2/3-ára csökkentett bemeneti jellel tudott torzítás nélkül átvinni 20kHz-ig az áramkör. (Vigasztalhatnánk magunkat, hogy a zenei anyagban a 15kHz feletti anyag alacsony teljesítménnyel szokott jelen lenni, de nekünk bizonyosság kell, vigye csak át azokat a magasabb frekiket is, ki van az is fizetve!) Itt a fórum topikban nem néztem át a 200 oldalt, talán mért és tapasztalt ilyent más is, de a jutubon találtam ugyanilyen cipőben sántikáló Kollégát. Tehát vagy visszatérek - vásárolok - MJ15003-akat, vagy valami korszerű, gyors végtranyókat lassítok a csengetés ellen és megfelelő átvitelt kikínlódni. ITT látható a netes megfejtés filmje...
Ez eszméletlen jó. A nyákon ott van kínai jelekkel valami, meg az 1969, amikor ez az áramkör napvilágot látott. JLH nagyságát fémjelzi, hogy 52 év távlatából még ennyire sikeres az erősítője, és a kínai modulgyártók gondolom milliós nagyságrendben árasztják el a világot vele. Engem lenyűgöz ez a tény.
Nem kell vagyonokat költeni high end audio erősítőkre, ha valaki egy kis audiofil füllel is elfogadható hangzást akar a nappalijába varázsolni. Idézet: „Nem kell vagyonokat költeni high end audio erősítőkre, ha valaki egy kis audiofil füllel is elfogadható hangzást akar a nappalijába varázsolni. ” Gondolom ezt a mondatot a töretlen DIY lelkesedés jegyében írtad le ![]() A fiókok mélyéről kibányászott mindenféle alkatrészekből - mint az eddigi beírásokból kiolvasható - inkább a műszaki és méréstechnikai minimum szint elérése a cél. A kinai sorozatgyártású JLH1969 pedig inkább arra példa, hogy miképpen lehet meglovagolni egy brand népszerűségét... TJ.
Ez igaz. Szeretem magam megcsinálni amit tudok. Nyilván nem dobok össze egy routert, vagy egy mikrosütőt, de rengeteg saját tervezésű elektronikát készítettem már. És a fiókjaim mélyén nagyon jó minőségű alkatrész sorok hevernek.
![]() A kínaiak az 5000 éves kultúrájukkal meg felnőttek a feladathoz. Az általuk gyártott alkatrészek, semmivel nem rosszabbak, mint az európai elődeiké. Amerikai, svájci, német meg japán gépsorokkal dolgoznak, nem véletlen, hogy szinte minden elektronikai termék, még a high end termékek nagy része is ott készül. Kínai alkatrészgyártók alkatrészeit felhasználva. ( És nyilván nem a mindenhol bűnözőknek tekintett hamisítókét, azokat elsózzák a csóró népeknek, ahol nagy kereslet van ezekre. ) Úgy hogy ami kínai, az már nem egyértelműen a gagyi kategória. Hasonlóan, ahogy Japán, majd később Dél Korea is kinőtt a másod harmad vonalbeli technológiai szintből. ( Kíváncsi vagyok, hogy az orosz medve ezt mikor követi. )Nekem nincsenek ilyen téren előítéleteim. A több mint 40 évnyi szakmai múltammal nagyjából el tudom dönteni, hogy az elektronika területén mi a jó, és mi a gagyi.
Szerintem félreérted. Valami olyat szeretett volna hangsúlyozni, hogy 40 Ft-os alkatrészekből soha, sehol, senkinek nem sikerült még csúcs hangzást produkálnia, aminek valami oka csak van...
A kínai gyártók is árulnak audiofil meg highend csöves erősítőket, meg mondjuk az angolok is. Előbbi olyan 120 ezerbe kerül, utóbbi meg 10 millióba. És, valahol a hangjuk is úgy aránylik egymáshoz ahogy az áruk. Ezzel persze nem azt akarom mondani, hogy kizárólag 7 számjegyű összegből lehet valami jót összehozni, mert lehet jóval olcsóbban is, de ahhoz sokat kell kutakodni. Én pl. meg vagyok elégedve az enyémmel is, pedig ebbe csak 5000Ft a végcső, meg 1500Ft ami meghajtja. De már nem mindegy miből és hogyan készül a kimenő, meg honnan és milyen passzív alkatrészeket raksz bele. Szólni a bóti 40Ft-os MKT kondival is fog, na de hogyan. Egy adott alkatrész "minősége" műszaki szemszögből nézve (mérhető paraméterek) teljesen más mint a hangzásra gyakorolt hatása, és a kettőnek kb. semmi köze egymáshoz.
Abban egyet értünk, hogy jó minőségű alkatrészek kellenek. Az nem gond.
De a 10 millás brit erősítőből kb max. 100 ezres nagyságrendű az alkatrész ár, a többi meg a márkanév és a hype. És biztos vagyok benne, hogy ha ezt egy valóban hozzáértő kínai csapat kekoppintja, akkor ugyanolyan jó lesz a végeredmény.
Pont erről beszélek. Lekoppintották már, szinte az összeset. És nem olyan.
Szerintem, akinek pénze van rá, annak lehet több millkó is az az alkatrészár....
No meg azért egy terméknél azért vannak beruházási költségek is. És még ehhez hozzájön a portásbácsi fizetése is.....
"És, valahol a hangjuk is úgy aránylik egymáshoz ahogy az áruk."
"És nem olyan." Szerintem az audio világában (is), az ilyen kijelentésekkel óvatosan kell bánni. (Személyes tapasztalaton alapuló kijelentés? Akkor is szubjektívnek tekinthető.) Hiába tesz le bármit a kínai az asztalra, van egyfajta előítélet, így aztán nem összehasonlíthatóak. A fejekben ez nehezen változik meg, és lássuk be a pénztárcánk is ehhez van szokva. Természetes, hogy az áruk a minőségüket is determinálja, de nem hiszem, hogy annyival rosszabb lenne (itt azért nem a gagyi kitekre gondolunk, ugye), viszont kihasználják a hatalmas piaci rést. Tudnának ők is olyan hangot kicsikarni, de az ára is több lenne, akkor meg persze, hogy az angolt veszik inkább, mert az biztos csak jobb lehet. A többmilliós erősítőben azt is meg kell fizetned, hogy másoknak nincs olyan, vagy csak keveseknek. Ezzel az erővel, te is a kínaiakkal vagy, hisz lám, az 5 eFt-os orosz triódával is el lehet érni jó hangot, ami neked tetszik (én elhiszem), lehet másnak meg nem. Akkor, hol az igazság? ![]() A fiókból előkapart alkatrészekből is éppen kisülhet valami jó, ha pont úgy áll össze a képlet. Szerintem, aki igazi zenehallgató (nevezzük audiofülnek), élete folyamán folyamatosan keresgél. Bejár egyfajta utat, talán átesik több paradigmaváltáson (mint ahogy te is, csövest sosem, most aztán meg mégis). Talán eljut valahova, talán nem, de nem is ez a lényeg. Bütykölés, zenehallgatás, beszélgetés.
Idézet: Igen, és még nagyon sokakén. Nálam nincs semmiféle előítélet (ha hiszed ha nem). Az életem jó részét orosz technikák üzemeltetésével, karbantartásával és javításával töltöttem, szóval nálam jobban senki sem utálja az orosz technikát, és igen, ennek ellenére orosz triódát hallgatok. Van az a mondás, hogy nem zörög a haraszt.„Személyes tapasztalaton alapuló kijelentés?” Pl. Japánban ennek a dolognak olyan kultusza van, hogy sokan vesznek előbb olyat (mármint mondjuk AN-t) és csak aztán saját lakást. Nem hinném hogy valami olyan előnyt élvezhetne bárkinél egy lakással szemben ami ne lenne jó. Ez nem az a kategória, mint amikor a magyar diy fórumon gipsz jakab félévente feltalálja a világ legjobb hangú erősítőjét, aminek igazolására magán kívül talál még másik 4 embert és ezzel ki is fújt. Mert valahogy egyik találmánya sem köszön aztán vissza semmiféle show-n vagy máshol ahol bármilyen díjra jelölték volna a témában. Azért az orosz csövekről nem írnak rosszakat tőlünk nyugatabbra sem, de még az usában sem. A hallgatásba beletaláltál, de azt eleinte nem otthon kell, hanem minél több helyen minél több dolgot, mert anélkül nem nagyon fog jutni az ember sehova csak egyik zsákutcából a másikba. És itt fejezném be, mielőtt ezt a topikot is bezárják az ide nem illő hozzászólások miatt. A hozzászólás módosítva: Aug 21, 2021
Igazad van. Pont az audio világ az, ahol a szubjektivitás döntő mértékben meghatározza a véleményeket, értékeléseket. Nincs két azonos fiziológiájú ember a földön. Mindenkinek más a hallása, idegrendszere, érzékenysége. Azok is szeretnének magukra úgy tekinteni, hogy micsoda kifinomult hallásuk van, akiknek ez a fiziológiai adottságukból kifolyólag nem adatott meg. Ezért is nagyon könnyű misztifikálni, műszerekkel ki nem mutatható tulajdonságokról filozofálgatni. Mindenki számára a saját ízlése kellene hogy a mérvadó legyen, és nem az hogy mit mondanak mások.
Sziasztok szeretnék segítséget kérni van egy jlh 1969 erősítőm amit én raktam össze nem nyaklapon csak üres bakelitlapon legszerelve építettem az egyik oldalon mindent be tudok allitani a masik oldalon a nyugalmit tudom állítani de a fél tápot nem vagy 3-4volt ha feljebb akarom állítani felugrik a tap feszültséggére a tapfesz egyeniranyitas után 23volt terhelve. A tranzisztorokat a két oldalon cseréltem hatha en rontotam el rajta de ugyan azt produkálja. Nem tudom mit ronthattam el 6ohmra szeretném használni 1.6A nyugalmival ez alapján szereltem a kondik és ellenállás 4ohm nak megfelelően cserélve.
Mit értesz egyik oldal másik oldal alatt? Két egyforma erősítőd van, jobb és bal oldal?
Ha az egyik tökéletes, akkor nézd meg, hogy a másik miben más, és azt igazítsd ki. Más lehet például a tranzisztorok bétája, hibás, megnyúlt ellenállás, zárlatos kondi, kontakthibás potméter, stb. Én a féltáp beállító potit nézném meg először. A hozzászólás módosítva: Aug 21, 2021
Két darab panelt csináltam, arra ertem egyik oldal illetve másik nem látom a különbséget az a bajom és nem latok különbséget sem köztük cseréltem az ellenállásokat. Lehet inkább a hibás oldalt elejéről ujra építem az lehet gyorsabb nem vagyok profi nem tudom merre induljak ezzel a hibával. De köszönöm szépen a segítséget.
Idézet: „Én a féltáp beállító potit nézném meg először.” Valamint a hozzá tartozó munkapont beállító ellenállásokat, forrasztásokat is.
Jó estét.
Az első tranzisztort is meg kell nézni mert van gyártók akik más lábkiosztást használnak.
Ezzel a kapcsolással én is megjártam mert figyelmetlen voltam. Ez ugye 36v ról megy. Te meg 23volttal hajtod. Próbálj már meg valamit.
Az r6 100ohm, r7 560ohm (vagy 470) és úgy próbáld. P1 helyére 100k ellenállás.
Sikerült beallitani de valami meg most je jo az R8 es R9 közös pontján amelyik mukodik ott 11volt van ami nem szólal meg azon 1volt van.
Ez, hogy miért van, egy nálam okosabb fogja megmondani.
Köszönöm szépen a segítséget sikerült megoldani, de menet közben a működő oldalon sajnos az mjl tranyok meghaltak valószínűleg hamisak voltak ebayos vásárlás volt cseréltem bd249-re telefonról mar szépen szol nagyon. Meg kicsit foglalkoznom kell vele ha mást kotottem rá akkor lesz rajta egy alap bugás gondolom foldhurok mert még nincs a bemenet testelve.
A hétvégén "levégleltem" a berendezésemet. Még kap egy végleges hűtőbordát és egyszer csak be lesz építve. Több megoldáson is gondolkodtam, az MJ15003-al már volt sikerem, de hol is kéne venni? Mindenütt nagyon drága lett, néhány éve még ezresből megvolt a 4 db, most darabja nagyjából 2.5-ször annyi. Az ebayon nem merek venni, sőt az itthoni üzletekben sem mindegyikben. Ajánlott megoldás, az itthon szétbontott BEAG, vagy egyéb békebeli erősítőkből kiműteni 2N3055-öket. A fiókban talált 2 gyártói darabot is találtam, erősítésben messze megelőzve az előzőleg TUNGSRAM BDY73-akat. Mint a képen látható, vegyesen használtam, mert volt kb. 30% erősítés különbség a 2 gyártmány között. Az eredmény még most sem 100%-os, mert 28V tápfeszültségen ca. 24 V cs-cs feszültség vehető ki kb. 15kHz-ig. Utána 20V cs-cs ig visszavett kivezérléssel a 20kHz is elfogadható még. A szinusz torzulás már nem annyira egetverő, mint a régi megoldásnál, de észre lehet venni. Megalkudtam, így marad.
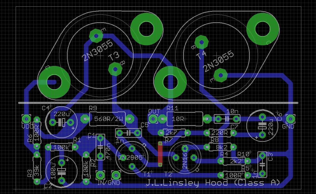
Ha van rá pénz, meg kell venni a garantáltan eredeti MJ15003-akat, vagy a régi tranzisztorok kifejtése lehet megoldás. Amennyiben nincs mód mérni, láthatóvá tenni a kimeneti jelalakot, sokkal kevesebb problémáról fog tudni a diyer... ![]() A nyák a téma képei közt megtalálható "Fényharcos" c. nyák, 70 mikronos fóliával, fényesón kivitelben. Tudnék, tudok nyákot tervezni, de ez teljesen tökéletes... |
Bejelentkezés
Hirdetés |














