Fórum témák

» Több friss téma
Fórum » Elektronikában kezdők kérdései
- Ez a felület kizárólag, az elektronikában kezdők kérdéseinek van fenntartva és nem elfelejtve, hogy hobbielektronika a fórumunk!
- Ami tehát azt jelenti, hogy a nagymama bevásárlását nem itt beszéljük meg, ill. ez nem üzenőfal!
- Kerülendő az olyan kérdés, amit egy másik meglévő (több mint 17000 van), témában kellene kitárgyalni!
- És végül büntetés terhe mellett kerülendő az MSN és egyéb szleng, a magyar helyesírás mellőzése, beleértve a mondateleji nagybetűket is!
Lapozás: OK   3640 / 4041
(#) Suba53 válasza gyulank hozzászólására (») Aug 31, 2021 /
 
Ha rozsdás, akkor valószínűleg vas alapú a kivezetése.
A vas, meg forrasztható, ha nincs rajta rozsda. Óvatosan lecsiszolod fémtisztára, és utána a sima gyantás ónnal már forrasztható.
Esetleg valamilyen folyatószer segíthet. Van a vörösréz csövekhez forrasztó paszta, amiben ón van, az eléggé jó minden nehezen forrasztható dologhoz.
A hozzászólás módosítva: Aug 31, 2021
(#) Epu2 válasza gyulank hozzászólására (») Aug 31, 2021 /
 
Meg tisztogatni a lábakat, mechanikusan. A végeit leónozni, esetleg egy kis folyasztóval megspékelve. Valami lakkal bekenni a lábát, ha lehet, kihagyva a láb végeket. HA megéri a macera. Közben befutott Suba53 válasza is. Tehát a módszer járható.
A hozzászólás módosítva: Aug 31, 2021
(#) gyulank válasza Epu2 hozzászólására (») Aug 31, 2021 /
 
Olyan nincs ami lemarja a rozsdát, és forrasztható lesz tőle?
(#) Suba53 válasza gyulank hozzászólására (») Aug 31, 2021 /
 
Szerintem a mechanikus tisztítást nem úszod meg. Ilyen jellegű rozsdamarót nem ismerek, de ez nem zárja ki a létezését.
(#) bitmixer hozzászólása Aug 31, 2021 /
 
Sziasztok!
Szerintetek ki tud purcanni egy 25A kismegszakító attól, hogy 30 év nyugalom után egyszer-kétszer az ember le-fel kapcsolja? Úgy makkant meg, hogy nem lehet felkapcsolni, mert rögtön visszaugrik. Először azt hittem, zárlat van mögötte, de mindent kikötöttem, és úgy is csinálja.
Javítható ez, vagy csere?
(#) pipi válasza gyulank hozzászólására (») Aug 31, 2021 /
 
Hali!
A túloldalról szembe befúrsz a csavarral, utána kiütöd a csavart
(#) gyulank válasza pipi hozzászólására (») Aug 31, 2021 /
 
Ha csavar, hogy csavarták bele? Amúgy szerintem jó lesz nekem a kapcsolókipattintós megoldás.
(#) gyulank hozzászólása Aug 31, 2021 /
 
Megcsináltam a Skory-féle PC-s mikrofon erősítőt, de csak OC1079-em, és BC559C-m van. Mindkettővel próbáltam, és csak közelről volt jó. A tranzisztorok miatt? De ami még probléma, hogy ha csak egy Jack hosszabbítót dugok a mikrofon bemenetre a gépen, üresen, akkor ezt csinálja. 16FFT Egyik úgy, hogy a +30dB be van kapcsolva a Realtek hangkezelőben, és 22dB-re állítottam a hangerőt a GoldWave-ben, a másiknál levettem a +30dB-t, a 3.-nál levettem a 22-őt is 0-ra. De általában akkor is halkak szoktak lenni a mikrofonok, ha minden maxon van. Szóval ezt a zajt meg lehetne valahogy szüntetni?
A hozzászólás módosítva: Aug 31, 2021
(#) Suba53 válasza gyulank hozzászólására (») Aug 31, 2021 /
 
Szerintem szegecselve vannak az ilyenek. A szegecs fejet ha lefúrod, akkor szét lehet szedni.
De ha mellészalad a fúró, akkor gáz van.
(#) gyulank válasza Suba53 hozzászólására (») Aug 31, 2021 /
 
Flex-el oldalról, majd szigszalag.
(#) Patópali válasza bitmixer hozzászólására (») Aug 31, 2021 /
 
Szia!
Biztonsági berendezést nem barkácsolunk!
Az új ára sem eget verő.
Üdv.
(#) pipi válasza Suba53 hozzászólására (») Aug 31, 2021 /
 
Beüthető csavar az, olyan mint a lemezcsavar, csak "befelé" irányba el van "nyalva" a menet.
A felye nagyon kemény, nem lehet lefúrni, melegszik, beolvad a műanyagba. A túloldalról fúrás után kiütés megoldás, utána normális csavarral összecsavarozható
(#) Suba53 válasza pipi hozzászólására (») Aug 31, 2021 /
 
Nekem is van ilyen hosszabbítóm. Mérgelődtem is, hogy nem tudok rajta kábelt cserélni.
De akkor kipróbálom amit mondtál.
(#) kriszrap hozzászólása Aug 31, 2021 /
 
Sziasztok
bc337-40 el szeretném 8x8x8 ledkockám szintjeit vezérelni (8db)
Ha jól tudom 800mA ert bír el és "Emitter-Base Voltage" 5 gondolom 5v feszültség ráadásakor teljesen ki nyit.
Mekkora a feszültség esés rajta??
(#) nedudgi válasza kriszrap hozzászólására (») Aug 31, 2021 /
 
Nem jól tudod.
A tranzisztor a bázison átküldött (korlátozott) áram hatására nyit ki (vezet a kollektor és az emitter között). Ilyenkor feszültség esik rajta, ami az átfolyó áram és a bázisáram függvénye. Ezt a feszültséget lehet saccolni az UCESAT paraméter alapján.
(#) kadarist válasza kriszrap hozzászólására (») Aug 31, 2021 /
 
Másképp fogalmazva: a tranzisztor B-E diódája maximálisan 5V-ot bír ki záróirányban. E feszültség fölött letörik ez a dióda. Az adatlapon "Absolute Maximum Ratings" táblázatban szerepel, hisz ez egy határadat.
(#) Marko Ramiusz válasza kadarist hozzászólására (») Aug 31, 2021 /
 
Letörik a dióda????
(#) nedudgi válasza Marko Ramiusz hozzászólására (») Aug 31, 2021 /
 
Én is még így tanultam.
Mostanában hogy hívják ezt a jelenséget?
A hozzászólás módosítva: Aug 31, 2021
(#) kadarist válasza Marko Ramiusz hozzászólására (») Aug 31, 2021 /
 
(#) Marko Ramiusz válasza nedudgi hozzászólására (») Aug 31, 2021 /
 
Letörési feszültség, szerintem ez fizika, nem szokás.
(#) nedudgi válasza pipi hozzászólására (») Aug 31, 2021 /
 
Balmenetes fúró segíthet?
(#) pipi válasza nedudgi hozzászólására (») Aug 31, 2021 /
 
Az a baj, hogy fúrás közben melegszik, olvad a műanyag. Kemény anyagból van, macerás. A túloldali fúrás egyszerű, csak vigyázni kell a fúrót nem eltörni amikor találkozik a csavar véggel, ill. odáig nem kell átfúrni. Ha jól emlékszem 2.5-ös fúróval fúrtam, és cdromból bontott tengelyt használtam kiütésre
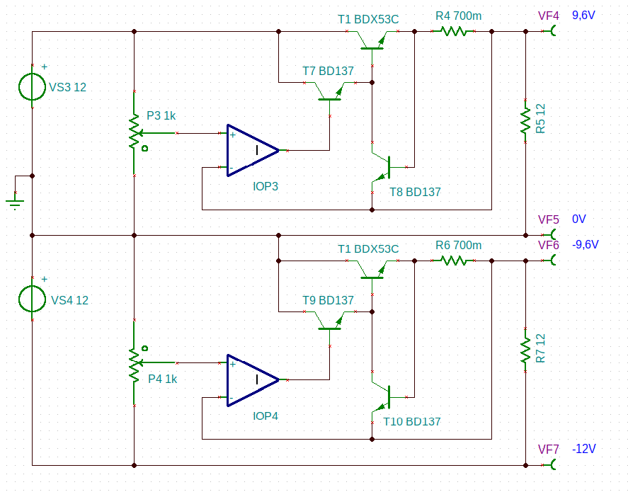
(#) Peet19 hozzászólása Aug 31, 2021 /
 
Sziasztok!

Szimmetrikus táphoz rajzoltam két elképzelésemet amivel nagyobb áramerősséget lehet elérni. A kérdésem az lenne, hogy melyik verzió használhatóbb, és egyáltalán jó lenne-e. A másik hogy a PNP tranyók jól vannak-e bekötve, vagy nem-e fordítva kellene. Kicsit furcsa ez a negatív feszültség, de elvileg a PNP emittere mindenhol pozitívabb potenciálon van mint a kollektor a bázishoz képest.
A másik verzió csak NPN -ekből áll, szerintem használható lenne de kíváncsi vagyok a véleményetekre. Gyakorlatilag a negatív ág tök ugyanaz mint a pozitív, de arra gondoltam hogy aitt a 0V magasabb potenciál mint a -12V, így elvileg működne a dolog csak nem vagyok benne biztos.
Ha valamelyik verzió így okés, akkor elég nagy árammal lehetne szabályozni egy osztott tápot. Itt most lekorlátoztam 1A-re a 700mOhmos ellenállással, de egy 220mOhmossal már 3A -el lehetne hajtani.
A többit részt nem magyarázom azt úgyis értitek
(#) Epu2 válasza Peet19 hozzászólására (») Aug 31, 2021 / 1
 
Szerintem a második rajz még működhet is. Stabil feszt nem ad, mert ahhoz az 1k- potikon is az kellene, hogy legyen. A rövidzár védelemnél A T3, T6 tranzisztorok kollektorát inkább az IC kimenetére kötném. Kisebb lenne a kollektor árama, ha az IC kimenete rövidzár védett. Az áteresztők B-E-ét érdemes egy 100 Ω-mal söntölni, hogy kisebb áramoknál ne emelkedjen meg a kimeneti feszültség. Azon kívül a hűtésre kell figyelni nagyon.
(#) nedudgi válasza pipi hozzászólására (») Aug 31, 2021 /
 
Az a gond, hogy ösztönösen a fordulatszámot növeljük, az előtolás helyett. Én is sokszor beleesek ebbe csapdába, roppant koncentráció kell.
Ha a balmenetes fúró belekap, nyerő helyzetbe kerülünk - mintha törtcsavarkiszedővel dolgoznánk.
Oszlopos fúrógép nélkül kicsi az esély. Nekem néhai apósom által készített fúrógépem van, illene egy igazi fordulatszabályzót eszkábálni hozzá. Persze megéri megnézni vásárláskor, milyen rögzítésű hosszabbítót veszünk - de ez már külön topik témája.
(#) pipi válasza nedudgi hozzászólására (») Szept 1, 2021 /
 
Próbálkozhatsz, nem fog menni. A csavaron a menet a beütés irányába el van "nyalva" ha nyomod neki a fúrót, hogy "beleakadjon" csak helyben járás és olvadás lesz, nem akar kijönni.
Gyártottam hozzá kúpos cuccot, befűrészelve hogy beakadjon, párat sikerült így kicsavarni, de a többséget nem. Még a műanyagon át a fej befűrészelése játszik (3-as elosztónál csak a sarkakon van), utána csavarhúzóval kitekerhető.
De a leggyorsabb/legegyszerűbb/legszebb/legkorrektebb megoldás a fúrás és kiütés )) Szerintem érintésvédelmileg sem okoz semmilyen kivetnivalót, utána normális csavarral ugyanolyan stabilan összerakható.
Pár ilyen elosztót átszereltem, hogy a kábel ne a kapcsolós végén jöjjön ki, úgy kényelmesebb,
meg a kapcsoló is gyenge pont, már többnek eltört a billenő fülecskéje és kiugrik az egész a kapcsoló házából.
(#) vargham válasza pipi hozzászólására (») Szept 1, 2021 /
 
Én nem barkácsolnék ilyet. Vagy vennék másikat. Vagy vennék egy jobbat, ami szerelhető.
(#) pipi válasza vargham hozzászólására (») Szept 1, 2021 /
 
Ha már megvan, te sem dobnád ki...
(#) vargham válasza pipi hozzászólására (») Szept 1, 2021 /
 
De. Rajtam kívül mások is élnek a házban. Például gyerekek. Nem hiányzik, hogy piszkáljanak egy sérült burkolatú elosztót.
(#) zaza99 hozzászólása Szept 1, 2021 /
 
Sziasztok!

Azonos típusú IGBT-ket szeretnék összehasonlítani, hogy kb egyforma értékűeket tudjak beépíteni /inverterbe/. Van gyári igbt-m és amiket rendeltem Kínából mert csak ott lehet kapni. Azt szeretném megtudni, hogy hogyan kell ezeknek az értékeit kimérni?
Következő: »»   3640 / 4041
Bejelentkezés

Belépés

Hirdetés
XDT.hu
Az oldalon sütiket használunk a helyes működéshez. Bővebb információt az adatvédelmi szabályzatban olvashatsz. Megértettem