Fórum témák
» Több friss téma |
Fórum » Kapcsolóüzemű táp autóba Hi-Fi-hez
Beírod a keresőbe, hogy LCD for Eg8010, és találsz.
Úgy hogy a modulra csatolhatunk egy
LCD12832 grafikus kijelzőt, amin nézhetjük a kimenőfesz paramétereit... kila: köszi
Sziasztok! Adott egy GroundZero 38-D2 hangsugárzó, a tervezett ládában szimulálva csatoltam az átviteli függvényét 1000W RMS (türkíz) és 600W RMS (vastag szürke) teljesítmény esetén. A maximális teljesítmény esetében még van 13.3 mm tartalék az XMAX-ból, tehát talán csúcsokban még nagyobb teljesítmény felvételére képes a hangszóró.
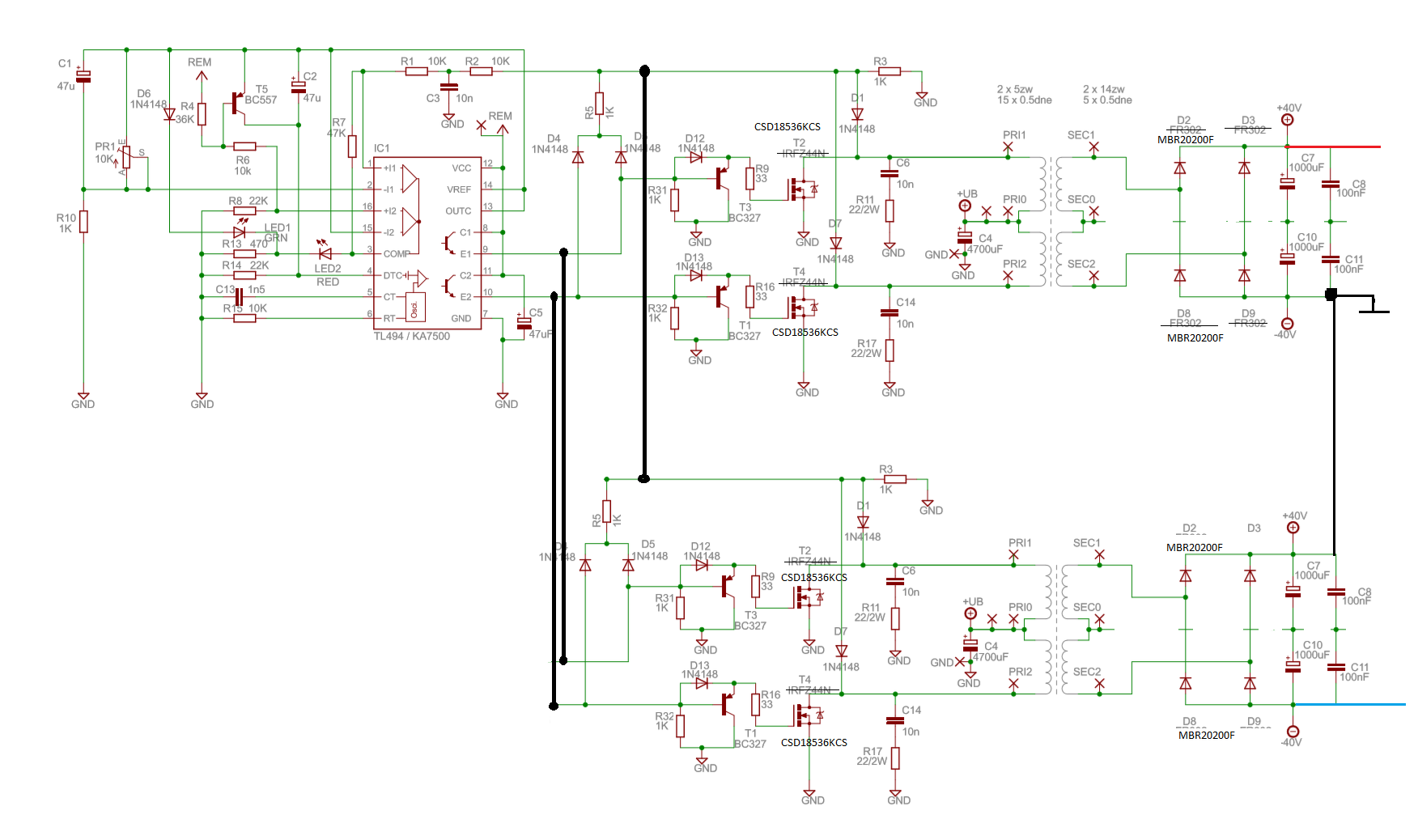
A lényeg ebből az, hogy van egy 2x 2 ohmos tekercsű hangszóróm, illetve egy olyan class D erősítőt szeretnék hozzá építeni, amely tisztán le tud adni 600W RMS teljesítményt a hangszóró számára (A tartalék nafta az mindig jól jön). Bontottam két darab kb 650W-os ATX tápból trafót, azt fel lehetne esetleg úgy használni, hogy ne kelljen újra tekerni ? Csatolok róla képeket. Egyébként régebben építettem már kisebb teljesítményű autóhifi tápot EI33 ATX trafóval, csatolom annak a kapcsolási rajznak a módosítását elképzelésem szerint. Az egyik fő probléma, hogy nem tudom beazonosítani mekkora teljesítményűek lehetnek a bontott trafók, illetve hogy mekkora szekunder feszültséget kapnák így. Arra gondoltam, hogy fognám a régi vezérlőt, kikötném az EI33-ast, helyette egyenként beépíteném a bontott trafókat, hogy lemérjem üresjáratban a szekunderen a kimenő AC feszültséget, ez mennyire jó ötlet? Nyilván, ha ez így elviekben működő kapcsolás lenne, akkor raknák majd LC szűrőt a szekunderre. Amúgy szükséges a meghajtó BC tranzisztorokat duplázni, vagy elég lenne a kapcsoló fetek Gate-jét ellenállással közösíteni? Szükség lenne-e valamilyen optocsatolós feedback kiépítésére a vezérlésnek? A hozzászólás módosítva: Nov 2, 2021
Újratekerés nélkül nehéz lesz. Egy PC tápból a trafó újratekerése nélkül, kis átalakítással simán kijön 24VDC. A -12V-hoz tartozó ág ugyanolyan keresztmetszettel van tekerve. Ha a közös pontot felemeled és a -12V-hoz tartozó ágra kötöd, akkor már csak a negatív ág diódáját kell cserélni, a puffert korrigálni, a visszacsatolást kell hozzá igazítani és a vezérlés tápjára kell ügyelni. Ekkor ugyanazt az áramot tudod kivenni a tápból, ami a 12V-os ághoz tartozik, a képed alapján 420W... amikor szakadékba ledobod és hátszél van.
De ha mondjuk mindkét táppal megcsinálod ezt és az egyik lesz a + táp és a másik a - táp, akkor már egész jó vagy. Feltéve, ha elég a +/-24VDC, esetleg még mehetsz feljebb, de akkor a tartalék csökken.Persze neked autóba kell és akkor az egész panel kuka, csak a trafó marad...hát a fene tudja, hogy megéri-e... A hozzászólás módosítva: Nov 2, 2021
Pontosítok: az tudom, hogy az ATX-ben a szekunder 2x12V-ra van tekerve, méghozzá egyforma huzalvastagsággal, meg stb.
De a terveim szerint az "ATX szekunderjeit" primerként kötném be, mert ugye egy autóban a feszültségforrásom kb 12-14V. nem pedig 230V-ról üzemelő tápot szeretnék. Bővebben: Link Elvileg így nagyobb feszt kapnák az ATX trafó primerjein. Hogyan tudom beazonosítani a vasmag típusát, maximális terhelhetőségét (két különböző tápból lett bontva az egyiknek nincs már meg a típusa) ? Idézet: „az "ATX szekunderjeit" primerként kötném be, mert ugye egy autóban a feszültségforrásom kb 12-14V” Idézet: „Elvileg így nagyobb feszt kapnák az ATX trafó primerjein” Az biztos, csak erősítőnek nem igazán lenne jó, mivel kb. ugyanazt a háromszáz Volt körüli feszültséget kapnád. Vagy annyira alacsony kitöltést kéne állítani, hogy sehogy nem lenne jó. Szerintem áttekerés nélkül ez így nem alkalmas. Nézz el az ATX táp átalakítása topicba. A hozzászólás módosítva: Nov 4, 2021
Az 5 és 12 voltos tekercseket szokták használni, máramelyik alkalmas rá, de sokkal korrektebb egy nagy ETD, vagy toroid magra tekerni, pár menet...
De az újakon nincs már -5V-os ág, így oda a szimmetria, nem?
|
Bejelentkezés
Hirdetés |










De ha mondjuk mindkét táppal megcsinálod ezt és az egyik lesz a + táp és a másik a - táp, akkor már egész jó vagy. Feltéve, ha elég a +/-24VDC, esetleg még mehetsz feljebb, de akkor a tartalék csökken.




