Fórum témák
» Több friss téma |
Hát ez nagyon profi megoldás mint mindig amit már megszokhattunk Tőled.
Nem akartam ilyen bonyolultságút építeni, mert nincs aki a nyákot legyártsa, anélkül meg nem érek semmit. Ezért fogtam hozzá ahhoz a prosztó kapcsoláshoz, mert azt a levegőben is össze lehetett dobni. Azt nem értem, hogy a videóban mitől működik ha működik vagy csak kamu az egész? Már nem számít mert vettem azt a töltőt amivel el leszek egy darabig, remélem nem kell javítanom, mert az tele van SMD alkatrésszel .... nem nekem való. Köszönöm a fáradozásodat de ezt most kihagynám a megépítésből.
Nem probléma, gondoltam hogy így lesz. A videóban az a vicces, hogy amikor töltütt, akkor szépen levette a műszert, így sem áram sem feszültség mérés nem volt. Csak az "egy óra múlva.." Simlis így a dolog.
Én nem igazán értek az áramkörök működéséhez de az feltűnt a kapcsolásban, hogy a LED-ek ellenállásai nagy értékűek mégis elég fényesen világítottak a szemléltetéskor. Az jutott eszembe, hogy 12 voltnak teszek 1.5kΩ-t előtétnek itt meg 5.6kΩ és 15kΩ van betéve. Gondoltam, hogy majd sötétben nézem a fényét, hogy melyik világít.
Ha a TL431 "kinyit", akkor a Katód-Anód feszültség kb. 2V-ra jön le. Akkor a zöld Led áramkörére 3V jut. Ebből a zöld nyitófeszültsége 2,2V. Marad 0,8V. Az áram az 5,6K-n így 143uA. Még a kisáramú 2mA-es Led is gyatrán világítana vele.
Ha Lezár a TL, akkor majdnem 5V jut a piros áramkörére. Ebből 1,5 a nyitófeszültsége, marad az ellenállásra 3,5V. 15k-val az áram 233uA. Ez sem túl sok. Hogy a kamera ebből mit lát, és milyen a Led, azt nem tudom. Egy fehér Led már képes akár 50uA-al is világítani, De annak nyitófeszültsége 2,5..3,2V körül van.
ITT egy másik "parasztvakítás". Lentebb a hozzászólásokban van egy hozzáértő emberke aki elmagyarázza, hogy hogyan is működik a kapcsolás és közben kijavítva hozzáteszi, hogy mit hová kell kötni, hogy működjön. Én ennek is bedőltem volna de legalább ebben nem voltak nagy értékű előtét ellenállások a LED-ekre kapcsolva így nem tűnt volna számomra hibásnak a kapcsolás.
A nyilván való hibákon túl, itt is vannak tervezői hiányosságok. Látható, hogy a beállítást terheletlen kimenettel végezte. Már pedig a BD140 kollektor-emitter szaturációs (maradék) feszültsége 500mV adatlap szerint. Akkor hol fog lekapcsolni terhelésen?
Az is látható a képen, hogy a lekapcsolás után a táp 5,2V-ra ugrott fel. Tehát áramkorlátba működött. Ha nem labortápról használod, mi korlátozza az áramot? A táp belsőellenállása, vagy korlátja. De az mekkora? és mekkora a kimeneti feszültsége? Szóval a működés megint csak esetleges, mert az áramot a BD tranyó áramerősítése fogja meghatározni és a táp belsőellenállása. Ha a tápfeszültség tényleg stabil lenne (nem áramkorlátba működne), nem működne a kapcsolás..
A szakmai hozzértő hozzászólást lefordíttattam (jobb egér gombbal belekatt a szöveg melletti részbe és ki kell választani a fordítást) és ott azt tanácsolja a "tollas szkeptikus" (második hsz.) hozzászóló, hogy sorosan izzót kell az áramkörbe iktatni, hogy az legyen az áram korlátozó.
A hozzászólás módosítva: Dec 17, 2021
A Ferci által felrót hibán kívül, itt nem egy, hanem több hiba is van. Nem NPN tranyót kell használni, hanem PNP-t. A videóban az is van, egy BD140. És nem emitter-követőként kell bekötni mint a rajzon, hanem közös-emitteresként mert így még a működés is fordított lenne. Látszik, hogy lemásoltak valamit, de a hozzáértés azon is látszik, hogy észre sem veszik a hibákat a rajzon.
De mint említettem amúgy sem jó, mert a tápot nézi és figyelmen kívül hagyja a tranyó maradék feszültségét. Így és egy mezei zénerrel nem lehet tölteni az aksit, hiába van soros izzó. Egyébként pedig ha a táp 5V, akkor a "tartalék feszültség", 4,2V-nál már csak 0,8V. Nos, ebből a tranyó maradék feszültsége adatlap szerint kb. 0,5V, így a maradék 0,3V-ba már egy polaritásvédő dióda sem fér bele.
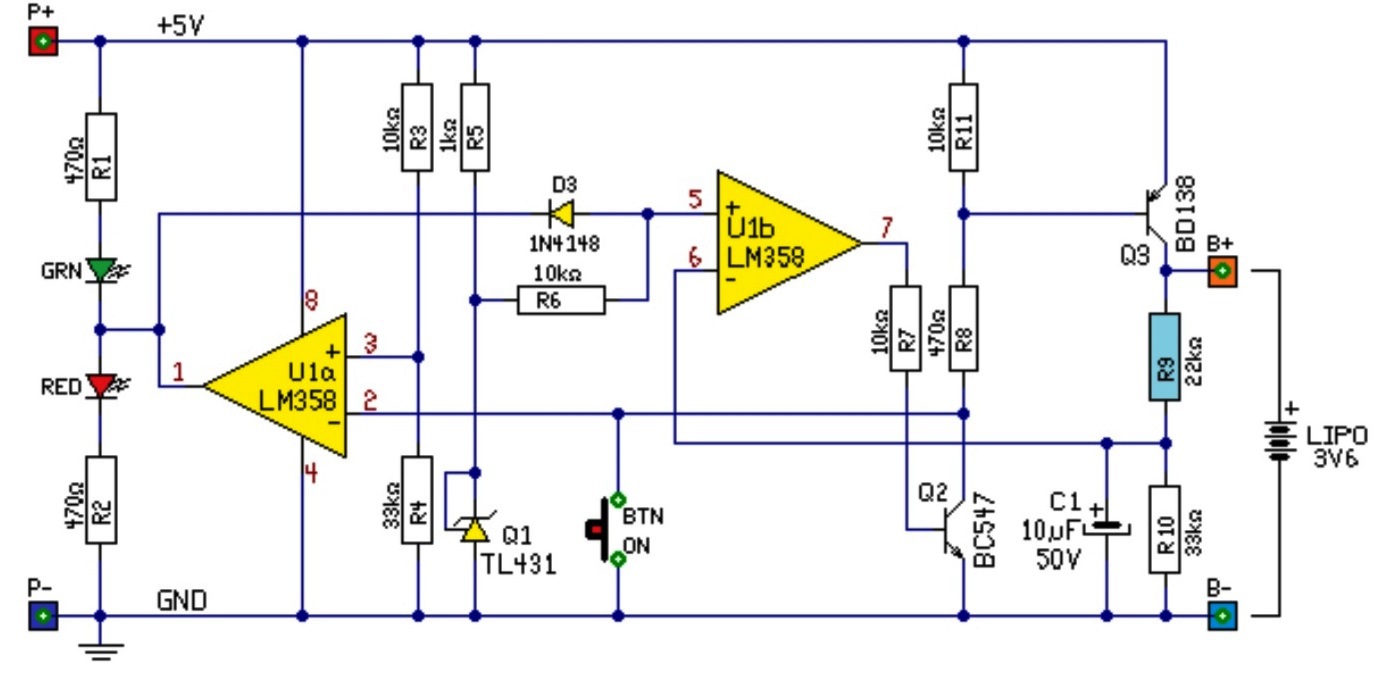
Helló! Amit kaptam rajzot azt csak megépítettem .... de nem úgy működik ahogy kellene. Méricskélni majd ezek után fogok tüzetesebben. Az már kiderült, hogy az U1b kimenete közel nulla, tehát nem is tudja nyitva tartani a BC-t. Ha anyomógombot megnyomom akkor arra pillanatra felszökik a feszültség majd viszaesik az akku szintjére. A ledek világítanak de a piros az kicsit nagyobb fénnyel, mint a zöld. Az U1b 5. lábán cca. 2.1 voltot mérek a 6-on pedig 2.3 voltot. A TL-n még nem mértem meg, hogy mekkora a referencia.
Hello!
- A TL431 referencián 2,48V-ot kellene mérni. - Nyomógombot megnyomva, ha az aksi feszültsége magasabb mint a lekapcsolási 4,15V feszültsége, akkor elengedve visszakapcsol a töltő. - Megnyomva a gombot, az U1b 5-ös lábán is a referenciát kell mérni. - Az U1a 3-as lábán 3,8V feszültséget. De a tápot is meg kell mérni, hogy meg van-e az 5V, hogy amiről táplálod, tudja-e a kb. 700mA töltőáram értékét. - Az természetes, hogy lekapcsolt állapotban az U1b kimenete nulla, hiszen lekapcsolja a töltőáramot. Egyébként a kapcsolás úgy működik, hogy amíg az aksi R9/R10-el leosztott feszültsége el nem éri a referencia feszültségét, Az U1b nyitva tartja a tranyókat. Ekkor a BC kollektorfeszültsége közel null. Az U1b kimenete ekkor kb. 3,6V-on van. Amikor az aksi feszültsége eléri a 4,1V feszültséget, az U1b elkezdi lezárni a BC tranyót, Így a töltőáram és a tranyó kollektorfeszültsége el kezd emelkedni. Amikor a kollektorfeszültség eléri az R3/R4 osztó feszültségét, au U1a kimenete átvált és a dióda lehúzza az U1b referencia feszültségét. Mivel így az R9/R1ö leosztott feszültége már sokkal magasabb, mint a csökkentettreferencia, a végfok lezár és ebben az állapotban marad. Ha az aksi feltöltött vagy gyenge, akkor csak a gomb megnyomásának pillanatára van töltés. De a méréseket megnyomott állapotban célszerű mérni, esetleg akkor ha a dióda nincs beültetve. Mert ekkor az U1b a töltési végfeszültségen tartja az aksit, és az mérhető is.
A tápegység az gyári 2A-os "Samsung" telefontöltő (a nagy Ah-s akkuval gyártott újabb telefonokhoz használatos), ezzel nem lenne gond. Ha nyomógombot hoszan megnyomom akkor majdnem tápfesz jelenik meg az akkun kb. 4.7-4.8V (az akku az cca. 3.7V kapocsfeszültségű, lehet, hogy merítenem kellene rajta). Majd végig nézem még és méregetek ha megint itthon leszek és lesz rá időm mint most, hogy megépítettem "hazai" anyagból.
Akkor nem csoda ha kikapcsol, mert egy tizedvoltnál nem szabadna többet emelkednie az aksinak. Ha 4,2V fölé megy, akkor ez lekapcsol. Ellenőrizd a BC kollektorellenállását, vagy cseréld nagyobbra, ha ki akarod próbálni ezzel az aksival. Akkor csökken a töltőáram és nem emelkedik fel úgy a feszültség. Aksi nélkül ha igaz, villog a két Led. A 22k/33k osztónak pontosnak kell lenni, mert ettől függ a lekapcsolási feszültség értéke.
Uoff=1+(R9/R10)*Uref=1+(22k/33k)*2,48V=4,13V
Akkor a 22kΩ-os ellenállást potira cserélem és majd meglátom, hogy akkor mikor billen vele a kimenet ha állítok rajta. Pedig lemértem minden alkatrészt és minimális (tűrési határon belül) az adott értékhez legközelebbieket válogattam ki.
Ez a 4,7..4,8V nem ettől van. Vagy vacak az aksi amit töltesz, vagy nem jó a kontaktus. De utóbbit ellenőrizheted, ha töltés alatt közvetlen a cella kivezetésén mérsz. Annak meg kellene egyezni az áramkörön mért ponton..
Az osztó pontosságát könnyű ellenőrizni, csak egy mérés és számítás az egész. A hozzászólás módosítva: Jan 12, 2022
Sziasztok. Ismeri valaki ezt az akkutöltőt? Két hatalmas tirisztor van benne és elég komoly a transzformátora is. Szeretném rendbe szedni de előtte gondoltam érdeklődök egy kicsit.
130W...az annyira nem sok! A "gugli" ismeri a "зарядное устройство Импульс ЗЛ-02" (Impuls ZP-02) töltőt! Bővebben: Link
A hozzászólás módosítva: Jan 14, 2022
Köszönöm a válaszod és a rajzot is. Igazából a ciril betűkkel volt gondom. Nekem is feltűnt, hogy a "Reszursz"-os töltőnél 3-szor nagyobb trafóval és tirisztorral valamint vastagabb akkucsatlakozókkal is csak 130 W-ot sejtet a felirat. Persze hihetetlen, hogy csak 130 W-ot tudjon a töltő. Van egy másik töltőm is azt is rendbe akarom szedni mert elég sok akkut kell majd töltenem hamarosan.
Kettő az kettő külön világ.
![]() Sárga tranzisztorok eleve gyanúsak...
Akkor azokat cserélni kell (már mint a sárga tranzisztorokat)? Hiányzik egy kondenzátor is a panelen de még azt én vettem ki anno mert valószínűleg hibás volt. De olyan régi a történet, hogy már nem is emlékszem pontosan hogyan volt. Viszont most rendbe kellene szednem a kettő darab töltőt.
Ruszki cuccokban azokat szokták ész nélkül cserélni, mint mások a kondenzátorokat.
Ránézésre mindkettő simán menthető, a "másik" kevésbé "agysebész"-nek néz ki...
Csak éppen a Витязь (Győzelem) akkutöltőd számát nem látni...a hátlapon lehetne.
Vigyázat! A "Витязь" inkább vitézt jelent, de az akkutöltő neve "Свитязь", ami egy falu és egy tó neve Ukrajnában.
Szerintem jó lesz ez a töltő csak lehet én vagyok türelmetlen, mert a végén járhat a töltés és ilyenkor nagyon kicsit emelkedi a kapocsfeszültség (néhány tized voltokat). A refencia az pontosan annyi amennyinek lennie kell, 2.47V (egy német M-830B műszerrel méricskélek). A nyomógombot megnyomva 4.6v-ra megy fel a kapocsfeszültség, nem többre és a töltöttségi szint az már 3.98v-nál tart. A LED-ek úgy világítanak ahogy előzőleg írtam.
A hozzászólás módosítva: Jan 14, 2022
Nem kellene vitézkedni.
Hivatalosan "lovag"...a gugli félrevezetett.
Van egy akku töltöm rákapcsoltam egy 12,6v mért akkumlátora mikor rákapcsoltam a feszűltség 14V volt egy idő után felment egészen 16,3V-ra 2amperral töltve azt szeretném kérdezni hogy árt-e az akkumulátornak vagy a töltö híbás?
Árt az akkunak, ha ennyire feltöltöd. 14,5V-nál nem tölteném jobban fel. A töltő nem hibás, csak nincs rajta szabályzó áramkör neked kell figyelned mikor van kész a töltés.
|
Bejelentkezés
Hirdetés |




Nem akartam ilyen bonyolultságút építeni, mert nincs aki a nyákot legyártsa, anélkül meg nem érek semmit. Ezért fogtam hozzá ahhoz a prosztó kapcsoláshoz, mert azt a levegőben is össze lehetett dobni. Azt nem értem, hogy a videóban mitől működik ha működik vagy csak kamu az egész? Már nem számít mert vettem azt a töltőt amivel el leszek egy darabig, remélem nem kell javítanom, mert az tele van SMD alkatrésszel .... nem nekem való. Köszönöm a fáradozásodat de ezt most kihagynám a megépítésből. 
















