Fórum témák

» Több friss téma
Fórum » 555-ös IC-s kapcsolások
Lapozás: OK   184 / 191
(#) határpont hozzászólása Jan 10, 2022 /
 
Sziasztok. Először is jelezni szeretném, hogy nem vagyok szakmabeli, nem értek az elektronikához, csak hobbysta vagyok.
Adott 1 autós probléma. A kocsi rádiójához menő Akksi (azaz állandó) 12v-ját szeretném a gyújtás levétele után késleltetve (kb. 15-30 perc) lekapcsolni, mivel a központi elektronika ezt nem teszi meg. Ezért 555 ic-vel gondoltam a dolgot elintézni. De valahogy nem akar összejönni a dolog. Elkészítettem a nyákot, de az időzítés nem működik. Természetesen nincs még beszerelve, csak a tesztelésekből látszik, hogy nem oldja és- vagy időnként csak gyorsan kapcsolgatja a relét. Tanácstalan vagyok picit, ezért segítsetek kérlek. Mellékelem a tervet, és az elkészült nyákot is. A nyákon utólag vettem észre, hogy az 1µF kerámia kondival a az 555 ic Control lábát nem Gnd-re kötöttem, hanam 12v-ra (B+)
Bc547C és 1N4004 ami talán nem lett feltüntetve.
A hozzászólás módosítva: Jan 10, 2022
(#) KBal76 válasza határpont hozzászólására (») Jan 10, 2022 /
 
Alapvetôen mûködôképes a kapcsolásod, bár elég fura hogy az 555 kimenetén lévô tranzisztornak az emitterére tetted a tekercset. Itt ugye elég nagy fesz. esik. A megadott értékekkel szerintem inkább másodpercekben mérhetô a kitartás, nem 15-30 perc.
szerk: az 5-ös lábon a kondi nem sok vizet zavar, a nyák-lapot viszont nem ellenôriztem (meg nem is fogom). A diodák típusának nincs nagy jelentôsége, ahogy nézem.
A hozzászólás módosítva: Jan 10, 2022
(#) határpont válasza KBal76 hozzászólására (») Jan 10, 2022 /
 
Igen, egyetértek. Valóban ésszerübb lett volna az 555 out kimeneti tranzisztor collectorára rakni a relét (ha erre gondoltál), de úgy voltam vele, talán gondot nem okoz, mivel csak "kapcsolóként" kellene funkcionáljon a két tranyó. Próbanyákon összekötögetve szépen müködött, a kondik egyre nagyobbra való cserélésével egyre később engedett el a relé. Viszont a nyáktervet elkészítve az alkatrészeket beforrasztva mégsem akar működni. Vagy rendellenesen működik.
(#) KBal76 válasza határpont hozzászólására (») Jan 10, 2022 /
 
Nem tudom hogyan tervezted, ha a deszkamodell már ment, akkor a nyáktervben lehet a hiba.
(#) ferci válasza határpont hozzászólására (») Jan 10, 2022 /
 
MIvel nagyon lassú a kapcsolásod, egy multiméteres mérés után többet tudnál közölni.
Hány volt van a 2., 6., illetve a 3-as lábakon. Ha addig megfelelő a működés, keresheted a hibát a tranzisztor-relé résznél.
A "nem működik" nagyon kevés infó.
(#) határpont válasza KBal76 hozzászólására (») Jan 10, 2022 /
 
Szimulátoron működik. Deszkamodellen ment, igaz egy korábbi verzió, azóta bővítettem egy biztosítékkal és az ACC-re húzott diodával. Az előbb említett diódát kiforrasztva és közvetlenül összekötve a helyét sem működik, sőt talán még roszabb. Az Acc oldalon hogy jelenhet meg folyamatosan hullámzó feszültség ekkor(5-8volt)?? Nyílván a bizti nem szereplő ebben a fura működésben. Számít talán hogy a próbapadon Ne555N, a nyákon pedig Ne555p van? Ami még furcsa, hogy amikor pl. a relé leodott állapotában is tudok a kimeneti B+ ponton kb. 0.8v-t mérni. Annak pedig nagyon nem kellene ott lennie. Úgy, hogy az Out az nulla...
(#) proli007 válasza határpont hozzászólására (») Jan 10, 2022 /
 
Hello! Több tévedés van a kapcsolásodban.
- Az 555 nem is időzítő funkcióban működik, nincs időzítő kondi.
- Ami itt "időzít", az csak a 2µF (azt gondoltam milliFarád a hosszú idő miatt), de az csak a tranyó bázisáramának megszűnését késlelteti.
- A 33k-nak semmi jelentősége nincs.
- Nem tudom a rádiód Állandó bemenetének mennyi a fogyasztása, de lehet kevesebb mint az 555 önfogyasztása és általában ha ezt elveszed, elfelejti a kódot, és/vagy a beprogramozott állomásokat.
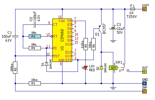
- 15..30 percre, nem lehet az 555 -el időzíteni. Ez egy CD4060-nak való feladat, melynek sokkal jobban áll egy ilyen időzítés. És önfogyasztása is csak párszor 10uA lesz.
- Megmérted, hogy a rádió ezen pontján mekkora áramot vesz fel efyáltalán?
A hozzászólás módosítva: Jan 10, 2022
(#) rascal válasza határpont hozzászólására (») Jan 10, 2022 /
 
Szia! Én csak annyit szólnék bele, hogy a tranzisztort védeni kell egy záróirányba bekötött diódával. Pl. az 1N400x családból bármelyik jó ide
(#) határpont válasza ferci hozzászólására (») Jan 10, 2022 /
 
Időzítés indítása után:
2-es láb: 0V
3-as láb: 11 V
6-os láb: 0.13V

Az Acc out oldalon egy ellenállással földrehúzva a kondit leold a relé. Ezután folyamatosan ismét megjelenik a feszültség ezen a ponton és be is húzza egy kis idő után a relét. Akár 8-10V-ig is felmegy a mért érték...
(#) határpont válasza proli007 hozzászólására (») Jan 10, 2022 /
 
Igaz, valóban nem a klasszik időzítésre van használva. Viszont 2.2 millifarád van bent, és valóban a bázisáram késleltetésre van hatással. Nem mértem a fejegység nyugalmi fogyasztását, de azt látom, hogy világít a kijelző lezárás után is. Az eladó azt javasolta a kezdetektől, hogy az Iso kábel sárga és piros kábeljét cseréljem fel, az eprom miatt nem lesz adatvesztés, a pontos időt pedig gps-en pár másodbercen belül lekérdezi. Na erre szerettem volna egy "saját" megoldást.
Erre csak azért gondoltam, mert pl. ha megállok tankolni akkor ne kelljen már minden egyes indítás után bebootolnia az android fejegységnek...
A hozzászólás módosítva: Jan 10, 2022
(#) határpont válasza rascal hozzászólására (») Jan 10, 2022 /
 
Jogosnak tartom ezt a meglátást is
(#) proli007 válasza határpont hozzászólására (») Jan 10, 2022 /
 
Én nem a bázisáramot használnám késleltetésre, de így is hiányzik a bázis-emitter ellenállás. Kondi visszatöltődhet a 600mV-ra, akár a nyák szivárgása miatt is. (Az is erre vall, hogy a kikapcsolt relé után is tudsz feszültséget mérni.)
De Te tudod mit teszel. Én mindenesetre megrajzoltam hogyan alakítottam volna ki az áramkört..
(#) határpont válasza proli007 hozzászólására (») Jan 10, 2022 /
 
Ez igen, szuper, köszönöm. Habár ezt az ic-t nem ismerem, lehet holnap elugrom a helyi elektronikai üzletbe és veszek belőle, hogy meg tudjam építeni ezt a kapcsolást.
Egy kicsit visszautalva az eredeti kérdésemre, úgymond a "saját" gyerekem az menthetetlen? Tényleg nem működőképes ebben a formában? Nem lehet, hogy pl. egy relé csere vagy tranzisztor csere megoldaná a dolgot?
(#) proli007 válasza határpont hozzászólására (») Jan 11, 2022 / 2
 
Alapvetően a Te kapcsolásod (mint írtam) a tranyót használja az időzítésre. Vagy is amíg van bázisáram, addig a tranyó lehúzza a 100k-t, az 555 meg bekapcsolja a relét.
A kondit feltöltöd 12V-ra, amikor meg megszűnik a gyújtásjel, elkezd kisülni a kondi.
Ha az R*C időállandót nézzük, akkor 2,2mF*15k=33sec lenne a késleltetés ideje. De mivel nem a táp 37%-áig (4.4V) kell hogy kisüljön a kondi, hanem 0,6V-ig így az idő sokkal hosszabb lesz. Így kb 6 percig fog tartani a kisütés, mire a tranyó kollektora eléri a 2/3-ad tápot. (Mert itt billen az 555.
De, mivel a tranyó kollektorában 100k van, hogy az a tranyó lehúzza 4V küszöbre, ahhoz 8V/100k=80uA kollektoráram kell. Ha a tranyó bétája itt még mondjuk 100, akkor a bázisban ennek a századrésze áram szükséges. Vagy is 0,8uA. 12V táp esetén ez 12V/0,8uA=15M ellenállás kell. Vagy is ha a panel átvezetése ennél kisebb, (Mert nem tiszta, forraszanyag van rajta stb.) Akkor a relé vagy nem ejt el, vagy vissza is húzhat.
Tehát minimális programnak a bázisban el kell szívni mondjuk 1uA áramot, hogy a szivárgó áram ne okozzon gondot. 0,6V/1uA=0,6M ellenállást jelent. Tehát pld egy 470k ellenállást célszerű a bázis-emitter közé tenni. Akkor biztonságosabb lesz a működés. A panelt meg meg kell tisztítani.
De Te old a relé kontaktus után mérsz feszültséget a panelen és csodálkozol hogy mérsz dolgokat. De nem veszed figyelembe, hogy a műszer ellenállása (jobb műszeresetén) 10M. Ha a panel átvezetése 100M akkor már 1V feszültséget fogsz mérni, miközben ha a nyákot megnézed a vezetősáv végig a tápvezeték mentés fut. Elég egy kis koszos égett gyanta adalék, és meg van az átvezetés. Csak azért írom le, hogy miért mérsz fals dolgokat. De már ez a kis módosítás is 4 percre csökkenti az időzítést.
Mert nem véletlen hogy az RC időállandót a 63%-hoz van megállapítva (kisütéskor ez a 37%), mert ott még meredek a görbe. A lapos szakaszon már kis feszültség eltérés is nagy időváltozást okoz, tehát bizonytalanabb lesz a dolog.

Nos ezért szoktam mondogatni, hogy analóg módon (RC időállandóval) 1..2 perc felett már korrekt módon nem lehet időzíteni.
De az sem szép dolog, hogy a gyújtás bekapcsolása tölti a 2200µF-os kondit. Mert hatalmas áram képes folyni. Ideális kondi és dióda esetén az áram végtelen nagy lenne. Illene valami korlátozást betenni. Vagy is a kapcsolóval soros diódával sorba egy 10,,22Ohm-ot tenni, hogy a maximális töltőáram ne legyen több mint 1A. Mert nem tudom hogy milyen diódát használtál. egy 1N400x "bírja a strapát", de egy 1N4148 már besértődhet. (Egyébként a diódának is van viszárama. Ha nem is nagy, de van.
A 15k-val soros diódára viszont semmi szükség. Az nem tudom minek került bele, de ebbe a felállálásban ugyan gondot nem okoz a 33k és az 1k, de szükségtelen. Viszont ahogy írták is, a relé tekercsére illett volna reverz diódát tenni.
(#) határpont válasza proli007 hozzászólására (») Jan 11, 2022 /
 
Köszönöm hogy rámszántad az idődet, ez így máris érthetőbb. Persze talán nem meglepő, hogy kb a 2/3-ról fogalmam sem volt ebben az összefüggésben. És pontosan ezért örülök annak, hogy voltál szíves venni a fáradságot, számomra ez nagy dolog . Innen nézve akkor végleg elengedem az 555-ös verziot.
A hozzászólás módosítva: Jan 11, 2022
(#) azxo1 válasza proli007 hozzászólására (») Jan 11, 2022 /
 
Igen, igazad van, jobb lett volna leírni mit is szeretnék pontosan.
Van egy routerem. Néha lefagy. Jelenleg a fentebbi 555-ös kapcsolással automatikusan újraindítom kb 6 óránként. (30M ellenállás + 220u kondi) Ez éppen nem a legelegánsabb módszer.
Azt találtam ki, hogy :
amikor lefagy a router, akkor a LED-je nem világít teljes fényerővel. Na ezt a sötétebb állapotot "mérem" alkonykapcsolóval, ha ez bekövetkezik, akkor újraindul a router. Ezzel csak az lenne a gond, hogy amikor bebootol a router, villognak rajta a LED-ek, így folyamatosan újraindulgatna. Na ezért lenne szükség arra, hogy ebben a kb 2 perces időszakban az alkonykapcsoló ne adjon újabb jelet az időzítő-újraindító áramkörnek. Amolyan reteszelést kellene ilyenkor megvalósítani. (jelenleg ne menjünk bele abba, hogy miért fagy le a router)
(#) KBal76 válasza azxo1 hozzászólására (») Jan 11, 2022 /
 
Huh, nem semmi nyakaterkert megoldása ez a problémádnak.
Azért érdemes lenne elgondolkozni mégis a router fagyásának okán (táp hiba), vagy inkább a kiküszöbölésén (ha másként nem: készülék csere).
Én biztosan egy mikrovezérlô (pl. PIC) irányában indulnék el, már csak azért is mert ahogy tippelem programozni tusz, van PIC-re is pascal fordító, az nem áll tôled messze, ez kb. 5 sornyi programkód lenne. Persze hogyan dugod a kódot a PIC-be
(#) proli007 válasza azxo1 hozzászólására (») Jan 11, 2022 /
 
Én megrajzoltam hogyan lehet ezt elkövetni az 555-ökkel, bár azt gondoltam tényleg sötétedésre indítanád el a dolgot. Így próbáltam minél érzékenyebbre készíteni, de nálad vélhetően nem ez lesz volna a cél.. De gondolom úgy sem fogod elkészíteni. tanulságnak viszont talán jó lesz.
(#) proli007 válasza határpont hozzászólására (») Jan 11, 2022 / 1
 
Azért megmutatom, hogyan lett volna észszerűbb megoldást választani az időzítésre.
A kapcsolás alig tér el, de a működése még is merőben más.
- Itt a bemeneti tranzisztor két funkciót lát el. Amikor nincs gyújtásjel. akkor áramgenerátoros módban tölti a kondit.
- A kondin átfolyó áram átfolyik a 47k bázis-emitter ellenálláson. Ha az azon eső feszültség eléri a 600mV-ot akkor a tranyó kinyit és mintegy elszívja a kollektorellenállás felől érkező áramot.
- Ezzel a megoldással a tranyó közel állandó árammal tölti a kondit, melynek értéke 0,6V/47k=13uA. (Természetesen ez azért több, mert a tranyónak is szüksége van bázisáramra a kollektoráramának elszívásához) A 10k kollektoron kb. 1mA áram folyik, haa tranyó bétája 200 körüli, akkor ehhez is szükséges 5uA áram. Így a kondin kb. 18uA áram fog folyni.
- Ha az áram állandó, akkor a kondi feszültségemelkedése is állandó, vagy is lineárisan nő. A kondiban tárolt töltésmennyiség, a kondi kapacitásának és feszültségének szorzata. Q=C*U.
A töltésmennyiség az áram és idő szorzatával egyezik meg. Q=I*t Így I*t=C*U Ha a töltés idejét szeretnénk megtudni, akkor t=C*U/I összefüggéssel számolható. Tehát ha a kondi 1000µF és 11V-ra töltjük a 18uA árammal, akkor t=1mF*11V/18uA=611sec, vagy is 10 perc.
- Természetesen ez nem lesz túl pontos értékű, mer a bázis-emitter feszültség hőfokfüggő és a béta sem egy szám, hanem kollektoráramfüggő.
- Az RC taggal szemben viszont így feltölthetjük a kondit magasabbra, mint a 63% mert a töltőáram "nem csökken", így a feszültség növekedése állandó, nem laposodik el a görbe a töltés vége felé a csökkenő áram miatt. Ezért az 555 5-ös lábát felhúzhatjuk egy ellenállással, hogy a referencia feszültség ne 8V, hanem 11V értékű legyen. Így növelhetjük a kondi töltési idejét.
- A tranyó másik feladata, a kondi kisütése, mikor jön a gyújtásjel. Természetesen ezt nem lehet egy pillanat alatt végrehajtani, mert a tranyó kollektorárama nem lehet tetszőlegesen nagy.
De ha a bázisáramot korlátozzuk, akkor a kollektoráram ennek kb. bétászorosa lesz. Ha a bázisáramot a 10k ellenállás kb 1mA-ra korlátozza és ebben az áramtartományban a béta 100 körüli, akkor maximum 100mA lesz a kisütőáram. Az előbbi képlettel számolva a 11V feszültség a kondin a 100mA áramra. 0,1sec idő alatt menne végbe.
- Így már értelme lenne a bázissal soros diódának is, hogy amikor nincs gyújtásjel, a 10k ne terhelje a 47k ellenállást. A gyújtásra is illik valami terhelést tenni, hogy kikapcsolva azt ne befolyásolja az áramgenerátor működését.
- A megoldás előnye az egyszerű kialakítás, valamint, hogy kis áram csak a báziskörben van, ahol a feszültség csak 0,6V lesz. A kollektor viszont már mérhető (terhelhető) nem befolyásolja a töltést drasztikusan.

Remélem érthető a dolog és el is olvasod, hogy a tudásodat tudd gyarapítani. A meglévő áramkörödet kis átalakítással kipróbálhatod a működését a valóságban is.

DELAY-10m.png
    
(#) határpont válasza proli007 hozzászólására (») Jan 11, 2022 /
 
Igen! Persze hogy elolvasom, és köszönöm
Jelenleg elkezdtem az általad küldött kapcsolást összerakni, nyáktervet csinálni, csakhát sajnos az idő az kevés, amit rá tudok szánni (mindenesetre a 4060 ic már megvan). A fenti irományodat is átnézem, de idő kell hozzá. De nagyon jó és érthető amit írtál, rengeteget segít. Jó, oké, nem azt mondom hogy minden világos, de legalább ezzel van mibe kapaszkodni.
(#) 444Tibi válasza azxo1 hozzászólására (») Jan 11, 2022 / 1
 
Én első körben a router táp elkóit cserélném ki+ a dugasztáp cseréje és 99% hogy megoldódna a problémád.
(#) mhatalyak válasza proli007 hozzászólására (») Jan 12, 2022 /
 
Köszönöm szépen a rajzot! Maradok az 555-ös kapcsolásnál. A motoron egyébként nincs önindító és eleve szeretném, ha gyujtásra már világítana a helyzetjelző.
(#) proli007 válasza azxo1 hozzászólására (») Jan 12, 2022 /
 
Hello! Vélhetően Tibinek igaza van. De talán így már kivitelezhető a dolog. Egyébként az elgondolás legkritikusabb pontja pont az érzékelés és annak kivitelezése, hogy biztos legyen és ne befolyásolják a környezeti tényezők. Volt már valami hasonló igény egy gázkazánál, Ahol talán érthető okból megbontani nem szerette volna az illető és átmeneti megoldásnak szánta a hba elhárításáig. De ezt csak Te tudod eldönteni és megoldani. Én csak az áramkörbe öntésében tudok segíteni, ha bíbelődnél vele.. (Az egyik Led a jel detektálást segíti, a másik a letiltás ideje alatt jelez.)
(#) azxo1 válasza proli007 hozzászólására (») Jan 13, 2022 /
 
Nagyon szépen köszönöm!
Nem tudom, miből gondoltad, hogy nem fogom megépíteni.
Kerítek egy 4093-as-t és megépítem. Amúgy már azon kezdtem gondolkodni, hogy van ugyebár az alkonykapcsoló, ami jelet küldene két időzítőnek. Az egyik 10 másodpercre megszakítja a router tápot, a másik meg 2 percre az alkony tápját. A routerben simán bütykölök, nem gond. A fotoellenállást a ruter LED-jével egy csőbe akartam rakni. Az is lehet, hogy nem is kell alkony, csak simán leveszem a LED-ről a feszt, és azt mérem. Annak függvényében újraindítom a routert.
Amúgy sok router van, mint említettem 4-6 órás időzítőket építettem beléjük, amik újraindítják őket. Lefagyni valószínűleg azért szoktak, mert sokan csatlakoznak rájuk. LAN-ra vannak konfigolva, így wifi roamingként üzemel mind. Összesen 25 db van. Vannak tp-linkesek, amiken openwrt fut, de vannak Tenda routerek is. Kizárólag az utóbbiak fagynak le, de ezekre nem lehet openwrt-t rakni.
(#) Elektro.on válasza azxo1 hozzászólására (») Jan 13, 2022 /
 
Szia!
Én is biztosan a tápra tippelnék.
Ám ha router ujra indítós megoldást eröltetném, én azt csinálnám, hogy fognék egy ESP wifi modult és azzal mondjuk 10 percenként ránéznék valami stabil web oldalra. Ha nem jön válasz, jöhet a reset.
(#) határpont válasza proli007 hozzászólására (») Jan 15, 2022 /
 
Nos megépítettem az általad küldött kapcsolási rajzot. Azt kell mondjam, tökéletesen teszi a dolgát. Nem ismertem ezt az ic-t de nagyon megtetszett. Amint lesz egy kis időm, akkor be is szerelem a kocsiba. Klassz lett, köszönöm a segítséget Érdekes, először nem tudtam miért lett beletéve a led, mostmár az is világos . A nyáktervem bal oldala elég üres volt amikor elkészült, így kipróbáltam, hogy festene ha valami logo féleséget raknék oda. Az itteni felhasználó nevem lett az, remélem nem haragszol érte. Az 555-el szeretnék még majd foglalkozni, csak idő kell hozzá. Köszönöm mégegyszer a segítséget
A hozzászólás módosítva: Jan 15, 2022
(#) azxo1 válasza proli007 hozzászólására (») Jan 17, 2022 /
 
Na végül is ezt a kapcsolást építettem meg. Nem lett szép, de legalább jó ronda. Tökéletesen működik! Annyi, hogy a 220uf kondi helyett 1000uf-ost raktam, így 2 percre nem indul újra, ez pont elég a router bebootolására. Annyit fogok rajta átalakítani, hogy egy bd139-es fogja meghajtani a routert, mert az már benne van a routerben. Nagyon szépen köszönöm!!!
A hozzászólás módosítva: Jan 17, 2022
(#) proli007 válasza azxo1 hozzászólására (») Jan 17, 2022 /
 
Szívesen. De nagyon ronda ez a kék Led. Arra azért felhívnám a figyelmed, hogy a BD139 NPN, ide meg PNP tranyó kell. Ha meg nem a relét kapcsolod, akkor jobb egy Fet. Persze nem tudom hogy építed be és hová.
(#) azxo1 válasza proli007 hozzászólására (») Jan 17, 2022 /
 
Bocsánat. BD243. De mindegy. Működik. Tökéletesen! A led fehér, de nem is kell igazán. Pont most egyszerűsítem a kapcsolást a nekem fölösleges alkatrészektől és huzalozástól. Nagyon szépen köszönöm mégegyszer. Nagyon nagy fej vagy!!! A képen még csak tesztelem, majd összerakom rendesen. A lényeg az, hogy ha sokan csatlakoznak egy routerhez, akkor az lefagy. (tenda1200, ez van, 12 db) Ekkor az összes ledje halványan pislákol. Ekkor az általad kreált kapcsolás azonnal újraindítja a routert, nincs lefagyva napokig, nem kell álmenyezet fölött ki-be kapcsolgatni, mindig lesz net. Nem a táppal volt gond, otthon napokig ment, így valszeg a túlterhelés miatt akadnak ki.
(#) Inhouse válasza azxo1 hozzászólására (») Jan 17, 2022 /
 
Lehet, hogy elég lett volna egy ventilátort rátenni.
Következő: »»   184 / 191
Bejelentkezés

Belépés

Hirdetés
XDT.hu
Az oldalon sütiket használunk a helyes működéshez. Bővebb információt az adatvédelmi szabályzatban olvashatsz. Megértettem