Fórum témák
» Több friss téma |
Szia,
a "kapcsoló" maga 230V-os, vagyis jelenleg egy fázisom és egy nullám megy a lámpához. Ezzel az egy "szállal" szeretném megoldani a két lámpa vezérlését. Valóban van egy olyan állapot is, ahol mindkettő le van kapcsolva. Ez az én irományomban a 3-as állapot. A hozzászólás módosítva: Márc 16, 2022
Sziasztok, lehet volt a topikba de nem találom.
Tranzisztoros ki-be kapcsoló rajz kéne nekem. Tápfesz. 12V, indítójel mindegy + vagy - azt megoldom.
Remélem nem úgy akartad megoldani, hogy az áramkör nem kap tápfeszültséget..
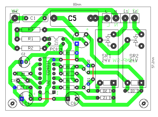
Ez így zseniális. 1 -2-reset. (: Valamikor középiskolás koromban tuti babráltam a 4017-el én is (talán Knight Rider futófény?!).
Valahogy megoldom ezzel is. ![]() Igazából ha egész pontosan akarom leírni a helyzetet: a hálóba vettem egy jóképű ledsort az álmennyezetre, kapcsolóüzemű tápegységgel (Mentavill), távirányítóval. Ez úgy kell elképzelni, hogy az álmennyezet téglalap alakú, és a két hosszabbik oldalán van a led. Sajnos nem lett olyan a fényereje, mint vártuk. Szeretnék alternatív megoldásként egy-két spotlámpát is feltenni majd. De MM kábelt használtunk és vésni már nagyon nem szeretnék. A tápegység az álmennyezeten van, oda megy fel a 230V, amit egy sima kapcsoló kapcsol be, vagy ki.
Oké, de ehhez szükség van fix 230V-ra is. Az meg a lámpában nem lesz..
Ezt, -ha van wifi a hálóban-, ezzel lehetne legegyszerűbben megoldani: SONOFF WiFi Wireless Smart Switch
De vannak RF távirányítóval is kapcsolható változatok... De ezt egy másik helyen kéne megtárgyalni... A hozzászólás módosítva: Márc 17, 2022
Hello! Most már remélhetőleg megértettem a feladatot, megoldottam és működni is fog.
- Ha bekapcsolod a "lámpát", akkor felépül az IC tápja a 470µF-ban. A Reset most nem időzítve működik, hanem feszültségszintre. Az IC kb 3V környékén kezd el működni, viszont a Q4-Q5, kb. 5V feszültségig fent tartja a Reset állapotot. Így bekapcsolás után a Q0 kimenet lesz aktív, Világít az LP1. - A léptető órajelet a Q3 állítja elő. A hálózati feszültség minden félperiódusában sütögeti a C1 kondit, így a léptető bemenet alacsony szinten áll. - Ha kb. 100ms időre kikapcsolod a lámpát, akkor a 470µF erre az időre megőrzi a tápot. Viszont a Q3 nem süti ki a C1 kondit. Az feltöltődik és lép egyet a számláló. A kapcsoló visszakapcsolása után, mér a Q1 kimenet lesz magas, tehát az LP2 világítani. - A második rövid kikapcsolás után pedig mind két lámpa fog világítani. - Ha a kikapcsolás olyan hosszú, hogy a táp leesik 5V alá, akkor ismét az LP1-el kezdődik a ciklus. Mint ahogy a 2. rövid idejű kikapcsolás után is elölről kezdődik a ciklus. Remélhetőleg így fog működni.
Köszönöm a segítséget! Igazán profi munka. Mindig van hova fejlődnöm, de ez így szép
![]() Ilyen alapon a nyákot nem tudom, hol lehetne legyártatni. Gerber fájlt kérhetek esetleg?
Tőlem nem tudsz. Átrajzolod a Sprint-be vagy Eagle-be és abból generálhatsz.
Rendben. Azért köszönöm az eddigieket is (:
Sziasztok!
Nem biztos hogy jó topikban vagyok,ezért előre is bocs. Olyan kapcsolást keresek ami egy 12v állandó megjelenésére 10 mp-re meghúz egy relét, amikor a 12v megszűnik a vezetéken akkor megint meghúz a relé 10mp-re és ez ismétlődik folyamatosan amikor a vezeték 12v-ra kerül illetve 0v-ra kerül. Előre is köszi a segítségeteket!
Honnan kap a relé energiát, amikor nincs ott a 12 V?
Remélhetőleg úgy gondolja, hogy van egy áramkör ami figyel egy bemenet fel/le futó élét, ami kapcsol egy relét.
Ha nem ezt gondolja akkor baj van.
Sziasztok
Ebben a témában az első oldalon van a Hobby Elektonika újság 2003as számából egy kapcsolás, aminek az smd verzióját szeretném megcsinálni. Nincs meg valakinek a nyákrajz? Vagy honnan lehet letölteni ezeket az újságokat? Szövegben azt írja,hogy a 303.oldalon megvan a nyákrajz, csak a mellékelt pdf 309-311ig van. Vagy esetleg másik kapcsolása valakinek, amihez van nyákrajz is? Nyomógombbal szeretnék led-et ki/be kapcsolni, 3-4V a tápfeszültség , és max 150-200mA. Köszönöm
Szerintem először néz szét itt a témában a képek között, biztos találsz az igényednek megfelelőt, kevesebb alkatrésszel
Ahogy Remci említette a képek között többféle kapcsolásból lehetne egyszerűbbet választani. Azért itt a teljes cikk.
Köszi,ez megvan, ez ugyanúgy csak a 309-311-ig van.
Most miért izélsz....
Ugyanúgy a topik első oldalán (pár hozzászólással fentebb) a 303. oldal is ott van. Semmit nem érsz vele, ha nem olvasod el a 309-311. oldalon a cikket -ott pedig az smd-s nyákrajz is ott van. Én letöltöttem (mert PDF-t csak úgy tudok telefonon olvasni), meg tudod tenni. De mivel személyes tapasztalatból tudom, hogy a lustaság fél egészség ( ) hát tessék: A hozzászólás módosítva: Szept 24, 2022
Sziasztok!
Korábbi hozzászólásokban már többször szereplő egy nyomógombos relé kapcsolással kapcsoltban kérnék segítséget. A kapcsolási rajzon szereplő két LED helyére LED visszajelzős nyomógomb két LED-jét szeretném bekötni az R1 és R4 ellenállások elhagyásával. Így is megfelelőn fog működni a kapcsolás? Köszönöm: Viktor
Hello! Amennyiben a Led előtét ellenállásai benne vannak a nyomógombban, akkor igen, mert tulajdonképpen nincs változás.
Hello! A nyomógomb leírása szerint benne vannak.
Köszönöm a segítséget.
Milyen az a nyomógomb, amiben benne van 2 LED külön kivezetésekkel....megmutatod? Kép esetleg róla? Köszi...
Ha már felbukkant itt ez a topik, azt találtam ki, hogy a ZD-929C forrasztóállomáson a mért/beállított érték között váltó kapcsolót kiváltanám a mértékegység váltáshoz hasonló kis nyomógombbal, ehhez egyszerűen gombnyomásra le kell húzni a mikrokontroller egyik lábát, következő gombnyomásra elengedni. 5 voltos tápfeszhez milyen kapcsolást ajánlanátok?
HEF4013, vagy bármelyik legkisebb flip-flop jó.
Sziasztok!
Adott egy proci hibás Technics erősítő.Nem kap jelet a készenléti trafó reléje,emiatt nem indul a fő trafó.(ezt megkerülve tökéletes a készülék).A power on gomb 5V-ot rak le testre a proci adott lábán amitől az beindul,de a proc.relé kimenetén nem jelenik meg az 5 v ami kéne. Egy olyan kapcs.kéne ami bemenetén 5V van,majd testre billentve a kimenetén 5V lesz ami vezérli a készenléti ák. digit.tranyóját.Tehát nem kéne egy plusz gombot belefaragni az erősítőbe. Tehát 5V kapcsolva testre,akkor a kimenetén 5V lesz,majd új gombnyomásra kimenet OV.
Egy 8 lábu Tiny procival meg 4-5 sor koddal megoldhato.
Köszi a választ!Annyi a bajom,h.a pic és társai,programozás nem az én asztalom.Sima digit ic,tranyó,ezen a vonalon próbálkozom,de még nem találtam megfelelő kapcsolást.
|
Bejelentkezés
Hirdetés |












) hát tessék: 





