Fórum témák
» Több friss téma |
Fórum » NYÁK terv ellenőrzése
Köszönöm hogy átnézted a szerzeményemet. És nem utolsó sorban, köszönöm ha hasznos infókat.
Kezdem előröl.
Sziasztok!
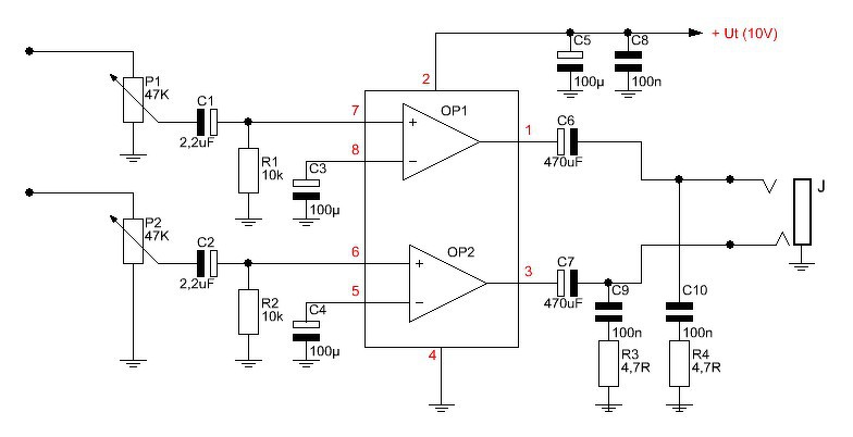
Segítséget szeretnék kérni, hogy elrendezésileg megállja e a helyét ez a kapcsolás, gerjedés, földhurok, kapacitasok terén. Induktivitásnak csak 2 furat van. Bal felül fenntről lefelé 170v fesz kimenet-gnd-12v bemenet-gnd. Tranzisztor mpsa55. Köszönöm
Módosítottam rajta picit
Kicsit rásegítettem, hogy haladjon a terv. Elkészült 1 oldalasra házilag.
Sziasztok! Egy 2 csatornás "balanced -> unbalanced" bemenetet és egy 4 csatornás "unbalanced -> balanced" kimenetet tervezek relés némítással egy projektemhez. A célom az lenne, hogy ne legyen földhurok és minél csendesebb legyen. Kérdés, hogy ha a Jel GND-t és a Táp GND-t csillagpontosan külön-külön kötöm a Táp panelra az elég lesz-e? Az ellenállás alatt átmenő vezetősávok nem fognak zajt generálni a jelben? Csatolok egy képet, amin jelöltem a fontosabb dolgokat. A kimenetek közül balról az első van kész, a többit még nem módosítottam. Előtte kíváncsi lennék a véleményeitekre, tapasztalataitokra. Ha esetleg valaki helytakarékosabban oldaná meg az egészet, arra is kíváncsi lennék! Köszönöm!
A hozzászólás módosítva: Feb 19, 2021
Sziasztok!
Szeretném megkérni a mestereket, hogy ha van egy kis idejük átnéznék-e nekem ezt az áttervezett Actidamp MK-4 nyáktervet. Megpróbálom SMD-ben utánépíteni. Köszönöm a szivességet.
Sziasztok!
Szeretném megkérni azt az illetőt aki privátban irt nekem, hogy ha tudja vegye fel velem a kapcsolatot, küldje el mégegyszer az üzenetet mert sajnos kitöröltem és nem tudom visszahozni. Köszönöm!!!
Sziasztok! Készítettem egy kis erősítőt (TDA2822), amivel egy fejhallgatót szeretnék meghajtani. A gondom, hogy rövidre zárt bemenet mellett is hallok halk búgást (brumm), ami vélhetően rosszul tervezett NYÁK-ra vezethető vissza. Csatoltam a paneltervet, kérlek nézzétek már meg, van e benne tervezési hiba. De bármi más észrevételt szívesen fogadok.
Az én gyanúm, hogy az IC 5, 8 lábán lévő 100µF kondik GND-je nem kellene hogy a kimenet GND-jével közös fóliacsíkon menjen. Köszönöm. A hozzászólás módosítva: Ápr 29, 2021
Szia! Itt nem a NYÁK-kal lesz a gond, hanem az integrált áramkör túl nagy érzékenységével. A környezeti zavarokat erősítheti fel. Szerintem a sustorgás is több mint ami fejhallgatóban elfogadható.
Igazad lehet az IC-t illetően, és igen, a sustorgás sem tetszik.
Gyári kialakítású panelen (PC aktív hangszórópár) azonban nem tapasztaltam ezt a brummot (de a súgást igen). Tudom már nem ebbe a topikba tartozik, de tudnál ajánlani egy hasonlóan egyszerű de ennél mégis valamivel jobb minőségű megoldást egy egyszerű füles meghajtásra? Elég egy link is. A hozzászólás módosítva: Ápr 29, 2021
Tegyél a kimenetre soros ellenállást 200-500 Ω között! Ez a leosztás korrigálja a jel/zaj viszonyt.
Hello! A C3 C4-el sorba tett ellenállással csökkenthető az erősítés mértéke, ha az adatlap kapcsolását jól értelmezem. De hogy mekkorát azt nem tudom, De könnyedés ki lehet próbálni..
Ezt már meg akartam lépni, de a jelenlegi panelon praktikusan csak a jelzett helyre tudnék betenni (fóliaátvágás után) két mondjuk SMD ellenállást, de akkor a Zobel már az ellenállások után lenne. Ez jelent problémát?
Ha már másik NYÁK-ot kellene csinálnom, akkor viszont másik erősítőt választanék. Találtam itthon TPA122-t PT2308-at és TDA1308-at. Ezek ahogy nézem kimondottan füles meghajtók. Akkor lehet ezekből építkeznék. De ez már tényleg a másik topik témája lesz, ha oda kerülne sor, ott folytatnám.
Köszönöm az észrevételt, ennek is utánanézek.
Valóban egy soros SMD-t oda is be tudnék szúrni (ha kiderítem az értékét). A hozzászólás módosítva: Ápr 29, 2021
Sziasztok!
Express PCB-ben terveztem egy NYÁK-ot, és szükségem lenne a Gerber-fájlokra. Hogyan tudom kiexportálni, sehol se találom a programban. DXF van, de az nekem nem jó. Bocsánat a hülye kérdésért, de gondoltam előbb megkérdezem, mielőtt újrakezdem az egészet másik nyák tervezőben...
Szia.
Ha nem titkos a terv, akkor oszd meg velünk. Talán valaki át tudja alakítani. Szerintem jobban járnál, ha másik áramkörtervező programot választanál a következő nyomtatott áramköreidhez.
Sziasztok!
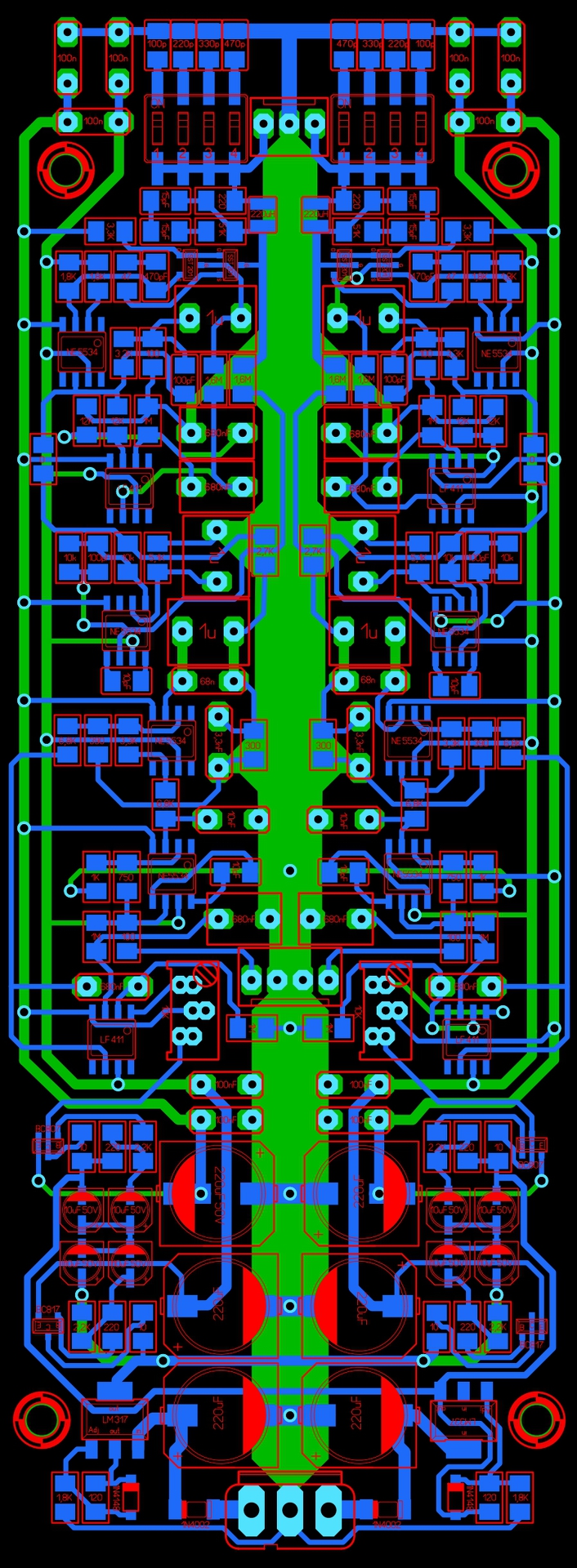
Szeretnék építeni egy jó függvénygenerátort és ezt találtam. Kicsit átalakítottam a saját formavilágomra. Remélem papus51 nem sértődik meg. Megkérném a fórumlakókat. hogy egy gyártás előtti ránézést megejtenének-e nekem? Kínában szeretném gyártatni a nyákot, nem volna túl szerencsés ha hibáztam volna valahol. Köszönöm a segítségeteket. A hozzászólás módosítva: Máj 22, 2021
R2,C2-C6 ezek csak úgy első ránézésre, de biztos van még.
Én megforgatnám 180 fokot az IC11-et az R28-al, valamint az IC18-at az R44,R45-el. Az IC10 3. lábra menő vezetéket a 14-15 láb között bújtatnám, ha egyáltalán valahol is szükséges bújtatni, szerintem NEM. Egy sokkal egyszerűbben kezelhető nagy tudású áramkörtervezőt használok, ezért nem javítottam a tervet a SL-al, mert csak mint megjelenítő szerepel a gépemen.
Sziasztok!
Van egy nyáktervem és kapcsolási rajzom. De nem tudom miben készítették. Kicad, Sprint layout, Express pcb próbáltam de nem nyitja meg. .pcb és .sch kiterjesztésűek. Ha mond valakinek a tartalom valamit akkor itt egy részlet: v 20110115 2 C 40000 40000 0 0 0 title-B.sym T 50100 40900 9 10 1 0 0 0 1 Wideband O2 - Teensy++ 2.0 T 50000 40100 9 10 1 0 0 0 1 1 T 51500 40100 9 10 1 0 0 0 1 1 T 53900 40100 9 10 1 0 0 0 1 Adam Smith (Hell Fire) T 53800 40400 9 10 1 0 0 0 1 1.0 C 40700 49300 1 180 0 12V-plus-1.sym C 45000 49800 1 0 0 5V-plus-1.sym C 41600 48600 1 0 0 gnd-1.sym C 42800 49200 1 0 0 lm7805-1.sym { T 44400 50500 5 10 0 0 0 0 1 device=7805 T 44200 50200 5 10 1 1 0 6 1 refdes=U2 T 42800 49200 5 10 0 0 0 0 1 footprint=TO220 } ez volt az sch Ez pedig a pcb: # release: pcb 20110918 # To read pcb files, the pcb version (or the git source date) must be >= the file version FileVersion[20070407] PCB["" 600000 500000] Grid[2500.0 0 0 0] Cursor[127500 107500 0.000000] PolyArea[3100.006200] Thermal[0.500000] DRC[1000 1000 1000 1000 1500 1000] Flags("nameonpcb,uniquename,clearnew,snappin,liveroute") Groups("1,c:2:3:4:5:6,s:7:8") Styles["Signal,1000,3600,2000,1000 ower,2500,6000,3500,1000:Fat,4000,6000,3500,1000:Skinny,600,2402,1181,600"]Symbol[' ' 1800] ( ) Symbol['!' 1200] ( SymbolLine[0 4500 0 5000 800] SymbolLine[0 1000 0 3500 800] ) Symbol['"' 1200] ( SymbolLine[0 1000 0 2000 800] SymbolLine[1000 1000 1000 2000 800] ) Keresem a programot ami megnyitja őket. Köszönöm!
Ez lesz: gEDA
Eagle lesz az, de aki egy ilyen program kódból ki találná az tényleg nagyon tud !
Az eagle a nyák tervet brd kiterjesztéssel látja el nem pedig pcb-vel. Ráadásul az sch és a brd első pár sorába beteszi, hogy mivel és melyik verziójával készült. Mondjuk hasznos lenne ha ezt minden hasonló program megtenné, főleg hogy elég nagy az átfedés a kiterjesztések elnevezésében is.
Szia! A gugli azt mondja: Altium Designer.
Hello! Ennyi az egész áramkör?
![]() Mert ezen leginkább egy 7805-ös stabilizátor, meg néhány pötty látható. Ahhoz aztán felesleges bármi program.. Idézet: „Ha mond valakinek a tartalom valamit akkor itt egy részlet:”
Most, hogymár mindenki tippelt valamit, feltehetnéd az egész fájlt, hátha kiderül mi az valójában.
Felteszem, de akkor próbálja ki akinek van altium, meg a többi tipp
![]() Köszi
részlet ...
A hozzászólás módosítva: Márc 30, 2022
|
Bejelentkezés
Hirdetés |


















ower,2500,6000,3500,1000:Fat,4000,6000,3500,1000:Skinny,600,2402,1181,600"]






