Fórum témák
» Több friss téma |
Fórum » Autós erősítős kérdések, problémák
Témaindító: Thomas10100, idő: Dec 28, 2005
Témakörök:
Szia ismét!
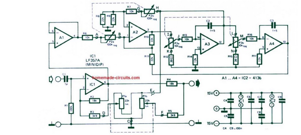
Ezt az erősítő kapcsolást találtam. Állítólag ez egy nagyon jól működő koncert termekbe is helytálló minőség. Az lenne a kérdésem, hogy a kimenetről hogy szedem le szeparálva a különböző hangsávokat ha lehet? Gondolok itt mélyre magasra és középre. Valamint ennél azt írták, hogy lent jobb oldalon az R4 18K ohmos ellenállást a power amplifier vagyis a teljesítmény erősítőre kéne rákötni. Itt most a végfokozatra gondolt a költő? Valamint jobb oldalt lent a csupa kondenzátoros külön álló kapcsolás gondolom az op amp ok előfeszítésére szolgál. De miért így oldotta meg, ha Te is írtad az ideillő tranzisztoros kapcsolást a 22-100u os kondival és a 10-47 ohmos ellenállással. Egy szó mint száz én úgy gondolom, hogy ehhez még hiányzik egy végfok. és az op ampok megtáplálását a kocsi aksiról továbbra is inverterrel és az általad említett tranyós megoldással csinálnám meg. Neked mi a véleményed? Köszi! Gabesz
Mi ez a kapcsolás és hogyan szeretnéd autós erősítőhöz használni?
Ez egy parametrikus erősítő, fokozott effektekkel.
Autó aksiról táplálnám.
Autóban fog szolgálni, vagy más okból használnál akkumulátort?
+15/-15V kell neki...láttad? A rajzod származási linkjét megmutathatnád...köszi.
A végerősítő, mely az R4, R5 közös pontjára fog kapcsolódni, rendelkezik táppal. Abból nyugodtan lecsippentheted azt a 10-20 mA-t ami ennek az áramkörnek a működtetéséhez szükséges.
Ha ez egy bevált kapcsolás, akkor a C4-C9 tápszűrés bizonyára elegendő. Azért elnézve a poti csúszkára bízott DC stabilitást, fenntartásaim akadnak a megbízhatóságával kapcsolatban.
Szia!
Igen, láttam. Van is egy ötletem amit reloop hozzászóló régebben válaszolt , na most én oda a tranzisztor bázisára két ellenállást kötnék ugyanabban a felállásban mint ahogy Ő írta RC vel. Esetleg a földhöz- nullához közelebbi ellenállást helyettesíteném egy diódával amivel párhuzamosan kötnék egy potmétert és akkor tudnám szabályozni a kimeneti feszt..<-- valami ilyesmi lenne a stab. fesz tápom amit az inverter végére raknék ha én csinálnám azt is. De lehet veszek egy invertert mert azt már viszonylag olcsón kapok. Úgy gondolom abba már bele van építve a stab fesz. is. A kívánt link: Erősítő, mindenféle Itt van pár jó kapcsolás, persze nekem a legnehezebb kellett! ![]() Szép napot! Gabesz
Megbízhatóság alatt itt pontosan mire gondolsz?
Reflektálva a potméteres, DC kontextusban használt hozzászólásodra. Szeretnék építeni egy végerősítőt is. Na most tanulmányaim szerint van egy olyan tranyós kapcsolás ahol ha Rmin-t megállapítom akkor bemenő 4V-nál a kimeneten úgy kb 20 ohm lesz az említett Rmin és cirka 2mA csordogál kifele. <-- Ha itt nagyobb bemeneti feszt választok értelem szerűen máshogy méretezek mindent gondolom akkor a kimeneti Iki is több lesz a terhelésen. Kicsit elcsapongtam. Igazából én ezt az egészet 12V-os kocsi aksiról hajtanám ezért kell a DC/AC inverter aztán az ismételt egyenirányítás az egész téma így kezdődött. De ha az inverter amit veszek/építek stabilan leadja azt a feszültséget ami nekem kell, akkor már nem érdekel mennyi áramra van szükségem azt a fogyasztók, terhelés étvágyára bízom. Nekem olyan inverter kell ami stabilan kiadja a kívánt feszt. tökmind1 milyen kimeneti ellenálláson, mert ha a kapcsolás érzékeny a kimeneti ellenállásra a táp oldalán akkor egy okos megoldással műveleti erősítővel átküldöm a jelet 1:1-ben sokkal nagyobb kimeneti ellenállása lesz így. De erre úgy emlékszem még egy okos tranyós kapcsolás is van szerényebb Ohmos növekedéssel. És J-fettel még nagyobb ohmos növekedést lehet elérni. De maradnék a műveleti erősítős jelátvitel nagy kimeneti ellenállás értékkel. Kérlek bocsássatok meg, hogy így elcsapongtam a témától, egy szó mint száz a problémámat leírtam. Arra lennék kíváncsi ez így megoldható e avagy sem? Hajlandó lennék még egy jó végerősítőt is venni nem a pénz kérdése dominál most hanem az, hogy azt kapjam amit szeretnék és abban a minőségben megközelítőleg ahogy szeretném. Köszi Gabesz
Egyébként az oldal angol nyelvű. De az ember bemutatkozott valami multinál gyártja/tervezi a NY.Á.K-okat és dipl. vill mérnök a fazon. Gondolom olyan sok hülyeséget nem hord össze
.Szép napot! Gabesz
Még azt megkérdezném, hogy -15V-ot hogy állítok elő?
Nekem itt elég erős fogalmi zavaraim vannak. Na most én úgy tanultam, hogy a -15V-nak csak rajzon van jelentősége ugyanis a referencia irány csakis ami -. Tulajdonképpen amiről itt beszélünk az summa 30V, földhöz képest egyszer 15V és földhöz képest másodszor is 15V. Csak mint említettem az egyiknél a ref. irányt máshogy vesszük fel és egy mínusz jellel illetjük. De ezt a gyakorlatban hogy a túróban lehet megvalósítani, nekem ez lenne a kérdésem? ![]() Köszi! Gabesz
Láthatóan erődet meghaladó feladatba vágtad a fejszédet.
Ez nem baj, de az alapokkal meg kell ismerkedned mielőtt pákát vennél a kezedbe. Itt szimmetrikus tápról beszélünk, az áramkör testpontja a viszonyítási alap. A pozitív és a negatív tápfeszültség a jel pozitív és negatív félperiódusának az előállításához szükséges. A kapcsolóüzemű táp szekunderét izolálod és akkor nem alakul ki földhurok. Tanulmányozd az autós végfokokat!
Még egy kérdés.
Oké hogy autós végfokok, de nem mind1? ![]() Úgy értem nem az számít mekkora az a fránya erősítési tényező és hogy a meglévő erőforrásokból akkora erősítést hajtsak ki, hogy jól meghajtsa amit meg kell hajtani? Úgy értem én elég kezdő vagyok de miért kell különbséget tenni autós és nem autós végfok között?
Az autós végfok, melynek a teljesítménye meghaladja a fejegységben található erősítőjét, tipikusan feszültségátalakítóval rendelkezik. A jármű 12 V-jából ±20-40V-ot állít elő egy (vagy több) kapcsoló üzemű tápegység.
További sajátossága, hogy kezelni tudja az óhatatlanul kialakuló földhurkot.
Kedves reloop!
Ennek utána fogok járni most az biztos. Nem azért mert nem hiszek neked, hanem mert nem vagyok ezzel tisztában. Megnéztem a kapcs. üzemű tápegységet egy négyszögjellel kapcsolják, vezérlik. <-- Ez a négyszögjel aztán semmilyen formában nincs már a kimeneten? Arra szeretnél ösztökélni, hogy felejtsem el az invertert és használjak kapcs. üzemű tápot? Velem lehet beszélni !Igazából gondolom és már emlékszem, hogy a bevett szokás a kapcs. üzemű tápegység igen és mivel induktív az áttétel tudja kezelni a rövidzárlatot is. Valamint magas hatásfokot el lehet érni vele ami talán azért is jól mert kicsi rajta a disszipáció. Jó! Akkor nincs más hátra mint előre! Gondolom amit először megosztottál velem, a tranzisztoros kapcsolás RC vel még játszik, az összeszedett zavarok ellen. Köszönöm! Gabesz
Nem kell túlgondolnod a tápszűrést. Alap esetben egy Zener előtét-ellenállással és kondival is megteszi. A csatolmányban is ez van és hibátlanul teszi a dolgát. Egy fokkal jobb ha ez egy tranzisztorral is kiegészül.
A kérdésed magvául szolgáló áramkört először megépíteném próbapanelen, hogy működőképes-e és látod-e egyáltalán a hasznát. Elég utána szembesülnöd például olyan problémával, hogy sztereó kiépítés esetén honnan szerzel be quadro potikat ![]() Szerinted a kapcs. rajz nem sztereó? Mármint amit én tettem közzé. Mert látom ez az A hozzászólás módosítva: Ápr 12, 2022
Hello ismét!
Aha már látom, hogy áll össze az egész ![]() Ahogy a művelt orosz mondja: Vielen Dank! Amit Te linkeltél abban eggyel több opamp van, és a tied távnyinyárítós ha jól látom. Vagy nem? Jobban mondva kettővel több opamp ha mindkét oldalt nézzük. Hogy megint egy idegen szóval ékeskedjek, very nice! De az IC ami lebonyolítja a remote kezelést, az blututtyal megy? Egyelőre nem látom az adó vevő hullámadó/vevő alkatrészt. Igaz csak hirtelenjében néztem rá. De ezt, nagyon köszönöm! Spasiva! <-- Ezt meg a buta külföldi mondja aki csak fonetikusan beszéli a zoroszt. Nagyon jó ez a készülék de ha Blaupunkt, jól jönne egy Stück Liste is ))))Na jó többet nem bagatellizálok! ![]() Egyébként nagyon jól elhatároltan látható minden modul, a bemeneti erősítő, a végerősítő is. Még az a fránya IC is TL494CN ami nem igen tudom jelen tudásom szerint mire szolgálhat igaz nem is jártam utána. De a földhurok elleni védelem gondolom a T1 1:1-es transzformátor lesz. Utána néztem ezen az oldalon a földhuroknak és elhárításának: "Itt a két csatlakozó mondjuk egy RCA csati lehet, és így csak közbe kell ékelni. Sajnos az olcsóbb leválasztó trafók 40Hz és 20kHz közötti frekvenciát képesek átvinni, így a nagyon mély hasba ütős hangoktól el kell búcsúznunk. Valamit valamiért." <--írta a költő Most amit Te mutattál vagy nagyobb Freki tartományt visz át mert egy komolyabb leválasztó trafó, avagy nincs szükséged mély ládára ahogy nekem sem per pillanat a kicsi kocsimba. Remélem nem voltam tiszteletlen, ha mégis nézd el nekem kérlek. Kicsit teás vagyok ![]() Köszönöm! Gabesz A hozzászólás módosítva: Ápr 12, 2022
Sziasztok.
Autos erosito bemeneti RCA csatlakozoja cserere szorul. Viszont a masodik kepen lathatot kaptam hirtelen,ahol a test kontaktalhat a hazzal. Van ennek jelentosege? Fejegysegen a tap testje es az RCA kimenet testje csippant multimeterrel igy gyakorlatilag ugyan az a vegeredmeny ha jol sejtem…
Idézet: „Van ennek jelentosege?” Van! Idézet: „Fejegysegen a tap testje es az RCA kimenet testje csippant multimeterrel igy gyakorlatilag ugyan az a vegeredmeny ha jol sejtem…” Majd ha ciripel, búg, vernyog....
Koszonom a hozzaszolast,akkor kutatok muanyag aljzat utan!
Üdvözlök mindenkit!
Egy újabb kérdés foglalkoztat, ezúttal autó erősítő ügyben. Először is: Régebben, jó pár évvel ezelőtt gyakran nézegettem egy olyan weboldalt, ahol autó erősítők specifikációját lehetett megtekinteni. Rendesen legördülő menüben ki lehetett választani az adott márkát, típust és utána rákattintva, adatok és minden oldalról fényképek voltak az adott erősítőről. Még a belsejét is meg lehetett nézni mindegyiknek. Látta az ember, hogy hány tranzisztor van benne, mekkora kondik, stb. Nem ismeri valaki véletlenül ezt az oldalt? Létezhet még? Csak reménykedni tudok, hogy valaki tud segíteni ebben. Köszönöm!
A másik, ami konkrét kérdés:
Az autómban 2ohm-os mélynyomó van gyárilag, ami a gyári külön álló erősítőről van meghajtva. Az lenne a kérdésem, hogy meg tudom-e hajtani ezt egy általam vásárolt 2 csatornás erősítőről? Ugyebár azt úgy kéne bekötnöm, hogy a két csatornát hídba kötöm. De ha jól gondolom, akkor ez már eleve dupla terhelést jelent az erősítőnek 4ohm-os hangszóróval is. De ha még 2 ohm-os is, akkor kifekszik az erősítő? A fejegységtől egy kábel kötegen keresztül, normál vezetékek segítségével megy a gyári erősítő felé a 4 csatorna 2-2 vezetéke. Ezeket fel lehet használni RCA jel helyett egy erősítőhöz? Ki szeretném iktatni a gyári 20dkg-os erősítőt, csak kéne az új erőlködőnek alacsonyszintű jel. Köszönöm!
Veszel egy csatornánként 1 Ohm stabil gépet, vagy pláne monoblokkot, oszt "öröm bodogság"...
A monoblokkra rendesen a két oldali RCA-nak kell mennie és valójában egy hangszóró hajtható meg vele?
A fejegység kimenetei, amik most nem RCA-k, de a Honda erősítő bemeneteiként szolgálnak, felhasználhatóak RCA bemenetként egy általam vásárolt erősítőn?Mac Audio BLK 1000 Valójában ezt nézegetem, csak nem vagyok biztos benne, hogy ez jó lehet-e nekem? A frekvencia tartományokat nem értem. Két formában van megadva. Egyszer azt írják, hogy 15 - 250 Hz, Lejjebb meg ezt: 10 - 30 kHz. Akkor most mi újság?
Mitől kétcsatornás az erősítőd? Ez egy monoblokk szubhoz. És ott van rajta a High level input, amivel hangszórókról is hajthatod. Használtan vetted és nincs meg a használati utasítás?
Hol van a BLK 1000-esen 10-30kHz-es felirat? Nincs még a kezedben az erősítő? A netes leírást nézed a BLK4000-ről? Ha tényleg a BLK1000-est vetted, akkor ez éppen egy 2Ω-os mélyhez van. A teljesítmény az kérdéses. Magas bemenet is van rajta, amivel hangszóró kimenetekről hajthatod. Minkét csatorna kell és ő összegzi monóra. Itt láthatod a csatlakozóját. A feliratok alapján még a remote szálat sem kell kikeresned, van az audio jelre kapcsolgató módja is. Neked találták ki. A kérdéseid alapján viszont nem ártana, ha egy hozzáértőbb kötné be az autóba. Komoly kábelezés kell, ahol vannak buktatók és veszélyforrások is. A hozzászólás módosítva: Jún 23, 2022
Szia! Alapvetően köszönöm a segitő szavaid, mert volt benne olyan, ami érdekelhet! Igyekszem, az utolsó két mondatot nem figyelembe venni, mert csak elmegy a kedvem a fórumozástól. Kb. Egy percre, mert addig fogom kérdezgetni, míg meg nem mondja valaki a megfelelő választ.
Kérlek, amikor kérdezek bármit is, ne az legyen a válasz, hogy bizzam másra! Én fogom csinálni, csináltam is már hasonlót korábbi autómban. De ez az autó most picit más. Itt gyári erősítő van és prémium rendszer. A fejegységből ismert lábkiosztással 4x2 pár vezeték jön ki, ami a hangokat illeti. Ezek az erősítőbe mennek. Tehát, sem RCA, sem pedig hangszóró kimenet. Magas szintű bemenetet ezen a kocsin a gyári Honda erősítőről tudnék fogni. A cél az, hogy a gyári erősítőt legalább a mélynyomó esetében kihagyjam, és a teljes széles sávból nyerjem ki a mélyhangokat. Ezért lenne az erősítő. Valójában nem akarok egy erősített jelet erősíteni egy nem sokkal erősebb monoblokkal. Szerintem ez nem kerdés. Ezért kérdezgetem, hogy a rádióból kijövő szálak vajon jók lehetnek-e RCA jel helyett. Mondjuk tennék a két hátsóra egy-egy RCA csatlakozót, és mehetne a monoblokkba. Vagy egy 2 csatornás hídba köthető erősítőbe, de akkor nem a 2 ohm-os gyári hangszóróval, hanem egy 4 ohm-os másikkal. Ja? Izé. Nem vettem még erősítőt. Tájékozódom előbb. Az 1000-es adatait nézegettem így hamarjában, az árukeresőn. Lehet hogy a 4000-es adatai is oda vannak keverve? Otthon megnézem jobban. Lehet ezért nem értem. A hozzászólás módosítva: Jún 23, 2022
Összevissza kérdezel, ez alapján nehéz lesz, ha elfogadod, ha nem. A fórumon csak az alapján lehet megítélni a képességeid, amit írsz.
Az árukeresőn mindkét erősítő adatai ott vannak, az elején írja is, ezzel sem tudok én mit kezdeni. Az egyik ami neked kéne, az 1000-es, ez monó és 2 ohm stabil, valamint mélyhez való, a másik egy 4 csatornás... Nem ismerem konkrétan a Hondád megoldását, én arra gondoltam, hogy csak a mély van külön erősítve, az utastéri hangszórókat a saját végfoka hajtja...ezek szerint ez nem így van, minden hangszórót ez az erősítő hajt? Innen mennek ezekhez tovább a vezetékek? Meg kéne nézni, hogy milyen jel van azokon a szálakon, nagy valószínűséggel audio jel, nem digitálisat kap. Meg kéne nézni kikapcsolt állapotban, hogy az erősítőbe menő és onnan a hangszórókra menő szálak csak simán össze vannak kötve, vagy van köztük valami? Előtte le kéne húzni a csatlakozókat, mert a hangszórók impedanciája miatt is sípolni fog a műszer. Vagy mérj rá 20VDC állásban ezekre a fejegységtől jövő szálakra, hogy testhez képest féltáp van-e rajtuk (kb. 6VDC). Ha igen, akkor is elég sanszos, hogy hidalt végfok kimenetek. Ha viszont a párok egyik szála test, akkor inkább vonalszint jellegű jel lehet a meleg éren. egy szkóp sokat segítene, de ha van egy AUX bemenetű kis hordozható hangszóród, akkor annak a bemenetét rákötve már hallhatod, mi megy ott.
A 20VDC-s mérésnél legyen összedugva és bekapcsolva!
Idézet: „A fejegységből ismert lábkiosztással 4x2 pár vezeték jön ki, ami a hangokat illeti.” Ez az ISO csatlakozó lenne? Ilyenkor is sokat segítene egy kép, ha értelmes választ vársz. 4*2 pár, vagy 4pár, azaz 4*2 szál? A hozzászólás módosítva: Jún 23, 2022
|
Bejelentkezés
Hirdetés |






Nekem itt elég erős fogalmi zavaraim vannak. Na most én úgy tanultam, hogy a -15V-nak csak rajzon van jelentősége ugyanis a referencia irány csakis ami -. Tulajdonképpen amiről itt beszélünk az summa 30V, földhöz képest egyszer 15V és földhöz képest másodszor is 15V. Csak mint említettem az egyiknél a ref. irányt máshogy vesszük fel és egy mínusz jellel illetjük. De ezt a gyakorlatban hogy a túróban lehet megvalósítani, nekem ez lenne a kérdésem?
!









