Fórum témák

» Több friss téma
Fórum » Elektronikában kezdők kérdései
- Ez a felület kizárólag, az elektronikában kezdők kérdéseinek van fenntartva és nem elfelejtve, hogy hobbielektronika a fórumunk!
- Ami tehát azt jelenti, hogy a nagymama bevásárlását nem itt beszéljük meg, ill. ez nem üzenőfal!
- Kerülendő az olyan kérdés, amit egy másik meglévő (több mint 17000 van), témában kellene kitárgyalni!
- És végül büntetés terhe mellett kerülendő az MSN és egyéb szleng, a magyar helyesírás mellőzése, beleértve a mondateleji nagybetűket is!
Lapozás: OK   3720 / 4057
(#) szs válasza gyulank hozzászólására (») Máj 8, 2022 /
 
Persze.
(#) Udvari Zsombor válasza gyulank hozzászólására (») Máj 8, 2022 /
 
Nem kell ehhez 9V elem, kettő AA ceruzaelem is untig elég ehhez a STUP-USB600-5V modulhoz, amivel fix 5V-ot kapsz az USB csatlakozón, jól töltött elemekkel meglepően sokáig.
(#) Gafly válasza vargaf hozzászólására (») Máj 8, 2022 /
 
9 V-os elem jelenleg még nincsen szerintem (bár nagyon örülnénk neki).

Terminológia szerint:
- Elem -> egy (primary) Cell(a)
- Telep (több elem) -> Battery
Az hogy iskolában is keverik nagy baj, köznyelvben meg utána mire várhatsz.

Bemész a boltba:
- Csókolom, kérek egy 6R61 telepet.
-
- Ócsó kilenc vótos elem
- Mért nem ezzel kezdete?

Amire a kolléga gondolhatott, az Joulie thief, ami HE találkozón volt már versenyfeladat is.
A hozzászólás módosítva: Máj 8, 2022
(#) gyulank válasza Gafly hozzászólására (») Máj 8, 2022 /
 
Lehet, hogy ebbe is bele lehet kötni, de ő belefoglalta azt is, hogy az 1V-ra merült 9V-os elem nem elem. Szóval szerintem arra utalt, hogy az már semmire se jó. De elég egyértelműen leírtam példával, hogy mit akarok. Nem lehet félreérteni. Direkt egy céltól magasabb, és egy alacsonyabb feszültséget írtam. Mert pl. ha példának vennék egy DC-DC modult, azon a potméterrel beállíthatnék 5V-ot, ha step-down konverter. De gondolom már 7V bemeneten kevesebb jönne ki, és 3V-on se lenne 5V. Pedig lehet, hogy az elemben van még elég szufla, az eszköz lehet kis áramú, de ha nincs meg a feszültség nem működik.
(#) Epu2 válasza gyulank hozzászólására (») Máj 8, 2022 /
 
Ilyen szélsőséges nincs.
(#) Gafly válasza gyulank hozzászólására (») Máj 8, 2022 /
 
Idézet:
„Lehet, hogy ebbe is bele lehet kötni, de ő belefoglalta azt is, hogy az 1V-ra merült 9V-os elem nem elem.”

Igazán én nem kötözködöm.
Mi a következő kérdésed?
Ja, meg is van:
Idézet:
„Pedig lehet, hogy az elemben van még elég szufla, az eszköz lehet kis áramú, de ha nincs meg a feszültség nem működik.”
(#) gyulank válasza Gafly hozzászólására (») Máj 8, 2022 /
 
Lehet példa akku is, ami tölti a mobilt, vagy lámpa megy róla.
(#) Peter65 válasza gyulank hozzászólására (») Máj 8, 2022 /
 
Elvileg van, többféle kialakítással, többféle néven.
Nevezik "step up and down converter"-nek, vagy "buck boost converter"-nek.
Például itt egy transzformátors kialakítás, vagy itt egy általánosabb megközelítés. Ezekből a linkekeből inkább az elméletet, vagy az ötletet merítheted, a konkrét 1...9V-os esetre -különösen a kis fogyasztást is szem előtt tartva- valószínűleg neked kell megtervezni az áramkört.
(#) gyulank válasza Peter65 hozzászólására (») Máj 8, 2022 /
 
"step up and down converter" Ez így egybe? Mert a példámban említettem az egyiket. És nem jött reakció arra, hogy jól gondolom-e, de szerintem jól. Ebben az esetben pedig nincs figyelembe véve a merülés. Pedig ez a kérdés, hogy van-e olyan, ami magától alkalmazkodik a merüléshez.
(#) antiktelefon válasza gyulank hozzászólására (») Máj 8, 2022 /
 
Mérted már lemerült elem rövidrezárási áramát? Csak mert a dcdc konverter nyugalmi árama nagyobb annál, mint amit egy lemerült elem tud és a step up-down konverterek nyugalmi árama baromi magas és a hatásfoka sem az igazi. Alapvetően nem alkalmas ilyesmire.
(#) nedudgi válasza gyulank hozzászólására (») Máj 9, 2022 / 1
 
A kérdésed rossz, hiányos, kevés információt tartalmaz.
Ha egy elem (pontosabban telep) feszültségét említed, vissza kell menni a(z én koromban általános iskola VII osztályában) korábban tanítottakhoz.
A feszültségforrás egyik jellemzője belső ellenállás. Nem mindegy, hogy egy 100 TΩ/V műszerrel méred, vagy egy 10 kΩ/V műszerrel. Feszültségméréskor is egy teljes áramkört kell nézni. A feszültségforrás belső ellenállása, és a terhelés (=műszer ellenállása) határozza meg az áramkörben folyó áramot. Ha a terhelő ellenállás nagyságrendekkel kisebb, mint a feszültségforrás első ellenállása, akkor nagyjából elfogadható eredményt kapunk.
Érdemes egy pillantást vetni az elemek adatlapjára. Nem véletlenül sumákolnak az elemgyártók az adatlappal (pontosabban annak hiányával). Egy AA elemet zseblámpában használva x órát tudsz használni, utána nem működik a lámpa. Ekkor még nem kell eldobni (elemgyűjtőbe), hiszen a egy mechanikus kvarcóra még hónapokig jár ezzel az elemmel. Ha megáll, akkor még egy távirányítóban is használhatod egy ideig. Ezért kérdeztem, mi a cél a keresett áramkörrel?
Egy feszültségátalakítónak van egy alapjárati fogyasztása. Amíg az elem/telep efölött képes teljesítményt leadni, addig használható a módszer, de az emlékeimben élő árak szerint a kinyerhető hasznos energia összemérhető a szükséges alkatrészek árával.
Ilyesmin akkor érdemes agyalni, ha hajótöröttként egy lakatlan szigetre kerülsz, vagy a Szahara közepén tengeted életedet.
(#) nedudgi válasza nedudgi hozzászólására (») Máj 9, 2022 /
 
Pontosítok, mert elírtam:
Idézet:
„Ha a terhelő ellenállás nagyságrendekkel kisebb, mint a feszültségforrás első ellenállása, akkor nagyjából elfogadható eredményt kapunk.”

Helyesen:
Ha a terhelő ellenállás nagyságrendekkel nagyobb, mint a feszültségforrás belső ellenállása, akkor nagyjából elfogadható eredményt kapunk.
A hozzászólás módosítva: Máj 9, 2022
(#) Peter65 válasza gyulank hozzászólására (») Máj 9, 2022 /
 
Igen, ezek az áramkörök valamilyen módon egyben tartalmazzák a lefelé és fölfelé átalakítás lehetőségét. De természetesen készíthetsz egymás után kettő különálló fokozatot is.
Nem találom a példádat, így nem tudok reagálni erre a kérdésre.
A konverterekhez -így ezekhez is- tartozik szabályzó. Az biztosítja, hogy "magától alkalmazkodjon" a bemeneti feszültség csökkenéséhez.
(#) gyulank válasza Peter65 hozzászólására (») Máj 9, 2022 /
 
De én azt akarom tisztázni, hogy mit jelent a magától. A magától számomra nem azt jelenti, hogy mikor mondjuk 9V, akkor beállítom 5V-ra, aztán, mikor 8,7 akkor utánaállítom, meg így tovább, hanem, hogy 9V-on beállítom, hogy 5V kell, és aztán ha már alacsony lesz a feszültség, magát állítja úgy, hogy 5V legyen akkor is. Nem mindegy, hogy arról beszélünk, hogy fix. feszültséget be lehet állítani fix. másmilyen feszültségről, vagy fix. feszültséget változó feszültségből. Mondjuk a kapcsolóüzemű tápokra azt szokták írni, hogy 100V-240-ig. A mobiltöltőn ez van.
(#) Peter65 válasza gyulank hozzászólására (») Máj 9, 2022 /
 
A szabályzónak a dolga, hogy a kimeneti feszültséget állandó értéken tartsa. Ahogy a mobil töltőd adott bemeneti feszültség tartományban képes erre, úgy más szabályzó áramkörök is a működési tartományukban megteszik ezt. Tehát ha a tápegység úgy van tervezve, hogy a bemenetén lévő 1...9V-os feszültségből 5V-t állítson elő, akkor a tartományban lévő bármekkora feszültségből 5V-t fog előállítani. A szabályzó dolga, hogy mindig a megfelelő pwm jelet előállítsa.
Talán hasznos volna, ha utána olvasnál a kapcsoló üzemű tápegységeknek, és a hozzá tartozó szabályzási módoknak. Vagy az is előre vihetne, ha néhány elterjedt kapcsoló üzemű vezérlő IC-t jobban megismernél, mondjuk az UC3842...5 pwm szabályzó családdal kezdhetnéd. Ha még jobban el akarsz mélyülni, akkor a szabályozás technika szakterületbe kellene beásnod magad.
(#) Suba53 válasza gyulank hozzászólására (») Máj 9, 2022 / 1
 
Szia Gyulank!
Műszaki emberek lévén próbáljunk meg úgy is gondolkozni.
Amit kérdezel, hogy a egy 9V-os elem feszültségét úgy akarod 5V-ra beállítani, hogy ez még a kisütési karakterisztika 1V-os szintjén is hatásos legyen.
Nézd meg a mellékelt ábrát egy 9V-os elem kisütési karakterisztikájáról. Egyértelmű, hogy hasznosítható energia úgy kb 6V-ig nyerhető ki ebből az elemből, utána már szinte semmi hasznosítható energia nem marad benne.
Egy 9V-os elem amikor eléri mondjuk az 1,5V-ot, akkor már semmire nem alkalmas, szemben egy 1,5V-os új cellával, amiről vígan lehet járatni több wattos LED izzót is megfelelő konverterrel.
Vagyis ha egy stepdown konverterrel beállítasz 5V-ot, akkor az kb az elem 6V-os feszültségéig tud szolgálni, utána hirtelen megszűnik a tárolt energia, és elemet kell cserélned.

( Ha szedtél már szét 9V-os elemet, láthattad, hogy 6db vékony 1,5V-os cellából van összerakva. És az 1,5V-os celláknál is kb1V-ig van hasznosítható energia. )
A hozzászólás módosítva: Máj 9, 2022

9V-elem.png
    
(#) Skori válasza Suba53 hozzászólására (») Máj 9, 2022 /
 
Azért a grafikonon szereplő 500mA terhelés a 9V-os telep számára elég sok (sőt túl sok), 10...100mA terheléssel történő mérés reálisabb eredményt adna, és valószínűleg nagyobb lenne a kivehető energiamennyiség is.
A gyakorlatban 500mA terhelésre már más energiaforrást választunk nem 9V-os telepet.
(#) Udvari Zsombor hozzászólása Máj 9, 2022 /
 
Kijelzőt kellene összeegyeztetni a kapcsolással. Fotón látható, hogy milyen lábai vannak a kijelzőnek, ellenben a kapcsoláson az LCD lábainak jelöése köszönő viszonyban sincsen a valósággal. Kapcsolási rajz innen. Az én kijelzőmön melyik lábaknak felelnek meg azok, melyek a rajzon be vannak kötve?
(#) Skori válasza Udvari Zsombor hozzászólására (») Máj 9, 2022 / 2
 
Nekem egyformának tűnik. Te melyik lábon látsz eltérést?

KIJELZO.gif
    
(#) Suba53 válasza Skori hozzászólására (») Máj 9, 2022 /
 
Ez igaz, de a gyulank által felvetett problémára, illetve annak értelmére, értelmetlenségére eléggé szemléletes választ ad.
(#) Udvari Zsombor válasza Skori hozzászólására (») Máj 9, 2022 /
 
Köszi, az LCD és a rajz jelöléseinek eltéréseit nem tudtam összeegyeztetni, de így már értem.
(#) Udvari Zsombor válasza Skori hozzászólására (») Máj 9, 2022 /
 
Ha megnézed a rajzot, a VSS a negatív (GND), nem? A táblázatodban pont fordítva van.
(#) Régi motoros válasza Udvari Zsombor hozzászólására (») Máj 9, 2022 /
 
És mi akadályoz meg benne, hogy kicsipogd a GND lábat a panelon? Oda kötöd.
Feltételezem, a teliföldes sáv a GND. (A táblázat lehet nem pont ehhez a kijelzőhöz van.)

A kijelződön minden felirat pontosan úgy szerepel, mint ahogy a kapcsolási rajzon van.

Vagy te melyik "csatornát" nézed? Váltsál a megfelelő adóra...
A hozzászólás módosítva: Máj 9, 2022
(#) Udvari Zsombor válasza Régi motoros hozzászólására (») Máj 9, 2022 /
 
Úgy tűnik, hogy a VSS a negatív, a kijelző hátulján egyértelműen látszik, hogy a "teliföld"-höz csatlakozik. De kicsipogni már nem tudom, mert a kontraszt trimmer meghamisítja a mérést (már be van forrasztva).
(#) jan5650 hozzászólása Máj 9, 2022 /
 
Sziasztok!

Lesz egy igen hülye kérdésem
LED PWM vezérlése IRLZ44N-el. Van-e jelentősége hogy mekkora ellenállásokat használok az alábbi kapcsolásban? A feszültség sem állandó: van hogy 5V-on használom, van hogy 6V-on.

EZalapján a GATE-et 10K-val kellene GND-re húzni, de én 7,5K-val húzom le. Illetve a GATE-et a PWM vezérlő kimenettel 1K-val kellene összekötnöm, de én 1,2K-val kötöttem össze. Ez okozhat bármi gondot is? És ezt méretezni kell-e akkor ha nem 5V-on használom hanem 6V-on?
A hozzászólás módosítva: Máj 9, 2022
(#) Udvari Zsombor válasza jan5650 hozzászólására (») Máj 9, 2022 /
 
Az Arduino 5V-os, óvatosan, hogy annál nagyobb feszkó ne jusson be, nehogy elszálljon valami.
A hozzászólás módosítva: Máj 9, 2022
(#) jan5650 válasza Udvari Zsombor hozzászólására (») Máj 9, 2022 /
 
Jogos, félreérthető voltam: a FET-el a GND-t szakítom csak.
Az arduino stabil 5V-ot kap, a képen látható LED(ek) pedig hol 5V-ot, hol 6V-ot, ez eszközönként változik.

Működik a dolog, csak most valamiért azon kezdtem-el gondolkodni hogy kell-e méretezni az ellenállásokat, vagy elég ha megközelítő értékeket használok. Egyáltalán mi célt szolgálnak ezek az ellenállások?
A hozzászólás módosítva: Máj 9, 2022
(#) Udvari Zsombor válasza jan5650 hozzászólására (») Máj 9, 2022 /
 
Úgy rendben, de a 6V ne találkozzon az 5V-os Arduinoval.
(#) Gabó válasza Udvari Zsombor hozzászólására (») Máj 9, 2022 /
 
Mert?? A dc tápcsati, és az 5V-os stab, meg dísznek van rajta....
Amúgy is, 7-12V közt az ajánlott táplálás....
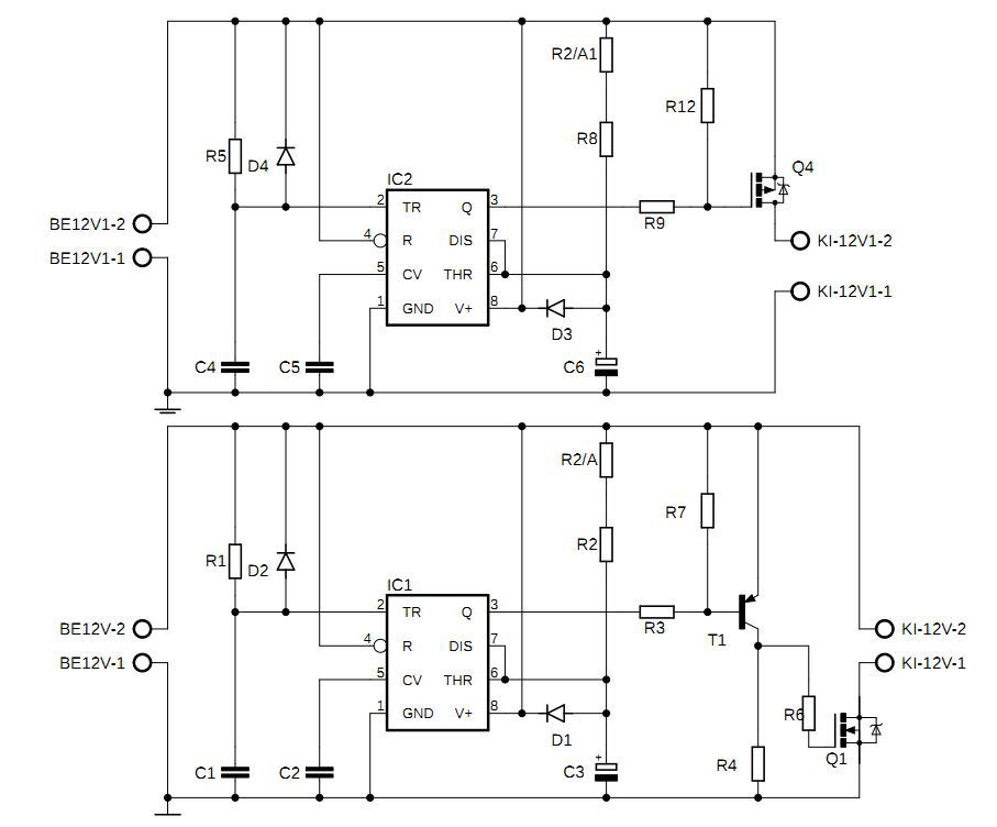
(#) zamatőr hozzászólása Máj 9, 2022 /
 
Üdv!
Biztonsági kamerákhoz késeltetett táp bekapcsolást készítek. UTP kábelen kap tápot és net-et is.
Mindegy melyik ágat kapcsolom ? Melyik a "jobb" kapcsolás?
Köszönöm.
Következő: »»   3720 / 4057
Bejelentkezés

Belépés

Hirdetés
XDT.hu
Az oldalon sütiket használunk a helyes működéshez. Bővebb információt az adatvédelmi szabályzatban olvashatsz. Megértettem