Fórum témák
» Több friss téma |
Köszönöm Szépen!
Sziasztok!
Felnyitottam a 600W ZVS cikkem, írtam hozzá, képek, stb... Visszaolvasva nem igazán építik(vagy csak nem írnak ide, mert nincs kérdés), pedig én már csakis ZVS-t csinálok, ha csinálok. Csak légrés a trafóba + 2db kis kondenzátor. Persze mérés, kísérletezés, de megéri.
Tetszik a cikked, régóta "dédelgetett" kapcsolásom, ha majd egyszer odajutok megépítem.
Vannak változások jó irányban, ellenőrzés alatt áll a cikk...
Nem sos, sok év telt el azóta. IRFP helyett más fetek, meg minden egyéb. A hozzászólás módosítva: Jún 19, 2022
Rendben, követni fogom.
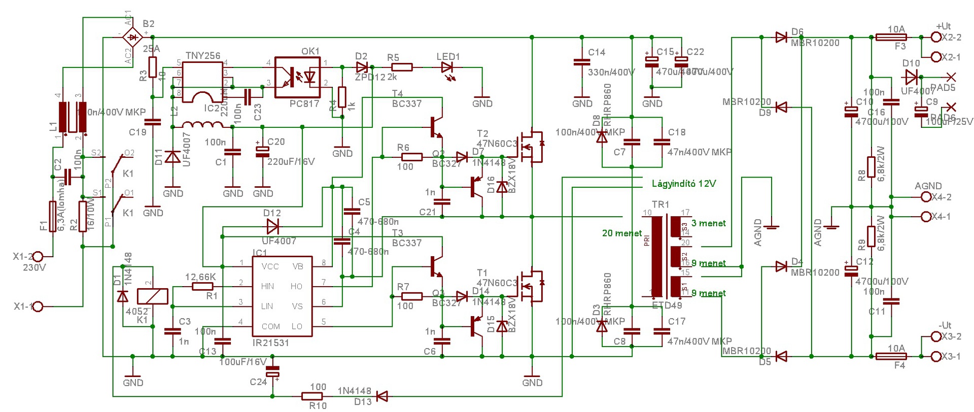
Itt a v2.1 rajza.
A nyák tervek sajnos elvesztek, de nem baj, elölről, átgondoltan. 500W vasalóval teszteltem.
És ahol abbahagytam anno:
Lágyindítás, Skori-féle TinySwitch, stb.:
Hopp, találtam egy biztonsági mentést.
Na akkor képek: Annyi kínja van, hogy a lágyindítás kikapcsolás után vissza kapcsolgat párszor ha a kis TNY255 tápra van kötve. Külön a primerrel szoros tekercset kapott a lágyindítás rész. A hozzászólás módosítva: Jún 19, 2022
20N60C3 van itthon nem is kevés, ha végre leül a szezon a cégnél (júliusra várható) akkor nekifogok, mivel készíteni szeretnék egy könnyebb labortápot, aminek kapcsoló üzemű az előrésze, a táprész vagy disszipatív vagy kapcsoló üzemű itt még gondolkozok.
Publikus, hogy a 20N60C3 honnan van és mennyiért?
Ne gondolkozz, ha könnyebb tápot szeretnél, akkor kapcsolóüzem. Én most csinálok egy full analógot, de kapcs.tápja volt. A szűrése alap volt, csak a kimeneten volt 50mV nagyfrekis zaj. Teljes rövidzár a két oldalra(teljes terhelés) és a zavar 200mV-ra nőtt. Ettől függetlenül 12 évig használtam sok mindenre és nem volt gond a zaj.
Publikusnak publikus, napelem inverterből van 20db-om kísérletezni, mind tesztelt és jó.
Vannak másfajták is, többségében izmosabb kapcsoló elemek (inverterből vagy frekiváltóból) direkt ilyen célokra félretéve.
Akkor nem kell venned egy darabig, az 10 tápra való cucc, csak a 20N60.
Jó a v2.2-höz is, nem kell venned drága 47N60C3-at, annyi, hogy nagyobb hűtés kell rá, mint a kis PC tápokból bontott alu és ennyi, a 600W-hoz elég.
600W nekem bőven sok, jóval kisebbre is elég terveznem mivel 723-ra épülnek a tápmoduljaim amik átlagban 5A maximumra képesek, de gondolkoztam előszabályozott tápegységre is de időm nem engedi kicsit újragondolni a dolgokat.
Akkor elég a PC táp alu, mint hűtés megoldás mind a FET-ekre, mind a Schottky-kra (már ha MBR10200 lesz benne).
A cikkben közzé tettem a v2.2 .sch és .brd fileokat is. Eagle 4.11-től nyitja. Így meglévő készlethez egyszerű átszerkeszteni a NYÁK-ot és/vagy kapcsolást.
V2.2: 600W ZVS SRPS
Berajtoltam a ZVS kondikat, nehogy szó érje a ház elejét. A panel hátuljára szoktam forrasztani, de a FET-ek lábára is lehet.
Sziasztok!
Napvilágot látott a cikkem a 600W ZVS tápról. Van v2.2 nyákterv, rajz, leírás meg minden. Igyekeztem úgy leírni, hogy ne legyen sok kérdés.
Gratulálok a cikkedhez. Egy kis technikai módosítást javaslok. A 8,9-es lapokon a kapcsolási rajzból illetve a beültetésből alig látszik így valami. Rákkattintás után nem nyílik meg nagyobb méretben. Előre is köszönöm a módosítást.
Köszönöm.
Jogos, próbálkoztam, de nem jöttem rá, hogy miért csökkenti le a felbontást az oldal miután fent van. Azért kicsi. Ha más nem kap külső linket: http://www.kepfeltoltes.eu/images/2022/06/21/34701sch1.jpg http://www.kepfeltoltes.eu/images/2022/06/21/79901brd1.jpg Ha módosítom ez miatt a cikket, akkor nem lesz elérhető egy darabig.
Bocsi, hogy belevau. Engem kicsit zavar a schematicon levegőben lógó alkatrészek, ki tudja hová mennek? Pl a trafó primer schematic-on 2 láb, nyákon bekötve 3 láb, szekunder sem stimmel, kapcsi rajzon jobb oldalt lógó dióda-kondi, Fetekkel párhuzamos kondi-vagy nem, lágyindító mi a csudára megy stb... Na nem mintha megépíteném, csak "kötözködöm"
Úgy emlékszem kétféle képméret kell. Egy kicsi méretű , ami alapból látszik a cikkben és egy nagy méretű, amit hivatkozással nyitódik meg ha a kicsire kattintunk. Akármekkora képet is szúrsz be a cikkbe le fogja korlátozni a szerkesztő felület 570 pixel szélességűre.
Ezt a hibát nemcsak te követted el egy cikk írásakor. A "Hazai labortápok evolúciója" cikk egyetlen kapcsolása sem látható normálisan egy HD felbontású monitoron. Becsatoltam egy képet, hogy egy HD felbontású monitoron mit látok. A hozzászólás módosítva: Jún 21, 2022
Igen. Nem extra precíz.
De pl. a trafót se írtam le, hogy miként tekertem. Ott van a cikkek linkje az első oldalon. Aki ezek után nem jön rá, hogy mi merre, az inkább ne építse meg. Ez nem egy kezdő áramkör.
FHD-ba se jobb. Tisztában vagyok vele.
Akit komolyan érdekel az letölti az sch és brd fileokat. Valamint benéz ide, feltettem nagyban. Igazából a v2.2-t érdemes megcsinálni, vagy az alap verziót. De igérem, hogy mindent javítani fogok.
Elkezdem javítani, amiket leírtál így 0:58-kor.
Update1:
http://www.kepfeltoltes.eu/images/2022/06/22/166v2.2_update.jpg Igazából a v2.2-t érdemes építeni, abban benne van a lágyindítás rész, gate hajtás jobb, TNY255, stb. Nem nagy többlet anyagköltség.
Update1brd:
http://www.kepfeltoltes.eu/images/2022/06/22/199update1brd.jpg Lehet van még hiba, szóljatok, mielőtt módosítom a cikket, nem szeretném sokat dolgoztatni a moderátorokat. Amibe még bele lehet kötni és tudok róla: az SCH és BRD nem konzisztens.
Berajzoltam paint-ba a trafó bekötését is.
Toroid is alkalmazható, de akkor nem kell a ZVS kondi, gagyi ZCS lesz az egészből. Igaz, nem kell bika leválasztó, csak pl. 50-100W-os, ami lehet két ugyanolyan trafó a szekundereit szembe forgatva.
600 W-os ZVS SRPS kapcsolóüzemű tápegység:
Bővebben: Link Jöhet hideg-meleg, ne kíméljetek. A kattintásra nagyobb méret nem jött össze, ezt tudom, külső linket kapott. Cserébe van sch és brd file, az hasznosabb.
Mivel más nem írt, így kezdem én.
Az eagle fájlok: megnyitásakor közli a program (Egale 7.2), hogy a kapcsolási rajz és a nyákterv nem tartható szinkronban - azaz a letölthető fájlokkal valami nem ok. Pedig az Eagle egyik nagy előnye, ez a szinkronban tartás, mert nem engedi elszúrni az áramkörben az alkatrészek bekötését. Kapcsolási rajz: a lágyindításnál R2 helyett sokkal célszerűbb lenne megfelelő NTC-t használni, és azt rövidre zárni a relével. Nagyobb FET-ek használata esetén, gyakran van annyi saját kapacitása a FET-nek, hogy külső kondi nélkül is belőhető ZVS-be, ezt érdemes lenne megemlíteni. Ezen kívül lehet, hogy felesleges csökkenteni a holtidőt, a ZVS gyakran belőhető simán a légrés kikísérletezésével. Magyarán R6,R7 helyett kis schottky dióda (pl. BAT46, BAT54), C21, C6 nem kell. C1-100nF: érzésre kicsinek tűnik a kapacitása, ide kellene néhány µF-os SMD kerámia kondi az elkó mellé (vagy ha nagyon nem akarsz SMD-t akkor fóliakondi - csak az böszme nagy lesz az SMD-hez képest) Esetleg érdemes lehet oszcilloszkóppal megnézni, hogy mennyit számít ez a kondi. A tápon a zavarszűrésnél nem látok Y kondit, vagy kondikat, sajnos én is az egyik rezonáns tápomon tanultam meg, hogy ezeket nagyon nem célszerű kihagyni. Nyákterv: a TNY25x negatív oldala sok szempontból nem szerencsés, hogy az elkókra csatlakozik, ennek az alsó FET source lábának megfelelő potenciálon kellene lenne, ami a valóságban, az átfolyó áramok miatt nem fog megegyezni az elkók negatív oldali potenciáljával. A rajzolat amúgy borzalmas, meg kellene tanulnod az eagle-ben a polygonok használatát, ha már azzal a programmal dolgozol. A nyákterven bőven lenne még mit optimalizálni. Célszerű lenne SMD alkatrészeket használni néhány helyen, mert néhány kritikus helyen lerövidíthetők lennének a vezetősávok és ezzel az általuk bevitt parazita induktivitás. Ami a leginkább zavaró, az a C4, C5, mert marha nagyok, és nem lehet elég közel vinni az IC-hez, és az IC-t sem a FETekhez. Az sem lehet kifogás, hogy az SMD kicsi és kezelhetetlen mert még egyetlen nagyméretű SMD kondival kiválthatók lennének, és úgy is sok helyet lehetne nyerni, és rövidebb vezetősávokat eredményezne. Így elsőre ezek a meglátásaim. Egyik sem durva hiba, (a TNY IC földjének a bekötésétől eltekintve), tehát valószínűleg így is működik a táp, de én másképp csinálnám. A hozzászólás módosítva: Jún 27, 2022
Nem rég írtam: "Amibe még bele lehet kötni és tudok róla: az SCH és BRD nem konzisztens." (+kép)
Nehogy "elkösse" valaki... Nem lesz SMD... Igazából az URT-det, ezt a ZVS-t meg lorylaci és cimopata tápját kéne összegyúrni. ![]() Lesz Y kondi és jobb, csak idő...most erre futotta. A hozzászólás módosítva: Jún 27, 2022
Eagle file-ok: van konzi mentés korábbi, megoldom
![]() Nyákterv: 2015 év végén szenvedtem ki ezt. Kapcsolási rajz: az is 2015. Igazából a cikk és az egész lényege, hogy erőltetem itt ezt a ZVS-t, mert jó, nem is építek mást már. |
Bejelentkezés
Hirdetés |


























