Fórum témák
» Több friss téma |
Mielőtt kérdezel, a következő két dolgot ellenőrizd!
I. A helyes tápfeszültségek megléte.
II. A kimeneten van-e egyenfeszültség.
Élesztés.
Ez igy van igaz, az aktiv pályafutásom során nem igen sikerült az általunk használt mikrofonok egyikét sem torzitásba orditani. Ahhoz már valakinek kell lennie, aki 110-120 dB-t SPL-t tud magábol kiszoritani. Ennyit meg szinte minden mikrofon kibir. Persze egy erösitö sokkal hamarabb bedobja a törülközöt.
De ma már annyi jo és olcso mikrofon van, hogy nem is értem min rágodunk. Hogy mindegyiknek megvan a maga hangja, az annyira természetes, mint az, ahogy az embereket meg lehet ismerni a hangjukrol, vagy ahogy két zongora sem szol egyformán. Emlékszem amikor egy neves énekessel készültünk egy hosszabb turnéra, és jo kapcsolataink lévén 2 gyár is felajánlott 2-2 mikrofont, hogy válasszon az illetö. Hát hetekig rágodtunk, hogy melyik a jobb, végül mégis a Shure-nál maradtunk ( persze az ajándék mikrofonokat is vittük, azután csak egy TV felvételen kerültek a szinpadra, ahol a hang amugy is playback volt ) Ma meg már minden, magára valamit is ado zenész rendszerint saját mikrofonokat használ. Neki az tetszik, hadd legyen. A hozzászólás módosítva: Júl 4, 2022
Idézet: „Hősünk nem tudott mit kezdeni ekkora mennyiséggel.” Ez jó. ![]() Kommunikációs problémák mindig is voltak.
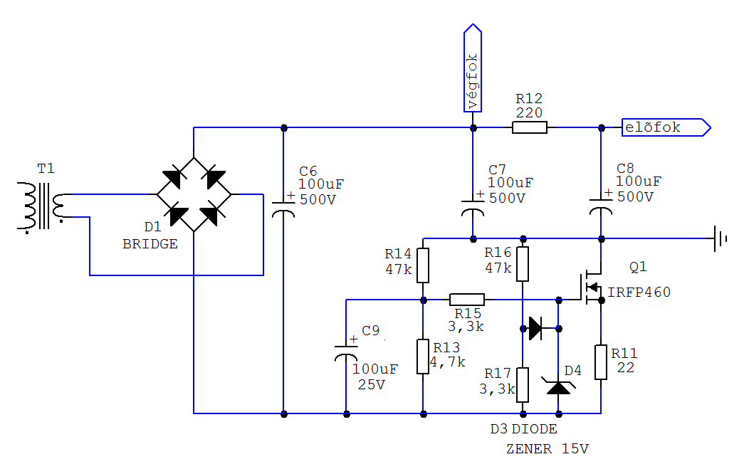
Hali! Be kell szereznem egy 15V zenert hozzá, de a D3-as diódának milyet tegyek?
Elég egy sima 1n4001-7?
A sima dióda az szinte mindegy. Minimum 10V és 10mA az elvárás. Ezt mindegyik tudja. Lehet 1n4148, de 1n4001 is.
A zéner is lehet elég tág határok között. Akár 10V-os is lehet, de akkor direkt a fet GS lábai közé kell tenni. Amúgy 30V alatt legyen. Csak a fet gate oxid védelem a feladata. Fet gyanánt olyan kell, ami elbírja a terhelést. Ha pontosan megírod mekkora az erősítő áramfelvétele, valamint mekkora a be illetve igényelt kimenő feszültsége, akkor valamint milyen fetet fogsz használni, akkor pontosan kiszámolom a szükséges ellenállásokat. Tulajdonképpen két ellenállás értéke a lényeg. R13, R14. Ezek állítják be a feszültségejtést de ez áramfüggő, ezért kellenek az adatok. 300mA 100V-on az 30W.de ezt tudnia kell a fetnek 70-80 fokon is. Ezért kell jó izmos. Ha csak irf820 van, abból illik legalább 2 vagy 3 párhuzamos. Pontosabban ilyenkor a source ellenállásokat minden fethez külön kell alkalmazni. 2 fet esetén 2X47 Ohm, 3 fetnél 3X68 Ohm.
Rendben. Amúgy van kb 4-6db IRFP460-as fetem azok elég izmosak.
A trafó téma nagyon zavar őszintén... 310VAC van és a 6.3V helyett van 6.1V ami terhelésre 6V-ra esik... emellé még jön a pcl86 12.6V fűtése amit megpróbáltunk DC-vel feljebb vinni de csak 13.2V-ra ment fel úgy is hogy csökkentettem az ellenállást 2.2ohmra (graetz-10000µF-2.2ohm-10000uF). Igazából a legfőbb kérdésem az lenne, hogy ha van rá jelenleg keretem, megéri tekertetni egy új trafót ami 240VAC 300mA - 2x6.5V 3A - 14.5V 2A-es lenne? Így ezzel a fűtés probléma megoldódna és kevesebb feszűltséget kellene a fettel ejteni a tápban.. Egy hátránya van és az a furatok.. (trafó rögzítése) - szegény alumínium lapot már agyon furkáltam a táptrafó helyén.. + így megmaradna ez a trafó egy késöbbi projekthez vagy táphoz..
Ha már új trafóban gondolkozol, érdemes lenne kapcsolást is másikat keresni, mert ezzel csak a baj van, túl nagy az erősítés..
A trafód bontható, és át lehet alakítani.
Jó reggelt!
Csatoltam képet a trafóról. Mire számítsak hogy hol helyezkedik el a fűtéstekercs? A 310V tekercs lehet a legalsó, és a fűtés meg rajta (legkülső)? Mert akkor könnyen letekerem a fűtéseket csak a 310V tekercs lesz hosszabb munka... Mivan ha 1db 6.5V tekercset csinálok de vastagabb huzalból, így lehet felférne egy 14.5V-os 1mm huzalból a pcl fűtés is. A 6.5V tekercshez viszont elég vastag huzalom van és nincs kisebb (2.5mm átmérőjű)
Ha benézel a cséve oldalánál a kivezetéseknél látnod kell hogy melyik tekercs hol van, de szinte biztos hogy a 310V van legalul. Nem tudom mennyi helyed van, de minden szempontból jobb a fűtést külön trafóra bízni. Szoktak árulni fillérekért Unitra magnó trafóját ami 40VA-es és 2x7,5V-os szekundere van, külön külön fűtést is tudsz csinálni vele a jobb és a bal csatornának. Nekem is ilyen a fűtőtrafóm.
A P-s csöveket pedig nem feszültséggel hanem árammal kell fűteni, a feszültséget addig kell emelni amíg el nem éri a 300mA-t a cső fűtőárama. De ahogy előttem is írták, a jó választás inkább egy másik kapcsolás lenne. Feszültségerősítő fokozat (kaszkód, vagy ha elég akkor mű követő)->katódkövető->végcső. Az EAR-t pl. tudnám ajánlani, de annak 500-510V körüli anódfesz kell.
A tekercsek kivezetései segítenek behatárolni hogy hol is helyezkednek el.
De még mielőtt szétszeded, néhány mérést végezz el. A 310V-os, és az 55V-os tekercs egyenáramú ellenállása érdekel. Nem kizárt ugysnis, hogy az 55V-os tekercs elbírja az anódáramot. Sorosan lehet kapcsolni a 310V-ossal. Persze nem fázis helyesen, mert akkor 356VAC lenne, hanem ellenfázisban. Ez 255VAC lenne, ami 360VDC terheletlen csúcsfeszültséget adna. Azért kell a tekercsek DC ellenállása, mert igaz hogy a profik maximális áramsűrűségből számolnak, de a gyakorlat azt mutatja, hogy a hő a tekercs DC ellenállásán keletkezik. Ebben az elrendezésben a mosfetes áramkör ék csak akkora feszültséget kell ejtenie, mint amekkora a búgófeszültség az első pufferen. Ez pedig kb 1,5(I/C)Veff. Ahol C=uF, I=mA. De másként is számolható. Ha nagyon rövid a töltési ciklus a kisütési ciklushoz képest, akkor a maximális csúcstól csúcsig búgófesz: I/(fC)=Vpp. I=A C=F, f=Hz. Neked ez 100, mert kétutas egyenirányítást használsz. 250mA esetén 470µF konférral 5Vpp alatt leszel. Erre bőven ráhagyva 10-15V-ot ejtve a feten gyakorlatilag 5W alatt meg lehet úszni a disszipációt.
A fűtőfeszültségeknek van +/-10% toleranciájuk, tehát 5,7-6.9V között normális.
Akkor ha kapcsolást váltunk nem kell a trafóval semmit csinálnom ami megnyugtató de milyen kapcsolás lenne ide az igazi? Valami ECC meghajtás és az EL34 jelenlegi beállítása maradhat?
Meg a jelenlegi kimenő teljesítményhez képest soakt változna ha egy ECC-vel hajtanám? Ha van ilyen kapcsolás szívesen kipróbálom. Köszönöm a segítséget. Van egypár ECC82-m de akad 2db (külömböző gyártójú) E80CC is, + 2db PCC88 asszem.. A varázsszemeket szeretném meghagyni így 1 cső tudná meghajtani az EL34-t.
Keresd meg privátban a Zolit (CHZ) szerintem tud neked ajánlani jó kapcsolást mert nemrég épített hasonlót és dicsérte, ahhoz jó lesz az EL34 is, meg a trafódból sem kell letekerni. Elé meg jó lesz az E80CC is és a PCC is, csak a PCC-nek 7,2V körüli fűtőfesz kell.
Nos:
A kimenő teljesítmény csak a tápfesz, végcső, kimenő trafó függvénye. Nem függ attól hogy milyen meghajtást alkalmazunk. Én szándékosan nem mutattam kész kapcsolást, mert minden ilyen valamiféle csőhöz, kimenőhöz, tápfeszhez kötött. Első körben gombhoz a kabát. Ha leméred a 310V és az 55V szekunder DC ellenállását, kiderült hogy működhet e a feszültség csökkentés. Ha igen, akkor (már elfelejtettem) kellene a kimenők impedanciaáttétele. Vagy inkább mérd meg magad, az a biztos. Primer oldalra kötöd az 55VAC-t, majd primer és szekunder fesz mérés. Utána visszafelé is, tehát szekunderrel kötöd a 6,3VAC-t, és megint mérés. Azért így, mert az oda-vissza transzformálásból jól következtethező a kimenő menetszám áttétele. Ennek négyzete az impedanciaáttétel. Következő, hogy hány Ohmosak a dobozaid. Ezt szorozzuk a kimenő trafó impedancia áttételével, ami még adja a kimenő primer impedanciáját. Erre a primer impedanciája kell megtalálni az optimális munkapontot a végcső számára. Ha ez megvan, be lehet állítani a végcsöveket a kimenőkkel együtt valami egyszerű kapcsolásban. Itt fog jönni az, hogy mekkora legyen a segédrácsra menő ellenállás. Ezt műszeresen, de akár szimulátorban is meg lehet nézni. Cél, hogy a lehető legnagyobb kimenő jelnél se legyen nagy a torzítás. Nyilván 10V nagyságrendű bemeneti jel kell a meghajtáshoz, amit akár egy félvezetős hifi hangszóró kimenete adhat. Ha ez már kész, akkor jöhet a meghajtó fokozat. Ha sikerül a teljes torzítást alacsony szinten tartani, akkor használhatsz visszacsatolás nélküli megoldást, de ha nem, akkor kell a visszacsatolás. Ez sem ész nélkül, hanem az erősítő fázistartalékait szem előtt tartva, mert egyébként túllövések, gerjedések léphetnek fel. Ha kell a visszacsatolás, akkor nagyobb bemenő jelet fog igényelni. Egyetlen trióda meghajtással visszacsatolás nélkül 500mV körül adódik a szükséges bemenő jel, visszacsatolva 2V körül.
Ha a kimenő trafó áttétele ezt megengedi.
Magasabb táphoz nagyobb anód impedancia tartozik.
Hali! Megmértem a kimenőt.
De egy külön toroidról adtam neki a méréshez 13.5Voltot. Kimenő: Primer oldalra engedtem be a váltót ( a + kábelre, és az EL34 anódjára menőre). 2 külön tekercs van a kimenőn: Feszűltségek külön a két tekercsen ekkor: 1. 0.572V (barna-kék) 2. 0.585V (barna-kék) Ezt követően fordítva is megmértem: Szekunder oldalra engedtem a váltót: 1. tekercs: (0.572Voltos korábbi) ehhez 324V jött le a primerről 2. tekercs: (0.585Voltos korábbi) ehhez 316V jött le a primerről Ezekből akkor lehet számolni áttételt?
A táptrafó 50Voltos tekercsét nem használtam méréshez mert 0.02A tud.
Hoppá.
Ezt benéztem, mert elsőre 0,2A-t olvastam.
Kb 24X-es, vagy 12X-es áttétel van a kimenőn. Ez négyzetre emelve 576, vagy 144.
4 Ohmos hangszórót tud illeszteni 576 Ohmra, vagy 2300 Ohmra. 8 Ohmos hangszórót 1150, vagy 4600 Ohmra. Sorba kapcsolt szekundereket esetén még 8 Ohmos hangszórónál is csak 1150 Ohm lenne a primer impedancia, ezért a szekundereket vagy párhuzamosan kell kapcsolni (ha a menetszámaik pontosan megegyeznének), vagy csak az egyik tekercset. A dupla menetszám az négyszeres impedanciát jelent. Tehát keresni kell olyan munkapontot, aminél 2300, vagy 4600 Ohm a primer impedancia. Ha 4 Ohmos a hangszóród, akkor 2300 Ohmos anód impedancia 270V anódtáp, és 90mA áramnál van. Ha 8 Ohmos a hangszóród, akkor 4600 Ohmos anód impedancia 380V anódtáp, és 65mA áramnál van. Mind a két esetben 9-11W vehető ki. A hozzászólás módosítva: Júl 6, 2022
Csodás! 8 ohmos hangszórónk van.
Akkor 380V anódtáp ami megvalósítható ezzel a táptrafómmal. A szekundereken mért feszűltségből jól gondolom hogy kb ugyanolyanok? 0.572V és 0.585V szinte ugyanaz ----> olyan mint 2db 4ohmos tekercs. Viszont a trafóra rá van írva hogy 4-8ohm. Honnan tudom ezekből hogy melyik a 8ohm? A hozzászólás módosítva: Júl 6, 2022
Neked két egyforma szekundered van. Vagyis két ugyanolyan menetszámú (elméletileg). 380V tápnál és 65mA áramnál mind a kettő 8 Ohmos. Ha akettőt párhuzamosan kötöd, akkor is 8 Ohm lesz.
Sajnos van aki tekerni tud, de számolni nem. Mivel az impedancia áttétel a menetszám áttétel négyzete, ezért ha 4 és 8 Ohmos szekunderek lennének, akkor a 8 Ohmosnak gyök2 szeres, azaz 1,4142137 szerese kellene lennie a menetszámának, ezzel együtt a rajta mérhető feszültségnek is. Többnyire úgy tekernek kimenőt, hogy ha mondjuk a 4 Ohmhoz 100 menet kell, akkor a 8 Ohmhoz 141 menet. De ezt nem külön tekerik fel, hanem a 4 Ohmoshoz tesznek még 41 menetet. valahogy így: 16 Ohmos szekunder 200 menet, de van megcsapolása 100 menetnél (4 Ohm) és 141 menetnél (8 Ohm). Én is találkoztam gyári gitárerősítőnél ilyen trafóval, de ez nem tudom kinek az agyszüleménye. Az, hogy valaki ráírta, az nem jelent semmit. Azért írtam hogy saját kezűleg mérd meg, mert így biztosabb mintha valaki mond valamit.
Jó reggelt! Találtam egy kapcsolást amiben szerintem pont jó az EL34 beállítása. Jól gondolom?
Amikor majd csinálom a tápot akkor a Graetzhez 1N4007-es diódát használnék. Esetleg érdemes-e más diódát használni vagy teljesen megfelel oda.?
A végcső egyenáramú szempontból ugyanúgy működik ha a g2 rács a tápra, vagy az anód rá kapcsolódik. Ha az anódra kapcsolódik, akkor kisebb torzítás, kisebb az anód impedancia, kisebb az erősítés, de kisebb a kivehető teljesítmény is.
Ha a tápra megy, nő az erősítés, az anód impedancia, a kivehető teljesítmény, de a torzítás is. Érdemes egy kétállású kapcsolóval ezt megoldani, mert lehet hogy egyik zenéhez az anódra, másikhoz a tápra kapcsolt g2 segédrács hangja fog tetszeni.
Én csöves táphoz 1n4007 diódákat használok, de kettőt sorosan. Így 2000V a max feszültség, de csöves táborban sokan így használják.
Szia!
Az adatlapot megtaláltam. De ha jl értettem nem alkalmas az én tápfeszültségemhez. +-55V-ra kellene. A hozzászólás módosítva: Júl 7, 2022
Szia!
A +/-55V az 110V a két tápsín között, ahol a tranyók dolgoznak. Az SAP15 UCEmax feszültsége meg 160V. vagyis bőven jó a te tápfeszedhez. Akkor nem lenne alkalmas, ha olyan tranyóid lennének, amelyeknek az UCEmax értéke 110V-nál kevesebb.
Propanol (izopropil alkohol) és ultrahangos mosó. Ha behozod 3 perc és kész. Olyan lesz, mint az új. A legmakacsabb panel is pár perc, mert közben fel is melegszik a rezgéstől.
Hali! Annyi lenne még a kérdésem a táphoz hogy lehetne-e lassítani a feszültség növekedését:
Pl: 15-20mp alatt érje el a 380Voltot vagy használjam az áteresztőkondis megoldást megint relével? |
Bejelentkezés
Hirdetés |




) 











