Fórum témák
» Több friss téma |
Fórum » RIAA korrektor
Témaindító: Ghost Rider, idő: Aug 25, 2006
Egy újabb kérdés.
Sürgősen szükségem lett egy RIAA korrektorra, hát gyorsan építettem egyet LME49720-al, 4 db lithium cella eteti. A korrekciós tagokat a sok helyen kapható alkatrész teszterrel mértem, a kondenzátorok 3-3 darabból vannak összerakva. A kérdés valójában az alkatrész teszterre vonatkoznak, használt-e valaki más is ilyen célra, és vajon mennyire pontosak a mérései? 1 %-os ellenállással jónak mondható, bár ha többször is megmérem ugyan azt az ellenállást, valamit mindig változik, de a változás néhány ezred nagyságrendű. Van néhány pontosan bemért - talán műszerhez - való kondim még az ősidőkből, de sajnos jelenleg hozzáférhetetlenül elásva. A kondiknál vajon mennyire lehet pontos?
Szerintem ott is pontos! Vagy kicsit többet mér. Esetleg kicsit kevesebbet. Vagy sokkal eltér valamerre...
Szerintem ezek között lehet a válasz. Egyébként pontosan milyen műszered van?
Az egyszerű műszerek nem valami pontosak. Ellenállás értéket még csak-csak megmérik, mást nem bíznék rájuk. Mikor a PH3-as korrektort építettem, akkor vettem egy asztali RLC mérőt ami <1% tűréssel mér. Sajnos én is szomorúan tapasztaltam azt, hogy ezek a párezer forintos műszerek csak játszani jók. Az enyém valami kincstári összeg volt, nem is sokat használom/tam, de nem bántam meg a vételét.
Én inkább csak "indikátor"-nak használnám! A "mérő" ellenállásairól nem lehet tudni hány %-osak (jó esetben 1%-os), az alkalmazott referencia általában 2% pontosságú. Ez mondjuk 3÷10% pontatlanságot eredményez.
Én építettem egyet. Ott a kit-ben kicseréltem az ellenállásokat 0,1% tűrésűre és precíziós sönt referenciát választottam 0,1÷0,2% pontossággal és 15-20ppm stabilitással. Így már merem mérőműszernek nevezni. Mérésre egyébként az LC200 műszert, vagy a LC-mérő fórum-ban található LCM3 megépített változatát ajánlom!
A neten kapható "tucatárú" "Transistor Inductor Capacitor ESR Meter"-t csak a kondenzátorok összeválogatására használnám. Egyforma értékű kondenzátorokkal legalább a csatornák együtt futása biztosított. Azonban arra is figyelj, hogy csak a közel egy időben mért kondik értékét vedd számításba, mert egy óra (vagy nap) múlva már valószínűleg más értéket fog mutatni.
A kisebb értékű kondikat biztos hogy nem méri pontosan, arra jobban megfelel egy LCM2 vagy LCM3 műszer. A következő lépcső meg mondjuk egy DE-5000 ha még pontosabban és még több mindent szeretnél mérni (jóság, veszteség egyebek) na meg esetleg többféle meghatározott frekin, nem ott ahol a mikrovezérlős csodákban az oszcival éppen berezeg.
A hozzászólás módosítva: Ápr 28, 2022
Az oldalon közölt LCM3-at használom én is, megbízható, pontos eszköz.
A Marantz 7C korrektoromhoz ezzel válogattam a kondenzátorokat a korrekciós hálózatba. Vagyis alapból emiatt is épült meg a mérőműszer részemről
Addig eljutottam, cső már van baráti segítséggel, magyar is, kinti is. A passzív változatot művelem meg, majd összeszedem a korrekciós tagokat és terveket készítek. A táp a bevált ARC lebegős, még a fűtések DC-sítése és mindkét (P)E fűtésű csövekhez átkapcsolhatóan, mindegyik fajta van, majd válogatok.
A hozzászólás módosítva: Máj 11, 2022
Passzív változat az eredeti korrekciós tagokkal, szimulálva nem igazán teljesít jól.
Megépítettem a passzív változatát is. Eredeti korrekciós tagokkal mély magas kiemelése van, gyengébb hangszedőkkel még jó is lehet. Módosítottam, kiemelés nincs, meghallgatva ez is jól teljesít.
Kimeneti szint 1V effektív. A hozzászólás módosítva: Júl 21, 2022
Megadod a korrigált értékeket?
A hozzászólás módosítva: Júl 21, 2022
Ez a módosított,
A hozzászólás módosítva: Júl 21, 2022
Üdv!
Kedvet kaptam kipróbalni milyen hangzása is van az LP-nek. Lemezjátszót sikerült vennem (akai ap q310, ortofon om 5e MM hangszedővel). Viszont kellene ugye valami előerősítő hozzá. A JLH erősítőre lenne kötve, az nekem 24V-ról megy, stabilizált táppal. Mit kellenne változtatni ezen a kapcsoláson, hogy nekem jó legyen?
Nem igazán, csak van 2068-as opám, azért gondoltam erre.
Vagy van egy Videoton 6380am, abból kivenném a phonot átalakítanám a hifi magazinos mod szerint. Csak annak meg 30volt a tápja. Nem tudom mit szólna a 24v-hoz
Ha már rendelkezésre áll a 24V-os táp, akkor olyan kapcsolást érdemes választani, aminek szintén ez az igénye. Itt a topikban is rákereshetsz, de pl. a HFM1, vagy a Revox A78 phono fokozata kezdésnek tökéletes lenne.
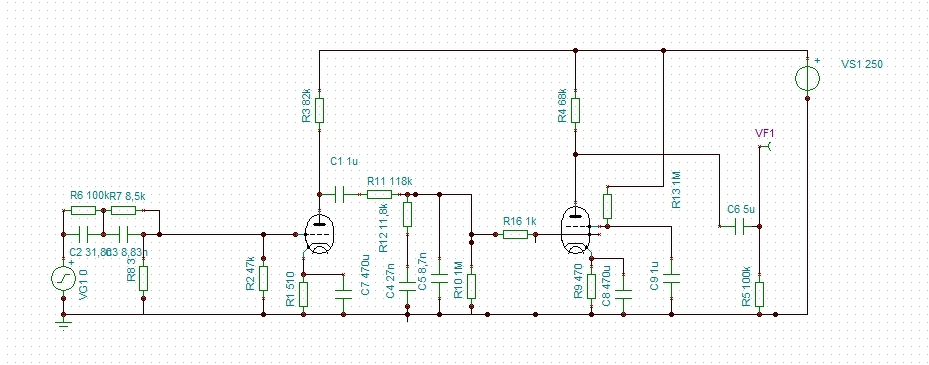
De a Hifi-News-ban megjelent egy RIAA korrektor, amit maga John Linsley Hood tervezett és közölt le ott, paneltervvel együtt. Mondjuk az kicsit bonyolultabb és oldalanként 2 db FET is kell bele, de szerintem neked tökéletes lenne. Önmagában még egy 600 Ohm-os fejhallgatót is meg tud hajtani, nem kellene fűteni a szobát az A-osztályú végfokkal, ha csak fülest használsz. Előkeresem a cikket (megvan PDF-ben), ha meglesz felrakom.
Megtaláltam, mellékeltem.
Köszönöm! Bár ezzel sem vagyok előrébb a 15v miatt.
Nem fér már az erősítőbe szinte semmi(kevés a hely a dobozban) ezért akartam 24voltost, de úgy látom nem úszom meg, hogy külön dobozba csináljak valamit.
Hülye kérdés, de mi a különbség a fejhallgató erősítő és a riaa között? A visszacsatolásnál?
Szia.
Én is most szemezek a jlh riaa kapcsolással meg egy masikkal amit találtam hifi erősítő építése című könyvben majd hallgatózni kell egy már van készen a hfm1. Nem tudom melyik milyen lesz majd kiderül. A hozzászólás módosítva: Aug 10, 2022
Szia!
Videoton RIAA korrektora is eredetileg 28V-ról megy (előtte van még 2db R-C szűrő azthiszem egy 100R és egy 330R. Nem fog megsértődni a 24V-tól, működni fog. A HFM-es átalakítást mindenképpen javaslom, sokkal szebb hangja lesz.
Nálam az első rajz 78 óta üzemelt. Vagy négy éve nem tetszett a hangja. Az elkók cseréje után minden rendbe jött.
Általánosságban válaszolva: a fejhallgató erősítő egy "sima" kisteljesítményű végfok, amire hangdobozok helyett fejhallgatót csatlakoztatnak. Átvitelük lineáris, nincs semmilyen frekvenciamenet korrekció bennük.
A RIAA (korrektor) egy olyan előerősítő, ami frekvenciamenet korrekciót tartalmaz, ami a lemezvágáskor alkalmazott korrekció ellentéte. A kimenetére további erősítő fokozatokat lehet kötni, fejhallgatót, hangszórót nem. Viszont (amiért gondolom, megkérdezted) az általam ajánlott Linsley Hood RIAA korrektor úgy van megtervezve, hogy egyesíti a kettőt, közvetlenül alkalmas fejhallgató meghajtására is. Magyarul: egy lemezjátszóval, egy fülessel és csak ezzel a (JLH) korrektorral már tudsz zenét hallgatni. A hozzászólás módosítva: Aug 10, 2022
Szia.
Ennek most örülök nagyon igy már nyugodtabban fogom megcsinálni azt hfm1 már volt készen azért a jlh-oz is rendeltem alkatrészeket de azt csinálom meg előbb amit te is használtál már.
Ha túl leszek a nyavalyámon, és befejezem a félbemaradt projektjeimet szeretném a mai elveim alapján újra építeni e kapcsolást. Sajnos az látszik, hogy a mai árakon kisebb aksikra számíthat majd,de az alkatrészek mássága, és a panelterv sokat ígér, szerintem...
Érdeklődnék, hogy valaki megépíttete az Elektor preconsonant kapcsolást, és mi
a tapasztalat, érdemes vele foglalkozni? Esetleg nyákterve valakinek? https://www.lencoheaven.net/forum/index.php?topic=38309.0 A hozzászólás módosítva: Okt 7, 2022
Én nem építettem meg, de az általad belinkelt oldalon nyákterv is van.
Igen látom a nyáktervet, csak esetleg valaki Sprint-Layout-ban már megtervezte.
Maradék faanyagomból készítettem egy phono előfokhoz dobozt, alu már nem maradt, így az előlap is fából készült. Még nem csináltam fára feliratot, kipróbáltam, sikerült.
Tápegysége is módosult, most teszteltem, jól működik. |
Bejelentkezés
Hirdetés |























