Fórum témák
» Több friss téma |
Mielőtt kérdezel, a következő két dolgot ellenőrizd!
I. A helyes tápfeszültségek megléte.
II. A kimeneten van-e egyenfeszültség.
Élesztés.
Sokat törtem az agyam, hogy mire is lehet használni ezeket a linkelt kapcsolásokat, aztán hosszú töprengés és átvirrasztott éjszaka után felderengett egy lehetőség. Valami halványan azt sugallja, hogy egy sztereó jelforrás két csatornáját lehet ezekkel a kapcsolásokkal közösíteni, összegezni.
De mivel hiányzik belőlük az esszencia, az aktív eszközök, így csak egy szerény passzív összegzőre tudok tippelni.
Az egy dolog, hogy mire jók ezek az áramkörök. A kérdés nem ez volt, hanem hogy gyulank mire akarja használni. Enélkül, hogyan is lehetne bármelyiket javasolni, és főleg miért? Csak a példa kedvéért: digitális gyújtáshoz pl. nem javasolnám egyiket sem.
Mindenesetre sajnálom, hogy a nagy töprengés miatt virrasztottál máskor inkább szólj, és biztosan segít valaki.
Pedig én se tudok válaszolni erre a kérdésre. Részletezd kérlek, és mondj példákat, hogy mikre lehet használni, és miért nem mindegy, hogy melyikre akarom, ,mert én sem tudom mi az a rengeteg lehetőség amik közül választani lehet... És ezt a kérdést így inkább hülyének nézésnek, és kötekedésnek tudom értelmezni segítség helyett.
Azt kellene tisztázni, hogy te végül is mit akarsz? Ugyanis az általad linkelt kapcsolások között van olyan, ami egy monó kimenetet illeszt egy sztereó bemenetre, és olyan is, ami egy sztereó kimenetet összegez egy monó bemenetre. A kettő nem ugyanaz!
Vagyis neked melyik kellene?
Igen? Hát az is egyszerű, mert akkor mindkét esettel kapcsolatban érdekel.
Sziasztok!
A képen látható erősítőt fázisfordítóval köthetem hídba? Valamint ha R25,26 ellenállást áramgenerátorra és a D7,8 zénereket lm 431-re cserélném lenne + hatása a hangminőségre?
Érdeklődnék, hogy nincs-e valakinek otthon Musical Fidelity A-1-e eredetiben esetleg után építve?
El tudod magyarázni, hogy ez mire volt jó?
El. De nem szerettem volna.
- A MF A-1 tulajdonképpen a földelt kimenetű "lebutított" változata, csak nem MOSFET-tel végén, hanem hármas Darlington-nal. Lényegében ha földelt kimenetűből kihúzod az opampot és átállítod A osztályba, nagy vonalakban úgy fog szólni, mint az A-1. Sehogy. - De az A-1-et egy nap alatt megépíthetnéd Te magad is. Mi ennek az akadálya? - Nem kérdezem meg mert van szemem, tehát látom. Valami sz@r lehet a palacsintában, hogy mégis elkezdtél a félvezetők irányába kacsingatni. De legalább van füled, csak egyelőre még tagadod ![]() De most nehogy újra elkezdjük, hogy a tyúk volt-e előbb vagy a tojás. Inkább nem mondtam semmit...
Jo napot kívánok kedves uraknak!
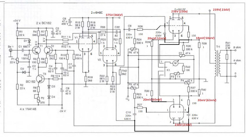
Egy ideje, hogy csendbe voltam a triódás végfokommal, de nem oktalanul, megfogadtam az építő jelegű tanácsokat és alkalmaztam dolgoztam rajta. A következő kapcsolás átalakított változatát használtam fel, amely eredetileg a Rádiótechnika 2013-as Évkönyvében Plachtovics György tollából született. Ha jelgenerátoról adok 1Khz, 1.2Voltos jelet a kimenetelen szép szabályos jelet kapok, de ha ezt megváltoztatom 15Khz jelre azonos amplitúdó mellet az jelentősen torzul.A kérdésem az lenne miért torzul el, magasabb frekvencián a jel holott a meghajtás jele rendben van mellékelek képeket a végtriódák rácsáról , az anódjaikról és a szekunder oldalról is! A műterhellesek Remix ellenállások 2x4ohm 20 wattosak!
Ezt (is) rosszul látod, továbbra sem akarok a félvezetők irányába kacsintgatni, lévén hogy a csövek után eddig egy sem tudott meggyőzni. Csupán szólt valaki, hogy kérdezzem meg, mert meghallgatna valakinél egy ilyet mielőtt venne vagy építtetne. Szerintem utóbbi, mert venni nem olcsó, ráadásul itthon eladót se találni belőle.
Az meg hogy a földelt kimenetű lebutított változata nem egészen úgy van csak részben. De, hogy sem OPA, sem FET nincs benne az már jó jel, így akár még jó is lehet, legalábbis sok jó véleményt olvastam külföldi fórumokon is róla (szemben a "feljavított" változatáról mert arról meg nem de biztos csak nem jól kerestem).
A 15kHz-es rácsjel képe lemaradt. A végcsövek rácsa előtt továbbra is soknak tartom a 2k2-t oda bőven elég 100 ohm. A 4db 10 ohmos katódellenálláson mekkora DC feszültségek vannak? És mekkora az anódfesz a végcsöveken?
Igen lemaradt délután pótolni fogom es a dc meréseket elfogom végezni.. A végcsövek rácsa előtt 150ohoms ellenállás van, bocsánat nem javítottam át a rajzon.
Idézet: „Csupán szólt valaki, hogy kérdezzem meg, mert meghallgatna valakinél egy ilyet mielőtt venne vagy építtetne.” Nehéz életetek lehet ott vidéken, hogy senkinek nincs internetje (vagy nem tud írni) és minden ismerősöd téged kénytelen megkérni ha meghallgatna egy A-1-et, vagy el szeretne adni egy Marantz-ot
Akadozik az olvasás is? Nem azt írtam hogy meghallgatnám, hanem hogy ő meghallgatná! Internetje pedig van, a telefonján, csak ugye napi tizenórában melózik külföldön, nem szakmabeli, ott a környéken nincs lehetősége másokhoz elmenni (még ha lenne is ott eladó belőle) úgy már ugye nem olyan egyszerű... De tudom, neked ezek sem képeznének akadályt...
![]() Tényleg, elég illetlen dolog is volt részemről egy erősítős topikban erősítőről kérdezni, most el is szégyelltem magam. Megkérdezem majd valamelyik állattenyésztéssel foglalkozó fórumot, ott hátha lesz valakinek egy A-1-e...
Sziasztok! Van egy kicsi digitális erősítőm, olyan probléma szokott lenni vele hogy random el kezd pattogni kb 3mp szünetekkel, van mikor napokig nem, aztán meg elkezdi újra. Ilyen a belső felépítése. Egy kondenzátor nincs beépítve a tápjába, esetleg segítene rajta ha oda be lenne pótolva egy? Nekem ilyen szűrési hibának tűnik, de nem tudom. Milyen értékű kellene amúgy kondenzátorból oda? Egyszerű 24V-os feszültséget állít elő amúgy a táp.
Az ott egy Y kondi helye, vagy csak kispórolta a gyártó, vagy úgy gondolta nem kell az oda. Hogy a beépítése megoldja-e a problémát nem tudni, de lehet hogy igen. Mindenképpen Y kondit vegyél oda, mást semmiképpen se, mivel csak az felel meg, lévén hogy a hálózati tápegység primer és szekunder oldalát köti össze. A feladata épp az, hogy rajta keresztül tud visszafolyni a zavaráram.
Mondjuk a másik, a primer és a szekunder negatív közé az be van építve, az a lényeges.
Akkor egy ugyan olyan értékű kék kondenzátort tegyek bele, mint ami benne van a másik oldalán?
Igen, az értéke nem kritikus. Amúgy mennyire új, mennyit ment? Mert ha régóta megvan akkor lehet már száradófélben lévő elkó is, már ha egyáltalán a táp a pattogás oka és nem valami más.
1.5 éves, keveset ment igazából már az első héten pattogott. Gondoltam arra is, hogy nagyobb kondenzátorok kellenének, mert 820µF -ok vannak, 3db a kimenő feszültségnél.
Csatolom a rácsról készített szkopos képet is és a méréseket!
A kép alapján olyan mintha a rácsok még mindig terhelnék az előző fokozatot, vagy a meghajtó cső nincs jó munkapontban. Igaz hogy nem A osztály, de nekem a végcsövek árama is kevésnek tűnik. Nézd meg azt, hogy ha beállítasz mondjuk másfélszer-kétszer akkora nyugalmi áramot, tehát az 1 ohmos (már ha annyi mert az előbb ott még 10 ohmok voltak) ellenállásokon a 20 helyett 30-40mA-t hogy akkor javul-e a helyzet.
A katód ellenállások, valóban 1 ohmosak( igen az első rajzon 10ohmosak voltak) és a végcsövek nyugalmi áram kb. 20mA van beállítva, kivezérlés állapotában 50-60mA-re no, és ekkor a rácsokra a szkop képen feltüntetett jelek kerülnek. Észreveteled szerintem is helyes végcsövek nélkül nagyobb jelet kapok a meghajtó fokozattól, és az nem torzul ahogy emelem a frekvenciát.
Megfogom duplázni a nyugalmi áramot, nem hiszem hogy fog javulni a helyzet. Gondolkozom erősebb meghajtó csöveken 6N6-P, nagyobb munkaponti aramal tudna működni, es így talán nem húzna el a szimmetrikus meghajtó jelet sem.
Be tudnád tenni a teljes cikket valami olvasható formában, hogy mit is ír a szerző? Nem kéne az RT-ben olyan cikknek megjelenni ami nem működik, bár volt rá nem egy példa. SE-ben a 6H8C meg tudja anódból is hajtani a 6H13C-t, igaz éppen hogy csak.
Igen betudom tenni pdf formátumban meg van! Se erősítő irányában nem akarok menni!
Megemeltem a végfok csövek nyugalmi áramat 40mA-re, torzítás csökkent, de eszre vettem egy nagyfrekvenciás gerjedés a pozitív csúcsoknál. Mellékelem a jelenséget! gerjedes 15Khz-en anod merve
Végigolvastam, teljes a leírás mérésekkel mindennel együtt, szóval működni kellett volna neki rendesen az eredeti szerint is ha nincs elkötve a kimenőben sem semmi. Annyit tennék hozzá, hogy a leírás szerinti kimenő vasa szerintem feleslegesen nagy (vastag pakettű EI84 vagy EI96 is bőven elég lenne), a primer menetszám meg kevés, összesen 1200 menet van, nem ártott volna legalább 1800.
Hirtelen nem tudok mit mondani rá hogy miért nem jó. Meg nem írtál a fotóra semmit, nem tudni mekkora jel jött ki belőle előtte és mennyi most és mekkora terhelésre. |
Bejelentkezés
Hirdetés |




Mindenesetre sajnálom, hogy a nagy töprengés miatt virrasztottál 















