Fórum témák
» Több friss téma |
Fórum » Rezonáns kapcsolóüzemű tápegységek
Témaindító: Transztyuszeres, idő: Ápr 2, 2016
Témakörök:
Jujj. Az IC hátoldalán a tranzisztor nem jó helyen van. Nézzd vissza a képeket. Ha a záróirányú BE letorési feszültség 7V körül van (mint a legtöbbnél), akkor tiltja a működést.
Ha a korrekció után sem indul, akkor az IC oldali tranzisztor bázis emitter közé rakj egy rövidzárat, vagy azt a tranzisztort vedd ki.
A túloldalon volt egy tranzisztor,de azt korrigáltam de így se ment.
A hozzászólás módosítva: Ápr 14, 2019
Akkor kezdjük az elején. Csak a modul. Először ez menjen. Kapjon az IC tápfeszt. A 4-es láb a negatív, ez legyen a referencia. Mindent ehhez képest értelmezzünk. Az 1-es lábra adjunk +12V feszültséget. Maximum 15V legyen. Ne direktbe, hanem egy soros 10 Ohmos ellenálláson keresztül. Én még nem durrantottam el egy IR IC-t se, gondolom elég szívós jószágok lehetnek, vagy jól tolerálják a behatásokat. Tehát ha a tápfesz megvan, akkor a 12V negatív sarkára a multi fekete vezetékét, a másikkal meg minden lábát az IC-nek mérd végig. Az IC 5-ös lábán frekvenciamérő állásban is mérj, ott 40-60kHz-nek kell megjelenni ha minden rendben van. Írd meg miket mértél.
1+, 2 láb 5,58v 3 láb 5,87v 4 es- 5ös semmi 6os 0,10v 7es semmi 8as 12v 5ös láb freki 50hz
A hozzászólás módosítva: Ápr 17, 2019
Ugyanebben az összeállításban a 2-es, és a 3-as lábon is mérj frekvenciát.
Ott is csak, 50 Hz van szerintem áll a kütyü.
A hozzászólás módosítva: Ápr 18, 2019
Moderátor által szerkesztve
Hát az az 50Hz az kintről jön. Ilyen kor jönne jól egy szkóp, mert a 2-es és 3-as lábon lévő féltáp arra enged következtetni, hogy van oszcilláció. Viszont az 5-ös lábon ennek a jelnek kellene megjelennie, mert ez az alsó oldali gate meghajtó. Így mégsem azt csinálja az IC amit kellene.
A mérések alapján nem jó az IC. Utoljára nézzd meg, hogy nincs valami forrasztási hiba ami az 5-ös lábat a 4-essel összezárja? ha nincs, akkor sajna kell egy új IC. De ne egyből a tápban éleszd, hanem csak így 12V-ról.
Sziasztok! Kérdésem volna valaki tudna-e segíteni?
EV ZXA1 Aktív hangfalam Tápegysége meghibásodott. Az egyenirányító híd zárlatos lett valamin 2db 13N500 cserélve. A puffereken van feszültség. A kontroll led világít a fezékvas utáni részen nem mérhető feszültség. Ha valaki meg tudná javítani elküldném neki. Köszönöm előre is a segítséget!
Mellékelek még pár képet sajnos jobbat nem tudok csinálni. Sajnos a vezérlő IC-én nem látni rendesen a feliratot. Amit el tudtam olvasni S215310 Alatta 44BP. Nem tudom beazonosítani. 8 lábú SMD.
Szia! IR21531 valószínűleg megfelel helyette.
zolee1209 Köszönöm a segítségedet! Utánanézek.
Péter! Felteszek 3 képet az egyik a segéd táp IC környékén található kondikról. Másik a vezérlő IC környékén levő alkatrészekről. a harmadik közelebbről sajna mobilos felvétel.
Peter 65.
Péter erről beszéltem. Ez mehet AC-ről és ahogyan ment DC-ről. Eredetileg a Egyenirányítóhíd Pozitív pontjáról kapta a feszt. ha elhagyom az elejéről a diódákat.
Tisztelt Szakik!
Van egy Slimcool Water vizadagoló automata, ami nem mükszik*MŰKÖDIK, szétszedés után kiderült, hogy a táp vezérlő elektronika nem ad áramot. Az elektronika alkatrészeinek méréses ellenőrzése után, minden jónak bizonyult ami mérhető volt. Egy TOP346P IC vezérli. A kimeneteit mérve a feszültségek ingadoznak rajta. XA0084E típúsú panel-ről von szó. Mit nézzek meg mi lehet a hiba szerintetek! Köszönöm a választ! Tisztelettel: M: Feri A képét a panelnek csatolom.Bővebben:Bővebben: Link * Hogy mit nem csinál?! A hozzászólás módosítva: Dec 5, 2019
Moderátor által szerkesztve
Üdv!
A témában tapasztaltabb vén rókáktól szeretnék egy kis elméleti segítséget kérni rezonáns kapcsüzemű tápok témájában. Konkrétan kisteljesítményű, önrezgő, IC mentes, push-pull topológiájú tápokat építgetek mostanában, de a hatásfokuk borzasztó, és csak sejtem hogy miért - a visszacsatolás módját és esetlegesen a BJT kapcsolóelemeket okolom. Van egy része a témának amit nem teljesen fogok fel, ez pedig a visszacsatolás feszültség / áram mivolta. Azt hiszem pont ebben a topikban láttam ecsetelni, hogy áram-visszacsatolással jobb a hatásfok, de kifejtés / magyarázat nem volt, a netes keresgetéseim pedig holtvágányra futottak. Ahogy látom pl. Skory önrezgő tápjai alapból áram-visszacsatolást alkalmaznak, és maximum másodlagosan feszültséget, viszont erre sem találtam rendes magyarázatot. Ha jól értem, akkor ugye a rezgőkörbe mi áram formájában táplálunk be energiát, tehát alapvetően a kapcsolóelemeinket az árammal azonos fázisban kell vezérelni, ekkor jön ki a Barkhausen, stb. Ugyanekkor a feszültség a rezgőkörben 90°-ot késik/siet az áramhoz képest, tehát az erősítőnk 180°-jával együtt ez nem adja ki a 360° többszörösét. Ha ezt az előbbit jól értem, akkor csak az nem világos, hogy a "cross coupled pair" oszcim (középleágazásos primer közepe tápon, két végén két tranyó kollektora, a bázisok keresztbe csatolva a másik kollektorára ellenálláson keresztül (ha nem akar berezegni akkor párhuzamos kondi segít valamelyest, de gyanús nekem hogy ront a kapcsolási szögön), két tekercsvég között lowesr kondi) egyáltalán hogy rezeg be, ha egyszer az visszacsatolás szinte kizárólag feszültséggel történik, tehát nehezen van meg az oszcilláció feltétele. Az egyik kis tápomba (hasonló topológia, 12->600V, 1.5mA, TL431 szabályzott) bevezettem áram-visszacsatolást (külön szórótrafó készült, mivel a gyári CFL trafócskának nem volt elég szórási induktivitása, ezen a vasmagon húztam át az egyik tekercsvég és kollektor közti kábelt), ami azonnal javított a hatásfokon (még mindig igen borzasztó, de az áramfogyasztás több mint 20%-al csökkent csak ettől), ettől elég biztos vagyok benne hogy itt kell keresgélni legalább részben a problémákat - a másik tippem pedig ugye a BJT, kis áramra valszleg jobban járnék FET-el. (direkt nem raktam még fel áramkört, elméleti síkon szeretném megérteni a dolgokat először - és elviselem a durvább matekot is, nemrég halgattam Jelek (/HáRet/elméleti villanytant), még valamire emléxem is belőle) Előre is köszönöm a segítséget! /dínóbácsi
Sziasztok!
Van egy 7-8 éves autós hűtőtáskám, amelyben a 230 AC táp bizonytalankodik. Van, hogy rendesen beindul, bár egyre gyakrabban akadozik, de nem áll le teljesen. Valamennyire kielemeztem, a vezérlő csip L6565. Mivel rezonáns tápokkal sosem foglalkoztam, nem igazán tudom, hogy gyógyítsam meg. Csak annyit tudok, hogy a rezonáns tápoknak lelke van. Tudnátok segíteni, hogy kezdjek hozzá? A kapcsolás erősen hajaz az L6565 doksiban szereplőre. Kösz, üdv
Elektrolit kondenzátorokat átnézted már kapacitásra és ESR-re ?
Ezt néztem mint gyári kapcsolást: https://www.st.com/resource/en/datasheet/l6565.pdf 19 vagy 20-s ábra - nem tudom mennyire hasonlít arra ami nálad van. Első körben a 8-s lábra menő tápfeszültséget és annak szűrését venném górcső alá.
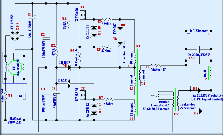
Sziasztok. Az lenne a kérdésem, hogy az alábbi képen a T2-nél nincs elírva a menetszám? Az a 200 menet nem 20 akart lenni? Vagy nem inkább a T2:C akar lenni a 200?
A hozzászólás módosítva: Márc 6, 2023
A T2 C a 200 menet.. mindkét dupla fet gate egyforma, 20 menetet kaphat csak.
Elírták..
Ja,a rajzot néztem nem a feliratot.Egyértelmű hogy a c a 200 menet a gétek 20-20.
Kicsit hajaz Skori sima önrezgőjére.
Esetleg érdemes a cikket is elolvasni hozzá,
különös tekintettel az utolsó mondatokra... Bővebben: Link
Igen elolvastam már. A rezonáns írásaidat is.
Annyi azért közös mindkettőben, hogy a frekvenciát nehéz meghatározni sokkal inkább kísérletezés. A hozzászólás módosítva: Márc 8, 2023
Sziasztok!
Segítséget szeretnék kérni. Arról lenne szó hogy adot 2db panel az egyik meg felelően működik de a másik terhelés allat elhaványodik a led és fel melegszik a kapcsolóüzemű tápvezérlő.Csatolok képeket alsó képen lévő panel működik rendesen . Válaszokat köszönöm! |
Bejelentkezés
Hirdetés |


















Annyi azért közös mindkettőben, hogy a frekvenciát nehéz meghatározni sokkal inkább kísérletezés. 






