Fórum témák
» Több friss téma |
Szia.
Bipoláris végtranzisztoroknál úgy kell beállítani a nyugalmi áramot, hogy tranzisztoronként 1...1,5W teljesítmény adódjon. I = P/U, amiből az áram minimum értéke 30 mA -re adódik, ez általában elég is szokott lenni.
Szia reloop!
Köszönöm a kimerítő választ!
Szia steelbird!
Köszönöm a szakmai választ.
Szia Reloop!
Üzemmeleg állapotban (hajszárítóval felfűtve) 11-12mV. Lehűlt állapotban 7-9 mV-ra jött ki az emitter ellenálláson eső feszültség.
Sziasztok reloop és steelbird!
Na, meghajtottam a NOMAD új albumával és az Ørdøg új albumával a kicsikét. Mivel most már "tudományosan" állítottam be a nyugalmi áramot, így már nem is melegszik annyira, mint ezelőtt. A hiba oka nyugalmi áramot állító poti kontakt hibája volt. Egy érdekesség, hogy ez a végfok ahogy ezelőtt valaki írta a szedett-vedett tranyókat szereti. Én az eredeti BD245-246 párral bétára válogatva raktam most össze újra, és kellemes meglepetés ért a hangját illetően. Van egy hűtő ventilátor is benne ami ki be kapcsol egy hőmérsékleti tartományban. Ez egy régi Kenwood erősítőben szolgál, kb 18 éve, akkor raktam össze, azóta kisebb módosítások azért történtek, de eddig nem kellett hozzá nyúlni. Kicsit sok a vezeték, de akkoriban olyan anyagból kellett dolgoznom ami volt kéznél. Ma már egy ilyen átalakításba nem igazán kezdenék bele.
Ebben eleve sok a vezeték... Az a pár plusz drót nem oszt, nem szoroz...
![]() Ha egészen kis hangerőnél nem torz (keresztezési torzítás a kis nyugalmi áram miatt), akkor a műtét sikeres volt.
Szia steelbird!
Teljesen szépen szól. A vezetékekről annyit, hogy mindnek funkciója van. Innen megy oda, vagy onan ide? Annó így jött össze.
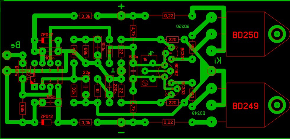
Szerintem a Tantál-kondenzátorokat vedd ki és helyettük tegyél be 22-47µF-os ELKO-t, olyant, ami hosszú élettartamú. (Én ezzel kezdeném!)
Majd az NE5534-es IC-t kicserélném TL071-re. Az IC tápszűrését 2db. 47µF ELKO és 2db. 220nF MKT kondenzátorral javítanám. Nem tudom, hogy milyen a NYÁK-vezetékezése, de a kép alapján, nem teljesen jó. A jelvezetékezés minél rövidebb legyen, messze minden mástól, a visszacsatolás alkatrészei minél közelebb az IC-hez. A betáp és a kimenet minél messzebb az IC-től. Sok sikert! Üdv!
Es ami a legfontosabb, hogy a BC182 termikus kapcsolatban legyen a hutobordaval.
Szia! A mérést testre zárt bemenettel és hangszóró nélkül végezted?
Ezzel az alkatrészkészlettel és kivitelezéssel is hibátlanul kéne működni a kapcsolásnak.
Próbálj meg egy jobb vezetékezésű NYÁK-ot alkotni a javaslatom alapján.
Ahol a tápfeszültség a panelba jön, arra a két pontra kell 1-10µF-os MKT kondenzátort forrasztani, hidegítési céllal, elkerülendő a gerjedést, vagy zavart okozó hosszú vezetékezés miatt. A párhuzamos sávok kerülendők, vagy ha mindenképpen így lehet csak megoldani, akkor némely vezetékezést cakkosra kell venni, ívesen kanyarogva, nem simán párhuzamosan a más jelet vivő fóliasávval. Gerjedés léphet fel, amit nem látni, nem hallani, csak melegszik mindegyik félvezető, esetleg torz lesz a hang egy idő után, vagy eleve használhatatlan az egész. Üdv!
Szia!
Igen. A hangjával nincs semmi gond, tetszik is, csak nem tartottam normálisnak, hogy 250mA-el indul.
Nincs is rendben. Meg tudnád mérni a BC182 kollektor-emitter feszültségét? Természetesen a panelen testre zárt bemenettel és hangszóró nélkül. Ha jó a trimmer és a tranzisztor, akkor 0,7 V alatti feszültséget észlelhetsz.
A trimmer melletti BC182-nek a hűtőbordán a helye!
Szia! Miért? A földelt emitteres végtranzisztor nem fut meg hőre. Annyi történik, hogy meleg bordánál nagy lesz a keresztezési torzítás. Ha már hőkapcsolatba hozzuk, azt a meghajtókkal kéne megtennünk, például így.
Akkor járunk el helyesen és egyszerűen, ha hűtőcsillagot teszünk a meghajtókra, hogy a melegedésüket megakadályozzuk Bővebben: Link.
Szép hetet mindenkinek!
Djkoko ha rászánod magad másik nyák készítésére tudom ajánlani ezt a tervet Bővebben: Link Amióta megépítettem szól szépen. Méréseket még nem volt érkezésem eszközölni rajta, de egyszer az is meglesz. Ameddig a jelenleg túlérzékeny védelem engedi addig szépen szól. Azon felül nem próbáltam. egyenlőre hozzád hasonlóan +/-20 V-ról járatom. Sikeres maratást! A hozzászólás módosítva: Feb 17, 2018
Köszönöm, de Én ezzel nem foglalkozom.
![]() Üdv!
Ez az erősítő kapcsolás csak erős idegzetű, kísérletező kedvű építőknek ajánlható. Bármilyen eltérés egy jól megépítettnél (max. 10%) csak végeláthatatlan kínlódást, rejtélyes meghibásodásokat jelent. Zsákutca. Időpocsékolás. De mindenki úgy élvez, ahogy akar
Nem tudom, nálunk a suliban a szakképzetlen, tapasztalatlan diákok is össze tudták hozni, és lemérni... Ha mindenben a rajz szerint járnak el, akkor nincs vele gond, valakinél 25 éve szól. Egyszerűen csak nem kell vele kísérletezgetni, hanem elfogadni a tulajdonságait olyannak, amilyenek.
Cáfolnám, két megépített példány után. Kuka. És ha utána olvasol itt, jó pár építőnél hibásodott meg, MEGMAGYARÁZHATATLANUL. Ez az idegesítő!! Ha egy gyári kapcsolású utánépített erősítő nem tudja az eredeti gyári paramétereket, az egy dolog. De ha egy gép teljesen váratlanul szeszélyeskedik, leég, stb. ott már kapcsolástechnikai/alkatrész problémák vannak. Tehát biztonsággal nem ajánlható utánépítésre, pláne kezdőknek.
A hozzászólás módosítva: Feb 20, 2018
Sziasztok!
Az RTÉK 1980-as száma alapján már több példányban megépítettem és működik. Jelenleg is félkész (élesztés előtti) állapotban van 4 db. Ja, és uA709 IC-vel, BC 301-303 meghajtóval és BC 182 tranzisztorral, mint az ez előttiek. Még nem döntöttem el, hogy a végek TIP 35-36C, vagy BD 249-250C legyen. Majd ha élesztettem írok a tapasztalataimról (talán a hétvégén).
Vagy 30 éve én is szórakoztam ezzel az erősítővel és emlékeim szerint (amik igen ködösek már) a nagyfrekis gerjedések okozták a váratlan füstöléseket.
Megoldás: a már akkor ritka 709-es IC a BD végtranyókra tett nyugtató Miller kondik lustább végek pl. 2n3055-BDX18
Szia!
Az 1 K-s trimmer potméter bekötését érdemes megváltoztatni, mert ebben a helyzetben ha a csúszka kontakthibás a végtranzisztorok teljesen kinyitnak és tönkre mehetnek! (Szétnézel az előző oldalak kapcsolásaiban és azt hiszem a CHZ vagy a Lamalas féle a biztonságos nyugalmi áram beállítási módszer! Érdemes lehet IC foglalatot beépíteni és kipróbálható dp8 tokozású TL071 IC-vel is azt hiszem.(A 2 db reteszelődést megakadályozó dióda kiszedhető ebben az esetben.) (A kapcsolás nem "tűri" a nagy határfrekvenciájú végtranzisztorokat és műveleti erősítőket.) Örülök, hogy rácáfolsz FordPrefekt kolléga negatív véleményére.
Laci66 hozzászólása óta lassan egy hónap eltelt, gondolom azóta vagy összerakta, vagy félretette a projektet. Amúgy nekem jók a tapasztalataim a texas végfokkal. Több mint 20 éve, MEV gyártmányú BD249-250 párral építettem néhányat, később pedig FET-es változattal is kísérleteztem.
A FET-es kevésbé hajlamos a gerjedésre, de hosszabb távon nem tetszett a hangja. Olyan ez mint amikor először hall meg egy rossz mp3-at az ember, onnantól minden mp3 esetében feltűnnek a hibák a hangban, akkor is ha sokkal jobb bitrátájú az mp3. Valahogy így vagyok a jellegzetes FET-es hanggal is, pedig elsőre jónak tűnt. A tranyós verzió viszont a mai napig megvan, és tulajdonképpen jól is szól, (csak a D osztályú utódja jelenleg jobban tetszik).
Sziasztok Jani és Skori!
Csúszik a projekt, mert magamnak lesz, nem sürgős. Vannak javítási tartozásaim amit előbb le akarok tudni. A tervezett projekt egyébként egy bt-s MP3, egy BEA80 autós EQ és 4db Texas beköltöztetése egy lézerhibás Sony CD player dobozába. Majd egyszer, ha odajutok... Azt már én is tapasztaltam, hogy a Texas valóban a "lustább" alkatrészeket kedveli. Nem tudom egyesek miért erőltetik a sok MHz-es tranzisztorokat hangfrekvenciás felhasználáshoz? Aztán a kapcsolást szidják, ha gerjed. A nyugalmi áram beállításnak utánanézek, Kösz! Boldog Karácsonyt!
Szia! Azért, mert a Texas és a Quad gerjed gyors tranzisztorokkal, az nem a tranzisztor hibája, hanem a kapcsolásé. Visszacsatolt erősítőkre érvényes, hogy azon a frekvencián ahol a fázistolás eléri a 180 fokot, a nyílt hurkú erősítés nem lehet nagyobb, mint a visszacsatoló elemekkel beállított. De hogy nehogy egyszerű legyen, a nyílt hurkú erősítés földelt emitteres fokozatnál természetesen terhelés függő.
Üdv! Ezt a Texas kapcsolást készítem jelenleg. Régen építettem ilyet. Szokásos BC301 és BC303 meghajtással és BC182 -vel. BD249 és BD250-et tervezek rakni a végére. A Kérdésem a következő: Mekkora a megengedett legnagyobb feszültség, amivel meg lehet hajtani. Azért kérdem, mert amit szeretnék hozzá Toroid trafót, az 2x 24,7 volt. Visszatekerjem pont 24 voltig,vagy lejjebb a trafót, avagy bele fér még? Számításaim szerint +/- 34,7 volt lenne a táp.
válaszokat előre is köszönöm.
Szia! A tápfeszültség széles határok között változhat. A Zener előtét-ellenállását szoktuk változtatni, hogy körül-belül 10 mA folyjon rajtuk.
|
Bejelentkezés
Hirdetés |








Innen megy oda, vagy onan ide? Annó így jött össze. 









