Fórum témák
» Több friss téma |
Szia!
Szintén Victrix 24 kw x? ![]() Mindenképp szétszedem és megnézem, köszönöm!
Köszönöm Neked is, ha ennyien ugyanezt mondjátok, akkor ez egy egyszerűen javítható hiba.
Itt egy hasonló panel, csak a "betájolás" miatt a bekeretezett részt nézd jobban.
Szétszedtem, a pirosan keretezett rész jobb oldalán lévő kék kondi az.
1µF 400V. Ha csak 450V-os van itt helyben, az okozhat problémát?
Az az említett kondi! Remélem így nálad is megjavul a kazán.
Kimérni sajnos nem tudom, kicserélem aztán kiderül
Sziasztok segítséget szeretnénk kérni egy kazán bekötésével kapcsolatban, a típusa unical bea tfs 28? Csatoltam egy képet a főkapcsoloról.
Csere után jó lesz.Csak figyelj a polaritásra.Sok sikert!Rossz kondi esetén kb 170volt van rajta,jó esetén kb210-220volt.Ha jól emlékszem.
Szakik, bocs egy kicsit hosszu lesz.
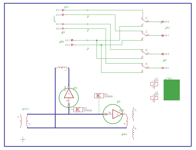
A tavalyi kazáncsere sajnos nem egészen ugy sikerült, ahogy terveztük. Azota is igyekszem optimalizálni a müködést. Most meg a gázzal is sporolni kell. A fütés a házban már több évtizede jól müködött, a korábbi olajkazán meglehetösen primitiv szerkezet volt, gyakorlatilag csak a bojlert meg a fütést kezelte egy idökapcsoloval meg egy 4 utas szeleppel, amit proporcionálisan tudott nyitni zárni (azaz pl 30% az egyik fütési körbe 70% a másikba). Az uj kazánban a több mint 1200 jellemzöt lehet programozni (80% még a szakembernek sincs fogalma mit is jelent), de a szelepeket csak nyitni/zárni tudja, nem tud beállitani semmi keverést. Igy végül is ki kellett iktatni, igy most állandoan nyitva van, és a keringetö szivattyukkal kezelik, melyik körbe megy a meleg viz. Ráadásul a régi kazánhoz utolag egy padlofütési kört is épitettek 3 helységben melegiteni a padlot (nem a tér melegitése a cél). A padlofütésnek saját termosztatos vezérlése van a melegvizkörböl kapja a vizet (lásd az ábra). Sajnos nem tudjuk, hogy a padlofütés keringetö szivattyuja mivel volt kapcsolva a régi kazánnak ilyen kimenete nem volt, az ujban ezt a HK2 kimenetre kapcsolták, amit idöben programozni lehet, és a hömérséklet a kazánon kb 35oC-ra van állitva, a padlofütés termosztatja amugy is hidraulikusan lezár kb 32 foknál. (nem engedi a melegebb vizet a csövekbe) Most igy müködik, de nem igazán jól, mert ha a kazán inditja a HK2, indul a gázégö is, holott ugyanabban a körben ott a 600 literes melegvizbojler is, amit szolár panelekkel, meg fütötesttel is melegitünk. Azaz amikor a HK2 müködik, akkor nem megy a W3 pumpa, (eddig nem sikerült megtalálni az kodban a funkciot, hogy ilyenkor inditsa el a W3-t is) azaz a kazán höcserélöje csakis a HK2 felé küldi a meleg vizet. (A keringetö pumpákban zároszelepek (dioda a rajzon) vannak, azaz ha állnak a viz sem áramolhat.) Tavaly épitettem egy kis dobozt, ami figyelte, hogy milyen meleg a viz a bojlerben, és ha az kb 50 fok felett volt, akkor bekapcsolta külön a W3 pumpát, azaz a viz elindult a bojleren keresztül a fütökörbe, a kazán esetleg rámelegitett és a bekacsolt HK2 keringette a langyos/meleg vizet a padlofütésben. miután a kazán nem méri sehol sem a hömérsékletet, csak az idökapcsolo kezelte a HK2-t. Ahogy megfigyeltem a bekapcsolt HK2 alatt a gázégö is melegit és azt eddig nem sikerült kikapcsolni. A baj az, hogy nincs keverö szelep a rendszerben igy nem lehet szabályozni a viz hömérsékletét, ezért gondoltam, hogy az IC3-l mérem a hömérsékletet, és a W3-t ki/be kapcsolom, hogy kb 35 fokon tartsam a vizet). Most, hogy drága lett a gáz igyekszem kiiktatni az ilyen meddö fogyasztást és a tavalyi vezérlöbe beépitettem egy idökapcsolot is, azaz, megprobálom kiiktatni a gázkazánt a padlofütésböl, amennyire csak lehet. Ha jól értem a leirást meg a szerelöt, a melegviz/bojler elsöbbséget kap azaz, a melegvizet a kazán elöbb intézi el, mint a fütést azaz a bojlerben mindig legalább 50 fokos a viz. (azt méri a kazán is) A jelenlegi még be nem szerelt rendszerben mind a két szivattyút egy relén keresztül kapcsolja az MCU, és két höérzékelövel (IC2, IC3) mérem a keringö viz hömérsékletét, és kapcsolnám a szivattyúkat (HK2 és W3). (A bojlerben az év kb 300 napján a szolár meg a fütöbetét amugy is kb 55 fokon tartja a vizet) a kazán csak akkor kapcsol be, ha a viz 52 fok alá süllyed. Itt van egy kis gondom, hogy ilyenkor mit tegyen az MCU a W3-al. Mindenképpen vissza kellene adni a vezérlést a kazánnak, azaz a K1-nek alapállásba kell esnie, és áramot a kazánbol kell kapnia. Szerintem a HK2-t teljesen függetlenitem a kazántól (a rajzon a K2 relé kezeli). Az MCU ban van egy idökapcsolo, ahol be lehet programozni a padlofürtés müködését. (reggel meg este). Egy apro gondom van ( valoszinü ki kell nyitnom a kazánt), a villanyt (230V) a kazánból kell kivezetnem, hogy szerviz stb. esetén egy gombbal lehessen mindent áramtalanitani. Köszönöm a kommenteket, meg a kritikákat. a rajzon a tekercsek a höcserélök meg a bojler besö spirálisait jelzik. A zöld körben meg a szivattyuk vannak.
Nagyon szépen köszönöm a segítséget mindenkinek, a kis 1µF-os kondi cseréje megoldotta a problémát.
Irigylem azokat, akiknek ilyen tudása van, hogy alkatrész szinten tudnak gyógyítani
Sziasztok. Kazánhoz hőcserélő lett rakva, ennek a szivattyúját mivel kell bekötni, hogy meg legyen az utókeringetési idő is? Kombi kazán
Szia!
Idézet: Erre a végtelenül egyszerűen feletett kérdésre csak egyszerű választ lehet adni: vezetékkel. Ha részletesebb útbaigazítást szeretnél ezzel kapcsolatban akkor kicsit több információra volna szüksége bármelyik válaszadónak. „ennek a szivattyúját mivel kell bekötni”
Okés. Nos a secunder oldalon van a keringető, ezt most csőtermóval kapcsoltatom, ami a gázkazán előremenőjéhez van szorítva rugóval. Hiába 30 fokra állitom be, 40 fok fölött kapcsol, de lehűléskor meg megy kb fél órát borzasztó. Nem merem sima relével bekötni, mert akkor nincs kihasználva az utókeringetési idő. Vagy avval ne törődjek?
Talán megoldás lenne ha a kazán saját keringetőjére tennél egy relét és a szekunderköri szivattyút azzal vezérelnéd. Akkor megmaradna az utókeringetés is.
A mostani mechanikus termosztáto olyan sz.r minőségűek, hogy ilyen feladatot nehéz velük megoldani a túl nagy hiszterézisük miatt. Vagy esetleg szerezz be egy elektronikus termosztátot amin a hiszterézis is állítható, azzal jobb lenne megoldani, mint a mechanikussal. A hozzászólás módosítva: Okt 22, 2022
Stimm. Jó lenne, de a hmv is erről a kazánról megy, tárolós, 1 szivattyú van benne.. Modjuk az kb 5-7percig megy, míg megfő a 60 l víz..
Használd a válasz gombot. A csőtermosztát amit használsz az bimetálos, ezért rendkívül lomha. Ha gőztenziósat alkalmaznál az sokkal jobb lenne a számodra. Olyat válassz ami kapillárcsöves és a patronja az állítómű alján egy hosszú rúd alakú részben végződik. A hőmérsékleti értékeket meglepően pontosan tartják ezek a csőtermosztátok.
A hozzászólás módosítva: Okt 22, 2022
A kapilárcsövesből is egy "jobbat" érdemes beszerezni. A képen láthatót azt nem lehet oda sorolni. Nekem egy ilyen van felszerelve de kb. húsz éve van fenn a helyén és hibátlanul kapcsolgat a rajta beállított értéken. Akkoriban annyiba került mint ez a típus, ami nem olyan de ha már választani kellene ár/érték arányban akkor inkább ez utóbbit venném ha lehet. Igaz, hogy ez csak 1.5A induktív terhelést enged meg de ez könnyen orvosolható egy erre alkalmas relével.
A hozzászólás módosítva: Okt 23, 2022
Árambővítés miatt szerelve volt a kismegszakító sor, és ennek eredményeképpen a Baxi Luna Dou-tech+ kazán Wilo (wilo yonos para bxsl15/6b) szivattyúja megadta magát. Ezen túl sajnos még egy Baxi kazánokhoz gyártott 4 utas zónaverzélő is elszállt (MLC30). A zónavezérlőnél teljesen látszik, hogy egy varisztor (vdr) füstölt el az olvadóbiztosíték mellett.
A szivattyúhiba úgy lett kitesztelve, hogy ha a alaplapról a tápellátást adó csatlakozót a szivattyúra próbáltuk visszarakni, akkor rögtön az alaplapi olvadó, üveg biztosíték kiment. Mivel mind a fűtés, mind a melegvíz erről ment ezért gyors megoldásként vettem egy használt szivattyút, így most van melegvíz, illetve kis átkötések után egy fél lábon álló fűtésem. A kérdésem az lenne, hogy lehet-e, illetve érdemes-e valahogy megjavítani ezeket. A zónavezérlő lenne a fontosabb, mert egyrészt csak 2 hét múlva jönne (61 eFt.), másrészt nem állna féllábon a fűtésem, harmadrészt nem kellene kifizetni ennyit. A szivattyú meg tartalék lenne. Idézet: ...„Árambővítés miatt szerelve volt a kismegszakító sor, és ennek eredményeképpen” Fogadni mernék, hogy nem 1F betáplálás van.
Nagy esély van rá, hogy a varisztor tette a dolgát és megvédte az elektronikát. Kiforrasztva, biztosíték cserével az elektronika el fog indulni. Majd megszerezve egy hasonlót pótolni kell.
De mekkorát és milyet (250 V AC)?
https://www.hestore.hu/prod_10020712.html
Tanácstalan vagyok. Semmilyen adat nem látszik? A kiforrasztás után elindult?
Néha fémgőzöket pöfög a panelra...
Igazad lehet!
Három fázisnál már túl sok drót van, ott már nehéz követni a "sorrendet". A 400 volt meg már pusztít! Villanyóra csere után volt , amikor sikerült a szolgáltatóra terhelni a károkozást. Mert a háziasszonynak feltűnt, hogy a lámpa hirtelen túl fényesen kezdett világítani............
Szia! Az Ariston kazán vezérlő panel csere után kell valamit programozni vagy működik gyári beállításokkal tovább? Köszi!
Sziasztok! A Quadriga gázkazánunkból nagyon csöpög a víz, amikor a fűtés megy, és nyomás alatt van. Folyton után kell tölteni. Tudtok segíteni, hogy mi okozhatja ezt a hibát? Köszönöm
Valószínűleg a kiegyenlítő tartály elengedte a levegőt , vagy átszakadt a membránja , hívj szerelőt ő megnézi és felpumpálja ha csak a levegő ment el , és cseréli a tartályt vagy a menbránt ha átszakadt
A hozzászólás módosítva: Nov 9, 2022
|
Bejelentkezés
Hirdetés |











