Fórum témák
» Több friss téma |
Fórum » Codefon kaputelefon
Sziasztok,
Segítséget szeretnék kérni, hátha van megoldás erre a problémára. Társasházunkban a codefone küldő egységeket DP3001-re cserélték. Azóta, ha valaki kóddal jön, a belső egység hangjelzése megszünt. Ezt szeretném helyre rakni, ha lehet. Köszi, előre is.
Sziasztok!
Van néhány codefon kapu telefon amin át kellene írni a RESET cod ot. De kedves kolléga ezeket a gyári kódokat ki satírozta alkoholos filcel. Járt már így valaki? Ki lehet olvasni a EEprom ból a reset kódot? Köszi a segítséget!
Szervusz! Természetesen ki lehet olvasni megfelelő eszközzel. Ezt is tárgyaltunk már. Keress vissza ebben a topikban.
Ha hozzáférsz a programozáshoz akkor az 5. programlépést vedd a legkisebb lakásszám alá. Ha az eepromot csak úgy simán átrakták akkor ott más is lehet, mivel két eltérő központról van szó. De mint lakó nem biztos hogy piszkálnod kellene.
Sziasztok!
Köszönöm a válaszokat. Igen vissza olvastam de, nem találtam, tudom, hogy valaki felrakta. Nem, nem lakó vagyok megbízásom van rá. De valami okos kolléga így áll boszut a közös képviselőn! De ha időm engedi pontosabban vissza olvasok.
Szervusz!
Ha sikerült kiolvasni, küld el nekem a .bin állományt, megmondom a kódot. Előtte resetelj, hogy az eredeti kód visszaíródjon a pic-böl az eepromba. Üdv
Szia.
A "hozzáértő szerelők" (lakók) miatt én is mindig átfirkálom a szerviz kódot! Sajnos nagyon sokszor belefutottam, hogy kitöröltek proxikat, kódokat, módosítottak beállításokat! Nem hiszem hogy a közös szívtatásáról lenne szó! (Ha ezzel foglalkozol akkor nem okozhatna gondot a szerviz kód módosítás, visszaállítás. Ha lakó vagy akkor meg ne nyúlj bele mert csak költséget csinálsz magadnak és a társasháznak!!!) De kb. 5 perc a szerviz kód módosítás. Fogsz egy másik központot aminek tudod a szerviz kódját, átrakod az átfirkált központból az eepromot, csinálsz egy resetet és ott az új szerviz kód... Ha lakó vagy hívd fel a szerelőt aki javította, kiépítette a rendszer, biztos segíteni fog. Szia
Sziasztok,
kollegammal keszitettunk egy belteri ->okostelefon interfeszt tarsashazi kaputelefonokhoz (felcsenget a postas es a mobilon csong. Beszelsz vele, kaput is lehet rola nyitni). Codefon rendszerekkel tok jol mukodik, ez van nalunk. Most probalnank rafaragni lakotelepi rendszerekre (ilyen van a kollegamnal), egesz pontosan KATE tipusu kozpontra (ez 1+n-es rendszer, nem 1+1-es mint a codefon). Codefon kozpontom van regi levetett, azzal ki tudtuk tesztelni asztalon, de a KATE kozpont eleg haklis, sokszor lefagy probalkozas kozben. Nyilvan nem akarjuk tonkretenni, meg aztan a lakoknak se idealis, hogy ott jatszodunk az eles rendszeren. Nincs valakinek levetett, akar reszben hibas KATE kozpontja (elado)? Esetleg kaputelefon szerviz, ahol lehet ilyeneket venni hasznaltan? Elvileg mas MKT rendszeru kozpont is jo lehet, vagy codefon->MKT modul is, de annak valoszinuleg masok lesznek a nyugjei, mint egy KATE-nak. Kosz elore is, remelem nem offtopik a tema.
Szia !
Oláh Antal KATE szerviz. Tel:0613674245
Sziasztok!
Segítséget szeretnék kérni! Kezdő vagyok még nagyon! És ez az első "projektem"! Van egy Codefon Cf001-es lakáskészülékem, amit szeretnék ESP32-vel okosítani, kapcsolási rajzot nem találtam a paneljáról! Olyan funkciókat szeretnék ellátni mint például autómatikus nyitás, némítás és értesítés telefonra ha valami csenget! Lenne esetleg valakinek ötlete hogy álljak neki? (A némítást arra gondoltam, hogy egy 3V-os NC relével egyszerűen szakítanám a hangszórónál a hangot) Mit és hova forraszak és csináljak? Válaszokat előre is köszi!
Sziasztok!
A kaputelefon codefon központot kicseréltem, mivel ezt kérte a közös képviselő. Viszont most olyan gomdom van hogy a hatsó bejáraon is van billentyűzet az is proxys azonp hogyan tudom az újonan megírt proxy kulcsokat elfogatatni. Ill. Kapukódot változtatni. Köszi!
Sziasztok
van itt elektromos guru? DP3000 infrája mitől gyengül el caca 1év alatt (billentyűzet) B.plexin nem megy át az infra (új plexin se) (plexi nélkül szépen dolgozik) infra adó & vevő ledeket cseréltem, nem javult a helyzet.. próbára az adó LED -ek előtt kivágtam a plexit.. így is jól működ
Sziasztok. Tesóméknál gyerek született így szeretnék a kaputelefont lenémítani. Ha előre leveszik a kagylót akkor bár hiába csengetnek fel nem szólal meg a csengő de így nyitni sem tudják a kaput. Úgytűnik a felcsengetés után fel kell venni csak akkor jön létre a kapcsolat és csak ílyenkor működik a kapunyitó. Esetleg valaki felismeri, hogy milyen típus ez a képen és milyen elven működik (codefon honlapján 3 félét találtam digitális, diódás, MKT) ? A vonalról tápot le tudnék -e venni, ha igen hány mA-el terhelhető ? Egy relét gondoltam rákötni a kagylóérzékelő kapcsolóra ami szakítaná a hangszórót letett állapotban és felvételkor összekötné. Esetleg még egy led is jó lenne a hangszóró csipogása helyett a led villogna. Szeretnék előre egy ilyen rendszerű készüléket venni és azt átalakítani, hogy mikor odamegyek csak le kelljen cserélnem egyben az egész készüléket mert messze laknak. Gondolom gyárilag némítható nem létezik.
A hozzászólás módosítva: Nov 21, 2022
ezt így nem lehet megmondani, viszont a hangszórót kikötöd, nem csörög, nem hallod, ha valaki feltelefonál, viszont kóddal tudsz nyitni..
Szervusz
Jártam úgy hogy codefon plexivel raktam össze. Egy alátéttel megemelve jó volt. Egy próbát....
Szia dehogyisnem
most codefon előlap s plexi van rajta gondolom a megemelés után keletkezett résen "kivilágított" az infra Amivel küzdök az már lecserélt központ, ebből és ugyanezzel a hibával van 3-4 db. Nincs szívem kidobni, gondoltam megfejtem a hiba okát... Az biztos, hogy valamitől meggyengül az infra... átlag 1 év használat után.. és ez a DP100 ra is igaz.. integrált amortizáció.. ![]() azt sem tartom kizártnak, hogy szerviz menüből lehet állítani az érzékenységet, csak nem publikus.. A hozzászólás módosítva: Nov 22, 2022
Szervusz!
Nem pont így, vagyis nem rés keletkezett hanem csak a panel került feljebb fél miliméterrel. Valahogy más a fénytörése. Nem firtattam, ment viszza a helyére.
A gyártó szerint a régebbi 2.7 ... Verzióknak apró hibái lehetnek. Szuper rejtett feature nincs benne... Semmi ilyesmiről nem tudok. Szoktam vele beszélni. Próbálkozz.! Írj a tapasztalataidról. Üdv!
Sziasztok,
ez a fogorvosi panel kiegészítés csenget is, vagy csak ajtót nyit? Van-e olyan megoldás, ahol csengetni is tudok felülről?
Szia.
A fogorvosi panelhez kapható elektronikán van egy két állású kapcsoló. Egyik állásban ha becsengetnek akkor normál telefonként üzemel a kaputelefon, a másik állásban ha becsengetnek akkor egyet csörög és utána nyit. A hozzászólás módosítva: Dec 6, 2022
Üdv Mindenkinek!
Teljesen új vagyok ezért csak fél órányit lapoztam vissza amíg a fiókom beaktiválódott. Adott egy kaputelefon, sajnos kóddal betörtek a társasházba és az is kiderült hogy több “postáskód” is be van állitva. Próbáltam Codefon-os PDF-ben a maximális lakásszámot megadni de a leírás is írja hogy a felcsengetés nem megy, de a kóddal be lehet ugyanúgy jönni (14-15ös program, min-max lakásszám). Namost nekem van egy 250 db-os kódtáblázatom, nem lehet azt megadni hogy a 250ből csak az első 10 lakásra beállított kóddal lehessen kinyitni a kaput? Köszi!
Állítsd vissza az 5-ös programlépést 254-re. Ekkor ellenőrizni fogja a lakáskészüléket az adott kódon. Ha nincs készülék nem nyit, hanem hibát jelez.
Igen, ez müxik. Nagyon köszönöm!
Nincs mit...
Szia !
Gondold, hogy a kaputelefon gondot okoz a betörőknek ? A kaputelefon kényelmi rendszer, nem biztonsági .
Le is lehet tiltani és csak proxival közlekedni.... Ha van benne olvasó persze.
Természetesen nem gondolom, viszont takarító, postás, stb. nem tudott bejönni már így majd kiderült több postáskód is van. Lopás történt de az egyik lakó látta hogy kapukóddal jött be. Ezután kiderült, hogy a takarító és a postás más kódot használ. Jól beolvastunk mindenkinek, hogy tudjuk ki-mikor jön be ráadásul a szemük láttára kezdtem el programozni a kaputelefont és mondtam nekik innentől már biztos hogy tudni fogom melyik kóddal jöttek be (blöfföltem, de megijedést láttam az arcon). Ma délután hívták a szomszédot a rendőrök, hogy az eltulajdonított elektromos roller a rendőrség előtt lerakták.
Tehát nyilván nem gondolom, hogy ez megoldotta a problémát de 240 lehetséges kódot mégis ki tudtam kapcsolni, ami ha valójában nem is de a tulajdonosoknak egy kis megnyugvást jelenthet.
Sziasztok, beépített szekrény telepítése miatt át kell raknom másik falra a kaputelefont. Totál laikus vagyok, de nekikezdenék mert nem hiszem, hogy egy ilyen kis munka miatt Zuglóban bárkit meg tudok mozdítani (szóljatok, ha mégis!)
Jelenleg 5 darab totál egyforma szürke vezeték jön be a házba, egy nincs bekötve, három egyértelmű, de az egyik rá van kötve egy két eres vezetékre amiből az erei össze vannak kötve és az egyik bemegy az egyik szürke mellé. Valszeg nagy takolmány, csatolok egy képet. Ha tudtok segíteni, hogy hogyan hosszabbítsam meg a vezetékeket az nagy segítség lenne. Előre is köszönöm!
Sziasztok!
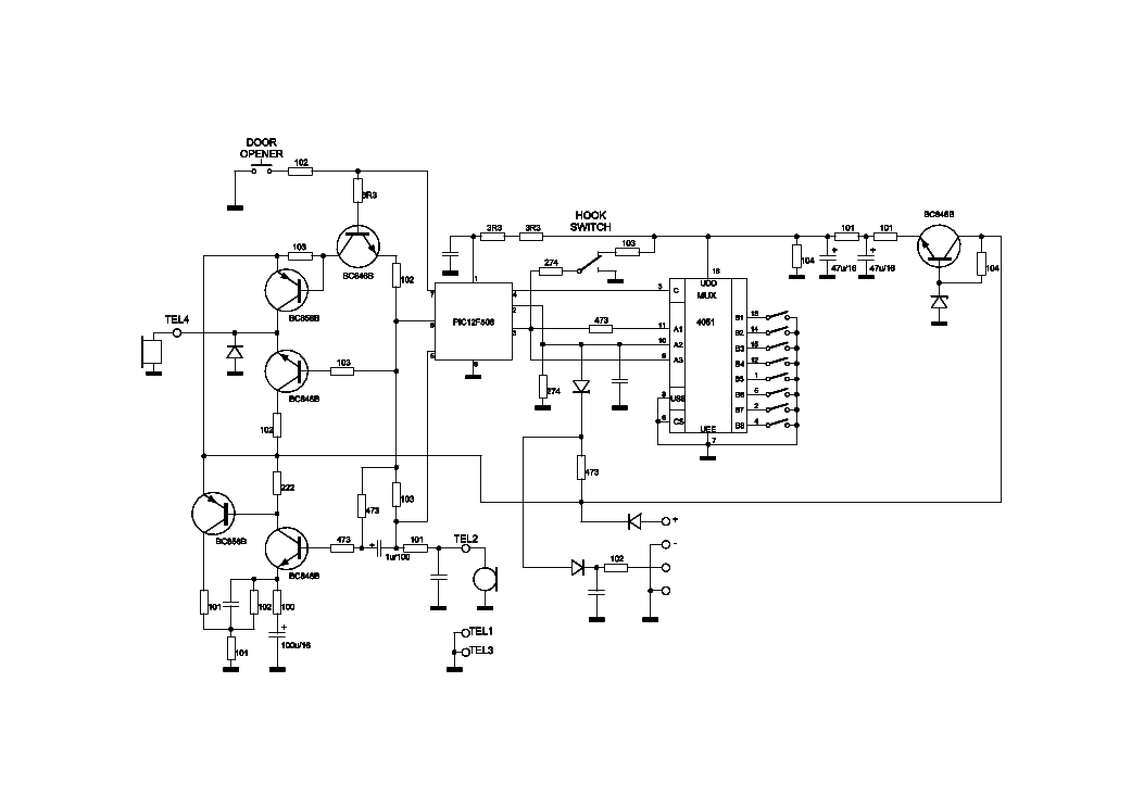
Kérdésem az lenne, hogy Codefon digitális készüléket, hogyan tudnám némítani? A hangszóró vezeték megszakítása működhet? Ha igen akkor melyik drótot szakítsam? Illetve a kagyló felemelést és a csengetés érzékelését, hogyan oldjam meg? Volt egy koncepcióm már erre, ami 12V-os külső táppal elméletben ment is, de élesben a beszéd helyett minden furcsa zajt lehetett hallani! Egy mikro kontrolerrel próbáltam megoladni a vezérlését! Ez egy Shelly Uni! Amin van 2 bemeneti szenzor, és 2 száraz kontakt relé! Tudna valaki segíteni? A nyákról a fotót a neten találtam, az esetleg működhet? A hozzászólás módosítva: Dec 18, 2022
Én csak simán wagoval oldottam ezt meg! Csak jelöld meg a 2 egyszínű vezetéket ami bal oldalon van, mert az a + - (betáp) másik 2 az csak a csengő, azt mind1 milyen sorrendbe kötöd be
|
Bejelentkezés
Hirdetés |


















