Fórum témák
» Több friss téma |
Fórum » Forrasztópákák - melyik miért jó
Biztosan így van ahogy írod, de engem a dolog a gyakorlati vagy életszerű oldala érdekelt. Tehát az, hogy elő tudok-e idézni akkora hőmérséklet változást, létrejöhet-e akkora változás, egy adott páka esetében, amivel már érdemes foglalkozni. Egy jó ideje elvagyok a JBC-vel, és eddig nem tűnt fel, hogy számottevően megváltozott volna a pákahegy hőmérséklete a munka során, de azért majd végzek néhány mérést, már csak kíváncsiságból is.
A hozzászólás módosítva: Jan 30, 2023
- Nem tudom hogy a C245xxx pákahegy végei nem egyforma fémből vannak kijelentésen mit értesz, szétszedted és belül térnek el?
- Ez az oszcillátoros megoldású szabályozó közel sem olyan mint a hagyományos szabályozók, ez nem lendül túl, legalábbis a mérési hibán belül detektálható értéken túl biztos nem. De ez látszik a felfűtés folyamatán is, szemre is a leden, de felvettem szkóppal is az egészet, a "teljes kitöltésű" fűtés szépen folyamatosan megy át pwm-be majd áll be adott értékre túllendülés nélkül. Ehhez képest a hagyományos pákák és analóg szabályozóik valóban túllendülnek, pláne ha lassítva is van a szabályozókör, ott látszik is a felfűtés után hogy szünet van, akár 2-3s is, és csak aztán áll be a szabályozási ütem. - Ez a C245 érdekes jószág. Emlékeim szerint amikor kivittem a hidegbe, pont annyival tért el a beállított hőmérséklet amennyivel a külső hőmérséklet. Egy ilyen mérést ma reggel megpróbáltam megismételni, sikertelenül. Kivittem a pákát a -2 fokos teraszra, vártam vele úgy 30-40 percet amíg az egész át hűl, bekapcsoltam, ónt nyomtam a hegyére, és a fix 350 fokra állított hegyen 352 fokot mértem. Aztán visszavittem a lakásba, megvártam míg visszamelegszik az egész, újra bekapcs, ón a hegyre, és 351 fokot mértem, vagyis egyáltalán nem függött a beállított hőmérséklet a külsőtől. Lehet hogy múltkor rosszul mértem, nem tudom. De ha ez utóbbi mérésem a jó, akkor az van, hogy a hőelem hidegpontja kellően közel van a fűtőszálhoz ahhoz, hogy a külső hőmérséklet változása ne befolyásolja, így ami hiba ennél keletkezik a használat közben az részben a szabályozó driftje, részben a páka saját melegedéséből adódhat, jó kérdés hogy utóbbi mekkora mértékű.
Ez elég fura, hogy másodjára nem mértél hőfokfüggést
Talán amivel mérted a hőmérsékletet, az nem kompenzált maga sem?! )
Itt kérdéses, hogy üzem közben a hegy mennyire vezeti a hőt, mennyire tud emiatt felmelegedni a hidegpontja?! Ideális esetben semennyire...de nyilván ilyen nem lesz, mert azért csak vezeti a hőt a hegy anyaga, ha nem is túl hatékonyan....
De van egy másik összetevője is, mégpedig, hogy kézben fogod olyankor a pákát, így a nyél átveheti a kéz hőmérsékletét idővel. Ez akkor is ott lesz, ha az előző jelenség nem is lenne egyáltalán... Persze...10-15 C lebegés(a kéz miatt) kérdés, kit zavar?! Engem biztosan nem, de lehet van akit igen... A hegy hővezetése izgalmasabb kérdés, mert ott szerintem ennél jóval több ki tud alakulni, hosszabb idő alatt Idézet: „Megmértem több JBC pákahegyet is, azonos beállítások mellett, és a különböző hegyformák akár ±10...15 °C-ot is eltérhetnek egymástól. Tehát ezzel az erővel akár minden egyes pákahegyhez lehetne külön beállításokat használni” Pontosan!!! A JBC-nél nem tudom hogy van ez, de pl a T12-es hegyeknél kb mindegyiknél megfigyeltem legalább ekkora, de inkább nagyobb eltérést. Főleg különböző gyártók esetén. És nem csak ezt illene kezelni, hanem pl a PID szabályozás is mindegyik hegyhez egyedi paraméterekkel kellene rendelkezzen, az azonos-közeli szabályozáshoz.
Pedig van ilyen gyári páka kompenzálással. A Weller WMRP és WMRT pákákban, a nyélben van kompenzáció KTY82-110 használatával.
Folyamatos használat mellett (300-350 fokos beállított hegy hőmérséklet esetén, sok órás használat után) a nyél hőmérséklete olyan 40-45 fokra is felmelegszik (WMRP nyél, aluminiumból van, így a hőt is jobban vezeti). A hegyben lévő hőmérséklet érzékelő elvileg k típusú termoelem.
Nem csak az, de pl talán az összes T12-es hegyben van hőellenállás a nyélben, a hidegpontnál...
Az lehet. Én azért írtam csak arról a két típusról, mert nekem ilyenek vannak, ill. ezeket használom rendszeresen.
Lehet, hogy az Ersa Pico-ban is van ilyen, mert annak a nyelében is van egy kis nyák rajta pár alkatrésszel, amit én annak idején kiiktattam hogy közvetlenül tudjam használni az egyszerű szabályozómmal.
Idézet: „a különböző hegyformák akár ±10...15 °C-ot is eltérhetnek egymástól” Igen, és erre is jó lenne az automata kalibráló funkció. Bár szerintem kicsit túl van lihegve ez a pontosság téma. Nyilván nem hátrány, ha pontos a kijelzés és a beállítás, de a lényeg szerintem az, hogy jól lehessen forrasztani, azaz az ónhoz megfelelő hőmérsékletet tartsa a pákahegy a lehető leggyorsabb utánfűtéssel és a lehető legkisebb túllövéssel. Utóbbi az állomás feladata, előbbit pedig szerintem érzi az ember. És hogy ehhez 250 vagy 280 °C beállítás (vagy kijelzés) tartozik, az igazából részletkérdés.
A JBC esetében, a pákahegyek eltérései a PID szabályzás, ill. szükséges paraméterek szempontjából nálam annyiban jelentkezik, hogy némelyik heggyel túllendül néhány fokot (tipikusan 3..5°C), némelyikkel pedig szinte semmit sem.
Ma megmértem az egyik JBC páka hőmérsékletét a suliban a munka kezdetekor, majd kb. 2 órányi forrasztással később ismét. A hőfok eltérése mérési hibahatáron belüli (sőt igazából a második mérés néhány fokkal alacsonyabb hőfokot mutatott). Tehát nem jutottam semmire. Majd akkor megismétlem a mérést amikor én forrasztok hosszabb ideig, hátha némileg több forrasztást végzek el egységnyi idő alatt mint a tanulók ![]() Hogy a mérés körülményei is legyenek specifikálva: JBC245-944 pákahegy, T470-es pákában, a saját forrasztóállomásommal (kompenzálás csak az állomáson belüli hőmérővel van). Mérés UNI-T multiméter, a hozzá való termoelemes szenzorral. A szenzor apró, gombostűfejnél is kisebb gombóc, nagyon gyorsan átmelegszik, az ón nem tapad rá - nyugodtan belenyomható egy kis mennyiségű olvadékba. Idézet: Egyszer pont tőled kérdeztem, hogy hogyan csatlakozol a JBC hegyhez, a saját pákanyeleid esetében, és olyasmi választ kaptam, hogy forrasztással (mint később szó volt róla a rátekert huzal forrasztásáról volt szó). Nos én akkor megpróbáltam megforrasztani egy JBC pákahegy fém részeit - nagyjából sikertelenül mert ha jól emlékszem a termoelem kivezetésen megtapadt valamennyire az ón (ugyan nem túl jól), de a másik kettőn egyáltalán nem. Tehát ez alapján gondolom, hogy az anyaguk eltérő. A pákahegy és az érintkezői között is kialakul termoelem, mivel ezek nem azonos fémekből vannak így a feszültségük sem lesz egyforma.„- Nem tudom hogy a C245xxx pákahegy végei nem egyforma fémből vannak kijelentésen mit értesz, szétszedted és belül térnek el?” Csak érdekességképpen jegyzem meg, hogy műszersöntnél is tapasztaltam ilyen jelenséget. Az apróban találtam 30A/300mV söntöt, ha ezen átküldtem 15A áramot néhány percig, majd kiemeltem az áramkörből, akkor utána kb. 6mA áramnak megfelelő feszültséget mértem a mérő-csatlakozásai között... A felépítése két nagy fémtömb között van az ellenállás anyag,a fémtömbben 8-as csavarok a mérendő áram számára, és kb. 4-es furatok banánhüvely vagy mérővezeték számára. Elvileg nem lett volna szabad ilyen jelenséget tapasztalnom, mert a sönt két végén kialakuló termoelemnek ki kellett volna egyenlíteni egymás feszültségét. A gyakorlatban viszont ez nem így működött. Más: nem képzelhető el az, hogy esetleg a JBC pákahegyekben belül van valamiféle kompenzálás?
Elvileg semmi sem tiltja, hogy a hegy kivezetései más anyagból legyenek..., belül biztosan abból is vannak, máskülönben nem lenne hőelem a csúcsnál! Sőt, ezt kivezetni még egyszerűbbnek is tűnhet...
Viszont, logikailag...ha ez így működhetne kompenzálás gyanánt, vajon a hőelem gyártók ezzel nincsenek tisztában, és direkt, szívatás gyanánt csak a hidegpontnál hozzák ki azonos fémre a hőelem kivezetéseit, hogy mindenképpen kelljen mérni a hidegpont hőmérsékletét is, amivel kompenzálhatóvá válik a hőelem??! ) Ebben szerintem semmi logika nincs! Az biztos, hogy a T12 hegyeknél a hegy végén van (kemény)forrasztással a két különböző anyag, az azonos anyagú fém gyűrűkhöz vezetve. Onnantól kezdve már csak max olyan hőelemek vannak, amik kiesnek a körből... A JBC-nél más konstrukció a hegy kivezetése, a nyél csatlakozása (képek alapján) réz, vagy inkább bronz villák, azonos anyagból(vagy csak annak tűnőből??)... Le kéne rajzolni, hogy teoretikusan, ha a hőelem anyagait vezetjük ezekhez a villákhoz, lehet e ezen keresztülcsökkenteni az effektust....
Tökéletesen meg lehet forrasztani mind a két végét, ezért kérdeztem hogy hogy érted hogy nem lehet. A műanyag nyeles esetben nem is képzelhető el más rögzítési mód, mivel itt a nyél semmi más mint egy némileg hőállóbb (PA6-os) műanyag (esetleg fa) rúd, ami egyik oldalról ki van fúrva egy 4,5-ös fúróval egészen olyan mélységig amíg a fűtőbetét a rajta jelzett pontig belecsúszik, onnantól pedig egy 3,5-ös furat megy tovább azon a részen ahol a kábelek kijönnek. Lesz ez majd szebb is ha méretre és formára lesz esztergálva. Nekem ez a megoldás jobban bejön mint maga a T245-ös gyári nyél mert kisebb a nyél és hajlékonyabb a kábel. A "hegycsere" meg úgy működik, hogy a két drót vége két banándugó, egyik páka ki másik be. De ezen is finomítok majd, két banán aljzat lesz mert általában két féle hegy kell üzemszerűen, és át lehet majd kapcsolni, vagy akár mehetnek párhuzamosan is ha bírja az adott trafó. Annyi nyelet kell esztergálni hozzá ahány használatban lévő hegy van.
Viszont, ha forrasztás után is jól működik, akkor biztos, hogy a gyári nyél érintkezői is azonos anyagból lehetnek, mert ellenkező esetben nem működne jól forrasztás után, hisz itt azonos anyaggal érintkezik a hegy vége.
A nyélben lévő villákon van valami bevonat, ránézésre ón vagy nikkel nem tudom, de belül ahol érintkezik a hegyek cserélgetésétől ez a bevonat le jön (lekopik) róla, de hogy maga az anyag réz vagy sem nem tudni, szerintem nem sima réz mert ahhoz túl kemény, persze annyira nem kemény hogy ne táguljon ki idővel, és nagyobb átmeneti ellenállás lesz az érintkezéseknél ami oxidálódni fog, ezeket is meg kellett pucolnom miután szétszedtem.
A hozzászólás módosítva: Jan 31, 2023
Amiket beszereztem JBC pákahegyek (több különböző forrásból) azoknál csak a termoelem kivezetés forrasztható, a másik két fémrészen nem tapad meg az ón, hiába folyik rajta simán lepereg, úgy mint ahogyan egy rozsdamentes anyagról, vasról, vagy alumíniumról.
Igaz, nem az összes pákaheggyel próbáltam, csak néhány különféle darabbal. De ezek után még teszek egy újabb próbát...
Ahogy a képen látszik, nálam is más más forrásokból vannak a hegyek (és mind forrasztható), volt ami papír dobozban jött, tartottam is tőle hogy valamelyik hamisítvány lesz de szerencsére egyik sem az. Nem csak a csomagolás miatt gondoltam ezt, hanem mert keringenek a neten olyan képek ahol magán a fűtőbetéten látszik hogy teljesen más a feliratnak az elhelyezkedése is de ha jól emlékszem még a betűk típusa is. Ha keleten a Hakko cég létező összes pákáját és az azokhoz tartozó alkatrészeket is hamisítják (meg a weller hegyeket is) akkor ez a JBC esetében ugyanúgy előfordulhat.
Forrasztás. Ugye, ha úgy próbáltad, hogy nekiálltál ónnal megforrasztani akkor azt nem véletlenül nem követte siker, erre szokták csúnyán azt mondani, hogy forrasztani tudni kell. Az ónban csak folyasztószer van, jobbára gyanta, ami segít ugyan az ón terülésében, de sem az oxidréteggel nem tud kezdeni semmit, sem az adott fémmel nem lép semmiféle reakcióba. Egyébként, a rozsdamentesben nem vagyok biztos, de az alumíniumot is lehet forrasztani, a vasat pedig alapból. Csak olyan folyasztószer kell hozzá ami segíti az ónnak az adott anyaggal történő kapcsolatát, és segít az oxidréteg eltávolításában. Kettő ilyet ismerek ami a "sarki" boltban is fellelhető, az egyik ugye a sósav, nem véletlenül használják pl. bádogos munkáknál, merthogy a horganyzott anyagokhoz az a legmegfelelőbb. Minden máshoz pedig a rozsdaoldó, ami ha jól emlékszem foszforsav. Ez utóbbi horganyzott anyagok esetében nem jó, minden másnál nekem eddig bejött, mezei vaslemez dobozokat is annak a segítségével szoktam összeforrasztani. A hozzászólás módosítva: Jan 31, 2023
Én is készítettem Ge Lee pákájához hasonlót, a bevont részeket finom reszelővel felizgatva tudtam forrasztani. Alaphelyzetben nekem sem fogta az ón, de ez múlhat a folyasztószeren is.
A hozzászólás módosítva: Jan 31, 2023
A fa nyélben van a szabályozó? Hogy nem fő meg benne a FET?
Hogy igazoljam is amit állítottam, forrasztottam az imént egy kábelt a kombifogómra. És jó lett a kötés, mert nem bírtam letépni róla.
Igen, a nyélben van a szabályzó. Nincs túl gyakran használva, akkor is csak 12 V-ról megy kiherélt laptop akkuról. A te rajzod alapján készült.
Hogy ne csak találgassunk, lemértem a C210-es JBC hegyet.
Forrásban lévő vízbe mártottam a csúcsát, amitől kb 470-480uV feszültség keletkezett a kivezetésein. Majd pár másodperc után az egészet belemerítettem a vízbe, mérővezetékekkel együtt. A feszültség ekkor gyors csökkenésbe kezdett, majd 10-20 másodperc alatt a 0 mV-re csökkent! Ennyi idő kellett, hogy átmelegedjen a másik vége is, a csipeszekkel, kábellel együtt, 100 C-ra. Én azt gondolom, ebből elég egyértelműen az következik, hogy legalábbis a C210-esnél nincs semmi turpisság, sima hőelem, mint a többi, hőelemes hegy, hidegponttal a csatlakozóinál, amit kompenzálni kell(illetve kellene)! Számomra továbbra is rejtély, miért nem tesznek a nyélbe erre a célra legalább egy termisztort, vagy valamit, amivel ez korrektül elvégezhető lenne?! Főleg, hogy az olcsóbb kategóriának számító T12-es nyeleknél mindegyikben van ilyen....
Valaki írta itt régebben, hogy a JBC-ben tulajdonképpen 2 hőelem van, egyik amit beépítenek a másik meg képződik a végénél, és ezek mintha nem is lennének egyformák. Most kipróbáltam egy ilyet ami a képen van. Összedrótoztam két 245-ös hegyet, az alsó fűtötte a felsőt. A felsőre rátettem a műszert amin K típusú hőelemet állítottam be, fogalmam sincs hogy a hegyben milyen hőelem van. Amíg csak szobahőmérsékleten volt a hegy, a műűszer 21 fok körül mért a hőelemen, aztán elkezdtem fűteni, 156 fokig ment fel, mármint ezt mutatta a K hőelemre állított műszer, hogy annyi volt vagy sem nem tudni. Utána a végét is elkezdtem fűteni egy másik pákával, de nem tudtam 126 fok alá vinni. Tény, hogy ott nem volt közel sem olyan hőkapcsolat mint az összedrótozott fűtőszálaknál, de hozzáért a 350 fokra fűtött hegy alul, szóval ennél nagyobb változásnak kellett volna ott lenni, hogy ha az csak ott egy hidegpont.
Nincs beépített hőelem, legalábbis alkatrészként elképzelve! Van egy szándékosan, parazita módon létrehozott hőelem, amit mérünk... A többi hőelem, ami a láncban lehet, az már szobahőmérsékleten van(vagy legalábbis a körülin), és nem nagyon vesz részt a potenciálképzésben.
Az a mérési elrendezés, amit feljebb leírtam, szerintem sokkal korrektebb, és egyszerűbben megvalósítható mérés, mint ahogyan te csináltad! Javaslom, hogy a vizes próbát ejtsd meg, és annak az eredményét tedd közé! Ha ott nem fog lemenni 0 közelébe a kimenő feszültség, akkor lehet feltételezgetni további hőelemeket. De igen csodálkoznék, ha nem menne le annál a hegynél 0-ra...
Közben felmerült egy gondolat...
Ugye a T12-es hegynél ahogy korábban is említettem, a hőelem végei ki vannak a hegy legvégére vezetve, és ott vannak keményforrasztással azonos fémhez(a gyűrűk kivezetéseihez) forrasztva! Ez azt eredményezi, hogy ott van egy fizikai, egzakt pont, ahol a hidegpont van, ahol annak lehet mérni a hőmérsékletét. A JBC-nél egész más a konstrukció ilyen szempontból figyelve..., ott egy kb 2cm-es szakasz van, nem egy pont semmiképpen sem! Ennek a szakasznak a hővezetése sem egy hatásos mérték lehet, így nem is lehet egzakt hidegpontról beszélni, csak valami szétkent tartományról. Talán ezért nem tartották fontosnak, hogy mérve legyen az, amit amúgy sem lehet megmérni egzaktul így, hogy nem egy pontról beszélünk már... Attól még a probléma adott, mert a hidegpont hatását senki sem szüntette meg, csak talán a mérés problematikája miatt inkább nem foglalkoznak vele....
Nekem egyre inkább az a gyanúm, hogy azért nem foglalkoztak vele gyártói szinten sem, mert elenyésző a hatása. Egyszer megnézem majd üzem után, de ennél a legutóbbi mérésnél simán meg lehetett fogni a betét hátsó végét és még csak meleg sem volt.
Most vettem csak észre, hogy van ezeknek kistesójuk is, az NT115-A hegy is van hozzá. Sőt keleten jóárasított nyelek is vannak amik a gyárival megegyező kinézetűek.
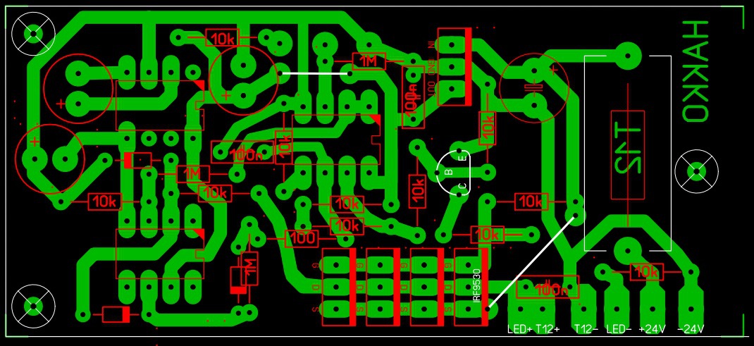
Készülget a nyák. 1 darabot már ki is marattam. ICL7660 csinál az OP07-nek negatív tápot. A kiindulási alap Ge Lee rajza volt. Én csak átterveztem kicsit. A "P" csatornás mosfetnek 4 párhuzamos helyet terveztem, és bár nekem van 50V 20mOhm p csatornás fetem, IR9530 is használható. Ebből 4 darabot is be lehet tenni hogy ne melegedjen.
Néhány ellenállás értéke még nem végleges, ezek az élesztés alkalmával fognak kialakulni. A hozzászólás módosítva: Feb 2, 2023
Sokan el vannak itt a PID szabályzókkal (volt dolgom velük ipari környezetben ahol valóban szükségesek voltak).
De egy +- 2 fok-os állásos szabályzó egy pákához vajon miért nem megfelelő ?
Megfelelő.
Itt a nullpont (hidegpont) kompenzálást feszegetik, ami ettől sokkal nagyobb eltolódást okoz(hat).
A hideg pont kompenzálás egyszerű, termosztát (pár száz forint).
|
Bejelentkezés
Hirdetés |




Talán amivel mérted a hőmérsékletet, az nem kompenzált maga sem?! ) 














