Fórum témák
» Több friss téma |
Fórum » Erősítőhöz való hangsugárzó védelem (koppanásgátló)
Témaindító: Thom, idő: Márc 14, 2006
Témakörök:
Bekötve a helyére teszi a dolgát.
Már csak egy led kéne ami jelzi ha a relé behúzott a led olyankor ki aludna míg nem húz be a relé addig világítana.
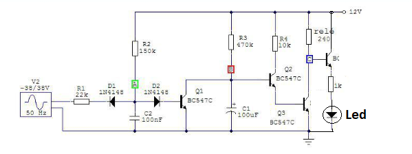
Teszel egy BC bázisát a "C" pontra, kollektorát a + tápra. Emitter és a GND közé a Led az előtér ellenállásával. (pld. 1k)
rajzold már be a rajzba mert nem értem.
Egy LED-nyi áramtól talán nem húz meg/nem marad meghúzva a jelfogó, szerintem elég csak a kollektor és emitter közé az ellenállás és a LED...
Azt is lehet, de így korrektebb..
A relé később húz be és úgy is marad.
A led világítani fog mikor a relé be húz.
Na most akkor döntést kell hozni, hogy az általad leírtak közül pontosan melyiket szeretnéd ténylegesen, mert annak megfelelően rajzolja meg proli007
![]() Ez: Idézet: „Már csak egy led kéne ami jelzi ha a relé behúzott a led olyankor ki aludna míg nem húz be a relé addig világítana.” Vagy ez: Idézet: „A led világítani fog mikor a relé be húz.”
Azt szeretném míg a relé nincs behúzva addig a led világit miután behúz a relé akkor el alszik
Ilyet rajzold neked "proli007". A relével párhuzamos diódát ne felejtsd ki.
Mivel csak 12 V-ról van szó, és azt is relatíve lassan kapcsolja ki a tranzisztor, a dióda hiánya nem annyira vészes.
Azért ártani nem használ...
Üdv!
Az erősítőmbe a relé nem húz be. Megpróbáltam visszarajzolni. Nekem furcsa. Ez így működőképes? A hozzászólás módosítva: Dec 23, 2022
Nem biztos, mert kinyit az első tranzisztor bázis-kollektor "diódája" és nem erősít áramot.Próbáld meg így. Az 15 V-os táppal soros dióda nem tudom mi célt szolgál, de szerintem felesleges oda. De éppen elfér... csak minek?
Előbb rajzolok, aztán gondolkozok : ) Tehát így.
Váltóáram miatt kell a didóda, csak rosszul rajzoltam.
Ez egy gyári erősítőbe van. Lehet nem ez a két tranzisztor volt benne eredetileg.
Milyen váltóáram?
Egy ellenállásérték még hiányzik.
Ott közvetlenül a trafóról jön az áram, a dióda után van +15v
Melyik ellenállásét hiányolod?
Igazad van, mostmár én is látom az ellenállásokat, 360 Ohm, 10 és 180 kOhm.
A váltót még mindig nem értem, hacsak nem a puffer kondenzátorról beszélünk és előtte lévő diódá(k)ról...
Szia! A 100 µF kondenzátoron két volt körüli feszültséget kéne észlelj, mérd meg!
Nincs puffer kondi. Trafóról jön egy szál, utána a dióda és ennyi. A dióda után mértem +15v-ot
Biztató érték, már csak a relé két kivezetését kéne megmérned a testhez képest.
+6 és +9, de valami történt mert elkezdett zúgni a relé. Ha lekötöm az egyik végét, akkor +16V mindkét lábán
Gafly kollegának volt igaza. Csak van kondi a dióda után. És ő is a bűnös. Kicseréltem. Viszont nem késletet semmit, ahogy kapcsolom az erősítőt húzza is be a relét.
Ha kiemeled a 180k ellenállás egyik lábát akkor a relének el kell engednie és a 100 µF lehet hibás, ha behúzva marad akkor zárlatos valamelyik tranzisztor.
Sikerült megcsinálni. Az egyik tranyó rossz volt. Kicseréltem egy bc546, azon kivül a 100µF megnöveltem 220µF-ra. Így kb 2-3 másodperc után kapcsol.
Köszi a segítséget mindenkinek! Van még más baja is úgyhogy megyek az erősítősbe
Hello!
Kb. 2 másodpercnek kel lenni a késleltetésnek. A 100µF-hoz menő dióda nem a mások anódjára, hanem a katódjára csatlakozik. Vagy is a 180k-val párhuzamos. A hozzászólás módosítva: Dec 23, 2022
Sziasztok, összeraktam egyenlőre próbára egy TPA3110 erősítő modult egy kapcsolóüzemű táppal (24VDC). Az erősítő működik, viszont be és kikapcsoláskor elég nagyot koppannak a hangszórók, van erre valami egyszerű kapcsolás ami ezt megakadályozza? Olvasgattam a topikot, de a rajzok nagy része szimmetrikus táphoz van, ami itt nincs, segéd tápot pedig nem szeretnék használni.
|
Bejelentkezés
Hirdetés |

















