Fórum témák
» Több friss téma |
Alapból rossz bemenetre csatoltál vissza! Ez így egy integrátor. Pozitív visszacsatolás kell, ahogy proli is írta!
Próbáld igy.
Szia!
Ha határozott átkapcsolás kell, hiszterézissel.. Proli007 nem írta oda az értéket: az 1-3 lábak közé tegyél be egy 100 k+470 k...1 M trimmert, így kényelmesen állíthatsz hiszterézist. A legnagyobb hiszterézis a 100 k-nál lesz, a legkisebb pedig az össz 570 k...1M1 értéknél. Kisebb ellenállást nem érdemes betenni. A kondit vedd ki.
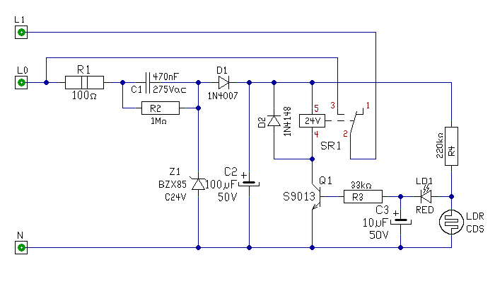
Beraktam egy visszacsatoló ellenállást, úgy tűnik elég jó a kapcsolási metódus.
Viszont van egy anomália, ami gerjedésre adhat okot. Adott egy LED szalag, ami a függöny karnis tetejére lesz fölszerelve. Az adott helyiségben van elhelyezve a fotoellenállás is, és maga a LED szalag világítás is. A környezeti megvilágítástól függően kapcsol be a LED szalag. Viszont ha bekapcsol a LED szalag, eleve lesz egy bizonyos szintű megvilágítás, ami befolyásolhatja a helyiség alap fényviszonyait. Ebben az esetben gondolom úgy célszerű beállítani, hogy a LED szalag által generált fényviszony, + a "küszöb értékű" fényviszony.
Ha egy helységben van akkor érdemes lenne olyan kapcsoláson gondolkodni ahol a be / ki kapcsolási hiszterézist külön lehet állítani.
Ha jól választod meg az arányokat akkor egy szintig jó lesz és nem fog problémát okozni a led fénye. Egyébként a led fénye sokkal kevésbé befolyásolja az érzékelőt. (bár nem tudom mit használsz szenzornak)
Nagyon köszönöm, összerakom próbapadon. Érzékelőként fotoellenállást használok. Majd a bemeneteket meg kell fordítani, hogy ha sötét van, akkor kapcsoljon be a led. Illetve az "R6" helyére jön a fotoellenállás, igaz?
Ha azt a kapcsolást nézed amit utóljára csatoltam, akkor a szenzor R4 helyére kerül.
Elvileg a fotoellenállás ha megvilágítod csökken, ha sötétben van akkor nő az ellenállása. A feszosztók méretezése attól függ milyen érzékelőd van (5K - 10K).. vagy nagyobb, kisebb. De nézd meg mennyire érzékeny ledfényre, mert én fototranzisztort használok udvari világításkapcsolónak, és ledes kézilámpára teljesen érzéketlen. Szóval lehet nem is kell a hiszterézissel sokat játszani. A hozzászólás módosítva: Dec 22, 2021
Üdv a csapatnak! Van egy alkony kapcsolóm a nagy falon túlról(Kép lent). Működik rendesen. De én szeretném egy ablakos elosztószekrénybe szerelni. A kérdéseim. A szenzort kivenném a helyéről és az elosztó ablaka alá szerelném, a kérdés: elég-e a szekrény ablak sötétítése, egyáltalán kell-e neki valamiféle tompítás? Mert az eredeti háza tejfehér. Az érzékenységét tudom-e változtatni (akár egy potival is)? A szenzor mellet egy piros-piros-sárag-arany ellenállás van ami a táp +-ra kerül a szenzor másik lába a testre. Képek mellékelve.
A hozzászólás módosítva: Ápr 4, 2023
Valószínűleg azért tejfehér a burkolat, hogy kevésbé legyen érzékeny a beeső fény irányára. Kivezetheted a szenzort de azt vedd figyelembe, hogy rázhat. Az ellenállást (220 kΩ) cseréld le 100 kΩ-osra és köss vele sorba egy 220 kΩ-os potit, hogy tudd variálni a kapcsolás érzékenységét.
Hello! Én kirajzoltam a kapcsolását, de ha ez igaz és azt szeretnéd, hogy sötétebbnél kapcsoljon csak be, akkor azért sok jóra nem lehet számítani. Az alkatrészek értékét persze nem látom, azt csak hasra ütés alapján rajzoltam bele..
Üdv Bakman és proli 007! Megcsináltam az érzékelő kihelyezését és a trimmer potit (100k+220k) is beépítettem. Szépen muzsikál. Kipróbáltam egy asztali LED lámpával a lument nem tudom, 1,2w-os 9 LED csippes. Így sikerült elkészíteni. https://drive.google.com/drive/folders/13UgUF2x53hCZNymlklVrHLl_MD6...haring Az érzékelőt egy áttetsző glim vissza jelző foglalatába szekresztettem meg és kibéleltem fehér zsugor cső anyagával. Szép napot
Helló! Felszereltem a helyére az elosztó dobozt. Ma reggel próbáltam. Az időzítő megy, de a fény kapcsoló nem reagál. A trimmert merre állítsam, a kisebbik ellenállás felé? Csökkenteni kell az ellenállást? Vagy a szűrő árnyékolást vegyem ki?
A fényellenállás ellenálása a megvilágítás növekedésével csökken.
Mivel nem tudhatjuk, hogy hogyan kötötted be a trimmert, így nem lehet megmondani, hogy balra, vagy jobbra tekerve lesz érzékenyebb. De ezt a két végállásnál zseblámpával is meg tudod állapítani. Utána marad még, ahogy mondták a szűrő árnyékolás kivétele. Szerintem maga a foglalat is kellő "irányérzéketlenséget" biztosít. Ugyanakkor amennyire lehet el kell tolni a végéig a fényellenállást. Ha ezek nem segítettek, akkor marad amit Proli007 írt: Idézet: „de ha ez igaz és azt szeretnéd, hogy sötétebbnél kapcsoljon csak be, akkor azért sok jóra nem lehet számítani”
Sziasztok!
A GFK jelű Ganz alkonykapcsolóban fotodióda vagy pedig fototranzisztor található? Mindkettő teljesen ugyanúgy néz ki... De gondolom nem mindegy.
Helló! Nem a poti tekerés irányára voltam kíváncsi, hanem arra, hogy az érzékelőfelé kell csökkentenem az ellenállást vagy a táp(+) felé? Vagy is csökkentenem kell az ellenállást vagy növelnem? Úgy van bekötve, hogy a poti csuszka és egyik láb össze van kötve a 100K-s ellenállással ami megy a +tápra, a másik láb a fényellenállással van összekötve. A narancs színű megy a fényellenállás és a dióda közösére ahonnan a fehér vezeték megy ki, a szürke a fényellenállás másik vezetéke. A fény ellenállást megvilágítva kb. 1cm-ről ~500R.
Üdv mindenkinek!
Meg lehet-e oldani azt hogy a szolár kerti lámpák Napelemét kiváltsuk állandó áramforrással? Tudom hogy az elektronika pont úgy van még oldva hogy ha kap fényt akkor a mozgásérzékelő inaktív. De viszont már sok kerti lámpám van ami megadta magát. Nem tölt. A napelem helyett pirkadat kapcsoló lenne ami fényre kapcsolná a lámpát le vagy éppen fel. Sorba szeretnék tenni pár lámpát egy pirkadat kapcsoló vezérelné az összeset. Nappal töltés lenne, éjszaka meg mozgásérzékelő (a saját aksiról). A pirkadat kapcsolóval lenne a gondom. Nem találok rajzot, csak alkonykapcsolóról. Valakinek van működő rajza esetleg? Köszönöm szépen!
Az alkonykapcsoló invertált kimenetü párja a pirkadatkapcsoló
Alkonykapcsoló váltóérintkezős relével ?
A hozzászólás módosítva: Szept 20, 2023
Hello!
Nem árultad el, hogy milyen tápról fogod tölteni, mekkora az akksi feszültsége áramigénye és hány lámpát töltenél? Mert a napelem áramgenerátorosan tölti az aksit, tehát korlátozni is kell az áramot, legalább egy ellenállással. Vagy van a lámpában töltésvezérlő?
Ennek nem sok értelme van. Éjszaka a tápegységről menne a mozgásérzékelő - alkonykapcsoló kombó, kihagyva az akkukat is. Így kevesebb lenne a veszteség.
12 volt, 5A, kapcsoló üzemű táp, 3,7 voltra beállítva.
A hozzászólás módosítva: Szept 20, 2023
Ennek télen lenne jelentősége, mert egyrészt nincs annyi napfény hogy feltöltse az akkukat benne a Napelem. Másrészt télen gyorsabban merülnek az akkuk. Így az akkukat kihagynám. A táp kapná meg a fényérzékelőt. Onnantól már a többit a lámpák mozgásérzékelői végeznék (előttük való elhaladás függvényében). Az valóban jogos hogy akkor akku nem is kell. Erre nem gondoltam.
A hozzászólás módosítva: Szept 20, 2023
Ha 5A az össz fogyasztás, akkor azt biztos hogy nem tudod kivinni a lámpákhoz 3,7V feszültségen. Mert a vezetékeken túl sok feszültség fog esni és ráadásul az első lámpánál sokkal több lesz, mint az utolsónál. És még nem is egyszerre fognak kapcsolni, tehát változni fog.
Megoldás lehet, ha nagyobb feszültséget viszel ki és a 3,7V-ot a helyszínen állítod be/elő. (Pld. egy-egy háromlábú stabival.) De a "pirkadást", pld. így meg tudod oldani. (Az Rt ellenállás nem kell, az csak szimulálja a terhelést.)
Jaj!! Azt elfelejtettem írni, hogy ha még is sötétedésre szeretnéd hogy bekapcsoljon:
Akkor kihagyod a tranyót és rövidre zárod a kollektor-bázis helyét. (Ez az az inverter, amiről Niedziela utalt. Persze ekkor a 10k-ra nincs szükség, csak az 1k-ra.)
Köszönöm szépen a választ. Valószínűleg ez lesz akkor meg csinálva.
Megépítettem, és tökéletesen teszi a dolgát. Egy kérdésem lenne:
Hogyan lehet a hiszterézist csökkenteni? (470K trimmerrel elég jól beállítottam a fény/sötét állapotát. Azonban a féy/sötét átmenet túl nagy. Lehet ezen csökkenteni?) Tisztelettel és köszönettel: Bácsi Zoli |
Bejelentkezés
Hirdetés |





Viszont van egy anomália, ami gerjedésre adhat okot. Adott egy LED szalag, ami a függöny karnis tetejére lesz fölszerelve. Az adott helyiségben van elhelyezve a fotoellenállás is, és maga a LED szalag világítás is. A környezeti megvilágítástól függően kapcsol be a LED szalag. Viszont ha bekapcsol a LED szalag, eleve lesz egy bizonyos szintű megvilágítás, ami befolyásolhatja a helyiség alap fényviszonyait. Ebben az esetben gondolom úgy célszerű beállítani, hogy a LED szalag által generált fényviszony, + a "küszöb értékű" fényviszony. 











