Fórum témák

» Több friss téma
Fórum » RIAA korrektor
 
Témaindító: Ghost Rider, idő: Aug 25, 2006
Témakörök:
Lapozás: OK   143 / 152
(#) Massawa hozzászólása Jún 29, 2023 /
 
Ugy látszik itt valaki feltünési viszketegségben szenved.

Én meg azon csodálkozom, hogy még nem láttam digitális RIAA korrektort, de lehet, hogy lemaradtam valamiröl. Arra valoban optimálisak lennének a modern 24 bites stb. ADC-k.
(#) Suba53 válasza Massawa hozzászólására (») Jún 29, 2023 /
 
Pedig már agyalnak rajta régóta.

Egy jelfeldolgozó szoftvert nevezhetünk digitálisnak.
A hozzászólás módosítva: Jún 29, 2023
(#) Massawa válasza Suba53 hozzászólására (») Jún 29, 2023 /
 
Hát elég édeskevéske. Nyilván, hogy kell software is ami futhat a PCn, de lehet hardwareben is.
Ahogy olvasom mégis inkább külsö eszközök adtak jobb eredményt.
(#) dB_Thunder válasza Suba53 hozzászólására (») Jún 29, 2023 /
 
Nem tudom...
Egy analóg korszak (első) szülöttjébe nem implantálnék digitális korrekciót!
Digitálisan megvalósíthatóak olyan szűrési karakterisztikák is, ami hagyományos analóg rendszerrel lehetetlen, illetve nem is létezik analóg alternatívájuk.
Lehet "túl jó" lenne egy digitális korrektor!
(#) mek-elek hozzászólása Jún 29, 2023 /
 
Nem értem! Zároltatni szeretnétek e témát is?
(#) mek-elek hozzászólása Jún 29, 2023 /
 
És, amit igen furcsállok Massawa fórumtársunknál, hogy ő ismerte a helyét a digitális hangtechnikához fűződő dolgoknak. Már már témát akartam nyitni e gőzfajta leengedéséhez, amikor azt láttam, hogy két téma is foglalkozik már ezzel. Kérdés, hogy akkor mért itt rontjátok ezzel a téma levegőjét. Részemről lenne is ezzel kapcsolatban új tapasztalat, de ezt, mert szerintem oda tartozna, az Audiofil, High End audio témában vetem fel.
(#) Massawa válasza mek-elek hozzászólására (») Jún 29, 2023 /
 
Csakhogy ez ugye beszélgetös forum, a te megjegyzésed vezetett oda, ahol a modi beszolására abbahagytuk. Nem tudom ki szolt nekik, de mindegy. Vagy te tényleg azt gondolod, hogy itt ugrálni kell, mint majomketrecben, mert a RIAAhoz nem tartozik ez vagy az, de a témával kapcsolatban merült fel amiröl szo volt és nem a majometetéssel
(#) Suba53 válasza Massawa hozzászólására (») Jún 29, 2023 / 1
 
Mekk mesterünk szeret önkéntes rendőrt játszani néha, ha egy témában nem az általa elképzelt mederben folyik a csevej.
A hozzászólás módosítva: Jún 29, 2023
(#) mek-elek hozzászólása Jún 30, 2023 /
 
Ránéztem, és egy idézettel kezdeném: "reméltem meg tudlak győzni, hogy van néhány jobb, egyszerűbb kapcsolás is. Akár már az említett HFM1 is.”
Nálam az említett kapcsolás nem nyerő, már ránézésre sem. Én nem kedvelem a homályos kijelentéseket. Ahogy Massawa fórumtárs is írta a vaktesztről. Én meg is indokolnám, ami miatt nálam nem nyert az említett kapcsolás. Sok alkatrészt tartalmaz, ami fóliaerdőt jelent. annak meg panel meg panelkövetkezményei vannak. Én már nem bízom a vezetést és a szigetelést a fóliára. A nagy "pontosságban" senkit nem érdekelnek a fóliacsíkok esetleges szórt kapacitásai. A számító programnak meg főleg ismeretlen fogalom a szerelés kivitelezésével járó anomáliák, és azok következményei. Én már nem bízom a vezetést és a szigetelést a fóliára. És a buszos kivitelezés "áldásai" külön mise.
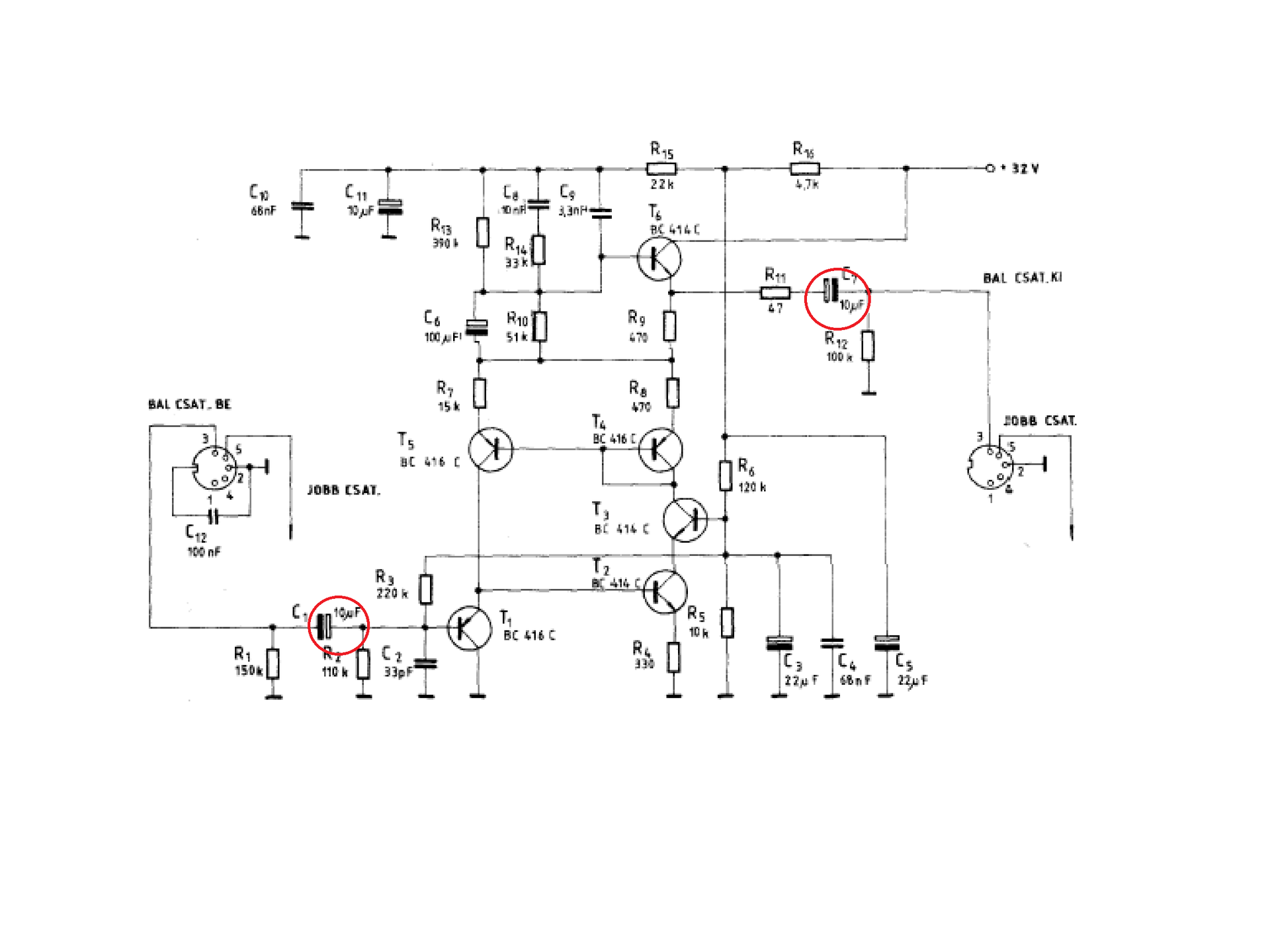
A jel útjába az a 10µF-os elektrolit kondik nálam mosoly tárgya. Sokan elégedetlenek voltak KT VF3-val, mondván tompán szól... Már egy wimával is jobb lehetett volna, nem beszélve nem beszélve az IC milyenségéről, stb. Szóval nem a kapcsolásba kellene belekötni, hanem rendesen kell megépíteni valamit, ha jobbat akarunk. És persze ennek anyagi következményei is vannak...
(#) mcc válasza mek-elek hozzászólására (») Jún 30, 2023 /
 
Akkor itt egy faék egyszerűségű korrektor. Akár pont-pont huzalozással is megépítheted...
(#) Alkotó válasza mek-elek hozzászólására (») Jún 30, 2023 / 8
 
Nem tudom eldönteni komolyan gondolod-e amit mondasz, vagy csak szívatod itt az olvasókat, ezért konkrétan rákérdezek, jól értelek-e.
1. Abból az alapvetésből indulsz ki, hogy egy áramkör, ami szimulátorban pocsék, az képes megtáltosodni ha légszerelve készül, drága alkatrészekből?
2. Ha valami több alkatrészt tartalmaz (vélhetően ez indokolt a korrekt műszaki megoldás miatt), akkor az már csak pocsék lehet?
(#) scooby_ válasza mek-elek hozzászólására (») Jún 30, 2023 / 10
 
Idézet:
„Szóval nem a kapcsolásba kellene belekötni, hanem rendesen kell megépíteni valamit, ha jobbat akarunk. És persze ennek anyagi következményei is vannak...”


Akkor hajrá, nosza rajta. Építs. Csak kérlek, ne írj. Arról meg pláne ne, és ne anekdotákat, hogy "be kell járatni", és a többi. Mi a véleményünket elmondtuk, valamelyikünk nem csak a levegőbe beszélt hanem valósággal össze is hasonlította a két eszközt... Csak, építsd meg, legyél vele boldog, hallgasd és leld benne örömödet és nyugtasson a tudat hogy a többezer forintos alkatrésszel csilliárdokkal szebben szóló, jobb korrektorod lesz mint mondjuk egy HFM-1 vagy egy Audio Research. Szerintem a legtöbb fórumot olvasó is csak hasonlót kívánhat Neked, Velem együtt.

Én ugyan nem vagyok moderátor, de a magam nevében -mert Ők úgysem fogják ezt megtenni- arra kérnélek, hogy a sületlenségeket tovább ne írd be a fórumba, mert azért én látok konkrétan ebben a fórumtémában most már olyan személyt is aki tudom, hogy jónéhány éves tapasztalattal rendelkezik erősítő gyártás, tervezés terén, meg paneltervezés terén, de lemezjátszóval és RIAA korrektorral tudtommal nagyon nem foglalkozik, még is felteszi Neked a kérdést, hogy azt a marék okfejtést a semmiről Te komolyan gondolod-e vagy csak elmentek otthonról?
Nyers leszek, pedig nem szoktam: Sok fórumozót most már igen csak idegesít (zavar) az amit ide irkálsz és csinálsz. Lehet, nem tilos, csak van amit érdemes megtartanod magadnak, mert azért jónéhány esetben többéves múlttal rendelkező villamosmérnököket próbálsz meggyőzni és kioktatni akik világ életükben ezzel foglalkoztak, meg -sajnos- Ők is próbálnak meggyőzni Téged az ellenkezőjéről de Te nem veszed a lapot csak megmagyarázod és visszavágsz. Az ember egy ideig nevet ezeken a dolgokon, aztán valószínűleg vagy ideges lesz, vagy sír, vagy nevet, valamilyen negatív reakciót úgy is ki fog váltani az emberekből. Hidd el nekem, hogy Ők azok akik nem akarnak Neked rosszat, csak próbálják az életedet egyszerűbbé tenni azzal, hogy segíteni próbálnak. Te pedig -már elnézést a kifejezésért- sz*rsz bele, és oktatod őket. De ha meg ennyire tudod a dolgod, és mindenhez IS értesz, akkor miért nem állsz csak neki építeni, és élvezed azt amit összehozol? Nem nekünk építesz, hanem a saját örömödre. Ha felteszel egy képet az eszközödről, annak a hangját hallani senki nem fogja, a leírás róla pedig szubjektív. A képen amit látnak, ott pedig gyártástechnologiát fognak keresni: olyat ami szép, szemet gyönyörködtet, modern, értékelhető, jó ránézni.
A hozzászólás módosítva: Jún 30, 2023
(#) Karesz 50 válasza scooby_ hozzászólására (») Jún 30, 2023 / 6
 
Teljesen egyetértek veled mindenben. amit Eleknek üzensz. Kezd fárasztó lenni.
Elekkel is egyetértek abban, hogy van saját hangja az alkatrészeknek, be is kell őket járatni, de nem kellene ezt ennyire felfújni. A bejáratáson már nem múlik semmi. Ami sz@r, az bejáratva is sz@r marad, meg jó alkatrészekkel is. A kókányolásról - amit Ő légszerelésnek nevez - megvan a saját véleményem, de megtartom magamnak.

Egyébként van néhány korrektorom is, de valóban nem nagyon foglalkozom vele, mert már nem szeretem az LP-t a közismert nyűgjei miatt. Mek Elekenek meg végképp nem mernék ilyen gagyi vackokat ajánlgatni. Nyák... pfuj...
(#) mek-elek válasza mcc hozzászólására (») Jún 30, 2023 /
 
Régebben gondolkodtam ebben is, de problémásnak tartottam az anyagbeszerzését. És amikor elkészült a HC-TB-ME készülékem, és meghallgattam a régi korrektorommal pár LP-t, akkor döntöttem mellette.
(#) mek-elek válasza Alkotó hozzászólására (») Jún 30, 2023 /
 
Valahogy elmegyünk egymás mellett. Nincs nálam alapvetés, csak tapasztalat. Mint írtam engem nem a mérés, hanem az eredmény érdekel. A többi meg csak járulékos dolog ehhez.
(#) mek-elek válasza scooby_ hozzászólására (») Jún 30, 2023 1 /
 
Nem pont neked tettem fel a dolgaimat. Ha irritál valamiért, nem kell olvasni. És már arról is szó volt, hogy sokan mást vélnek jónak. Ez azonban nem azt jelenti, hogy valaki ráerőszakolja a véleményét másra, mint valami törvényt. És harsog belőled a szubjektívításod, de ez sem baj, egészségedre!
(#) mek-elek válasza Karesz 50 hozzászólására (») Jún 30, 2023 /
 
Jól néznek ki!
(#) scooby_ válasza mek-elek hozzászólására (») Jún 30, 2023 / 5
 
Teljesen mindegy, hogy kinek írod vagy rakod ki. Ez egy fórum! Egy közösség. Akárki aki ide téved olvashatja, olvassa, és ha valamit is konyít a témához valószínűleg reagál rá valamit, mégha nem is írja le. Mint látod a fenti kommentemre is reagáltak már 6-an, valószínűleg egyet értenek velem, és nem én vagyok az első aki szólok neked ezekért, de másért is. Ez minimum 7 ember. Sokszor olvasom én a moderátoroktól, hogy "ne etesd a trollt", a hozzáállástól viszont borsózik a hátam, hogy inkább a közösséget szólítják fel meg fórumtémákat jegelnek, ahelyett hogy az illetőt aki most már tényleg sokakat irritál, egyszer és mindenkorra kiraknák a közösségből, és meg lenne oldva minden. A másik meg, hogy Téged etetni sem kell, mert egymagad tele spamelsz egy egész fórumot sületlenséggel, meg word dokumentumokba mentett képekkel akár néhány óra alatt.
(#) Suba53 válasza Karesz 50 hozzászólására (») Jún 30, 2023 /
 
Azért na! Valahogy így kell kinéznie egy áramkörnek. Esztétikus, öröm nézegetni, és ha nem is szól olyan briliánsan, mint egy összetaknyolt ónkupac, én akkor is egy ilyet raknék be az erősítőmbe, ha volna még értelme a RIAA korrekcióval bajlódni.
(#) mek-elek válasza Suba53 hozzászólására (») Júl 1, 2023 /
 
Azért na! Mikor mutattál Te itt valamit, amit Te csináltál? Vagyis, biztos sok tapasztalatod van, hogy milyen hangja van annak, amit Te építesz. Persze, jó nézelődést, és vágyakozást...
(#) Moderátor hozzászólása Júl 1, 2023
 
Mek-elek fórumtag ebből a topikból is kitiltásra került.

Az egymás sértegetése továbbra sem előremutató módszer az érveléskor.
(#) Suba53 hozzászólása Júl 1, 2023 / 3
 
RIAA korrektorom, és az erősítőm, amiben csücsül. Készült az 1980-as évek közepe táján.
A korrektor tervezésekor fő szempont volt az alacsony zaj, és a korrekciós görbe minél pontosabb megvalósítása. A kis zajért az LM381-es kifejezetten alacsony zajú erősítő felel. A görbét kétfelé bontottam, az 50Hz-es, és az 500Hz-es töréspontokat az első erősítő visszacsatolásában állítottam be, a harmadik töréspontot, a 2122Hz-est, egy sima RC integrátor taggal a két erősítő között. Ezzel ott még zajt is csillapítok valamelyest. Viszont így halál pontosan be lehet állítani a töréspontokat, viszonylag egyszerűen. Aki már számolt BODE diagramot, az érti, hogy miért.
A cucc közel 25éve lent van a pincében, jól elrozsdásodott minden vas kötőelem.
10-15 évig jól szolgált, és hogy milyen a hangja? Tökéletes!
Alapzaja nincs, de abszolút kihozta a sustorgást, amint a tű hozzáért a barázdához. Ezért amíg még hallgattam a lemezeimet végig LencoClean-el nedvesítettem, így kevésbé tépte az idegeimet.
De ez már a múlt.
(#) vision61 válasza Suba53 hozzászólására (») Júl 1, 2023 /
 
Remélem azóta már nem szorítod le ilyen erősen a pufferkondikat, össze-vissza vannak horpadozva.
Egyébként tudja valaki, hogy milyen okból gyártottak régebben ilyen elkókat? Ma már nem igazán találkozni ilyen kialakítással.
A hozzászólás módosítva: Júl 1, 2023
(#) Suba53 válasza vision61 hozzászólására (») Júl 1, 2023 /
 
A Philipsnek volt ilyen sorozata. Szerintem ezzel pozicionálták a benne lévő elektrolittal körbevett elektróda tekercset. Sok ilyet használtunk akkortájt. Aztán fejlődött a technológia, és ma már nem látok hasonlót
(#) Suba53 válasza Suba53 hozzászólására (») Júl 2, 2023 /
 
Ez a kütyü tette élvezhetőbbé a vinyl lemezek hallgatását.
A lityót hozzá egy idő múlva már én kevertem desztillált víz, és etanol keverékként.
Az alkohol oldószerként feloldotta a barázdában megült koszt, amit a kis finom szőrű ecset, ami a folyadékot is terítette a tű előtt, összeszedett, így maga tű már nem botlott bele.
A folyadék maga, meg egyfajta kenést biztosított a vinyl lemez és a gyémánt tű között, így a gyémánt kevésbé koptatta a barázda oldalfalát. Ez a koptató hatás a többszöri lejátszáskor degradálja a barázda felületét, így a hangzás is változik. A kenéssel azt lehetett elodázni, de megszüntetni sajnos nem.
A hozzászólás módosítva: Júl 2, 2023

Lenco.jpg
    
(#) soskajoska válasza Suba53 hozzászólására (») Júl 24, 2023 /
 
Egyet értek Suba53-al. Igaz, hosszú időbe telt az LP-ket valóban jó minőségben bedigitalizálni.
TAYA DP510 dd lemezjátszó Ortofon OM30 pickup-el, SSM-2015, AD797-el felépített "hibrid" korrektor (aktív és passzív RIAA körök, szimmetrikus bemenet), egy 192kHz/24bit felbontású kb -109dB jel/zaj viszonyú és -105dB torzítási együtthatóval rendelkező Asus Xonar hangkártya. Ja és természetesen .flac formátum. A többi már "gyerekjáték" .
(#) soskajoska válasza Massawa hozzászólására (») Júl 24, 2023 /
 
"a studio munka természetesen mindig igyekszik követni a közizlést"
Sajnos ezzel egyet kell értenem! Még emlékszem amikor az átkosban megérkezett a vadonatúj Neumann? vágógép és a technikusok beleadtak apait-anyait a Neoton Napraforgó lemezének a vágásába. Az eredmény pedig az lett, hogy az akkoriban gyakori kristály "tökgyaluk" karja jobbra-balra kirepült a barázdákból, mert nem tudták követni a dinamikát.
Ennek ellenpéldája az akkortájt kezembe kerülő japán kiadású Tomita-Kosmos LP, ahol az első szám (Space Fantasy) vágását szabad szemmel is követni lehetett, mivel a barázdák 2-3mm-re voltak egymástól a vágás dinamikája miatt! Ott ez volt az eladható
(#) soskajoska válasza soskajoska hozzászólására (») Júl 24, 2023 /
 
Csak még egy kiegészítés:

hibrid.jpg
    
(#) teddysnow válasza soskajoska hozzászólására (») Júl 24, 2023 /
 
Nekem volt, van is egy felesleges Asus Xonar DG hangkártyám. Az a baj vele, hogy csal. Bemenetére adott négyszög jel gyönyörűen megjelenik a kimenetén 7kHz-ig, aztán 7.1kHz felett gyönyörű szabályos szinusz lesz bármiből, ami bemegy.
(#) soskajoska válasza teddysnow hozzászólására (») Júl 25, 2023 /
 
Nekem még az elődje, a DS van. Azzal ilyet nem tapasztaltam. Ennél van, hogy a bemeneti op-amp cserélhető.
Persze tudom, hogy vannak sokkal jobb (és drágább) külső hangkártyák a zenei oldalakon. Nem is hangkártyának nevezném azokat, hanem már digitalizálónak.
A hozzászólás módosítva: Júl 25, 2023
Következő: »»   143 / 152
Bejelentkezés

Belépés

Hirdetés
XDT.hu
Az oldalon sütiket használunk a helyes működéshez. Bővebb információt az adatvédelmi szabályzatban olvashatsz. Megértettem