Fórum témák
» Több friss téma |
szia!
PL; IRF7509 Datasheet(PDF) - International Rectifier Az értékes információ a 7509 a betűk gyártónként eltérhetnek ...Én a felirat nélküli félvezetőket szeretem. Az az MPPT, az a termék neve !! Nem a működésére utal. Esetleg ismered-e ; Főnők ,milyen cimkét ragasszak fel? (igy lehet egy egész termék családról beszélni...Mégiscsak jobban mutat ?)
Szia! Köszönöm a válaszod! Kicserélem őket, aztán, ha nem javul meg akkor folytatom a nyomozást!
Igen, arra rájöttem, miután megjött, de nem is az MPPT miatt rendeltem, mivel 18Voltos napelem van rajta!
Sziasztok!
Van egy jól ismert napelemes töltésvezérlőm, melyet egy 12V-os akkumulátorhoz használok, mely egy villanypásztort lát el. Télen sajnos nem termelt annyi energiát, mely elég lett volna a készülék ellátásához, ezért cserélgetnem kellett az akksit, rajta a napelemmel. egyik alkalommal azt tapasztaltam, hogy füstölt a töltésvezérlő, rögtön lekaptam a rendszerről. Egyik tranzisztor füstölt el, ahogy a képen látszik. Gondoltam kicserélem, hátha orvoslom a leállás okát, de a bökkenő, hogy nincs rajta semmi azonosító. Véleményetek szerint be lehet lőni ennek a tranzisztornak a fajtáját valahogy? Előre is köszönöm a segítséget!
Ha elszállt a tranzisztor hiába is teszel be másikat , oka volt hogy feladta . Az új is tönkre fog menni, meg kell keresni az okot ami miatt ez történt .
Ha azon 3db valamelyikéről van szó, akkor azt kell megnézni, hogy ezek párhuzamosan vannak-e kapcsolva. Amennyiben igen, akkor a hibásat ki kell venni, és megnézni hogy a maradék kettővel működik-e, természetesen kisebb terheléssel. Ha működik, akkor ki kell őket cserélni, lehetőleg mindhármat.
Van itt egy másik ebben meg S68N08 van, hasonló paraméterekkel rendelkezik, gondolom azt rakják ami épp olcsóbb.
Nekem egy 30 A es verzioban van NCE7190 ből 2db meg Sem 6875 ből van benne 3db .Ja es ezek Fet-ek.
Inverter 48V 1A egyszerűenSziasztok.Egy egyszerű és minél kevesebb elemből elkészíthető áramkörre lenne szükségem. A bemenő feszültség 48v Körüli érték, napelemről. Egy olyan egyszerű áramkör kellene, ami ezt a feszültséget max 2A-rel egy trafó bemenetére küldi, hogy a szekunder oldalon 48V- 100V körüli váltó áram (négyszög is jó) jelenjen meg. Segítségeteket előre is köszönöm.
Én is régóta vágyok egy napelemes sertéskábítóra.
Misem egyszerűbb , kiteszed a tűző napra a sertést oszt elkábul az magától!
Szia!
sokkal egyszerűbb készen megvenni.(meg olcsóbb is ) A modulshopban leárazva is volt --1 hete.. mert kb ilyet lehetne; nagyobb feszültségű trafó+ tranzisztorral
Köszi a segítséget.
Ez nekem nem jó mert a feszültsége magas. Szeretném a meglévő trafómat használni hozzá, aminek csak két kivezetése van, nem középmegcsapolásos.
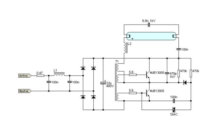
Ezt tudom ajánlani. Az a fénycsövet elhagyod. Adj vagy váltó 36 v vagy 48V egyenfeszültséget. A DB3 diac begyújt 30 V környékén az indítja el. a rezgést Az L2 és a 100nF- kondenzátor közé kösd a transzformátort Ferritmagost célszerű. A 100 nF-s kondenzátorokat cserélheted 470 nF vagy 1 µF- ra. A teljesítmény igénytől függően. Persze a tranzisztorokat is nagyobb áramúakra cserélni. Ha transzformátor nem bírja a frekvenciát -a vasmagos általában elmegy 20-30 KHz-ig - akkor a diac-t kiveszed és meghajthatod egy 555-l . Az L2-vel sorba kötött ferritgyűrűn lévő tekercset lekötöd a közös pontról és az L2-ről. Az lesz a meghajtótekercse az 555-nek kondenzátoron keresztül.. Az L2 lekötött vezetéket meg a kollektor és az emiteter közös pontra kötni. Ebben az esetben.
|
Bejelentkezés
Hirdetés |















