Fórum témák
» Több friss téma |
Fórum » LM1036 sztereo hangszínszabályzó áramkör
Témaindító: Krajcsooo, idő: Máj 29, 2006
Témakörök:
Hy!
Szeretnék építeni egy 2x50W-os erősítő elé egy hangszínszabályzó áramkört. Találtam is egyet itt, ezt szeretném megcsinálni. Ha esetleg valaki tud jobb vagy olcsóbb áramkört mondani hasonló tulajdonsággal, azt is szívesen veszem. Nah de végül amiért írok: szépszép a kapcsolási rajz, még tudnék is belőle NYÁkot csinálni, de nincs valakinek esetleg már egy kész NYÁKterve róla? Akármilyen formátumban ... Megkönnyítené a munkámat Előre is köszi!
Én megépítettem ezt az áramkört,és miután kipróbáltam, észrevettem, nem sokat ér:a magas hangokat hallhatóan eltorzítja
, ha a mély/magas potikat tekergetem leng a hangszóró membránja . (Egyébként ezzel nem akarlak lebeszélni ez csak az én véleményem). De sajnos más rajzom nekem sincs.
Én viszont nem építettem meg, és határozottan lebeszéllek róla.
Kb. ua, mint a TDA hangszín és előfok: zajgenerátor. Sztem.
Z.Milan ne is beszéld le róla mert igenis jó ez az áramkör én is megépítettem és egyáltalán nem torzít sőt kifejezetten zavarszürt hangja van a dolognak és nem lebegett ki a membran pedig en 300w-al teszteltem akkor lebegett ha feltekertem a hangot
a rajzot kénytelen leszel megcsinálni de ne aggodj nem olyan nehéz sajna már nekem sincs meg
Damatic veled se értek egyet nekem kifejezetten jól működik szóval ha nektek nem jó akkor elszurtátok és ezért más kedvét nem kell elvenni
Én már 2-öt építettem ezzel az IC-vel és jól szól és a suliban be is lett mérve,sőt az osztálytársaim is csináltak vagy 5Db-ot. A kilengést azt én is tapasztaltam,de különösebb bajt/zavart nem okoz.
Hello én még a lebegést se tapasztaltam ugyhogy szerintem ez is széria függő
de azt tudom hogy ennél olcsóbban jobb minőséget nem lehet elérni mikor tudtok egy opa-s hangszinszabira sima vezetékekkel összevissza bekötni potit ugy, hogy utána nem lesznek benne zavarok?
Hali!
Én is megépítettem ezt nagyon szépen szól, a basszusa sztem baroni jó, viszont ha a hangerő potit állítom, akkor van hogy ki-be leng a hangszóró, ami nem túl egészséges, pedig gyári kapcsi alapján csináltam. Nem tud erről vki vmit?
én majdnem kész vagyok a nyákkal(4 kondit kellene még rádobni
), de lesz rajt a panelen még más is pl graetz +kondi + stabkocka + alulemez..ui: milyen potikat használtál/sz?
Akkor bocsesz!
A kilengés meg valószínűleg abból adódik, hogy valahogyan az ic kinyomja a kimenetére a potiról kapott faszültségváltozást. Meg kellene nézni, lespóroltak-e valahonnan a kimenetről egy felüláteresztő soros kondit, vagy egy aluláteresztő párhuzamosat (ilyenekkel lehet az alacsonyfrekis zavarokat levágni)...
Köszi mindenkinek a segítséget, még ma megtervezem TANGOban (igen én még DOSkorszakban élek ... najó nemám csak ez az egy
) holnap meg ki is maratom suliba, aztán kíváncsi leszek hogy szól majd.
Hello
Én elmentem a Lomexba-be és kértem 50k-s olcsó potit nem tudom asszem 2-300forint de nagyon jó ide nem kell kulonosen odafigyelni a tipusra csak az értékre mert a potikkal sorosan kotott láb egy áramgenerátor és szorzó áramkörök figyelik a poti bemeneteket.
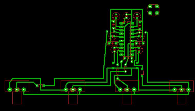
hello megtaláltam a rajzot kell még?
![]() ha igen akkor küldöm egyébként szakmai titok szóval ha kell akkor van
juh, én megse néztem, h a potik mekkorák
4 db 100K-sat vettem
Tessék
![]() Azért ennyi infóért igazán megérdemelnék néhány pontot
Szabikám eztet elszúrtad de ahogy számolgattam talán működne vele csak nem lineáris szabályzás lesz a végeredmény
És az egész áramkörnek kb mennyi az alkatrészköltsége? Potikkal együtt.
Szerintem meg semmi gáz, mert egy referencia feszültségből, hogy milyen állásban mennyi megy vissza, az a feszültségosztás elmélete szerint nem függ a poti ellenállásától, csak a karakterisztikájától (A/B - lin/log).
Nekem olyan LM1036N hangszín-áramkör van, hogy van előtte egy NE5532-es IC-s leválasztó előerősítő. Semmi lengés, semmi torzítás, kiváló jel/zaj viszony, swzerintem nagyon jó, pedig nem a pont hozzávaló potik vannak benne, mégis tökéletesen műxik, plusz a loudness is teljesen korrekten működik benne....
Idézet: „loudness is teljesen korrekten működik benne” konkrétan mit is csinál ez az opció, mert én a gnd-re huztam, azaz kikapcsolt állapotba raktam neked milyenek vannak benne? 200k-s meg még?? amugy találtam 2 db 47k-sat , meg úgy is kicserélik ha szépen kérem.de azt szokták mondani hogy, 100K -ban a 47K benne van
A 10-11-es láb föld, de nem kell összekötni őket, belül gyárilag meg van ez oldva...
Itt az én tervem is, de még nem építettem meg, szal nem merem ajánlani. Szerintem nem rossz, ha összehasonlítom a másikakkal, a pontok közül 3-as a loudnessre megy... Majd megépítem, de nincs semmi időm... ...pedig anyag is van már...
hmm..
a potik fordítva müxenek így..
Na ettől féltem, meg hogy melyik bemenet melyik...
Ez biztos? Ez a felülnézet...
biztos!, így fordítva müxik a szabályzás.. de nem kell nekem hinni, nem kötelező, csináld meg a nyákot ültessed be és..
Nem az, hiszek én...
És a bemenetk hogy lesznek helyesen? A közismert kapcsin az 1-es a jobb vagy a bal? Közben itt egy link is, talán valakinek ez is segíthet...LM1036N
2es a bal be 8as a bal ki
19es a jobb be 13as a jobb ki
Csak azért gondoltam, mert ő is így csinálta...
Majd összeszedem angol tudásomés irok neki egy mélt, hogy neki hogy műxik, de lehet egyszerűbb lenne kisérletezgetnem ![]() Most akkor melyik a jó? Ha megépítette helytelenül, csak van benn annyi, hogy átalakítja, és azt teszi fel... Nem akarok kötekedni!, megint úgy jön ki, hogy nem férünk meg egy topicban... ![]() Pedig én csak bizonytalan vagyok magamban, hogy jó-e, és megzavar, hogy minden nyákon máshogy van.. Kössz a bemeneteket és kimeneteket! |
Bejelentkezés
Hirdetés |




Előre is köszi!
, ha a mély/magas potikat tekergetem leng a hangszóró membránja
a rajzot kénytelen leszel megcsinálni de ne aggodj nem olyan nehéz sajna már nekem sincs meg 
) holnap meg ki is maratom suliba, aztán kíváncsi leszek hogy szól majd.




...pedig anyag is van már... 





