Fórum témák

» Több friss téma
Fórum » LM1036 sztereo hangszínszabályzó áramkör
Lapozás: OK   1 / 91
(#) Krajcsooo hozzászólása Máj 29, 2006 /
 
Hy!
Szeretnék építeni egy 2x50W-os erősítő elé egy hangszínszabályzó áramkört. Találtam is egyet itt, ezt szeretném megcsinálni. Ha esetleg valaki tud jobb vagy olcsóbb áramkört mondani hasonló tulajdonsággal, azt is szívesen veszem. Nah de végül amiért írok: szépszép a kapcsolási rajz, még tudnék is belőle NYÁkot csinálni, de nincs valakinek esetleg már egy kész NYÁKterve róla? Akármilyen formátumban ... Megkönnyítené a munkámat Előre is köszi!
(#) z.milan válasza Krajcsooo hozzászólására (») Máj 29, 2006 /
 
Én megépítettem ezt az áramkört,és miután kipróbáltam, észrevettem, nem sokat ér:a magas hangokat hallhatóan eltorzítja , ha a mély/magas potikat tekergetem leng a hangszóró membránja . (Egyébként ezzel nem akarlak lebeszélni ez csak az én véleményem). De sajnos más rajzom nekem sincs.
(#) damatic válasza Krajcsooo hozzászólására (») Máj 29, 2006 /
 
Én viszont nem építettem meg, és határozottan lebeszéllek róla.

Kb. ua, mint a TDA hangszín és előfok: zajgenerátor. Sztem.
(#) creative válasza z.milan hozzászólására (») Máj 29, 2006 /
 
Z.Milan ne is beszéld le róla mert igenis jó ez az áramkör én is megépítettem és egyáltalán nem torzít sőt kifejezetten zavarszürt hangja van a dolognak és nem lebegett ki a membran pedig en 300w-al teszteltem akkor lebegett ha feltekertem a hangot a rajzot kénytelen leszel megcsinálni de ne aggodj nem olyan nehéz sajna már nekem sincs meg
(#) creative válasza creative hozzászólására (») Máj 29, 2006 /
 
Damatic veled se értek egyet nekem kifejezetten jól működik szóval ha nektek nem jó akkor elszurtátok és ezért más kedvét nem kell elvenni
(#) Koree válasza creative hozzászólására (») Máj 29, 2006 /
 
Én már 2-öt építettem ezzel az IC-vel és jól szól és a suliban be is lett mérve,sőt az osztálytársaim is csináltak vagy 5Db-ot. A kilengést azt én is tapasztaltam,de különösebb bajt/zavart nem okoz.
(#) creative válasza Koree hozzászólására (») Máj 29, 2006 /
 
Hello én még a lebegést se tapasztaltam ugyhogy szerintem ez is széria függő de azt tudom hogy ennél olcsóbban jobb minőséget nem lehet elérni mikor tudtok egy opa-s hangszinszabira sima vezetékekkel összevissza bekötni potit ugy, hogy utána nem lesznek benne zavarok?
(#) Blint válasza z.milan hozzászólására (») Máj 29, 2006 /
 
Hali!
Én is megépítettem ezt nagyon szépen szól, a basszusa sztem baroni jó, viszont ha a hangerő potit állítom, akkor van hogy ki-be leng a hangszóró, ami nem túl egészséges, pedig gyári kapcsi alapján csináltam.
Nem tud erről vki vmit?
(#) szabi83 válasza creative hozzászólására (») Máj 29, 2006 /
 
én majdnem kész vagyok a nyákkal(4 kondit kellene még rádobni ), de lesz rajt a panelen még más is pl graetz +kondi + stabkocka + alulemez..



ui: milyen potikat használtál/sz?
(#) damatic válasza creative hozzászólására (») Máj 29, 2006 /
 
Akkor bocsesz!

A kilengés meg valószínűleg abból adódik, hogy valahogyan az ic kinyomja a kimenetére a potiról kapott faszültségváltozást. Meg kellene nézni, lespóroltak-e valahonnan a kimenetről egy felüláteresztő soros kondit, vagy egy aluláteresztő párhuzamosat (ilyenekkel lehet az alacsonyfrekis zavarokat levágni)...
(#) (Felhasználó 1947) válasza Krajcsooo hozzászólására (») Máj 29, 2006 / 4
 
Szia !

Rajzot Itt ! találsz
(#) Krajcsooo válasza (Felhasználó 1947) hozzászólására (») Máj 29, 2006 /
 
Köszi mindenkinek a segítséget, még ma megtervezem TANGOban (igen én még DOSkorszakban élek ... najó nemám csak ez az egy ) holnap meg ki is maratom suliba, aztán kíváncsi leszek hogy szól majd.
(#) creative válasza szabi83 hozzászólására (») Máj 29, 2006 /
 
Hello

Én elmentem a Lomexba-be és kértem 50k-s olcsó potit nem tudom asszem 2-300forint de nagyon jó ide nem kell kulonosen odafigyelni a tipusra csak az értékre mert a potikkal sorosan kotott láb egy áramgenerátor és szorzó áramkörök figyelik a poti bemeneteket.
(#) creative válasza creative hozzászólására (») Máj 29, 2006 /
 
hello megtaláltam a rajzot kell még?
ha igen akkor küldöm egyébként szakmai titok szóval ha kell akkor van
(#) szabi83 válasza creative hozzászólására (») Máj 29, 2006 /
 
tedd fel légyszí, megnézem én is!
(#) szabi83 válasza creative hozzászólására (») Máj 29, 2006 / 1
 
juh, én megse néztem, h a potik mekkorák
4 db 100K-sat vettem
(#) creative válasza szabi83 hozzászólására (») Máj 29, 2006 / 5
 
Tessék

Azért ennyi infóért igazán megérdemelnék néhány pontot
(#) creative válasza szabi83 hozzászólására (») Máj 29, 2006 / 1
 
Szabikám eztet elszúrtad de ahogy számolgattam talán működne vele csak nem lineáris szabályzás lesz a végeredmény
(#) Krajcsooo válasza creative hozzászólására (») Máj 29, 2006 /
 
Köszi a rengeteg infot
(#) Krajcsooo válasza Krajcsooo hozzászólására (») Máj 29, 2006 /
 
És az egész áramkörnek kb mennyi az alkatrészköltsége? Potikkal együtt.
(#) damatic válasza creative hozzászólására (») Máj 29, 2006 /
 
Szerintem meg semmi gáz, mert egy referencia feszültségből, hogy milyen állásban mennyi megy vissza, az a feszültségosztás elmélete szerint nem függ a poti ellenállásától, csak a karakterisztikájától (A/B - lin/log).
(#) tatabike válasza Krajcsooo hozzászólására (») Máj 29, 2006 /
 
Nekem olyan LM1036N hangszín-áramkör van, hogy van előtte egy NE5532-es IC-s leválasztó előerősítő. Semmi lengés, semmi torzítás, kiváló jel/zaj viszony, swzerintem nagyon jó, pedig nem a pont hozzávaló potik vannak benne, mégis tökéletesen műxik, plusz a loudness is teljesen korrekten működik benne....
(#) szabi83 válasza tatabike hozzászólására (») Máj 29, 2006 /
 
Idézet:
„loudness is teljesen korrekten működik benne”

konkrétan mit is csinál ez az opció, mert én a gnd-re huztam, azaz kikapcsolt állapotba raktam

neked milyenek vannak benne? 200k-s meg még??
amugy találtam 2 db 47k-sat , meg úgy is kicserélik ha szépen kérem.
de azt szokták mondani hogy, 100K -ban a 47K benne van
(#) KeserűCukor válasza creative hozzászólására (») Máj 29, 2006 /
 
A 10-11-es láb föld, de nem kell összekötni őket, belül gyárilag meg van ez oldva...
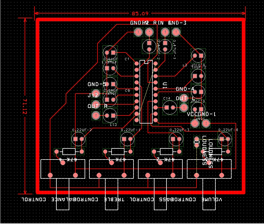
Itt az én tervem is, de még nem építettem meg, szal nem merem ajánlani. Szerintem nem rossz, ha összehasonlítom a másikakkal, a pontok közül 3-as a loudnessre megy...
Majd megépítem, de nincs semmi időm... ...pedig anyag is van már...

LM1036N.jpg
    
(#) szabi83 válasza KeserűCukor hozzászólására (») Máj 29, 2006 /
 
hmm..
a potik fordítva müxenek így..
(#) KeserűCukor válasza KeserűCukor hozzászólására (») Máj 29, 2006 /
 
Na ettől féltem, meg hogy melyik bemenet melyik...
Ez biztos?
Ez a felülnézet...
(#) szabi83 válasza KeserűCukor hozzászólására (») Máj 29, 2006 /
 
biztos!, így fordítva müxik a szabályzás.. de nem kell nekem hinni, nem kötelező, csináld meg a nyákot ültessed be és..
(#) KeserűCukor válasza szabi83 hozzászólására (») Máj 29, 2006 /
 
Nem az, hiszek én...
És a bemenetk hogy lesznek helyesen?
A közismert kapcsin az 1-es a jobb vagy a bal?
Közben itt egy link is, talán valakinek ez is segíthet...LM1036N
(#) szabi83 válasza KeserűCukor hozzászólására (») Máj 29, 2006 /
 
2es a bal be 8as a bal ki
19es a jobb be 13as a jobb ki
(#) KeserűCukor válasza KeserűCukor hozzászólására (») Máj 29, 2006 /
 
Csak azért gondoltam, mert ő is így csinálta...
Majd összeszedem angol tudásomés irok neki egy mélt, hogy neki hogy műxik, de lehet egyszerűbb lenne kisérletezgetnem
Most akkor melyik a jó?
Ha megépítette helytelenül, csak van benn annyi, hogy átalakítja, és azt teszi fel...
Nem akarok kötekedni!, megint úgy jön ki, hogy nem férünk meg egy topicban...
Pedig én csak bizonytalan vagyok magamban, hogy jó-e, és megzavar, hogy minden nyákon máshogy van..
Kössz a bemeneteket és kimeneteket!
Következő: »»   1 / 91
Bejelentkezés

Belépés

Hirdetés
XDT.hu
Az oldalon sütiket használunk a helyes működéshez. Bővebb információt az adatvédelmi szabályzatban olvashatsz. Megértettem