Fórum témák
» Több friss téma |
Fórum » Autóelektronika
Témaindító: sufni-tunning, idő: Ápr 19, 2008
Témakörök:
Sziasztok!
OPEL.Astra H az autó., ha van benne REC modul, akkor létezik utanfutómodul külón, amit csak be kell dugni a REC modulba? Programozás nélkúl is múködni fog? Hol lehet kapni ha létezik ilyesmi? Esetleg még néhány jótanács a szereléshez? Köszi minden választ Üdv C. A hozzászólás módosítva: Aug 21, 2023
Szia,
Letezik utanfuto vezerlo, amit csak be kell dugni+ egy biztositekot betenni (ha egyaltalan tudja a REC)… Programozni szukseges! A beszerzesi forras pedig; facebookos H astras csoportokat keresd fel!
Köszi!!!
Megoldodott.., reggel hozták a " gépest".., azzal kezdtük van- REC modul az autóban, nem volt ., viszont találtunk egy utánfutómodult kb ott ahol a REC szokott lenni., ugy nézett ki a doboza mint a kinai központizárvezérlőké.., sajnos elfelelejtettem lefényképezni.., azért találàltam furcsának , mert kb max 8-10 vezeték volt benne és az is egy db stekkerben..,az ilyenkor szokványos szokvànyos két stekker nem volt a dobozon ,Tehát egy a lámpacsatlakozási oldalnak..,egy másik stekker meg ami megy le az aljazatba.., Nem volt idö kianalizálni a szituàciót..,lehet hogy CAN- ről olvasta be a modul a lámpákat...??? Egyébbként a vontatmányon , ami vadonatuj hajótrailer volt , elszabadult egy testvezeték , ez okozta a zárlatot ami kiütötte a modul tápbiztositékját ,ezért nem müködött semmi az aljatatban., kicserélve és visszadugva futot rögtön érzékelte a vontatmányt beep hangokkal... Üdv C.
Sziasztok!
Citroen C5. Mk1. 2003. Háromgombos , immos.,, ( Különálló ??? Transponderchippes?) távirányitóval. Kerdés: A transponderchip külön helyezkedik a kulcsházban és igy egyszerün kivehető- kicserélhetö??? Vagy a nyomogombos panelbs van már integrálva, ezért nem kiszerelhető- nem cserélhető? Köszönöm a komkrét válaszakat! Üdv C.
Konkrét válaszhoz konkrét fotó kellene , több típusú kulcsok készültek, de mivel gyakran hasonlóak a peugeot-hoz így szerintem ott is a házból kipattintható a chip és átrakható az újba,sőt még chip is kapható külön!
Bővebben: Link A hozzászólás módosítva: Szept 2, 2023
Ha az elôttem szóló hsz.-ben linkelt kinézetû a kulcs, akkor nincs különálló átpakolható transzponder, a távirányító elektronika intézi az immot is.
Az elektronika kompletten kivehetô és átrakható az utángyártottba. De a szöveg szerint, akár tévedhetek is, enyém 10 évvel késôbbi végülis. Bővebben: Link A hozzászólás módosítva: Szept 2, 2023
Sajnos nincs itt az eredeti távirányitó..., három gombos és OVÁLIS alaku..elözmény a következő:
Az elektromos gyujtáskapcsoló betét behalt .., vettünk egy utángyártott komplett gyujtáskapcsolót aminek az elektromos betét része fénykép alapján teljen ugyanaz mint az eredeti immos 3 Gombos távirányitóé! Az volt az elképzelésünk hogy az utángyártottból kiszereljük a gyujtáskapcsolóbetét és ezt simán átszereljűk az eredetibe! Sajnos., nagy szégyen de még mindig nem jöttünk rá hogy lehet az utángyártottból kiszerelni a gy.kapcsoló betétet.... Ezért alternativaként abban reménykedünk hogy kivehető külön transponderes chip van az eredeti kulcsban.., és akkor komplett kicserélnénk az egész utángyértott gyujtáskapcsolót..., Még helye is van a chopnek egyébbként..., ez a kulcs lenne használva inditáshoz., ráakasztva az eredetit a központi müködtetéshez .
Igy néz ki a tojásalakú 3 gombos távadó
A gyujtàskapcsolóbetét kiszerelésére továbbra is napirenden van.... Ilyent komplett kapcsolót vettúnk ., csak helye van a chipnek
A betét kiszereléséhez általában egy vagy két ponton meg kell fúrni a házát. Autóvillamossági szakik általában tudják, hogy hol kell ilyen műveletet végrhajtani a házon úgy, hogy csak a rögzítő stift jöjjön ki.
Köszi...
Ilyesmire szokták mondani : Nem lehetne hangyányit részletessebben..., eddig csak két vii.szert kérdeztem meg ez ügyben... Üdv.
Lehetne, ha tudnám a megoldást, ezért írtam autóvillamosági szakembert.
Van egy nagyon profi kulcsos ismerősöm.., ha sikerūl kivenni az eredeti komplett gyujtáskapcsolót akkor elviszem hozzá a régit és az ujat is...,
.. Ö biztos tudja a tutit.., csak nagyon körúlményes a bonyolitás stb., jelenleg szabin van stb., ezért reméltem itt konkrét segitségben , hátha csinált már valaki ilyent.,sajnos nagyon specifikusnak túnik ez a kiszerelés eddig minden megkérdezett szakembernek.., elképzelések vannak , de egy uj kapcsolót még nem bántanánk csak ha biztos a kõvetendő módszer a kiszerelésre..
-☆Köszi a Válaszaid! !Üdv C.
Eldölt a nagy dilema..., nem autóvillszerelő kategória a gy.betét csere., profi kulcsos kell CÉLSZERSZÁMMAL.., szétkell " barmolni" az egész mechanikat a kicseréléshez stb-stb.,rémtörténetté fejlődött ez a alapesetben sima csere...
Üdv
Üdv.
Elromlott az index az autómban, ami Fiat Scudo II. (Expert II ill. Jumpy II kompatibilis) Egyszerű érintkezési hiba volt, mert érinkezők és nyák takarítás után minden olyan, mint rég. Ám amíg rossz volt az érintkezés (balra nem indexelt egyálalán), addig működött az a funkció, hogy "érintésre" 3-at villant. Mit kell újra elrontanom, hogy ezt továbbra is használhassam így?
Sziasztok!
Segítséget szeretnék kérni! Van egy gyári kistraktorom. Amiben a gyári motornak a töltése tönkre ment! Ezáltal a lett egy Suzuki Swift generátor fel szerelve, ez fért el a gépház alatt. 2 vezeték jön ki és egy vastag ami az aksira kapcsolódik. Gyújtás körről kap egy izzón keresztül pozitívat az egyik kábel re, Világít is a lámpa, de nem tölt. Lampa folyamatosan világít. Ez már a harmadik generátor amit tesztelek. Egyik kétséges volt (ismeretlen elő élet. És nem világít a lámpa) ) . Másik 2 biztosra mondható hogy jó.. Valami kötés lehet a hiba? Köszönöm előre is a segítséget..
Igen kap.
De keresgeltem a neten, és adni kell fix pozitív szálat a gyújtás ról . És egy pozitívat az izzó keresztül. Igy jó lett. 14.3v tölt.
Szia! Mire kiollóztam addigra megoldottad ezt a problémát de azért felrakom ide, hogy ne kelljen keresgélni.
Sziasztok!
Ha autónál járó motor mellett leveszem az akkumulátor sarukat, lehet baja valaminek? Igazából a generátor üresjárási feszültsége érdekelne. Zsiguliról lenne szó, ECU nincs benne mert karbis, csak a fesszabályozó meg a gyújtás elektronikus.
Hello. Rossz ötlet. Akku nélkül akkora tüskék lesznek a 30-as vonalon, amit egyik elektronikus komponens sem visel el. A Te esetedben csak a feszültségszabályzó, és esetleg a gyújtómodul megy tönkre.
Régen csináltak ilyet, a mai autóknál én sem javasolnám. Ha jó a töltés és a kábelezés, akkor igen komoly bajnak kell lennie, ha nem a névleges feszültség van az akkun. Járó motornál, ha van töltés és nem cellazárlatos az akku, akkor néhány perc múlva közel nullára csökken az akku felé folyó áram, tehát nem terheli a generátort, mindegy, hogy leveszed-e róla vagy nem a sarut; az autó fogyasztása rajta marad...
Ami inkább segít, ha mérsz az akkun járó motornál és ha hozzáférsz, akkor a generátor háza és a kivezető csavaron. A hozzászólás módosítva: Okt 12, 2023
Generátor üresjárási feszültsége???
Az mi? Fesz szabályozóval, vagy nélküle? Alapjáraton, vagy padló gázon? És mi lenne az elvárt érték? Szóval mit is szeretnél megtudni? Az akku feszültség alapjáraton legalább 12V legyen, menet közben ( 1500-2000 fordulat felett) 14-14,4V ( pár perc után ). Amúgy mi egyszer levettük az akkumulátort járó motornál ... aztán cseréltük az autórádiót, meg a digitális fordulatszámmérőt ... ( pontosabban, lemerült az aksi, egy jó aksiról beindítottuk a motort, aztán kivettük azt, és betettük a lemerült aksit ... nem volt bikakábelünk)
Szép napot mindenkinek!
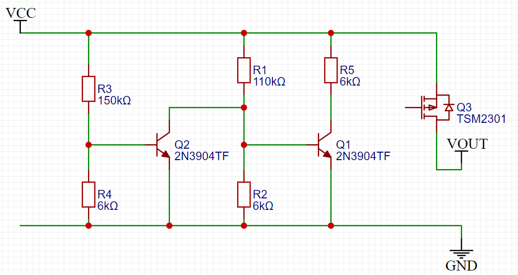
Van egy állandó kis fogyasztóm (~20mA) az autóban. Azt szeretném, hogy ha sokat áll az autó (akár heteket), akkor se merüljön le az akksi, így gondoltam, elé rakok egy áram limitálót, ami lekapcsolja a fogyasztót, ha túl kicsi a feszültség, így az autó legalább indítható marad. Közben eszembe jutott, hogy ugyanakkor megvédhetném a nagyobb feszültségtől is, így megálmodtam a csatolt árakmkört. Viszont elektronika méretezéshez hülye vagyok, egy pici segítséget kérek. Úgy méreteztem, hogy az R1/R2 osztó 10.6V alatt túl kicsi feszültséget ad a Q1 bázisára, ekkor Q1 nem kapcsol, vagyis nincs terhelés és a FET nem kapcsol (Q1 nyitófesz 0,6V). Az R3/R4 osztót úgy lőttem be, hogy 15,6V felett Q2 kinyit, vagyis ellopja a feszültséget Q1-től, vagyis szépen zár a FET. Ez szép és jó, de vajon mennyire melegednek majd az ellenállások (mennyit fog fogyasztani)? Tudom, hogy vannak integrált áramkörök erre a célra, hallottam már MC34161-ről, de lövésem nincs, hogy az hatékonyabb lenne-e és mennyivel drágább abból építeni, illetve hogyan kell azt csinálni. Köszi előre is!
Hello!
Hogy lásd mit alkottál, leszimuláltam. Gondolom, nem amire vágytál. A problémát az okozza, hogy a tranzisztor nyitása kb. a 600mV bázis-emitter feszültégnél megy végbe, csak épp nem oly határozottan, mint gondolnád. Mint látható a kollektorban lévő 6k a leg nagyobb fogyasztó, de csak akkor, mikor a Fet be lesz "kapcsolva", a tartományon kívül, meg leginkább a bázisosztók fogyasztanak csak. Határozottabb és pontosabb kapcsolást, valamilyen referenciával (Pld. zénet) lehet elkövetni és pozitív visszacsatolással. Persze a zéner számára illene 1mA feletti áramot biztosítani.
Szia, fú nagyon köszi a szimulációt! Igazad van, ennél kicsit ugrásszerűbb változásra gondoltam, de még így is lehet jó. Sajnos nem fejtettem ki a teljes képet és már bánom is...
Eme kis előtét-áramkör mögött egy kapcsolóüzemű feszültségszabályzó lenne, ami 3.3V-ot állít elő a 12V-ból. Annak a nyitófeszültsége 4,7V, alatta nem fog csinálni semmit (reményeim szerint). Tehát amikor a Fet "bekapcsol", akkor mögötte lesz terhelés, minimum 30mA és maximum 800mA 3.3V-on. Konkrétan egy ESP32 mikrokontrollerről van szó, ami vagy bekapcsolja a rádióját, vagy szunyál. De semmiképp nem szeretném, hogy leszívja az akksit. Persze ha van erre egy egyszerűbb módszer, én boldogan meghallgatom. ![]() Köszi még egyszer!
Tekintve hogy korrekt módon két komparátort kellene építeni, hiszterézissel, referenciával, túl egyszerű nem lehet egy korrekt kapcsolás. De ha ebben az áramkörben zénereket alkalmazol, akkor sokat javul a dolog.
Mivel az osztók 1:1 arányúak, a tranyók akkor működnek, mikor az osztó tetején 1,2V lesz. Tehát az alsó határ, kb. 1,2V+10V=11,2V De egy zéner küszöbfeszültsége 5mA áramnál van meghatározva, itt meg ekkor 1,2V/20k=60uA Így a könyökfeszültség ekkor alacsonyabb. A túlfeszültségnél már lehet kisebb értékű osztót alkalmazni, mert amikor ez belép, akkor úgy is több a feszültség mint kívánatos, tehát nem számít úgy a fogyasztás. Ott a küszöbnél a két zéner összegét vesszük alapul. Csak épp egy alacsonyabb feszültségű zéner könyökpontja is jobban görbül és itt még mindig csak 1,2V/4,4k=272uA az áram. De kicsit túl van ez gondolva. Eleve a kocsiban nem lehet 15,6V a feszültség, (maximum ha egy intelligens töltő töltené -10 fok alatt.) De akkor meg mit számítana a fogyasztás. Az ESP-vel pedig tudod mérni a 12V tápfeszt és ha az tartományon kívül van, akkor nem kapcsolod be az adást. Ha pedig az akkumulátort 10,6V-ra lemeríted, akkor azzal a kocsit már nem indítod el. Mert 12V alatt az aksi már ki van merülve. Viszont ha a fesz 12V-ot eléri, tudsz üzenni az ESP-vel hogy tenni kellene valamit. Nemdebár? |
Bejelentkezés
Hirdetés |




















